


浏览次数: |
- |
穗府〔2018〕12号
大阳城集团娱乐视频关于印发广州市工程建设项目审批制度改革试点实施方案的通知
各区人民政府,市政府各部门、各直属机构:《广州市工程建设项目审批制度改革试点实施方案(政府投资类)》《广州市工程建设项目审批制度改革试点实施方案(社会投资类)》已经市人民政府研究同意并报住房城乡建设部备核,现印发给你们,请认真贯彻执行。执行中遇到的问题,请径向市住房城乡建设委反映。
附件:广州市工程建设项目审批制度改革试点实施方案工作
任务分解表
大阳城集团娱乐视频
2018年8月10日
广州市工程建设项目审批制度改革试点实施方案(政府投资类)
为贯彻落实党中央、国务院关于深化“放管服”改革和优化营商环境的部署要求,推动政府职能转向减审批、强监管、优服务,提高政府投资工程建设项目审批的效率和质量。根据《国务院办公厅关于开展工程建设项目审批制度改革试点的通知》(国办发〔2018〕33号)的要求,制定本方案。
一、总体要求
(一)指导思想。
全面贯彻党的十九大精神,以习近平新时代中国特色社会主义思想为指导,深入贯彻习近平总书记对广东重要指示批示精神,站在更高起点上谋划和推动政府投资工程建设项目报建审批制度改革。运用行政审批与技术审查相分离的审批方式,建立联合审批体系。深度整合审批环节,提高审批效率,提升审批质量。
(二)实施范围。
改革覆盖工程建设项目审批全过程(包括从立项到竣工验收和公共设施接入服务);主要是全市使用市本级统筹财政资金的房屋建筑和城市基础设施等工程,不包括特殊工程和交通、水利、能源等领域的重大工程;覆盖行政许可等审批事项和技术审查、中介服务、市政公用服务以及备案等其他类型事项,推动流程优化和标准化。审批权限在省或国家层面的审批事项从其规定。
(三)改革目标。
坚持效率优先,通过优化审批流程,着力解决目前政府投资工程建设项目立项耗时长、方案稳定难、与规划要求矛盾多、评估事项多、施工许可审批前置条件多等突出问题,基于“强化事关质量、安全和造价的技术审查,行政审批最少,流程最短,服务最优”的原则,按基本建设推进流程为主线进行流程再造,形成一批见实效、可推广、能复制的改革成果。2018年底前,建成工程建设项目审批制度框架和管理系统。将政府投资工程建设项目从立项到竣工验收环节的评审审批时间,压减至90个工作日。根据试点期间工作开展情况,广泛征求各部门、企业、公众意见和建议,2019年6月前进一步优化工程建设项目审批流程,压缩审批事项和时间。
二、改革措施
(一)优化审批流程,实现行政审批和技术审查相分离。
1.行政审批和技术审查相分离。在不突破法律、法规、规章明确的基建审批程序前后关系的前提下,按照“流程优化、高效服务”的原则,采取行政审批和技术审查相对分离的运行模式,后续审批部门提前介入进行技术审查,待前置审批手续办结后即予批复。
对于技术方案已稳定,但正在办理选址意见书或用地预审意见的项目,依据工程方案通过联合评审的相关书面文件,建设单位可先行推进可行性研究报告、初步设计(概算)等技术评审工作,在取得用地预审意见后,再正式办理相关批复。(牵头单位:市发展改革委、国土规划委、住房城乡建设委)
2.明晰审批权责。政府部门建立技术审查清单,只对清单内的技术审查结果进行符合性审查,不再介入技术审查工作。建设单位承担技术审查工作的主体责任,具体工作可以依托技术专家、技术评审机构,涉及质量、安全、造价的技术审查工作应做深做细。建立建设单位法人负责制和工程师签名责任制,落实建设单位主体责任。(牵头单位:市发展改革委、国土规划委、住房城乡建设委)
3.优化审批阶段。按工程类别将政府投资工程建设项目划分为房屋建筑类、线性工程类和小型项目。审批流程主要划分为立项用地规划许可、施工许可、竣工验收3个阶段。其中,立项用地规划许可阶段主要包括可行性研究报告、选址意见书、用地预审、用地规划许可、设计方案审查(房屋建筑类)、建设工程规划许可核发等。施工许可阶段主要包括施工许可证核发等。竣工验收阶段包括质量竣工验收监督、规划、消防、人防等专项验收及竣工验收备案等。其他行政许可、涉及安全的强制性评估、中介服务、市政公用服务以及备案等事项纳入相关阶段办理或与相关阶段并行推进。(牵头单位:市国土规划委、住房城乡建设委、发展改革委)
4.完善审批机制。每个审批阶段均实施“一家牵头、一口受理、并联审批、限时办结”的工作机制,牵头部门制定统一的审批阶段办事指南及申报表单,并组织协调相关部门按要求完成审批。立项用地规划许可阶段的牵头部门为市国土规划委,施工许可阶段及竣工验收阶段实行行业主管部门负责制,按行业分类,分别由建设、水务、交通、林业园林等行业主管部门负责。(牵头单位:国土规划、住房城乡建设、水务、交通、林业园林等行业主管部门)
5.再造审批流程。以“行政审批为纲、技术审查为目”。通过合并报批项目建议书和可行性研究报告、合并办理规划选址和用地预审、取消预算财政评审、合并办理质量安全监督登记和施工许可,实行区域评估、联合审图、联合验收等措施。将目前从立项到竣工验收的28个主要审批事项精简、整合为15个主要审批事项,并按审批主线、审批辅线和技术审查主线同步推进。(详见政府投资类工程建设项目审批服务流程图)
审批主线由项目选址和用地预审(8个工作日)、项目建议书/可行性研究报告(5个工作日)、初步设计(概算)(5个工作日)和施工许可(5个工作日)及联合验收(包括规划条件核实、消防验收等,12个工作日)等主要审批事项组成,共需耗时35个工作日。
审批辅线由建设用地规划许可证、设计方案审查(房屋建筑类项目)、建设工程规划许可证等审批事项组成。相关审批事项与审批主线事项和技术审查事项并行推进或纳入相关阶段办理,不另行计时。
技术审查主线由联合评审方案(10个工作日)、初步设计技术评审(5个工作日)、概算审查(40个工作日)组成,共耗时55个工作日。技术审查工作分阶段穿插推进。稳定的技术审查成果,作为审批工作的技术支撑。(牵头单位:市发展改革委、国土规划委、住房城乡建设委、财政局)
(二)强化行业主管部门职责,技术先行,尽快稳定工程方案。
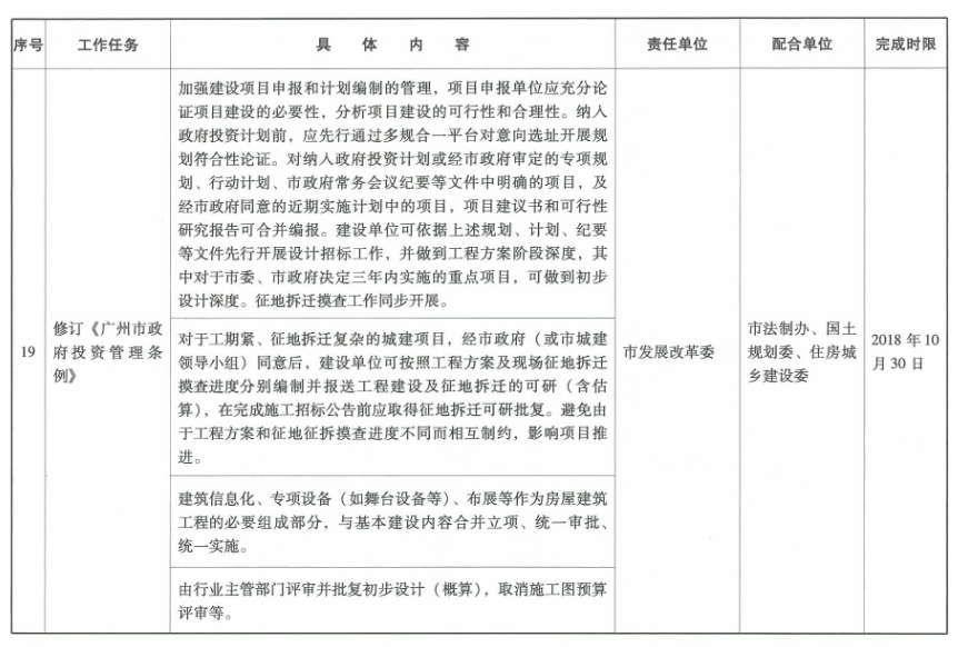
6.技术先行、做实前期工作。加强建设项目申报和计划编制的管理,项目申报单位应充分论证项目建设的必要性,分析项目建设的可行性和合理性。纳入政府投资计划前,应先行通过“多规合一”平台对意向选址开展规划符合性论证。对纳入政府投资计划或经市政府审定的专项规划、行动计划、市政府常务会议纪要等文件中明确的项目,及经市政府同意的近期实施计划中的项目,项目建议书和可行性研究报告可合并编报。建设单位可依据上述规划、计划、纪要等文件先行开展设计招标工作,做到工程方案阶段深度,其中对于市委、市政府决定三年内实施的重点项目,可做到初步设计深度。征地拆迁摸查工作同步开展。
国土规划部门要加快建立“多规合一”工作机制和技术标准,统筹各类规划,统筹协调各部门提出项目建设条件,以“多规合一”的“一张蓝图”为基础,提供项目的规划条件,在满足数据安全保密要求的前提下,应一次性提供包括总体规划、土地利用总体规划和控制性详细规划在内的规划控制要求,同步向建设单位提供地下管线图和地形图,作为开展相关工作的参考。上述管线图和地形图与现状不一致且影响到工程设计的,建设单位应委托测量单位进行实地测量,出具实测地形图。(牵头单位:市发展改革委、住房城乡建设委、国土规划委)
7.联合评审、尽快稳定工程方案。由行业主管部门牵头,建设单位组织,会同发展改革、国土规划、财政、建设、交通、环保等相关行政管理部门,并邀请相关行业专家对项目建设内容、建设标准、建设规模、建设投资及合规性情况等内容进行联合评审,尽快稳定方案,重大项目可报市政府(市城建领导小组)审定。其中房屋建筑类项目由国土规划部门组织设计方案审查。
依据经审定的设计方案及投资,发展改革、国土规划等相关行政管理部门不再组织类似的技术评审工作,在发展改革部门批复项目建议书、可行性研究报告的同时,国土规划部门批复建设项目选址意见书、用地预审意见和规划用地许可证。如道路及市政设施方案不符合控制性详细规划的,由国土规划部门指导建设单位加快办理控制性详细规划修正手续。对于已核发规划条件的建设项目,建设单位在编制方案过程中,根据实际功能布局进行深化优化,确需对规划条件中的建筑密度、建筑高度进行调整的,在不增加计算容积率建筑面积,符合城市设计、交通场地设计、建筑间距退让、绿地率等技术条件的前提下,经国土规划部门论证审议后可按调整思路推进的,直接办理设计方案审查并同步推进控制性详细规划修正。(牵头单位:市住房城乡建设委、发展改革委、国土规划委、财政局)
8.明晰责权、确保工程方案与造价标准相匹配。由建设单位组织审查,行业主管部门批复初步设计(概算)。交通、水利、供水、排水,林业及公共绿地和以景观效果为主的河涌附属绿地绿化工程的政府投资工程建设项目初步设计(概算)分别由交通、水务、林业园林等行业主管部门审批;地铁线路工程及轨道交通场站综合体工程初步设计的技术内容由市住房城乡建设委审批,概算由市发展改革委审批;其他政府投资工程建设项目的初步设计(概算)由市住房城乡建设委审批。
由行业主管部门统一负责建立初步设计评审专家库和概算审核咨询单位库,建设单位从评审专家库摇珠选取专家或委托技术评审机构评审初步设计,从咨询单位库中摇珠选取概算审核咨询单位审核概算,将初步设计评审和概算审核结果报送行业主管部门,再由行业主管部门批复初步设计(概算)。其中,中小型房屋建设工程和小型市政基础设施工程,由建设单位组织审查并出具技术审查意见,无须报行业主管部门批复,造价部分由建设单位从行业主管部门建立的咨询单位库中摇珠选取概算审核咨询单位审核,审核结果报行业主管部门备案。强化建设单位技术审查的主体责任,强化行业主管部门事中事后监管责任。(牵头单位:市住房城乡建设委、水务局、交委、林业和园林局)
9.工程建设和征地拆迁统一立项、分开报批。对于工期紧、征地拆迁复杂的城建项目,经市政府(或市城建领导小组)同意后,建设单位可按照工程方案及现场征地拆迁摸查进度分别编制并报送工程建设及征地拆迁的可行性研究报告(含估算),在施工招标公告前应取得征地拆迁可行性研究报告批复。
建筑信息化、专项设备(如舞台设备等)、布展等作为房屋建筑工程的必要组成部分的,与基本建设内容合并立项、统一审批、统一实施。(牵头单位:市发展改革委、工业和信息化委)
(三)转变管理方式,调整审批时序。
10.转变管理方式,推行区域评估、实行施工图联合审查。在特定区域(开发区、功能园区等)实行区域评估制度,由片区管理机构或各行业主管部门在控制性详细规划的指引下,在规划区域内开展区域环境影响、水土保持、地质灾害、文物考古调查、地震安全性、节能评价等评价评估工作,评估评价的结论由片区管理机构或各行业主管部门向特定区域内的建设主体通告,对已实施区域评估的工程建设项目,相应的审批事项实行告知承诺制。(牵头单位:国土规划、环保、水务、文化广电新闻出版等相关行业主管部门,片区管理机构)
对政府投资建设的房屋建筑和市政基础设施工程的施工图设计文件实施联合审图。将消防、人防等技术审查并入施工图设计文件审查,由建设单位委托同一家施工图审查机构对规划、建筑、消防、人防、卫生、交通、市政等专业进行联合技术审查,推行以政府购买服务方式开展施工图设计文件审查。相关行政监管部门按照其法定职责,制订施工图技术审查专业管理标准,并对施工图审查机构进行监督指导。将确认审查合格后的施工图设计文件、审查意见等上传全市统一的审批监管平台,取消施工图设计文件审查备案。相关部门按法定职责进行事中事后监管。(牵头单位:市住房城乡建设委,配合单位:发展改革、财政、公安、人防、国土规划等相关行业主管部门)
11调整审批时序,优化市政公用服务报装。环境影响评价、节能评价、地震安全性评价等评价事项不再作为项目审批条件,地震安全性评价在工程设计前完成即可,其他评价事项在施工许可前完成即可。(牵头单位:市发展改革委,配合单位:住房城乡建设、环保、水务等相关行业主管部门)
供水、供电、燃气、热力、排水、通信等市政公用基础设施报装提前到施工许可证核发前办理,在工程施工阶段完成相关设施建设,竣工验收后直接办理接入事宜。(牵头单位:供水、供电、燃气、通信等公共服务企业,配合单位:国土规划、住房城乡建设、城市管理等相关行业主管部门)
(四)简化施工招标前置要件,优化设计招标方式,提高招标效率。
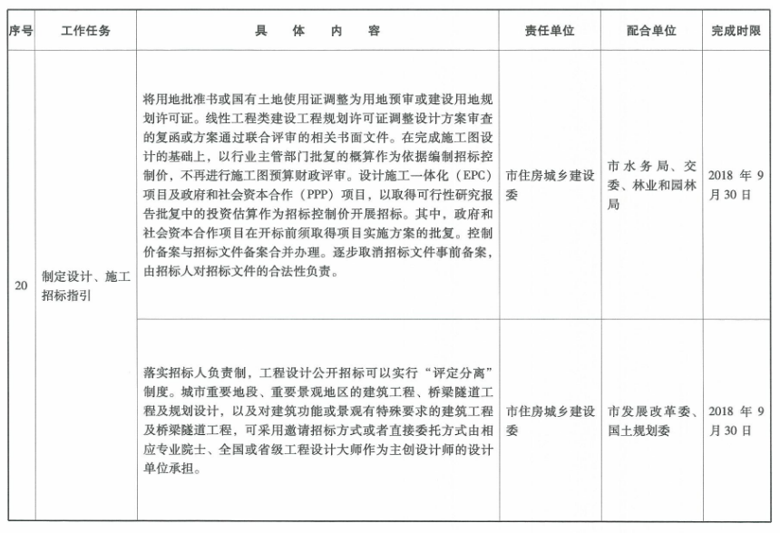
12.简化施工招标前置要件。施工招标前置要件用地批准书或国有土地使用证调整为用地预审意见书或建设用地规划许可证、线性工程类建设工程规划许可证调整为设计方案审查复函或工程方案通过联合评审的相关书面文件。在完成施工图设计的基础上,以行业主管部门批复的概算作为依据编制招标控制价,不再进行施工图预算财政评审。设计施工一体化(EPC)项目及政府和社会资本合作(PPP)项目,以经批复的可行性研究报告中的投资估算作为招标控制价开展招标。其中,政府和社会资本合作项目在开标前须取得项目实施方案批复。实行招标控制价备案与招标文件备案合并办理。逐步取消招标文件事前备案,由招标人对招标文件的合法性负责。(牵头单位:市住房城乡建设委、水务局、交委、林业和园林局)
13.优化设计招标定标办法。落实招标人负责制,工程设计公开招标可以实行“评定分离”制度。城市重要地段、重要景观地区的建筑工程、桥梁隧道工程及规划设计,以及对建筑功能或景观有特殊要求的建筑工程及桥梁隧道工程,可采用邀请招标方式或直接委托方式由相应专业院士、全国或省级工程设计大师作为主创设计师的规划设计单位承担。(牵头单位:市住房城乡建设委、国土规划委、发展改革委)
(五)分类管理,分段报建,简化施工许可程序。
14.实施分类管理、加快办理施工许可。施工许可手续按建设项目类型分为三类办理:维修加固、修缮、道路改造等没有新增用地的改建项目办理施工许可证时,不需办理用地手续,其中不增加建筑面积、建筑总高度、建筑层数,不涉及修改外立面、不降低建筑结构安全等级和不变更使用性质的改建项目,不需办理规划手续;轨道交通工程和地下管廊工程,参照铁路、水务工程的建设模式,采用开工报告的模式取代施工许可;涉及新增用地的建设项目,在技术方案稳定、符合规划且建设资金落实后,可将用地预审意见作为使用土地证明文件申请办理建设工程规划许可证,可将农转用手续作为用地批准手续办理施工许可证,视具体情况允许分段办理农转用手续,用地批准手续在竣工验收前完成即可。(牵头单位:市住房城乡建设委、水务局、交委、林业和园林局、国土规划委)
15.精简前置条件、实施告知承诺。尽量压减不涉及国家安全、社会稳定、工程质量安全的审批申报材料。取消施工合同备案、建筑节能设计审查备案、无拖欠工程款情形的承诺书等,用设计单位出具的施工图设计文件稳定承诺说明(须加盖注册建筑师专用章)或施工图技术审查意见先行办理施工许可手续,各项税费、保险、工资账户等资料可由建设单位以其承诺函形式先行办理。(牵头单位:市住房城乡建设委、水务局、交委、林业和园林局)
16.合并办理质量安全监督登记与施工许可。全面推进信息化管理,将质量安全监督登记手续整合纳入施工许可办理事项中,一次申报,同步审核。(牵头单位:市住房城乡建设委、水务局、交委、林业和园林局)
17.允许建设工程分段报建施工。在市政路桥、轨道交通和综合管廊等线性工程技术方案稳定、确保工程结构质量安全的前提下,按照“成熟一段,报建一段”的原则,建设单位可分阶段或分标段办理施工许可。(牵头单位:市住房城乡建设委、水务局、交委、林业和园林局)
18.提前办理道路挖掘等专项许可事项。建设单位可在取得施工许可证前(或完成施工招标前)完成道路挖掘、水上水下活动施工、河涌水利施工等相关许可手续,为实现施工招标后的“真开工”创造条件。道路挖掘等专项许可事项可分段或分阶段进行申报审批;市政管理部门城市道路占用挖掘许可、公安交通管理部门临时占用(挖掘)城市道路交通安全审核实行“统一收件,同步审核,统一出件”。审批过程中涉及占用、迁改市政基础设施、排水设施、道路、公路、绿地的,由建设单位按需提出申请,各行业主管部门通过全市统一审批监管平台并联审批,限时办结。在办理上述许可的过程中,如需要提供施工单位的相关资料的,采用“容缺受理”和“告知承诺”等方式办理。(牵头单位:市住房城乡建设委、公安局、水务局、交委、林业和园林局)
(六)实行联合测绘、联合验收。
19.实行联合测绘。将竣工验收事项涉及的规划条件核实验收测量、人防测量、不动产测绘等合并为一个综合性联合测绘事项,由建设行政管理部门会同国土规划、人防等部门和单位共同制定联合测绘实施方案,梳理上述测量的技术标准和测绘成果要求,明确操作流程并组织实施,由建设单位委托具有国家相应测绘资质的测绘机构进行测绘,出具相应测量成果,成果共享,满足相关行政审批的要求。(牵头单位:市住房城乡建设委、国土规划委、民防办)
20.实行联合验收。出台工程建设项目联合竣工验收实施方案,实行行业主管部门负责制,按行业分类,分别由建设、水务、交通、林业园林等行业主管部门牵头,国土规划、消防、人防、档案、市政公用等部门和单位参与限时联合验收,整合验收标准,由行业主管部门统一出具联合验收意见,实现“同时受理、并联核实、限时办结”的联合验收模式。(牵头单位:建设、水务、交通等行业主管部门,市国土规划委、公安局、民防办、档案局)
(七)建立联合审批平台,完善审批体系。
21.深化“一张蓝图”,统筹项目实施。依托“多规合一”管理平台,统筹各类规划,统一协调各部门提出的项目建设条件,落实建设条件要求,做到项目策划全类型覆盖,策划全过程督查考核。(牵头单位:市国土规划委)
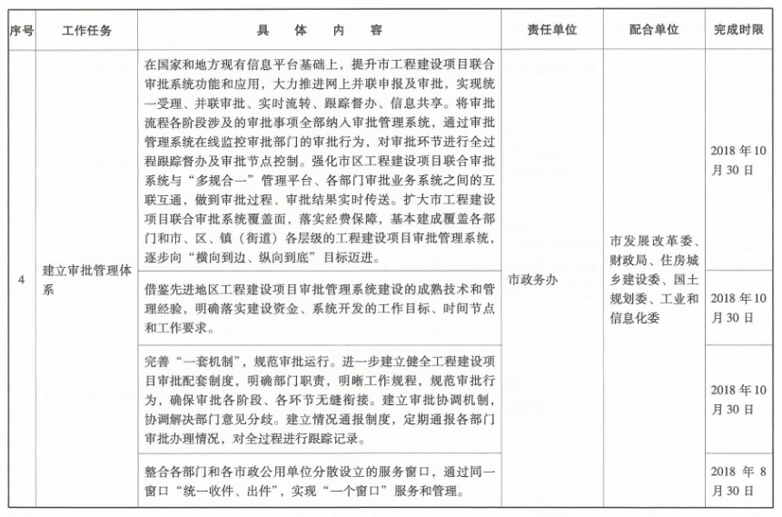
22.提升“一个系统”,实施统一管理。在国家和地方现有信息平台基础上,提升市工程建设项目联合审批系统功能和应用,大力推进网上并联申报及审批,实现统一受理、并联审批、实时流转、跟踪督办、信息共享。将审批流程各阶段涉及的审批事项全部纳入审批管理系统,通过审批管理系统在线监控审批部门的审批行为,对审批环节进行全过程跟踪督办及审批节点控制。强化市、区工程建设项目联合审批系统与“多规合一”管理平台、各部门审批业务系统之间的互联互通,做到审批过程、审批结果实时传送。扩大市工程建设项目联合审批系统覆盖面,落实经费保障,基本建成覆盖各部门和市、区、镇(街道)各层级的工程建设项目审批管理系统,逐步向“横向到边、纵向到底”目标迈进。制定中介和市政公用服务清单,将中介和市政公用服务单位纳入平台管理,实行对中介服务行为的全过程监管。建立中介和市政公用服务管理制度,全面实行中介和市政公用服务承诺制,明确服务标准、办事流程和办理时限,规范服务收费。(牵头单位:市政务办、编办、住房城乡建设委、国土规划委、财政局、工业和信息化委)
23.强化“一个窗口”,提升综合服务。进一步完善“前台受理、后台审核”机制,整合各部门和各市政公用单位分散设立的服务窗口,通过同一窗口“统一收件、出件”,实现“一个窗口”服务和管理。(牵头单位:市政务办、住房城乡建设委、国土规划委)
24.细化“一张表单”,整合申报材料。建立各审批阶段“一份办事指南、一张申请表单、一套申报材料、完成多项审批”的运作模式,各审批阶段牵头部门制定统一办事指南和申报表格,每个审批阶段申请人只需提交一套申报材料,不同审批阶段的审批部门应当共享申报材料。(牵头单位:市政务办、工业和信息化委、住房城乡建设委、国土规划委)
25.完善“一套机制”,规范审批运行。进一步建立健全工程建设项目审批配套制度,明确部门职责,明晰工作规程,规范审批行为,确保审批各阶段、各环节无缝衔接。建立审批协调机制,协调解决部门意见分歧。建立情况通报制度,定期通报各部门审批办理情况,对全过程进行跟踪记录。(牵头单位:市政务办、住房城乡建设委、国土规划委、发展改革委)
三、保障措施
(一)加强组织领导,形成工作合力。
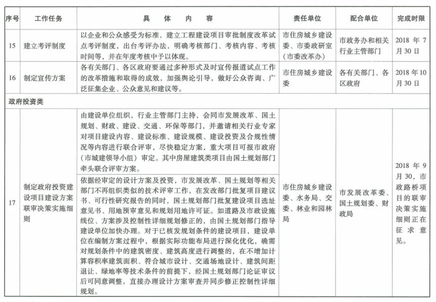
市委、市政府成立市工程建设项目审批制度改革领导小组(以下简称领导小组),由市委主要领导任组长,市政府主要领导任常务副组长,市政府常务副市长、市委秘书长和分管城建工作的副市长任副组长。领导小组下设办公室,办公室设在市住房城乡建设委,办公室主任由市政府协助分管城建工作的副秘书长担任,副主任由市住房城乡建设委和市国土规划委主要领导担任。市委政研室(市委改革办),市发展改革委、工业和信息化委、公安局、财政局、国土规划委、环保局、住房城乡建设委、交委、水务局、林业和园林局、文化广电新闻出版局、卫生计生委、审计局、法制办、政务办等部门主要领导为成员。由领导小组办公室负责,建立定期通报、工作例会、监督考核等机制,协调推进改革工作,统筹组织实施,以企业和公众感受为标准,建立工程建设项目审批制度改革试点考评制度,出台考评办法,明确考核部门、考核内容、考核时间等,并在年度考核中予以体现,定期及时向住房城乡建设部报送工作进展情况。各区政府建立以主要负责同志为组长的改革领导小组,将工程建设项目审批制度改革列入各区的重点工作。市府办公厅会同领导小组办公室加强对改革试点工作的督查督办。(牵头单位:市住房城乡建设委、市府办公厅、各区政府)
(二)制定配套文件,争取创新先试的政策保障。
各区政府、各有关部门要高度重视,按照本方案明确的工作任务分工,切实承担本区域、本部门的改革任务,及时出台或修订配套政策和制度文件,全面贯彻落实各项改革措施,确保各项任务落到实处。同时梳理相关文件与法律、法规、规章等不一致的地方,按照程序研究和上报,申请简化建设工程规划许可证和分类办理施工许可证等改革举措在广州“先行先试”。(牵头单位:市住房城乡建设委、国土规划委、发展改革委、法制办)
(三)鼓励创新,建立“容错”工作机制。
对采取改革措施审批,推进前期工作和进入开工建设的项目,相关行业监管部门除对工程的质量、安全、文明施工等进行监管外,对于经过技术复函、告知承诺函办理的审批事项,不对审批要件不完整的情形进行处罚问责;除相关单位、个人以容缺受理名义谋求私利情况外,纪检监察机关、组织、审计部门根据“三个区分开来”的原则和容错机制相关规定处理。(牵头单位:市纪委监委、市委组织部、市审计局)
(四)建立事中事后监管制度和平台。
从重审批向重事中事后监管转变,以告知承诺事项为重点,建立完善记录、抽查和惩戒的事中事后监管制度和平台,建立健全覆盖建设单位、工程勘测、设计、施工、监理等各类企业和注册执业人员的诚信体系,进一步落实各单位的主体责任,经发现存在承诺不兑现或弄虚作假等行为并经查实的,计入企业和个人诚信档案,按规定实施联合惩戒。(牵头单位:市发展改革委、政务办、住房城乡建设委、国土规划委)
(五)做好宣传引导。
各有关部门、各区政府要通过多种形式及时宣传报道试点工作的改革措施和取得的成效,加强舆论引导,做好公众咨询、广泛征集企业、公众意见和建议等,增进企业、公众对试点工作的了解和支持,及时回应关切,提升企业获得感,为顺利推进试点工作营造良好的舆论环境。(牵头单位:市住房城乡建设委、发展改革委、政务办、国土规划委,各区政府)
本试点方案自印发之日起施行,各区按照本方案制定具体实施工作方案,交通、水务、城管、林业园林等行业主管部门可针对不同类型项目在本方案规定的框架范围内进一步细化操作办法。国有企业投资的房屋建筑和城市基础设施等工程可以参照执行。涉及突破现有法律、法规、规章的,在法律、法规、规章修订后或有权机关授权后实施。
附图:政府投资类工程建设项目审批服务流程图
请点击下载:
附图.zip
广州市工程建设项目审批制度改革试点实施方案(社会投资类)
为贯彻落实党中央、国务院关于深化“放管服”改革和优化营商环境的部署要求,推动政府职能转向减审批、强监管、优服务,提高社会投资工程建设项目审批的效率和质量。根据《国务院办公厅关于开展工程建设项目审批制度改革试点的通知》(国办发〔2018〕33号)的要求,制定本方案。
一、总体要求
(一)指导思想。
全面贯彻党的十九大精神,以习近平新时代中国特色社会主义思想为指导,深入贯彻习近平总书记对广东重要指示批示精神,深化“放管服”改革和优化营商环境的部署要求,坚持实事求是、服务企业的改革态度,深度融合已有的改革成果,以降低制度性成本为出发点,以行政审批和技术审查相分离为落脚点,以服务企业、需求优先为着力点,在我市社会投资项目打造“用地清单制、取地可实施”“审批标准化、服务全过程”“减事项减材料、打通最后一公里”的工程改革试点,努力构建科学、便捷、高效的工程建设项目审批和管理体系,把广州构建成为全国社会投资最便捷快速、投资可预期、政府管理透明、营商环境最好的地区。
(二)实施范围。
全市新建、改建、扩建的社会投资项目(国有企业事业单位使用自有资金且国有资产投资者实际拥有控制权的项目、特殊工程和交通、水利、能源等领域的重大工程除外),改革覆盖工程建设项目审批全过程(包括从立项到竣工验收和公共设施接入服务),覆盖行政许可等审批事项和技术审查、中介服务、市政公用服务以及备案等其他类型事项。
(三)改革目标。
坚持以问题导向,重点梳理企业集中反映的共性问题,有针对性地解决现有环节耗时长、不确定性因素较大等制约审批效率的问题,降低行政审批申报事项数量和难度,向企业释放自主经营空间,营造公平、透明、可预期的投资市场环境。建立“一个系统联合审批,一张图报建,一张图验收”的审批体系,2018年底前,建成工程建设项目审批制度框架和管理系统。
将社会投资项目进一步分为一般项目、中小型建设项目、不带方案出让用地的产业区块范围内工业项目及带方案出让用地的产业区块范围内工业项目4类。政府部门审批时间:一般项目控制在50个工作日以内,中小型建设项目控制在38个工作日以内,不带方案出让用地的产业区块范围内工业项目控制在28个工作日以内,带方案出让用地的产业区块范围内工业项目控制在22个工作日以内。政府组织或购买服务的技术审查时间:施工图设计文件审查控制在15个工作日以内,超限高层建筑工程抗震设防技术审查按需开展,时间控制在25个工作日以内。根据试点期间工作开展情况,并广泛征求各部门、企业、公众意见和建议,在2019年6月前进一步优化工程建设项目审批流程,压缩审批事项和时间。
二、改革措施
工程建设项目审批流程划分为立项用地规划许可、工程建设许可、施工许可、竣工验收等四个阶段。
(一)创新推进“用地清单制”,强化“取地后可实施”。
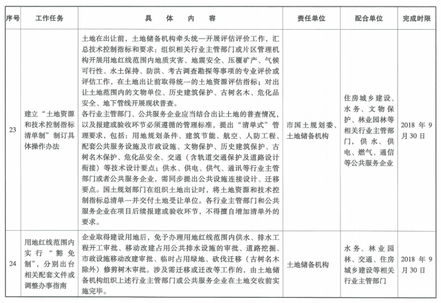
1.建立“土地资源和技术控制指标清单制”。土地在出让前,土地储备机构牵头统一开展评估评价工作,汇总技术控制指标和要求:
组织相关行业主管部门或片区管理机构开展用地红线范围内地质灾害、地震安全、压覆矿产、气候可行性、水土保持、防洪、考古调查勘探等事项的专业评价或评估工作,在土地出让前取得统一的土地资源评估指标;对出让土地范围内的文物单位、历史建筑保护、古树名木、危化品安全、地下管线开展现状普查。
各行业主管部门、公共服务企业应当结合出让土地的普查情况,以及报建或验收环节必须遵循的管理标准,提出“清单式”管理要求,包括:用地规划条件、建筑节能、航空、人防工程、配套公共服务设施及市政设施、文物保护、历史建筑保护、古树名木保护、危化品安全、交通(含轨道交通保护及道路设计衔接)等技术设计要点;供水、供电、供气、通讯等行业主管部门或者公共服务企业,需同步提出公共设施连接设计、迁移要点。
国土规划部门在组织土地出让时,将土地资源和技术控制指标总清单一并交付土地受让单位。各行业主管部门和公共服务企业在项目后续报建或验收环节,不得擅自增加清单外的要求。(牵头单位:市国土规划委、土地储备机构,配合单位:住房城乡建设、水务、文物保护、林业园林等相关行业主管部门,供水、供电、燃气、通信等公共服务企业)
2.实行“豁免制”,企业取地后可实施。企业取得建设用地后,免予办理用地红线范围内供水、排水工程开工审批、移动改建占用公共排水设施的审批、道路挖掘审批、市政设施移动改建审批、临时占用绿地审批、砍伐迁移(古树名木除外)修剪树木审批等手续。涉及需迁移或迁改等工作的,由土地储备机构组织上述行业主管部门或公共服务企业在土地交收前实施完毕,即建设单位“取地后可实施”。(牵头单位:土地储备机构,配合单位:水务、林业园林、交通、住房城乡建设等相关行业主管部门)
3.固定资产投资项目节能审查、商品房屋建设项目备案、企业投资项目备案(核准)、建设项目环境影响评价由建设单位在开工前并行办理,不作为项目审批或核准条件。(牵头单位:市发展改革委、环保局)
(二)审批标准化,服务全过程。
按照“服务全周期—政府定标准—企业重实施—过程严监管”的原则,由建设单位自行开展技术审查评估相关工作,推进行政审批与技术审查彻底分离,强化企业在市场机制下的主体地位和责任,落实建设单位项目负责人质量终身责任制。
4.技术评审社会化,推行建筑师负责制。各行业主管部门应根据项目设计深度,明确规划、建筑节能、绿色建筑、消防、人防、水务、交通、环保、卫生等相关设计指标要求,政府部门不再直接介入技术审查工作,大幅压减审批时限。政府部门不再组织社会投资项目大中型建设项目初步设计审查、建筑节能设计审查结果备案,改由建设单位自行组织技术审查,强化建设单位质量主体责任。(牵头单位:市住房城乡建设委、国土规划委,配合单位:发展改革、财政、公安、人防、水务、交通、环保、卫生等相关行业主管部门)
推行建筑师负责制和BIM(建筑信息模型)技术应用相结合的建筑设计管理模式,推进建设工程精细化管理。(牵头单位:市住房城乡建设委、国土规划委)
对位于城市重要地段、重要景观地区的建筑项目,依据地区城市设计成果,由建设单位在规划专家库中选择专家或地区规划师按标准自行组织评审。需进行超限高层建筑工程抗震设防审批的特殊项目,由建设单位在方案设计阶段报建设行政管理部门组织技术审查。(牵头单位:市国土规划委、住房城乡建设委)
5.降低设计方案批复门槛。建设工程规划许可证核发时一并进行设计方案审查,设计方案审查征询环节由发证部门统一征询交通(含轨道交通保护及道路设计衔接)、人防等部门意见。其他部门意见按需征询,各部门对设计方案进行复核,限时答复。(牵头单位:市国土规划委,配合单位:住房城乡建设、人防、交通等相关行业主管部门)
对于已核发规划条件的建设项目,建设单位在编制方案过程中,根据实际功能布局进行深化,确需对规划条件中的建筑密度进行调整的,在不增加计算容积率建筑面积,符合城市设计、交通场地设计、建筑间距退让、绿地率等技术条件的前提下,经国土规划部门论证审议明确可按调整思路推进的,直接办理设计方案审查并同步推进控制性详细规划修正方案。(牵头单位:市国土规划委)
建立模拟审批机制,设计方案审查和建设工程规划许可审查环节可以提前开展,符合要求的出具预批复文件,待资料齐全后更换正式批复文件。建设单位可凭预批复文件提前办理其他部门审批手续。(牵头单位:市国土规划委,配合单位:住房城乡建设、公安等相关行业主管部门)
6.推行“带方案出让用地”制度,分类办理规划审批。对于规划明确的产业区块范围内带方案出让用地的工业项目,取消设计方案审查环节,可直接申领建设工程规划许可证,审批时间压缩为2个工作日。
不带方案出让用地的产业区块范围内的工业项目,设计方案审批时间压缩为2个工作日。
一般项目的设计方案审查时间压缩为10个工作日(含征询意见时间),建设工程规划许可证的审批时间压缩为4个工作日。
可建用地面积小于10000平方米或单幢的中小型建设项目,免于单独批复设计方案,直接办理建设工程规划许可证。加建、改建、扩建项目可同步办理设计方案审查和建设工程规划许可证审查。(牵头单位:市国土规划委)
7.推进施工图联合审图。建立联合审图机制,实施建筑、消防、人防等联合技术审查,推行以政府购买服务方式开展施工图设计文件审查。住房和城乡建设、规划、消防、人防等行政管理部门按照其法定职责,制订施工图技术审查专业管理标准,并对施工图审查机构进行监督指导。将确认审查合格后的施工图设计文件、审查意见等上传全市统一的审批监管平台,取消施工图设计文件审查备案,住房城乡建设、规划、消防、人防等部门按法定职责进行事中事后监管。(牵头单位:市住房城乡建设委,配合单位:发展改革、财政、公安、人防、国土规划等相关行政管理部门)
建立中介服务网上交易平台,对中介服务行为实施全过程监管。(牵头单位:市编办,配合单位:市政务办,住房城乡建设、水务、交通、林业园林等相关行业主管部门)
(三)减事项减材料,打通最后一公里。
8.简化施工许可手续。尽量压减不涉及国家安全、社会稳定、工程质量安全的工程审批申报材料。取消施工合同备案、无拖欠工程款情形的承诺书,用设计单位出具的方案稳定承诺说明(须加盖注册建筑师专用章)或施工图技术审查意见先行办理施工许可手续,各项税费、保险、工资账户等资料以建设单位承诺函形式先行办理,实施事中事后监督检查。(牵头单位:市住房城乡建设委,配合单位:人力资源和社会保障、税务等相关行政管理部门)
9.实施分类管理、加快办理施工许可。按照房屋建筑项目的用地情况和建设规模,制定不同标准的施工许可核发条件。维修加固、修缮等没有新增用地的改建项目,办理施工许可证时无需办理用地手续,不增加建筑面积、建筑总高度、建筑层数,不涉及修改外立面、不降低建筑结构安全等级和不变更使用性质的改建项目,无需提供规划审批手续。(牵头单位:市住房城乡建设委)
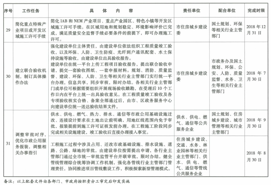
10.简化IAB(新一代信息技术、人工智能、生物医药)和NEM(新能源、新材料)产业项目、重点产业园区、特色小镇等开发区域施工许可手续。在区域用地和规划稳定、环境影响评价已完成,满足质量安全监督必要条件的前提下,即可办理施工许可。(牵头单位:市住房城乡建设委,配合单位:国土规划、环保等相关行业主管部门)
11.合并办理质量安全监督登记与施工许可。全面推进信息化管理,将质量安全监督登记手续整合纳入施工许可办理事项中,一次申报,同步审核。(牵头单位:市住房城乡建设委)
12实行联合测绘。将竣工验收事项涉及的规划条件核实验收测量、人防测量、不动产测绘等合并为一个综合性联合测绘事项,由建设行政管理部门会同国土规划、人防等部门和单位共同制定联合测绘实施方案,梳理上述测量的技术标准和测绘成果要求,明确操作流程并组织实施,委托具有国家相应测绘资质的测绘机构进行测绘,出具相应测量成果,成果共享,满足相关行政审批的要求。(牵头单位:市住房城乡建设委、国土规划委、民防办)
13.建立限时联合验收机制,促进已建成项目尽快投入使用。
强化建设单位主体责任,由建设单位依法组织工程质量竣工验收,以及环保、人防、卫生防疫、光纤到户通讯配套、水土保持设施等验收,由建设单位出具验收报告。
建设单位在统一平台上传工程项目验收报告,提出联合验收申请,提交一套验收图纸、一套申报材料。规划、消防、质量监督、建设、环保、人防、卫生等相关行业主管部门实行统一平台办理,信息共享,同步审核,限时办结。各相关行业主管部门可根据需要组织开展现场验收踏勘,在受理后10个工作日内在平台上统一出具验收意见。在工程质量竣工验收及各专项验收核实合格、备案全部通过后,由市、区政务服务中心向建设单位统一送达验收结果文件。(牵头单位:市住房城乡建设委,配合单位:市政务办,国土规划、环保、公安、人防、质量监督、水务、卫生等相关行业主管部门)
14.调整审批时序,优化市政公用服务报装。供水、供电、燃气、热力、排水、通信等市政公用基础设施迁改、连接设计要求在土地出让前明确,用地红线范围内免予审批,报装提前到施工许可证核发前办理,在工程施工阶段同步完成相关设施建设,竣工验收后直接办理接入事宜。(牵头单位:供水、供电、燃气、通信等公共服务企业,配合单位:国土规划、住房城乡建设、城市管理等相关行业主管部门)
工程施工过程中涉及占用、迁改市政基础设施、排水设施、道路、公路、绿地的审批,由建设单位按需提出申请,各行业主管部门并联审批,限时办结。健全管线管理综合统筹协调工作机制,强化各管线行业主管部门管理责任,协同推进项目管线敷设工作,积极探索新型管理模式。(牵头单位:住房城乡建设、交通、水务、林业园林等相关行业主管部门及供水、供电、燃气、通信等管线公共服务企业)
(四)建立联合审批平台,完善审批体系。
15.深化“一张蓝图”,统筹项目实施。依托“多规合一”管理平台,统筹各类规划,统一协调各部门提出的项目建设条件,落实建设条件要求,做到项目策划全类型覆盖,策划全过程督查考核。(牵头单位:市国土规划委)
16.提升“一个系统”,实施统一管理。在国家和地方现有信息平台基础上,提升市工程建设项目联合审批系统功能和应用,大力推进网上并联申报及审批,实现统一受理、并联审批、实时流转、跟踪督办、信息共享。将审批流程各阶段涉及的审批事项全部纳入审批管理系统,通过审批管理系统在线监控审批部门的审批行为,对审批环节进行全过程跟踪督办及审批节点控制。强化市、区工程建设项目联合审批系统与“多规合一”管理平台、各部门审批业务系统之间的互联互通,做到审批过程、审批结果实时传送。扩大市工程建设项目联合审批系统覆盖面,落实经费保障,基本建成覆盖各部门和市、区、镇(街道)各层级的工程建设项目审批管理系统,逐步向“横向到边、纵向到底”目标迈进。制定中介和市政公用服务清单,将中介和市政公用服务单位纳入平台管理,实行对中介服务行为的全过程监督,建立中介和市政公用服务管理制度,实行服务承诺制,明确服务标准、办事流程和办理时限,规范服务收费。(牵头单位:市政务办、编办、住房城乡建设委、国土规划委、财政局、工业和信息化委)
17.强化“一个窗口”,提升综合服务。进一步完善“前台受理、后台审核”机制,整合各部门和各市政公用单位分散设立的服务窗口,通过同一窗口“统一收件、出件”,实现“一个窗口”服务和管理。(牵头单位:市政务办、住房城乡建设委、国土规划委)
18.细化“一张表单”,整合申报材料。建立各审批阶段“一份办事指南、一张申请表单、一套申报材料、完成多项审批”的运作模式,各审批阶段牵头部门制定统一的办事指南和申报表格,每个审批阶段申请人只需提交一套申报材料。不同审批阶段的审批部门应当共享申报材料。(牵头单位:市政务办、工业和信息化委、住房城乡建设委、国土规划委)
19.完善“一套机制”,规范审批运行。进一步建立健全工程建设项目审批配套制度,明确部门职责,明晰工作规程,规范审批行为,确保审批各阶段、各环节无缝衔接。建立审批协调机制,协调解决部门意见分歧。建立情况通报制度,定期通报各部门审批办理情况,对全过程进行跟踪记录。(牵头单位:市政务办、住房城乡建设委、国土规划委、发展改革委)
三、保障措施
(一)加强组织领导,形成工作合力。
市委、市政府成立市工程建设项目审批制度改革领导小组(以下简称领导小组),由市委主要领导任组长,市政府主要领导任常务副组长,市政府常务副市长、市委秘书长和分管城建工作的副市长任副组长。领导小组下设办公室,办公室设在市住房城乡建设委,办公室主任由市政府协助分管城建工作的副秘书长担任,副主任由市住房城乡建设委和市国土规划委主要领导担任。市委政研室(市委改革办),市发展改革委、工业和信息化委、公安局、财政局、国土规划委、环保局、住房城乡建设委、交委、水务局、林业和园林局、文化广电新闻出版局、卫生计生委、审计局、法制办、政务办等部门主要领导为成员。由领导小组办公室负责建立定期通报、工作例会、监督考核等机制,协调推进改革工作,统筹组织实施,以企业和公众感受为标准,建立工程建设项目审批制度改革试点考评制度,出台考评办法,明确考核部门、考核内容、考核时间等,并在年度考核中予以体现,定期及时向住房和城乡建设部报送工作进展情况。各区政府建立以主要负责同志为组长的改革领导小组,将工程建设项目审批制度改革列入各区的重点工作。市府办公厅会同领导小组办公室加强对改革试点工作的督查督办。(牵头单位:市住房城乡建设委,市政府办公厅,各区政府)
(二)完善政策配套,鼓励改革创新。
市有关部门、各区政府要按照改革方案的总体要求和改革措施,出台相应的配套政策和文件,明确审批审查事项的办理流程、办结时限、前置条件,更新相应的办事指南。鼓励改革创新,充分借助我市作为改革试点城市的契机,对需要突破相关法律、法规、规章及政策规定的,及时梳理并按程序报有权机关授权,在立法权限范围内“先行先试”,依法依规推进改革工作。(牵头单位:住房城乡建设、国土规划、发展改革、财政、法制等相关行政管理部门,各区政府)
(三)审批程序标准化,监管事务公示化。
通过建立全市统一的工程建设项目审批监管系统,整合提升多规合一平台“一张蓝图”功能,推行运用电子证照,明确审批事项、明晰工作规程,规范审批行为,公开审批结果。对各审批阶段均实行“一份办事指南,一张申请表单,一套申报材料”,完成多项审批,实现统一受理、并联审批、实时流转、跟踪督办、信息共享。强化职权法定意识、责任意识、程序意识,提高依法审批能力,实时跟踪审批办理情况,对全过程进行跟踪掌握。(牵头单位:市政务办,配合单位:国土规划、住房城乡建设等相关行业主管部门)
(四)逐步建立与审批制度改革相适应的监管体系。
全面推进“双随机、一公开”监管,调整完善现有监管机制,建立健全覆盖建设单位、工程勘测、设计、施工、监理、施工图审查机构等各类企业和注册执业人员的诚信体系,加大过程监管力度,严肃查处违法违规行为。(牵头单位:发展改革、建设、水务、交通、林业园林等相关行业主管部门)
(五)建立“容错”工作机制。
建立健全工程建设项目审批改革容错纠错机制,妥善把握事业为上、实事求是、担当务实、容纠并举等原则,纪检监察机关按照党中央“三个区分开来”的原则和容错机制处理,切实帮助各级机关放下思想包袱,轻装上阵,鼓励各职能部门、各区政府积极探索改革,先行先试。(牵头单位:市纪委监委、市委组织部、市审计局)
(六)做好宣传引导
各有关部门、各区政府要通过多种形式及时宣传报道试点工作的改革措施和取得的成效,加强舆论引导,做好公众咨询、广泛征集企业、公众意见和建议等。增进企业、公众对试点工作的了解和支持,及时回应关切,提升企业获得感,为顺利推进试点工作营造良好的舆论环境。(牵头单位:市住房城乡建设委、发展改革委、政务办、国土规划委,各区政府)
本试点方案自印发之日起施行,各区按照本方案制定具体实施工作方案,交通、水务、城管、林业园林等行业主管部门可针对不同类型项目在本方案规定的框架范围内进一步细化操作办法。涉及突破现有法律、法规、规章的,在法律、法规、规章修订后或有权机关授权后实施。
附图:社会投资类工程建设项目审批服务流程图
请点击下载:
附图.zip
附件















大阳城集团娱乐视频办公厅秘书处 2018年8月10日印发
关注 · 广州政府网