



穗府办规〔2025〕12号
大阳城集团娱乐视频办公厅关于印发广州市乡村建设规划许可证实施办法的通知
各区人民政府,市政府各部门、各直属机构:
《广州市乡村建设规划许可证实施办法》已经市人民政府同意,现印发给你们,请认真组织实施。实施过程中遇到问题,请径向市规划和自然资源局反映。
大阳城集团娱乐视频办公厅
2025年8月2日
广州市乡村建设规划许可证实施办法
第一章 总 则
第一条 为加强我市乡村建设规划许可管理,引导乡村建设合法有序开展,改善乡村人居环境,根据国家、省、市城乡规划相关法律法规规定,结合本市实际,制定本办法。
第二条 本办法适用于本市白云、黄埔、花都、番禺、南沙、从化、增城区村庄规划确定的集体建设用地范围内村民经批准使用宅基地进行村民住宅建设的规划许可及监管。
村民集中住房、乡镇企业、村留用地、公共服务设施和公益事业用房建设的许可按市城乡规划技术相关管理规定等有关规定执行。
村庄集体建设用地包括存量建设用地和新增建设用地。其中存量建设用地是指已办理土地使用权登记或依法取得建设用地批准文件(包括建设用地批准书、村镇建房许可证、宅基地证等)的土地;新增建设用地是指除上述土地使用权证和用地批准文件用地范围外,需依法办理新增建设用地审批手续的土地。
第三条 市规划和自然资源部门负责本办法的组织实施。区规划和自然资源部门负责加强对镇人民政府、街道办事处(以下简称镇、街)核发《乡村建设规划许可证》业务的指导、监督检查,提供技术、政策等方面的支持,组织测绘机构提供放线、验线、规划核实测量等方面的服务。
区人民政府负责统筹协调辖区内《乡村建设规划许可证》的核发工作,保障《乡村建设规划许可证》实施。
镇、街受市规划和自然资源部门委托,负责辖区内村民经批准使用宅基地进行村民住宅建设的规划许可审批、批后监管、规划核实等工作。镇、街应当确定一个工作部门为具体经办部门(以下简称镇、街经办部门),具体负责办理辖区内村民经批准使用宅基地进行村民住宅建设的规划许可审批、批后监管、规划核实等工作,为村民提供地形图等相关资料以及咨询服务。
市发展改革、公安、生态环境、住房城乡建设、水务、农业农村、城市管理综合执法、林业园林等相关部门按照各自职责,协同实施本办法。
第四条 本市实施乡村建设规划许可应当遵循先规划、后许可、再建设,充分利用存量建设用地、不占或少占耕地,以及简化审批流程、高效便民、公开公正的原则。
第五条 村民经批准使用宅基地进行村民住宅建设涉及的现状地形图规划核查、规划放线、规划核实测量等费用,区人民政府可以根据本区的实际情况纳入本级财政预算。
鼓励村民个人建房设计方案选用市住房城乡建设部门制定的《美丽乡村民居设计图集》。相关区人民政府、镇、街可以市住房城乡建设部门颁布的《美丽乡村民居设计图集》为基础,结合本地实际情况另行编制图集。编制图集应当突出岭南乡村建筑风格和当地文化传统特色,尽量做到外立面、色彩等一致。村民个人建房未选用《美丽乡村民居设计图集》中的设计方案,自行设计方案发生的费用,由村民个人承担。
第二章 新增建设用地审批
第六条 使用存量建设用地的,不需办理新增建设用地审批手续。
使用新增建设用地的,新增建设用地审批所需计划指标由市规划和自然资源部门在年度土地利用计划中统筹安排,不需各区单独申报。
第七条 办理新增建设用地审批以成片为原则,依据国土空间总体规划和村庄规划,结合每个村或经济联社村民建房需求合理确定用地红线。
建设用地红线范围由村委会(村集体经济组织)向区规划和自然资源部门申请划定,区规划和自然资源部门核查该村(社)国土空间总体规划和村庄规划确定的建设用地范围及范围内存量和新增建设用地情况,并出具后续规划用地指引意见,其中需使用新增建设用地的,指引其委托测绘机构出具新增建设用地的勘测定界技术报告书。
鼓励村委会(村集体经济组织)将整村(社)在国土空间总体规划和村庄规划确定的建设用地,一次性办理新增建设用地审批手续。
第八条 涉及新增建设用地的,以村委会(村集体经济组织)为主体持勘测定界技术报告书向区规划和自然资源部门申请办理,区规划和自然资源部门拟订农用地转用方案、补充耕地方案等报批材料,并按现行规定逐级上报有审批权的人民政府审批。
新增建设用地经批准后,村民个人建房在批复用地范围内申请办理乡村建设规划许可。
第九条 新增建设用地涉及占用耕地,耕地占补平衡指标由市统筹落实的,由使用新增建设用地单位缴交耕地开垦费。补充耕地未达到质量平衡的,由区人民政府组织村(社)承担落实占优补优、占水田补水田的改造责任,涉及改造资金由市、区人民政府统筹安排。
第三章 规划许可
第十条 符合“一户一宅”政策的本村村民,具备本村农村集体经济组织成员资格的,可以户为单位提出住宅建设申请。
申请建设住宅的村民符合下列情形之一的,应当认定为“一户”:
(一)夫妻与未达到法定婚龄子女同住的为一户;
(二)有兄弟姐妹的,其中一人应与其父母为一户,其余兄弟姐妹达到法定婚龄或结婚后可申请分户;
(三)是独生子女的,结婚后可以继续与父母为一户,也可单独立户;
(四)离异后无房一方再婚且配偶无房的可为一户。
申请建设住宅的村民是否符合“一宅”的认定标准和程序,由各区根据有关规定制定。
第十一条 申请人应当持下列材料向村委会(村集体经济组织)提出建房申请:
(一)户口簿、家庭成员身份证;
(二)《农村村民住宅建设申请表》;
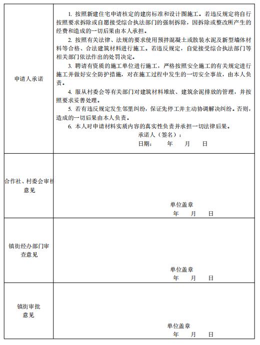
(三)“一户一宅”承诺书;
(四)能够反映拟用地位置、面积与四至间距的地形图;
(五)使用存量建设用地建房的,还应提供权属证明材料(包括建设用地批准书或村镇建房许可证、宅基地证、房屋产权证等)。
第十二条 村委会(村集体经济组织)收到申请材料后,组织人员审核,审核内容主要有:
(一)申请材料是否属实;
(二)申请人是否符合“一户一宅”规定;
(三)拟建房屋选址是否符合村庄规划;
(四)是否符合已通过的本村宅基地使用方案。
使用新增建设用地建房的,还应经村民会议或者农村集体经济组织成员大会讨论同意。
第十三条 审核通过后,村委会(村集体经济组织)应当将申请和审核情况在村、社显要位置及建房用地现场进行公示,公示期不少于7个工作日。公示内容包括:
(一)申请人基本情况,包括户主姓名、出生年月,家庭成员姓名、出生年月等;
(二)申请人家庭成员现居住情况;
(三)申请人符合“一户一宅”的承诺书;
(四)能够反映拟用地位置、面积与四至间距的地形图。
使用存量建设用地建房的,还应当公示权属证明材料。
公示期满且村民无异议或异议不成立的,村委会(村集体经济组织)出具公示情况报告,并在《农村村民住宅建设申请表》上加具意见,申请人在3个月内报送所在地的镇、街。
第十四条 镇、街受理窗口现场审核申请材料,进行纸质媒介和电子系统登记。立案申请资料包括:
(一)村委会(村集体经济组织)加具意见的《农村村民住宅建设申请表》;
(二)申请人的户口簿、各位家庭成员身份证复印件;
(三)申请人出具的且经村委会(村集体经济组织)核实的“一户一宅”承诺书;
(四)能够反映拟用地位置、面积与四至间距的地形图;
(五)村委会(村集体经济组织)盖章及负责人签名的公示情况报告;
(六)设计方案,应当标明是否选用《美丽乡村民居设计图集》中的设计方案;
(七)使用存量建设用地建房的,还应提供权属证明材料;
(八)使用新增建设用地建房的,还应提供用地批复意见。
经审核,申请资料存在错误但可当场更正的,镇、街受理窗口或经办部门应指导申请人当场更正;资料不齐或不符合规定要求的,应当场或5个工作日内一次性书面告知申请人需要补正的内容,逾期不告知的,自收到材料之日起即为受理。
镇、街在受理乡村建设规划许可申请后,应当将有关申请事项在镇、街门户网站上予以公示,涉及国家秘密、商业秘密或个人隐私的除外。
第十五条 镇、街经办部门在办理过程中,应会同村委会(村集体经济组织)代表实地核查,内容包括公示情况、选址用地面积、地类、四至情况,以及是否符合经批准的村庄规划等。
经现场实勘,资料齐备、真实的,镇、街经办部门委托测量单位现场放线、验线。
第十六条 镇、街经办部门根据资料审核与现场实勘情况,可征求相关部门意见后,提出是否批准的建议,报镇、街作出是否核发《乡村建设规划许可证》的决定。
核发《乡村建设规划许可证》应当符合以下条件:
(一)符合“一户一宅”的规定;
(二)符合国土空间总体规划;
(三)符合村庄规划;
(四)建筑基底面积、建筑面积、建筑间距、建筑外立面、建筑高度以及房屋使用功能等应符合国家、省、市等有关法律、法规及规章的规定。
自许可决定送达申请人之日起15个工作日内,镇、街经办部门应当在镇、街或区规划和自然资源部门门户网站上公布许可内容,并以方便公众查阅的方式长期公开,涉及国家秘密、商业秘密或个人隐私的除外。
第十七条 申请不符合规定条件的,镇、街应当作出不予许可决定书,说明理由,并告知申请人享有依法申请行政复议或者提起行政诉讼的权利。
第十八条 镇、街应当自受理申请之日起20个工作日内作出是否许可决定,并在作出决定后10个工作日内送达申请人。
在前款规定的办理期限内不能作出决定的,经许可机关负责人批准,可以延长10个工作日,并应当将延长期限的理由告知申请人。
第十九条 《乡村建设规划许可证》应当载明建设项目位置、建设范围、建设规模和主要功能等内容。
《乡村建设规划许可证》的空白证件由市规划和自然资源部门统一向上级部门领取,再分发给各区规划和自然资源部门统筹使用。
《乡村建设规划许可证》的发文字号,各区规划和自然资源部门按照“穗规划资源村建证+〔年份〕+序号”格式编制。
第四章 许可的变更、延期与撤回
第二十条 被许可人应当按照《乡村建设规划许可证》许可的内容进行建设。面积、高度、间距等确需变更的,被许可人应当按照第三章规定程序申请,办理变更手续。
涉及《乡村建设规划许可证》中姓名、地名等的变更,被许可人凭有关部门的证明文件直接向作出乡村建设规划许可决定的机关申请变更。
第二十一条 被许可人需要延长《乡村建设规划许可证》期限的,应当在期限届满30日前向原许可机关提出申请办理延期手续,经批准延期的,延期不得超过6个月。
申请延期的,申请人应当提供《乡村建设规划许可证》文证编号,并说明申请延期的事由。
第二十二条 由于乡村建设规划许可所依据的法律、法规、规章修改或者废止,或者准予乡村建设规划许可所依据的客观情况发生重大变化的,为了公共利益的需要,可依法变更或者撤回已经生效的《乡村建设规划许可证》。由此给被许可人造成财产损失的,应依法给予补偿。
第五章 批后管理
第二十三条 被许可人应当自取得《乡村建设规划许可证》之日起1年内开工。逾期未开工且未办理延期手续或者申请延期未获批准的,《乡村建设规划许可证》及其附图、附件自行失效。
《乡村建设规划许可证》失效后可以重新申请。
第二十四条 工程开工前,被许可人应当在工程现场显要位置张贴公示《乡村建设规划许可证》及其所有附图、附件复印件,接受社会监督。
第二十五条 负有法定职权的区相关单位、镇人民政府应组织人员定期或不定期实施巡查,督促指导被许可人按照《乡村建设规划许可证》批准的内容和要求进行建设。巡查应当2人或2人以上共同实施。
巡查人员应当做好巡查记录,将监督检查情况和处理结果予以记录,由巡查人员签字后归档备查。
在巡查过程中发现被许可人未按照《乡村建设规划许可证》许可内容建设的,巡查人员应当及时制止,并向城市管理综合执法部门或镇人民政府报告。
第二十六条 村民经批准使用宅基地进行村民住宅建设完工后,村民应当持以下资料向办理《乡村建设规划许可证》的单位申请规划核实:
(一)规划核实申报表;
(二)《乡村建设规划许可证》;
(三)具有丁级及以上测绘资质的测绘机构出具的验收测量记录册,验收测量记录册应符合房地产测绘相关标准。
镇、街自受理之日起15个工作日内完成审核,出具是否符合乡村建设规划许可的规划核实意见。
村民经批准使用宅基地进行村民住宅建设符合《乡村建设规划许可证》及其附件各项要求,或虽存在违法建设但已经过依法处理并按处理决定执行完毕的,应当出具符合乡村建设规划许可的规划核实意见。
第二十七条 涉及违法建设的认定与查处,按照《广州市违法建设查处条例》的有关规定执行。不符合城乡规划要求、未依法取得《乡村建设规划许可证》的,不得办理房屋产权证。
第六章 监督管理
第二十八条 市、区规划和自然资源部门应当加强对受委托镇、街办理村民经批准使用宅基地进行村民住宅建设审批业务的指导和监督,提供技术、政策、信息化建设等方面的支撑和保障,确保乡村建设规划委托审批顺利实施。
第二十九条 市、区规划和自然资源部门应当将受委托办理村民个人建房许可管理的镇、街的名单和委托实施行政许可的内容在门户网站予以公示。委托内容的设定、增加、变更、转移、取消等必须依法确定并向社会公布,不得擅自增加、扩大、转移。
受委托的镇、街要制定并公布委托下放事权运行流程图,流程图应当明确承办岗位、申请条件、办理流程、办理时限、申请人权利和投诉举报途径等,受委托的镇、街应将流程图和委托书在单位办公场所的显要位置予以公示。
第三十条 镇、街应当畅通渠道,积极受理相关投诉、建议或举报,并在受理后5个工作日内进行核实,作出处理意见,并答复投诉人。
根据投诉发现被许可人未按照《乡村建设规划许可证》建设的,按照本办法第二十五条第三款和第二十七条处理。
第三十一条 申请人提交虚假材料骗取《乡村建设规划许可证》的,按照《中华人民共和国行政许可法》第六十九条、第七十八条、第七十九条、第八十条规定处理。
第三十二条 市、区规划和自然资源部门及受委托的镇、街应当加强制度建设,完善衔接流程,规范行政管理行为,防止交叉重复许可、推诿扯皮、逾期办理等现象发生。明确协调配合工作机制,落实首问责任制、限时办结制、服务承诺制、一次性告知制等制度,提高工作效率和服务水平。
第三十三条 市规划和自然资源部门应完善市、区和镇、街三级村庄规划管理信息平台,加强信息平台的廉政防控功能。受委托的镇、街应当通过信息平台办理《乡村建设规划许可证》及其他村民建房审批核发业务,将收件资料、现场实勘、审批过程、审批结果、批后监管、规划核实等信息及时录入系统,实施规范管理,加强行政审批权的监督。
第三十四条 各单位应认真落实案卷归档制度,按照《中华人民共和国档案法》以及城建档案管理的有关规定,严格案卷管理。受委托的镇、街应当如实记载业务审批过程中的各环节情况,形成格式统一、规范,内容完整的业务档案资料,每个月报送给区规划和自然资源部门。区规划和自然资源部门按照城建档案管理的有关要求负责统筹业务档案资料的收集、整理、移交工作。
第三十五条 市、区规划和自然资源部门应当通过档案抽查、现场调查等方式加强对镇、街乡村建设规划许可工作的监管。抽查每年不少于1次,抽查比例不低于1/10,抽查的个案应当以随机方式产生。检查的内容主要包括:
(一)镇、街的规划许可是否超越委托的范围和权限;
(二)镇、街实施规划许可是否在法定条件之外增加或减少条件;
(三)镇、街是否存在将规划许可权转委托的行为;
(四)是否按照要求公示、公开;
(五)程序是否合法;
(六)是否存在擅自收费或者不按照法定标准收费的情况;
(七)工作人员是否存在谋取不正当利益情况;
(八)档案保管情况是否符合法律、法规要求;
(九)批后监管是否到位;
(十)依法应当监督的其他内容。
市、区规划和自然资源部门在日常监管及抽查监管过程中发现问题的,应及时提出整改意见。对执行情况较差的镇、街,市规划和自然资源部门可依法取消相应的办理村民个人建房许可管理和实施行政许可的委托。
第三十六条 镇、街工作人员存在违法或者其他不当情形的,由有权机关责令改正,对负有责任的领导人员和直接责任人员依法给予处分;构成犯罪的,依法追究刑事责任。
因镇、街工作人员的责任产生国家赔偿的,市规划和自然资源部门履行赔偿责任后,可向镇、街及相关责任人追偿。
第七章 附 则
第三十七条 白云、黄埔、花都、番禺、南沙、从化、增城区人民政府可根据本办法,结合辖区实际情况制定实施细则。
国有农场、林场范围内经村庄规划确定的符合相关条件的原居民经批准使用宅基地进行村民住宅建设的规划许可及监管,可以参照本办法执行。
第三十八条 本办法自印发之日起施行,有效期3年。《大阳城集团娱乐视频办公厅关于印发广州市乡村建设规划许可证实施办法的通知》(穗府办规〔2020〕17号)同时废止。
附件:
1. 农村村民住宅建设申请表(范例)
2.“一户一宅”承诺书(范例)
3.村民个人建房规划报建公示(范例)
4.关于村民申请建房进行公示的报告(范例)
5. 现场勘察记录表(范例)
附件1


附件2

附件3

附件4

附件5


公开方式:主动公开
大阳城集团娱乐视频办公厅秘书处 2025年8月2日印发
关注 · 广州政府网