


《关于广州市2020年预算执行情况和2021年预算草案的报告》书面提交大会审议

1月29日,《广州市2020年预算执行情况和2021年预算草案的报告》(下称《报告》)书面提请广州市十五届人大六次会议审议。《报告》透露,2020年全市一般公共预算总收入3369.9亿元,全市一般公共预算总支出3328.5亿元。年终结转41.4亿元。
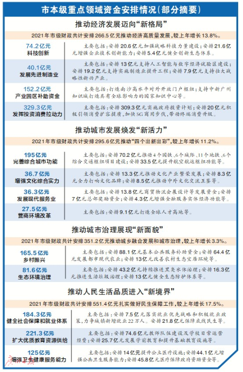
2021年,市级财政共计安排551.4亿元扎实做好普惠性、基础性和兜底性民生保障工作,较上年增长17.5%,竭力提升市民生活品质。例如,安排184.3亿元支持健全社会保障和就业体系,力争城镇新增就业22万人。
2021年全市收支预算
收入方面,2021年全市一般公共预算收入1782.6亿元,增长4%。加上上级补助收入370.5亿元、动用预算稳定调节基金134.7亿元、调入资金692.1亿元、上年结余41.4亿元后,全市一般公共预算总收入3021.3亿元。
支出方面,2021年全市一般公共预算支出2707.8亿元(注:2021年支出数据与上年实际支出口径不同,即不含中央和省年中追加资金和新增财力安排资金等),增长4.3%。加上上解上级支出272.6亿元、债务还本支出40.9亿元后,全市一般公共预算总支出3021.3亿元。
关注 · 广州政府网