


粤府〔2016〕71号
各地级以上市人民政府,各县(市、区)人民政府,省政府各部门、各直属机构:
现将《国务院关于在内地对香港、澳门服务提供者暂时调整有关行政审批和准入特别管理措施的决定》(国发〔2016〕32号)转发给你们,请认真贯彻执行。
在内地对香港、澳门服务提供者暂时调整有关行政审批和准入特别管理措施是保障《〈内地与香港关于建立更紧密经贸关系的安排〉服务贸易协议》、《〈内地与澳门关于建立更紧密经贸关系的安排〉服务贸易协议》(以下统称《协议》)落地实施的重要举措,对促进内地特别是我省与港澳地区深度合作,深入推动粤港澳服务贸易自由化具有重要意义。省法制办要会同有关单位抓紧梳理我省需相应调整的有关规章和规范性文件目录,推动建立与《协议》要求相适应的管理制度。省港澳办要加强统筹,督促协调省有关单位加强与国家对口部门的沟通联系并制订相关实施细则,确保《协议》各项政策措施尽快在我省落地实施。其中,国发〔2016〕32号文明确在我省对香港、澳门服务业进一步扩大开放,暂时调整《娱乐场所管理条例》第六条规定的准入特别管理措施,允许港澳服务提供者在我省独资设立娱乐场所,请省文化厅牵头制订相关管理办法按程序报批。
广东省人民政府
2016年7月20日
国务院关于在内地对香港、澳门服务提供者暂时调整有关行政审批和准入特别管理措施的决定
国发〔2016〕32号
各省、自治区、直辖市人民政府,国务院各部委、各直属机构:
为保障内地与香港、澳门分别签署的《〈内地与香港关于建立更紧密经贸关系的安排〉服务贸易协议》和《〈内地与澳门关于建立更紧密经贸关系的安排〉服务贸易协议》(以下统称《协议》)的实施,现作出如下决定:
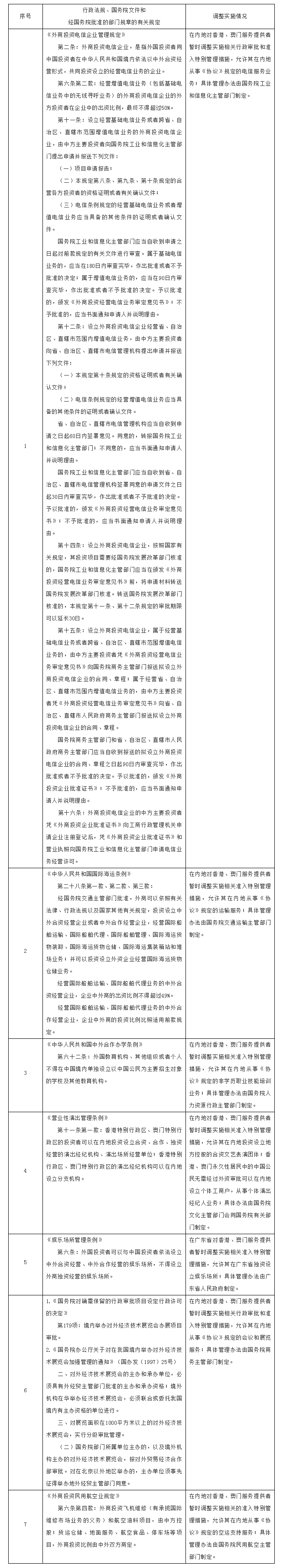
一、对香港、澳门服务提供者在内地投资《协议》开放的服务贸易领域,其公司设立及变更的合同、章程审批改为备案管理,暂时停止参照执行有关外商投资企业设立及变更的合同、章程审批规定。但是,《协议》中保留的限制性措施及电信、文化领域公司、金融机构的设立和变更,以及公司以外其他形式的商业存在的设立和变更除外。
二、在内地对香港、澳门进一步扩大开放服务业,暂时调整下列规定的行政审批以及资质要求、股比限制、经营范围限制等准入特别管理措施:
(一)《外商投资电信企业管理规定》第二条、第六条第二款、第十一条、第十二条、第十四条、第十五条、第十六条;
(二)《中华人民共和国国际海运条例》第二十八条第一款、第二款、第三款;
(三)《中华人民共和国中外合作办学条例》第六十二条;
(四)《营业性演出管理条例》第十一条第一款;
(五)《国务院对确需保留的行政审批项目设定行政许可的决定》第179项;
(六)《国务院办公厅关于对在我国境内举办对外经济技术展览会加强管理的通知》(国办发〔1997〕25号)第二条、第三条第二项;
(七)《外商投资民用航空业规定》第六条第四款。
此外,在广东省对香港、澳门进一步扩大开放服务业,暂时调整《娱乐场所管理条例》第六条规定的准入特别管理措施。
三、国务院有关部门和各省、自治区、直辖市人民政府要根据行政法规、国务院文件和经国务院批准的部门规章部分规定的调整情况,及时对本部门和本省、自治区、直辖市制定的规章和规范性文件作相应调整,建立与《协议》要求相适应的管理制度。
四、国务院将根据内地对香港、澳门的开放情况,适时对本决定的内容进行调整。
本决定自2016年6月1日起施行。2015年3月3日国务院发布的《国务院关于在广东省对香港、澳门服务提供者暂时调整有关行政审批和准入特别管理措施的决定》(国发〔2015〕12号)同时废止。
附件:国务院决定在内地对香港、澳门服务提供者暂时调整有关行政法规、国务院文件和经国务院批准的部门规章规定的行政审批和准入特别管理措施目录
中华人民共和国国务院
2016年5月31日
附件
国务院决定在内地对香港、澳门服务提供者暂时调整有关行政法规、国务院文件和
经国务院批准的部门规章规定的行政审批和准入特别管理措施目录

关注 · 广州政府网