【一图读懂】新城建联动赋能南沙智慧城市建设 打造标杆应用场景工作方案

  • 听全文
  • 2024-03-08
  • 来源:市住房城乡建设局
  • 分享到
  • -

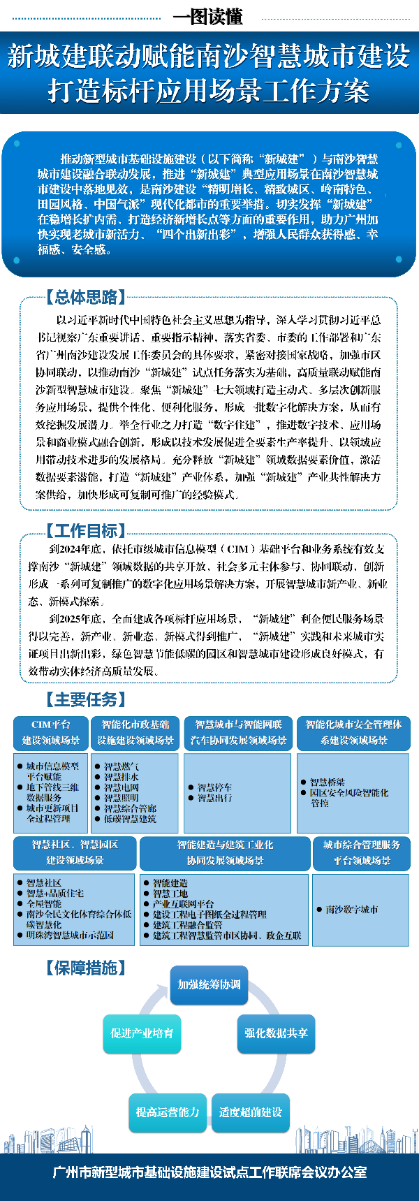
广州市新型城市基础设施建设试点工作联席会议办公室印发《新城建联动赋能南沙智慧城市建设+打造标杆应用场景工作方案》.jpg


相关附件
相关新闻
扫一扫在手机打开当前页
-

政府网站找错


关注 · 广州政府网