


穗府办〔2024〕16号
大阳城集团娱乐视频办公厅关于印发广州市森林火灾应急预案的通知
各区人民政府,市政府各部门、各直属机构,市应急委成员单位,市森林防灭火指挥部各成员单位:
经市人民政府同意,现将新修订的《广州市森林火灾应急预案》印发给你们,请结合广州市突发事件总体应急预案要求认真组织实施,及时修订本级、本部门(单位)相配套的应急预案,报市应急管理局备案;指导督促镇(街)、村(居)和企事业单位修订相应预案。执行中遇到问题,请径向市应急管理局反映。
大阳城集团娱乐视频办公厅
2024年7月24日
广州市森林火灾应急预案
目 录
1 总则
1.1 编制目的
1.2 编制依据
1.3 适用范围
1.4 工作原则
2 组织指挥体系
2.1 市森林防灭火指挥部
2.2 市森林防灭火指挥部办公室
2.3 市森林防灭火指挥部成员单位任务
2.4 专家库
2.5 扑火指挥官库
2.6 地方森林防灭火指挥机构
2.7 应急处置指挥机构
2.7.1 机构设置
2.7.2 指挥原则
2.7.3 指挥关系
3 应急处置力量
3.1 救援力量编成
3.2 增援力量组成
3.3 增援力量调动
3.4 跨市支援调动
4 森林火险预警和响应措施
4.1 森林火险级别划分
4.2 森林火险预警发布
4.3 森林火险预警响应
4.3.1 黄色预警响应
4.3.2 橙色预警响应
4.3.3 红色预警响应
5 森林火情监测和报告
5.1 森林火情监测
5.2 森林火情报告
5.2.1 接报核查
5.2.2 报告要求
5.2.3 报告时限
5.2.4 报告内容
6 森林火灾应急处置
6.1 主要任务
6.1.1 扑救火灾
6.1.2 转移安置人员
6.1.3 救治伤病员
6.1.4 保护重要目标
6.1.5 维护社会治安
6.1.6 发布信息
6.1.7 火场清理看守
6.2 应急响应
6.2.1 先期处置
6.2.2 Ⅳ级应急响应
6.2.3 Ⅲ级应急响应
6.2.4 Ⅱ级应急响应
6.2.5 Ⅰ级应急响应
6.2.6 启动条件调整
7 应急响应终止
8 保障措施
8.1 通信保障
8.2 队伍保障
8.3 物资保障
8.4 经费保障
8.5 技术保障
9 后期处置
9.1 案件查处
9.2 火灾调查
9.3 事故善后
9.4 工作总结
9.5 灾后恢复
9.6 奖惩追责
10 预案管理
10.1 预案演练
10.2 预案更新
11 附则
12 处置流程图
13 附件
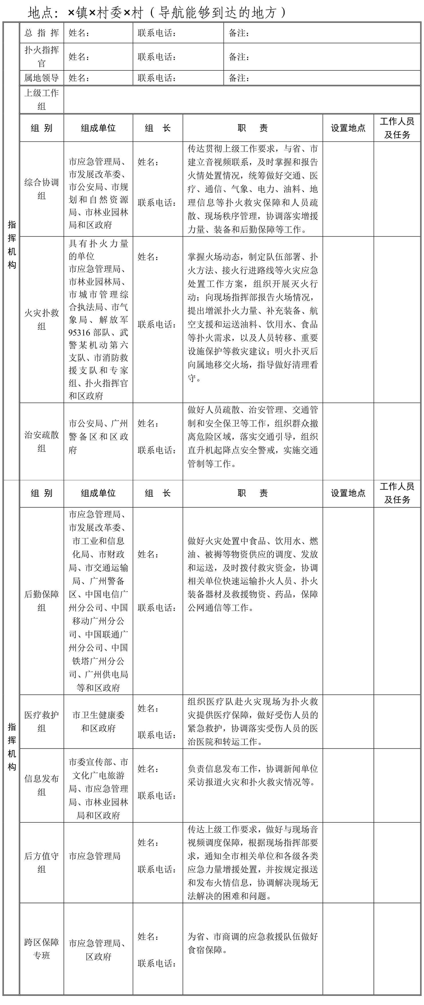
13.1 ×××火灾扑救指挥部组成表(样表)
13.2 ×××火灾扑救保障清单(样表)
1 总则
1.1 编制目的
为深入贯彻习近平总书记关于防灾减灾救灾的重要论述和全面做好森林草原防灭火工作重要指示精神,认真落实中共中央办公厅、国务院办公厅印发《关于全面加强新形势下森林草原防灭火工作的意见》和省有关实施意见,以及2023年市委十二届第104次常委会会议部署要求,坚持“预防为主、积极消灭、生命至上、安全第一”工作方针,科学、高效、有序处置森林火灾,有效防范化解重特大火灾风险,实现打早打小打了,全力维护人民群众生命财产和国土生态安全。
1.2 编制依据
依据《中华人民共和国森林法》《中华人民共和国突发事件应对法》《森林防火条例》《中共中央办公厅 国务院办公厅印发<关于全面加强新形势下森林草原防灭火工作的意见>》《国家森林草原火灾应急预案》《广东省突发事件应对条例》《广东省森林防火条例》《中共广东省委办公厅 广东省人民政府办公厅印发<关于全面加强新形势下森林防灭火工作的实施意见>》《广东省森林火灾应急预案》《广东省森林火灾“四个一”应急处置机制工作指引》《广州市森林防火工作责任制实施细则》《广州市森林防灭火指挥部工作规则》《广州市森林防灭火工作职责事项划分意见》等法律法规及有关规定,制定本预案。
1.3 适用范围
本预案适用于本市行政区域内和相邻城市发生的对我市造成重大影响的森林火灾应急处置工作。
1.4 工作原则
森林火灾应急处置工作坚持统一领导、协调联动,分级负责、属地为主,快速反应、安全高效的原则。实行各级人民政府行政首长负责制,森林火灾发生后,各级人民政府、有关部门应当立即按照任务分工和相关预案开展应急处置工作。
2 组织指挥体系
2.1 市森林防灭火指挥部
总 指 挥:分管副市长。
副总指挥:市政府协调相关工作的副秘书长、市应急管理局局长、市林业园林局局长、市公安局分管领导,广州警备区、武警某机动第六支队、市消防救援支队负责同志。
成 员:市委宣传部,市发展改革委、市教育局、市科技局、市工业和信息化局、市公安局、市民政局、市司法局、市财政局、市人力资源社会保障局、市规划和自然资源局、市交通运输局、市农业农村局、市文化广电旅游局、市卫生健康委、市应急管理局、市城市管理综合执法局、市林业园林局,市气象局,广州供电局,广州警备区、解放军95316部队、武警某机动第六支队,市消防救援支队,中国电信广州分公司、中国移动广州分公司、中国联通广州分公司、中国铁塔广州分公司等单位负责同志。
主要职责:市森林防灭火指挥部(简称市森防指)在上级森林防灭火指挥部指导下,在市委、市政府领导下,负责组织、协调和指导全市森林防灭火工作,不代替市政府有关职能部门的森林防灭火工作职责。一是研究部署全市森林防灭火工作;协调解决全市森林防灭火工作中的重要问题和成员单位提出的重要事项;二是指导协调较大以上森林火灾及其他需要市森防指响应处置的森林火灾扑救工作;三是监督检查各区各有关部门贯彻省森林防灭火指挥部和市委、市政府关于森林防灭火工作的工作部署以及其他重大事项的落实情况;四是组织指导有关森林火灾的调查评估处理和挂牌督办工作;五是完成省森林防灭火指挥部和市委、市政府交办的其他森林防灭火工作。
2.2 市森林防灭火指挥部办公室
市森林防灭火指挥部办公室(简称市森防指办公室)设在市应急管理局,由市应急管理局、市公安局、市林业园林局共同派员组成,作为全市森林防灭火工作日常办事机构,承担指挥部日常工作。必要时,市林业园林局可以按照程序提请以市森林防灭火指挥机构名义部署相关防治工作。办公室主任由市应急管理局局长兼任,市应急管理局分管领导兼任常务副主任,市林业园林局分管领导和市公安局森林分局局长兼任副主任。
主要职责:一是协调推动各成员单位和各区贯彻落实省森防指和市委市政府关于森林防灭火工作的各项工作部署,以及市领导同志关于森林防灭火工作的批示精神、市森防指的工作要求;二是牵头分析会商全市森林防灭火形势,开展森林防灭火工作重大方针政策和重要措施调查研究;三是研究提出市森防指年度工作要点和任务分工方案建议,综合汇总和通报全市森林防灭火工作情况,承办市森防指会议、文件起草、制度拟订、议定事项跟进督办和成员单位报请以指挥部名义部署工作的文件等工作;四是研判与发布森林火险信息和监测信息,组织实施全市森林防灭火工作督查、约谈等工作,组织较大以上森林火灾事故查处挂牌督办和重大火灾调查评估处理工作;五是按照总指挥、副总指挥要求,做好增援队伍调派、预案启动、较大以上森林火灾及其他需要市森防指响应处置的火灾扑救有关协调指导工作;六是负责市森防指成员单位的日常协调联络工作;七是承办市森防指交办的其他事项。
2.3 市森林防灭火指挥部成员单位任务
市森林防灭火指挥部成员单位是市森林防灭火组织领导体系的重要组成部分,应根据职责分工,各司其职,各负其责,密切协作,确保各项森林防灭火工作任务顺利完成。各成员单位主要任务:
(1)市委宣传部:负责组织媒体做好森林防灭火政策解读和成效宣传;协调森林火灾扑救宣传报道工作和舆论引导;指导协调有关部门开展森林防灭火知识和技能的宣传教育。
(2)市发展改革委:负责指导推进森林防灭火发展规划内相关项目的建设;组织、协调有关部门做好生活救助类救灾物资供应;负责林区油气管道火险隐患排查工作。
(3)市教育局:负责指导市教育系统各学校开展森林防灭火知识和法律法规教育,将森林防灭火内容纳入安全教育体系;协同做好森林防灭火宣传工作。
(4)市科技局:负责组织、协调森林防灭火科技攻关,支持开展森林防灭火科学研究,协助相关行业部门推广和运用森林防灭火先进技术。
(5)市工业和信息化局:负责保障森林防灭火应急无线电频率的正常使用;指导协调运营商做好扑火救灾所需的公共通信保障工作;指导协调成品油经营企业做好应急抢险救灾车辆及扑火装备的成品油供应;负责森林防火区加油站火险隐患排查工作。
(6)市公安局:负责火场警戒、交通疏导、治安维护、火案侦破,协同林业主管部门开展防火宣传、火灾隐患排查,重点区域巡护、违规用火处罚等工作。按程序调派警务直升机执行航空灭火和运送人员、装备及物资等任务;指导、协调属地公安机关设在林区的看守所做好森林防灭火工作。
(7)市民政局:负责教育、引导民众文明祭祀,指导、督促殡仪馆、公墓、骨灰楼(安放地)等殡葬服务机构和森林防火区养老机构落实森林防火主体责任,建立森林防火责任制,完善防火保障措施、安全警示标识和应急处置装备,做好预防和应急准备工作。
(8)市司法局:协助做好森林防灭火法律法规宣传工作,提供相应的法律服务;指导、督促设在森林防火区的监狱、戒毒等场所做好森林防火工作。
(9)市财政局:统筹安排森林防灭火工作中应由市财政解决的经费,并及时拨付到位;按事权与支出责任相适应的原则,对森林火灾预防和扑救、增强森林防灭火能力所需经费给予必要保障。
(10)市人力资源社会保障局:负责指导技工院校特别是森林防火区内的技工院校开展森林防火知识和法律法规教育;协同做好森林防火宣传。
(11)市规划和自然资源局:负责配合做好森林防火地理信息系统建设,及时提供森林防灭火所需的地理信息数据、地图和资料。
(12)市交通运输局:负责指导、督促公路管养单位落实森林防火主体责任,建立森林防火责任制,及时清理国道、省道(含高速公路)用地范围内的森林火灾隐患;做好森林火灾应急处置时的扑救人员和扑救物资等应急运输保障;协调落实森林防灭火车辆公路通行保障和执行森林防灭火抢险救灾任务车辆免交收费公路通行费等工作。
(13)市农业农村局:负责指导、监督野外农事用火管理;协同做好农村森林火灾预防工作。
(14)市文化广电旅游局:负责指导、督促以森林景观为主的A级旅游景区和在森林防火区的文物保护单位落实森林防灭火主体责任,建立森林防火责任制,完善景区防火保障措施、安全警示标识和应急处置装备,做好预防和应急准备工作,协同做好森林防灭火宣传及引导工作。
(15)市卫生健康委:负责组织、协调和指导做好灾区伤病员医疗救治和卫生防疫等工作,必要时,组织医疗专家协助当地进行救治;组织医务人员参加森林防灭火演练。
(16)市应急管理局:负责综合指导各区和相关部门森林火灾防控工作,牵头开展火灾预警监测和信息发布,组织指导协调火灾扑救工作。
(17)市城市管理综合执法局:负责指导、督促森林防火区的垃圾焚烧厂、填埋场落实森林防火主体责任,建立森林防火责任制,完善防火保障措施和应急处置装备,及时消除森林火险隐患,做好火灾预防和应急准备工作。
(18)市林业园林局:履行森林防灭火工作行业管理责任,牵头做好森林火灾预防工作,指导开展森林防火巡护、火源管理、防火设施建设、火情早期处理和林区森林防火宣传等工作;组织、指导市属国有林场做好森林火灾的预防和扑救工作;必要时,可以按程序提请以市森防指名义部署相关防治工作。
(19)市气象局:会同市应急管理局和市林业园林局根据森林防火需要,建设森林火险监测台站和预报预警平台,做好林火卫星监测和森林火险天气等级预测预报,并综合考虑气象因子和林情、民情及重要活动保障需要,确定和发布森林火险预警信息;发生森林火灾时,及时提供火灾地区天气预报和火场天气实况服务,并根据天气条件协调做好人工增雨作业。
(20)广州供电局:指导、督促管辖单位落实森林防火主体责任,建立森林防火责任制,及时清除塔基和线路沿线的森林火灾隐患;教育引导电力巡查人员遵守野外火源管理规定,协助做好森林防火工作,督促施工单位做好野外工程施工的火灾防范措施。
(21)广州警备区:负责协调驻穗部队做好军事禁区及辖区内的森林防火工作;组织、协调驻穗解放军、民兵预备役部队参与扑火救灾工作。
(22)解放军95316部队、武警某机动第六支队:负责组织、指挥解放军指战员和武警官兵参与扑火救灾工作。
(23)市消防救援支队:负责组织、指挥消防救援队伍参与扑火救灾工作。
(24)中国电信广州分公司、中国移动广州分公司、中国联通广州分公司、中国铁塔广州分公司:负责指导、督促管辖单位落实森林防火主体责任,建立森林防火责任制,及时清除设施设备周边的森林火灾隐患,做好野外工程施工的火灾防范措施;协助做好森林防火公益宣传、火险应急信息发布和报警电话(12119)等公用通信服务;根据扑火救灾需要,做好应急通信保障。
各成员单位除承担上述任务外,还应根据扑火救灾工作需要,承担与其职责相关的其他工作。
2.4 专家库
建立健全由应急管理、林业、公安、森林消防、气象、法律、地理信息、通信管理、石油化工、电力等领域专家、学者和技术人员组成的森林防灭火专家库,为组织开展森林防灭火工作提供专业咨询、理论指导、决策建议和技术支持等。
2.5 扑火指挥官库
按照政治觉悟高、责任心强、懂林火特性、有丰富实战经验和适合野外作业身体条件等标准和要求,经镇街、应急管理部门和林业职能部门推荐,同级森防指办公室审核,评定为市、区、镇街扑火指挥官(镇街有林地面积1万亩以内的不少于2名、1万亩以上的不少于3名,市和各区均不少于5名)。每2年组织遴选一次。
2.6 地方森林防灭火指挥机构
有森林防火任务的区人民政府按照“上下基本对应”的要求,设立区森林防灭火指挥机构,组织、协调、指导、督促本行政区域内的森林防灭火工作。有森林防火任务的镇街、林场、森林公园、风景名胜区及其他有林单位根据工作需要设立森林防灭火指挥机构,做好本辖区、本单位的森林防灭火工作。
2.7 应急处置指挥机构
2.7.1 机构设置
森林火灾发生后,负责应急处置的森林防灭火指挥机构成立现场指挥部,统一指挥和协调现场应急处置工作。并根据扑火救灾需要设置综合协调组、火灾扑救组、治安疏散组、后勤保障组、医疗救护组、信息发布组等工作小组。
2.7.2 指挥原则
现场指挥部实行现场总指挥负责制。现场总指挥有权指挥调度现场应急救援队伍和应急资源。现场总指挥的级别应根据森林火灾应急响应等级变化及时进行调整。现场总指挥指定扑火指挥官,具体负责森林火灾扑救工作。
2.7.3 指挥关系
现场总指挥:主要承担行政指挥,组织、协调、指挥和调动本级政府资源和到达现场的其他队伍及装备参与森林火灾应急处置工作,指定扑火指挥官。
扑火指挥官:在现场总指挥的领导下承担扑火指挥工作。具体负责制定森林火灾扑救实施方案,应急力量的编成和确定队伍部署、扑火方法、接火行进路线等火灾应急处置工作。
上级工作组:指导、协调森林火灾应急处置的工作,支持和帮助解决扑火救灾工作困难。
上级及后方视频调度:了解森林火灾应急处置情况,传达上级部门和领导指示精神,协调解决现场指挥部扑火救灾工作困难。
3 应急处置力量
3.1 救援力量编成
扑救森林火灾以区、镇街和市属林场、森林公园、风景名胜区等单位组建的专业(半专业)森林消防队伍为第一梯队;解放军95316部队、武警某机动第六支队和国家消防救援队伍为第二梯队;广州警备区民兵应急分队为第三梯队;镇街干部职工、村居干部群众和社会应急力量等非专业力量组建应急保障力量,协助专业森林消防队伍做好扑火救灾工作。不得动员残疾人、孕妇和未成年人以及其他不适宜参加森林火灾扑救的人员参加扑火救灾工作。
3.2 增援力量组成
如事发地扑火力量不足时,市森防指办公室可根据区增援请求和各地火险程度、火灾发生情况,统筹调度全市森林消防应急力量实施跨区增援。原则上以专业森林消防队伍为主,解放军、武警、民兵和国家消防救援队伍为辅,社会救援力量为补充。
3.3 增援力量调动
(1)专业森林消防队伍的调动。当需要跨区调动专业森林消防队伍时,由市森防指办公室综合衡量各区火情形势提出调动方案,报请由市应急管理局分管领导兼任的市森防指办公室常务副主任同意,向调出区森防指办公室下达调动命令,由调出区组织实施;拟调入区负责增援队伍的相关保障,并按调入队员人数的3倍准备应急保障力量。
(2)解放军、武警部队、民兵和国家消防救援队伍的调动。由市森防指办公室向解放军95316部队、武警某机动第六支队、广州警备区、市消防救援支队提出用兵需求,按有关规定组织实施。
(3)航空消防飞机调动。扑火救灾中根据需求提出直升机使用申请。向市公安局警航支队申请执行空运、抛投、索降等任务时,由市森防指办公室按规定向市公安局指挥中心提出申请;向省航空护林站申请执行吊桶洒水扑灭森林火灾时,由区森防指办公室或市森防指办公室按规定向省应急管理厅值班室提出申请。
3.4 跨市支援调动
根据省森防指办公室调度通知,或相邻城市的市森防指办公室增援请求,或边界联防区域发生需要我市增援处置的森林火灾,市森防指办公室综合衡量全市火情形势,报请市森防指副总指挥同意,统筹调动市内有关专业森林消防力量组成增援队伍完成跨市支援任务。
4 森林火险预警和响应措施
4.1 森林火险级别划分
根据森林火险气象条件、林情、民情和重要活动保障需要,以及火灾发生规律和可能造成的危害程度,确定森林火险预警等级,预警级别分为3个等级,由低到高依次用黄色、橙色和红色表示。
4.2 森林火险预警发布
应急管理部门应当会同公安、林业和气象等部门会商,确定森林火险预警响应等级,制作森林火险预警信息,按照《广州市突发事件预警信息发布管理规定》的有关规定,以市森防指名义及时发布预警信息。
4.3 森林火险预警响应
根据森林火险预警等级,各森林防灭火责任单位应当按照《广州市森林防火工作责任制实施细则》的有关规定,及时采取相应级别的预警响应措施。
4.3.1 黄色预警响应
按照森林特别防护期的工作要求做好预防工作,加强护林巡查、无人机巡航、远程监控视频、瞭望监测和卫星监测等,做好预警信息发布和森林防火宣传教育工作;安排人员昼夜值班,保持24小时通信畅通,各级森防指办公室及森林消防队伍进入备战状态。
4.3.2 橙色预警响应
在黄色预警响应措施的基础上,加强森林防火督导检查,加大预警信息播报频度,加强值班调度,密切监测林火动态,各级森林消防队伍安排值班分队集中居住,随时做好扑火准备。
4.3.3 红色预警响应
严密关注森林火险动态,市森防指办公室应将森林火险红色预警信息通报市有关扑救应急响应联动单位。各级森林消防队伍增加值班备勤力量,随时做好森林火灾应急处置工作。各区人民政府根据天气情况或举行重大活动需要,视情发布行政命令,严禁一切野外用火。
5 森林火情监测和报告
5.1 森林火情监测
各森林防灭火责任单位要加强巡山护林,利用瞭望监测、卫星监测和远程监控视频等监测设备,在高森林火险预警和重要节日、活动期间,还应视情派出无人机巡护队伍前往高火险区巡航,及时发现和处置火情。
5.2 森林火情报告
5.2.1 接报核查
各有关单位及个人发现森林火情后,应立即拨打12119、119、110报告,市森防指办公室值班室(市应急管理局总值班室)第一时间通知属地森林防灭火值班室(区应急管理局值班室)核查处置,并同步转林业、公安等森防指成员单位。
5.2.2 报告要求
森林火灾信息实行归口报告及“有火必报”制度,统一由各级森防指办公室自下至上逐级报告。区森防指办公室接报森林火灾后应立即报告市森防指办公室;市森防指办公室及时整理和分析收集的火灾信息,经市森防指办公室主任审批后,在规定的时限内报市委值班室、市政府总值班室和省森防指办公室;火灾扑灭后,各级森防指办公室按时填报“广东省森林防火应急指挥调度平台”有关信息,做好火灾要素收集、汇总、分析和上报工作,其他相关部门积极配合。
5.2.3 报告时限
对省、市通报的热点或火情,区森防指办公室要在1个小时(从接警起算,下同)内核实反馈。2个小时内扑灭的森林火灾可先通过电话报告,书面材料在月底报告时汇总上报;燃烧时间超过2小时,但在4个小时内扑灭的森林火灾,应先电话报告,随后补报书面材料;燃烧时间超过4小时仍未得到控制,或发生人员伤亡,或发生在重大节日、活动期间,或发生在城区及其他敏感、危险区域的森林火灾,要立即报告书面材料。
一旦发生森林火灾,各级森防指办公室应及时通报受威胁地区有关单位和相邻行政区森林防灭火指挥机构做好相关防控措施。
5.2.4 报告内容
起火时间、地点、原因、已造成的后果和影响范围、火情态势、过火面积、火场附近环境情况及已经采取的应急处置措施,存在的困难及需要上级协助解决的事项等。
6 森林火灾应急处置
6.1 主要任务
6.1.1 扑救火灾
立即就地就近组织专业(半专业)森林消防队伍、镇街干部职工、村居干部群众等力量参与扑救,力争将火灾扑灭在初发阶段。及时进行科学研判,组织友邻专业森林消防队伍和协调解放军95316部队、武警某机动第六支队、民兵和国家消防救援队伍等增援力量参与扑救。
各扑火力量在现场指挥部的统一调度指挥下,明确任务分工,落实扑救责任,科学组织扑救,在确保扑火人员安全情况下有序开展扑救工作,严防各类次生灾害发生。扑火指挥官要认真分析地理环境和火场态势,在扑火队伍行进、宿营和扑火作业时应设立安全观察员,预设和建立安全避险区域,加强火场管理,时刻注意观察天气和火势的变化,一旦出现险情,应采取紧急避险措施,确保各类扑火人员安全。
6.1.2 转移安置人员
当民居、厂矿、学校等人员密集区受到森林火灾威胁时,及时采取有效阻火措施,按照紧急疏散方案,有组织、有秩序地及时疏散居民和受威胁人员,确保人民群众生命安全。开放有关应急避难场所,妥善做好转移群众安置工作,确保群众有住处、有饭吃、有水喝、有衣穿、有必要的医疗救治。
6.1.3 救治伤病员
组织医护人员和救护车辆在扑救现场待命,如有伤病员立即开展紧急救护,并迅速送医院治疗。视情派出卫生应急队伍赶赴火灾发生地,成立临时医院或医疗点,开展现场救治。
6.1.4 保护重要目标
当军事设施、核设施、危险化学品生产储存设施设备、油气管道等重要目标物和公共卫生、社会安全等重大危险源受到火灾威胁时,迅速调集专业队伍,在专业人员指导下,确保救援人员安全的前提下全力消除威胁,确保目标安全。
6.1.5 维护社会治安
加强火灾受影响区域社会治安、道路交通等管理,严厉打击借机盗窃、抢劫、哄抢财物、传播谣言、堵塞交通等违法犯罪行为。在军事设施、金融单位、储备仓库、羁押场所等重要场所加强治安巡逻,维护社会稳定。
6.1.6 发布信息
通过授权发布、发新闻稿、接受记者采访、举行新闻发布会和通过专业网站、官方微博、微信公众号等多种方式、途径,及时、准确、客观、全面向社会发布森林火灾和应对工作信息,回应社会关切。发布内容包括起火原因、起火时间、火灾地点、过火面积、损失情况、扑救过程和火案查处、责任追究情况等。
6.1.7 火场清理看守
森林火灾明火扑灭后,扑火队员操作分水器采取“分段撤收”水带的方式对火烧迹地喷淋浇透,防止复燃。对林下可燃物载量较多或二号工具、风力灭火机等常规机具扑灭的森林火灾,以及现场指挥部根据专业森林消防队伍扑火清理效果,要求组织清理看守的,由属地政府负责组织清理看守。属地政府明确责任区域,严肃工作纪律,扎实做好清理看守,经上一级森防指办公室检查验收,达到“无火、无烟、无气”后,清理看守人员方可撤离。
6.2 应急响应
按照森林火灾涉及范围和危害程度,结合我市森林防灭火工作实际,森林火灾应急响应分为:先期处置和Ⅳ级、Ⅲ级、Ⅱ级、Ⅰ级响应。应急响应期间,各级领导按照《广州市森林防火工作责任制实施细则》相关规定,赶赴现场组织开展应急处置工作。
6.2.1 先期处置
发生森林火情后,事发地镇街、村居及林场、自然保护区,森林公园,风景名胜区等有林单位应迅速调集自有应急力量,采取有效措施开展扑火救灾工作。镇街相关负责同志应当立即赶赴现场组织开展应急处置工作。事发地的区森防指办公室及辖区专业森林消防队伍视情增援参与处置。
6.2.2 Ⅳ级应急响应
6.2.2.1 启动条件
经先期处置未能扑灭,且燃烧时间超过2小时的,或初判过火面积超过5公顷的森林火灾。
6.2.2.2 启动程序
由市森防指办公室报请由市应急管理局分管领导兼任的市森防指办公室常务副主任决定启动Ⅳ级响应。区按照本级预案规定,成立区或镇街森防指现场指挥部开展相关应急处置工作。
6.2.2.3 响应措施
市本级:市森防指办公室向市林业园林局、市公安局等单位通报火灾信息,督促市森防指相关成员单位依职责做好森林火灾应急处置工作,并向解放军95316部队、武警某机动第六支队和广州警备区通报火情,预先通知做好应急支援准备。市应急管理局进入应急工作状态,通过系统查阅、视频调度和与现场指挥员联系等方法手段,迅速了解火场周边情况,全面掌握火灾发生地的地名、经纬度、林情、地形、气象和道路、重要设施分布情况,当前投入力量、人员转移、灾害损失、公安介入和火情态势,火灾发生地周边可利用的扑火资源和可调动的应急力量,以及需要市协调解决的问题。必要时市应急管理局派出工作组赶赴火灾现场,指导、协调做好森林火灾的应急处置工作。
事发地政府:启动森林火灾应急预案,由区或镇街负责森林火灾应急处置。
现场总指挥:由事发地区政府或镇街负责同志担任。
6.2.3 Ⅲ级应急响应
6.2.3.1 启动条件
持续燃烧时间超过4小时的,或初判过火面积超过20公顷的,或发生在省级以上自然保护区、风景名胜区、森林公园等自然保护地的,或同时发生3起以上燃烧超过2小时的,或发生在森林火险橙色以上预警、5级以上大风天气且燃烧时间超过2小时的森林火灾。
6.2.3.2 启动程序
由市森防指办公室报请市森防指办公室主任决定启动Ⅲ级响应。区按照本级预案规定,成立区森防指现场指挥部开展相关应急处置工作。
6.2.3.3 响应措施
市本级:市应急管理局进入战时状态,成立现场指导组和后方值守组,调派力量增援,指导、协助区政府做好森林火灾应急处置工作。市林业园林局、市公安局相关负责同志参与现场指导组工作,市森防指其他成员单位根据需要参与应急处置工作。
现场指导组:成立由担任市森防指办公室常务副主任的市应急管理局分管领导任组长,市应急管理局相关处室、单位和专家,以及市林业园林局、市公安局工作人员组成的现场指导组。负责传达和督促落实市委市政府和省、市森防指领导工作要求,协助、指导区森防指现场指挥部制定火灾扑救、安全警戒、人员疏散、应急保障等扑火救灾应急处置方案;负责增援队伍的调派报到和储备装备物资的调运接收;督促事发地的区、镇街落实应急保障力量,配合增援队伍开展扑火救灾;操作移动通信基站、无人机和移动通信指挥车,为现场指挥提供决策依据,保障火场无线电通信需求和与市应急指挥中心建立音视频连线,及时向后方值守组反馈现场应急处置情况;会同区森防指现场指挥部向媒体及社会公众提供专业技术问题解答工作;督促区森防指做好火灾案件查处和调查工作。现场指导组到达现场后,组长会同区森防指现场指挥部总指挥一并开展工作,各小组成员由组长根据业务专长和扑火救灾需要,安排进驻区森防指现场指挥部相应小组开展工作。
后方值守组:市应急管理局成立由值班局领导或应急值守工作分管领导任组长,相关处室和单位工作人员组成的后方值守组。负责向现场指挥部传达市领导和上级部门的工作要求,跟进火灾处置情况,按规定做好相关信息的报送和发布;负责市领导在市应急指挥中心与现场指挥部调度的音视频保障,为赴现场指导组工作人员提供车辆、物资和后勤保障;根据扑火救灾需要,通知市森防指相关成员单位安排人员参与应急处置,调度全市各级各类应急队伍增援处置;协调解决现场指导组反映的困难和问题。
事发区:启动区森林火灾应急预案,区森林防灭火指挥机构负责组织、指挥、协调区森防指成员单位做好森林火灾应急处置工作。
现场总指挥:由事发地的区政府领导(区森防指总指挥)担任。
6.2.3.4 特殊情形应急响应
情形一:森林火灾持续燃烧8小时尚未得到有效控制。
市本级:担任市森防指副总指挥的市应急管理局、市林业园林局主要负责同志和市公安局、市交通运输局、市城市管理综合执法局、市气象局等成员单位的承办处室负责同志,以及市应急管理局相关处室负责同志赶赴现场,进驻区森防指现场指挥部及其相应小组,指导、协调做好森林火灾的应急处置工作。其他成员单位参与现场处置的具体任务由市森防指办公室通知。
事发区:根据区森林火灾应急预案相关规定,区政府主要负责同志带领区森防指相关部门负责同志赶赴现场组织处置火情,处理善后工作。
现场总指挥:根据区森林火灾应急预案相关规定确定。
情形二:森林火灾持续燃烧12小时仍未得到有效控制的。
市本级:市森防指总指挥带领担任副总指挥的市政府副秘书长、广州警备区、市消防救援支队负责同志,以及市公安局、市财政局、市规划和自然资源局、市交通运输局、市卫生健康委、市城市管理综合执法局、市气象局等相关成员单位负责同志赶赴现场,会同前期到达的市应急管理局、市林业园林局等成员单位负责同志,进驻区森防指现场指挥部及其相应小组,指导、协调做好森林火灾的应急处置工作。
事发区:根据区森林火灾应急预案相关规定,区委主要负责同志带领相关部门负责同志赶赴现场组织指导扑火救灾工作。
现场总指挥:根据区森林火灾应急预案相关规定确定。
情形三:同时发生3起以上燃烧超过2小时的森林火灾。
市本级:市森防指副总指挥(市应急管理局局长)统筹调度,成立由市应急管理局、市林业园林局的局领导任组长,市应急管理局、市林业园林局相关处室负责同志,以及市公安局、市交通运输局、市城市管理综合执法局、市气象局等成员单位的承办处室负责同志组成的现场指导组,进驻区森防指现场指挥部及其相应小组,指导、协调做好森林火灾的应急处置工作。其他成员单位参与现场处置的具体任务由市森防指办公室通知。
事发区:根据区森林火灾应急预案相关规定,由区或镇街负责森林火灾应急处置。
现场总指挥:根据区森林火灾应急预案相关规定确定。
情形四:发生因火灾造成3人以上死亡或10人以上重伤的,或持续燃烧时间20小时尚未得到有效控制的森林火灾。
市本级:市政府主要负责同志、市森防指总指挥带领担任市森防指副总指挥的市政府副秘书长和市应急管理局、市林业园林局主要负责同志,以及市公安局、市民政局、市财政局、市交通运输局、市卫生健康委、市气象局、广州警备区、市消防救援支队等相关成员单位负责同志赶赴现场,会同前期到达的市应急管理局、市林业园林局等成员单位负责同志,进驻区森防指现场指挥部及其相应小组,指导、协调做好森林火灾的应急处置和善后工作。
事发区:根据区森林火灾应急预案相关规定,区委、区政府主要负责同志带领相关部门负责同志赶赴现场组织做好扑火救灾和善后工作。
现场总指挥:根据区森林火灾应急预案相关规定确定。
6.2.4 Ⅱ级应急响应
6.2.4.1 启动条件
持续燃烧时间超过36小时的,或初判过火面积超过300公顷的森林火灾。
6.2.4.2 启动程序
由市森防指办公室报请市森防指总指挥决定启动Ⅱ级响应。区按照本级预案规定开展相关应急处置工作。
6.2.4.3 响应措施
市本级:启动市森林火灾应急预案,成立市森防指现场指挥部和后方调度中心,在省森防指工作组的指导下,负责组织、指挥、协调成员单位及相关力量做好应急处置工作。
现场指挥部。市森防指总指挥或由其指定负责同志担任总指挥。由市委宣传部、市发展改革委、市工业和信息化局、市公安局、市财政局、市规划和自然资源局、市交通运输局、市文化广电旅游局、市卫生健康委、市应急管理局、市城市管理综合执法局、市林业园林局、市气象局、广州供电局、广州警备区、解放军95316部队、武警某机动第六支队、市消防救援支队、中国电信广州分公司、中国移动广州分公司、中国联通广州分公司、中国铁塔广州分公司等单位和专家、扑火指挥官组成,开设在火场附近安全、开阔、交通便利的场所或区域,下设综合协调组、火灾扑救组、治安疏散组、后勤保障组、医疗救护组、信息发布组等6个工作小组。
(1)综合协调组。由市应急管理局、事发地区人民政府牵头,市发展改革委、市公安局、市规划和自然资源局、市林业园林局等成员单位组成,组长由市森防指副总指挥或指定负责同志担任,做好现场指挥部统筹协调工作,传达贯彻市委市政府和省森防指的工作要求,与省、市建立音视频联系,及时掌握和报告火情处置情况,统筹做好交通、医疗、通信、气象、电力、油料、地理信息等扑火救灾保障和人员疏散、现场秩序管理,为火灾扑救组协调落实增援力量、装备和后勤保障等工作。
(2)火灾扑救组。由市应急管理局、事发地区人民政府牵头,市林业园林局、市城市管理综合执法局、市气象局、解放军95316部队、武警某机动第六支队、市消防救援支队和专家、扑火指挥官组成,随现场指挥部开设,或随扑火队伍推进,开设在火场周边安全且便于观察地域,组长由市级扑火指挥官担任。负责监测火场气象,掌握火场动态,制定队伍部署、扑火方法、接火行进路线等火灾应急处置工作方案,组织开展灭火行动;向现场指挥部报告火场情况,提出增派扑火力量、补充装备、航空支援和运送油料、饮用水、食品等扑火需求,以及人员转移、重要设施保护等扑火救灾保障需求;明火扑灭后向属地移交火场,指导做好清理看守。
(3)治安疏散组。由市公安局牵头,广州警备区等成员单位及事发地政府组成,组长由担任市森防指副总指挥的市公安局负责同志担任。负责应急处置中的人员疏散、治安管理、交通管制、安全保卫和证据收集等工作,组织群众撤离危险区域,在主要交通要道设置路牌或安排向导,引导增援队伍到达预定位置,组织直升机起降点安全警戒,实施交通管制等工作。
(4)后勤保障组。由市应急管理局、事发地区人民政府牵头,市发展改革委、市工业和信息化局、市财政局、市交通运输局、广州警备区、中国电信广州分公司、中国移动广州分公司、中国联通广州分公司、中国铁塔广州分公司、广州供电局等成员单位组成,组长由市应急管理局负责同志担任。负责做好火灾处置中食品、饮用水、燃油、被褥等物资供应的调度、发放和运送,及时拨付救灾资金,协调相关单位快速运输扑火人员、扑火装备器材及救援物资、药品,保障公网通信等工作。
(5)医疗救护组。由市卫生健康委牵头,相关医疗机构及事发地政府组成,组长由市卫生健康委担任市森防指成员的负责同志担任。负责组织医疗队赴火灾现场为扑火救灾提供医疗保障,做好受伤人员的紧急救护,协调落实受伤人员的医治医院和转运工作。
(6)信息发布组。由市委宣传部牵头,市文化广电旅游局、市应急管理局、市林业园林局及事发地人民政府的新闻宣传工作部门组成,组长由市委宣传部担任市森防指成员的负责同志担任。负责信息发布工作,协调新闻单位采访报道火灾和扑火救灾情况等。
后方调度中心。在市应急指挥中心设置后方调度中心,由担任市森防指副总指挥的市政府协调相关工作的副秘书长或由其指定负责同志担任总调度,市应急管理局和市森防指相关成员单位在后方调度中心参加值守。负责收集报送扑救过程有关信息,向现场指挥部传达上级和领导工作要求,配合现场指挥部协调调派增援力量,提请省应急管理厅、市公安局调派航空消防飞机,商请相邻城市专业森林消防队伍增援,协调解决现场指挥部应急处置中遇到的困难和问题。
事发区:扩大应急响应,区森防指成员单位增加处置力量,全面配合市森防指做好森林火灾应急处置工作。当市森防指有商调区专业森林消防队伍和商请驻穗部队、友邻市专业森林消防队伍、国家森林消防队伍等应急力量增援时,成立工作专班,负责做好跨区、跨市增援队伍的食宿保障。
6.2.5 Ⅰ级应急响应
6.2.5.1 启动条件
持续燃烧时间超过48小时仍未得到有效控制的,或初判过火面积500公顷以上的森林火灾。
6.2.5.2 启动程序
市森防指现场指挥部组织会商研判,对森林火灾影响及发展趋势进行综合评估,判断现有力量难于控制灾情,报请市政府决定启动Ⅰ级响应。
6.2.5.3 响应措施
市本级:在省森防指的组织、指导下,市森防指各成员单位全要素运行,在Ⅱ级响应的基础上扩大应急动员,增加应急力量,统筹做好森林火灾应急处置工作。
事发区:在省、市森防指的组织指挥下,承担属地政府森林火灾应急处置职责任务,重点做好转移人员安置、物资运送和发放、扑火人员食宿保障等工作。
6.2.6 启动条件调整
对发生在城区或敏感、危险区域,以及重大节日、重要活动期间的森林火灾,可酌情提级响应,负责处置的各级政府相关领导应及时赶赴现场组织处置。
7 应急响应终止
森林火灾得到控制后,按照“谁启动、谁负责”的原则,由现场指挥部报请解除应急响应,恢复正常森林防火工作秩序,并向社会公布。
8 保障措施
8.1 通信保障
健全森林火灾应急通信保障机制,市应急管理局负责建立完善对讲指挥通信系统;各级应急管理部门负责现场无线电通信和视频指挥调度保障;必要时,电信运营企业在火灾现场开通应急通信设备,做好公众通信网的应急保障工作。
8.2 队伍保障
各森林防灭火责任单位要加强森林消防队伍建设,重点建设专业扑火力量,重视后备扑火力量的准备,保证足够的扑火梯队。各扑火力量在各级森林防灭火指挥机构的统一组织指挥下,互相支援、积极配合、协同作战。必要时,商请解放军95316部队、武警某机动第六支队、民兵分队、消防救援队伍和社会应急力量增援。
8.3 物资保障
各级森林防灭火指挥机构根据辖区森林防灭火任务,建立相应的森林防灭火物资储备库,以及采取企业代储方式,储备足够的扑火装备和物资,并按规定做好维护保养,保障扑救森林火灾的急需物资供给。
8.4 经费保障
各级政府应当将森林防灭火工作纳入本级国民经济和社会发展规划,将防灭火经费纳入本级财政预算,保障森林防灭火工作所需经费。
8.5 技术保障
气象部门负责提供火场气象服务,应急管理部门组织森林防灭火专家组专家、林火监测及其他相关技术人员为扑火工作提供灭火技术咨询和现场指导。
9 后期处置
9.1 案件查处
市公安局、市林业园林局根据相关法规和部门职责,组织、指导做好森林火灾案件的查处工作。公安机关负责火案侦破,会同林业等部门做好起火点、起火原因的调查认定。违规用火造成森林火灾未达到刑事立案标准的,由公安机关协同林业部门查处。达到刑事立案标准的森林火灾案件,由公安机关查处。在不影响案件查处的情况下,应及时向本级森防指办公室反馈案件查处的进展情况和侦破结果。
9.2 火灾调查
根据《广东省森林火灾调查工作规范》相关规定,各级森防指办公室组织应急、公安、卫生健康、林业和气象等职能部门,必要时可聘请专家或委托有资质的机构,联合做好火灾调查评估,形成包括火灾概况、起火原因、发生经过、扑火救灾、人员伤亡和损失评估、存在主要问题、责任认定及处理建议等内容的火灾调查报告。
森林火灾调查按照受害情况分级组织:受害森林面积10公顷以下,或因灾造成3人以下受伤的,由区森防指组织调查,于扑灭后10个工作日内向本级政府和市森防指办公室提交调查报告;受害森林面积10公顷以上100公顷以下的,或因灾死亡3人以下的,或造成3人以上10人以下重伤的,以及两个及以上行政区交界处、起火点位置不明确的,由市森防指组织调查,于扑灭后15个工作日内向市政府和省森防指办公室提交调查报告;受害森林面积100公顷以上,或死亡3人以上,或重伤10人以上的,市、区森林防灭火指挥机构配合上级组织调查。必要时,可提级组织调查。市森防指办公室根据工作需要或市森防指领导工作要求,抽查由区组织调查的森林火灾案件。
9.3 事故善后
因扑火救灾负伤、致残的人员,由当地政府或有关部门按照国家有关规定给予医疗救治,办理伤残评定,落实生活补贴;因扑火救灾牺牲人员,由区政府负责做好遇难人员的善后工作,抚慰遇难者家属,按照规定发放抚恤金,对符合评定烈士条件的,按有关规定办理。
9.4 工作总结
扑火工作结束后,及时进行总结,认真查找应急响应启动过程中存在的问题,研究制定改进措施,并报上级森防指办公室。必要时,组织复盘推演。
9.5 灾后恢复
应急管理部门根据应急物资征用有关规定,办理归还或补偿手续;林业职能部门要做好火烧迹地的更新复绿;事发地政府要及时组织修复被森林火灾破坏的设施,恢复正常的生产、生活秩序。
9.6 奖惩追责
根据有关法律法规,对在扑火工作中贡献突出的单位、个人给予表彰和奖励。各级人民政府根据火灾调查报告和案件查处情况,按照《中华人民共和国监察法》《广东省森林防火条例》《广州市森林防火工作责任制实施细则》等法律法规及有关规定,对工作不力导致人为火灾多发频发和在森林火灾处置中处置不及时、组织不得力的责任单位、责任人进行约谈和责任追究,对涉嫌犯罪的,移交司法机关处理。
10 预案管理
10.1 预案演练
市森防指办公室会同有关部门组织预案学习、宣传和培训,并定期组织预案应急演练。
10.2 预案更新
根据实际需要适时组织评估和修订。
11 附则
(1)本预案由广州市森林防灭火指挥部办公室负责解释。
(2)各相关区政府应根据本预案,组织制定本行政区域内森林火灾应急预案,报本级人民政府批准;其他相关单位应根据本预案、单位实际情况和森林火灾危险源状况,制定相应应急预案或工作方案。各区及市森防指相关成员单位制定的应急预案或工作方案应报市森林防灭火指挥部办公室备案。
(3)以上、以下、以内、以外的含义。本预案所称以上、以内包括本数,以下、以外不包括本数。
(4)本预案自印发之日起实施。2021年印发的《广州市森林火灾应急预案》(穗应急〔2021〕42号)同时废止。
12 处置流程图

13 附件
13.1 ×××火灾扑救指挥部组成表(样表)




13.2 ×××火灾扑救保障清单(样表)

公开方式:主动公开
大阳城集团娱乐视频办公厅秘书处 2024年7月31日印发
关注 · 广州政府网