


一、申领对象
按照《广州市社会保障卡管理办法》(大阳城集团娱乐视频令第185号)第四条和《广东省人力资源和社会保障厅关于社会保障卡业务的经办规程》第三条,在广州市内居住、就业、参加社会保险的港澳台居民和外国居民,可申领广州市社会保障卡(下称“社保卡”)。
二、申领所需材料
(一)申领人本人有效身份证件原件;
法定监护人代16周岁以下的未成年人及其他无民事行为能力人办理的,还需提供法定监护人的有效身份证件原件、可证明法定监护关系的材料(如可直接体现父子、母子关系的居民户口簿,出生医学证明等)原件。
(二)申领人社保卡制卡相片回执号。
★小贴士
社保卡业务办理有效身份证件如下:
1.香港、澳门特别行政区居民:港澳居民来往内地通行证或港澳居民居住证;台湾居民:台湾居民来往大陆通行证或台湾居民居住证;
2.外国居民:护照或外国人永久居留身份证。
三、申领方法
请申领人通过“穗好办”APP的“办事>社保>社会保障卡>相片上传”或“广州人社”微信公众号的“社保劳监>社会保障卡>社保卡相片上传”栏目拍摄或上传1张白底小一寸彩色证件电子相片,社保卡经办机构将在1个至5个工作日完成审核短信通知审核结果,审核通过的可获取获得相片回执号,申领人可通过前述“相片上传”栏目查询审核结果。相片上传可由他人代办。
★小贴士:1.“穗好办”APP和“广州人社”微信公众号的相片上传栏目仅限可通过实名认证方式登录的人员办理,不能通过实名认证方式的人员建议请可通过实名认证登录的人员(如银行网点现场的工作人员)协助通过前述两个渠道的“代他人上传”栏目手工录入信息后上传相片,上传时需选择正确的国家/地区和证件类型。
2.姓名中含生僻字的,使用英文输入法的方括号和大写拼音代替生僻字(如申领人姓名为张钅监三,则录入的个人姓名为:张[JIAN]三)。
第二步:通过网上或现场办理申领社会保障卡
(一)网上申领办理(可选付费邮寄或银行网点现场领卡)
方法1:在“粤省事”微信小程序的“社保·就业>其他服务>社保卡相关服务>社保卡申领”栏目办理(仅居住在中国境内的16周岁以上〔含16周岁〕的港澳台居民可办理)。
方法2:在“广东人社”APP的“社会保障卡>社保卡申领”栏目办理(仅居住在中国境内的16周岁以上〔含16周岁〕的港澳台居民可办理)。
★小贴士:外国居民暂不能通过网上申领,须到银行网点现场申领。
(二)银行网点现场申领办理(银行网点现场领卡)
方法1:即时办(立等可取)
申领人可选择即时制卡网点办理即时制卡业务,现场申请,立等可取;也可选择普通网点办理限时制卡业务,等待12个工作日即可领卡。16周岁以上(含16周岁)的申领人由本人持业务办理所需材料到意向选择的银行的即时制卡网点现场办理,;16周岁以下的申领人人员及其他无民事行为能力人由其法定监护人持业务办理所需材料办理,办理前建议拨打网点电话详询即时制卡业务办理要求。即时制卡网点信息和具体办理要求详询银行。
方法2:限时办(12个工作日领卡)
16周岁以上(含16周岁)的申领人由本人到意向选择银行网点现场办理,16周岁以下的人员及其他无民事行为能力人由其法定监护人办理。
★小贴士
1.如有其他特殊情况需代办业务的,按银行的有关规定办理,具体办理要求详询银行请详询银行。
2.如新生儿因住院等特殊情况无法提供相片制卡的,可申领无相片的社保卡,但年满七周岁后应及时换领有相片的社保卡。
3.目前我市社保卡服务银行有工商银行、农业银行、中国银行、建设银行、交通银行、邮储银行、光大银行、招商银行、广发银行、广州银行、广州农商银行、中信银行、兴业银行、民生银行、平安银行、浦发银行,暂未申领金融功能社保卡的人员申领人在办理申领时可自愿选择服务银行。
4.如曾经使用中华人民共和国居民身份证申领了社保卡但现有效身份变更为港澳台居民或外国居民的,请持卡人前往原社保卡(即凭中华人民共和国居民身份证申领的社保卡)卡面所示服务银行网点,主动如实告知本人身份信息变更情况,办理社保卡卡面资料变更和换卡业务,无需重新申领社保卡。
5.着急用卡的人员,建议前往即时制卡网点办理即时制卡业务。点击这里可查看即时制卡网点信息。需特别注意的是,目前农业银行、建设银行暂不支持办理未成年人、港澳台居民和外国居民的即时制卡业务,。有前述人群如着急需用卡,情况的人员建议请选择申领其他银行的社保卡并选择即时制卡网点办理业务。
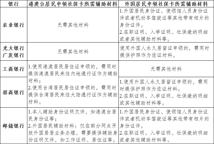
6.申领农业银行、邮储银行、光大银行、广发银行、工商银行、招商银行社保卡的,除提供相片和有效身份证件外,还需提供以下辅助材料:

第三步:领卡
请收到银行的领卡通知或自助查询到领卡网点已签收社保卡后再前往领卡,;16周岁以上(含16周岁)的申领人由本人持业务办理所需材料办理领卡,;16周岁以下的申领人人员及其他无民事行为能力人由其法定监护人持业务办理所需材料办理领卡。
第四步:设置密码
16周岁以上(含16周岁)的申领人由本人在领卡时同步设置社保卡密码,16周岁以下的申领人人员及其他无民事行为能力人由其法定监护人办理。
★小贴士
社保卡设置密码后,持卡人才能凭卡支取或转出金融账户的资金,或者在医保定点医院、药店使用职工医保个人账户资金支付医药费用,请持卡人领卡后尽快到银行网点现场设置社保卡密码。
关注 · 广州政府网