


根据最新疫情防控形势和市、区疫情防控工作部署,为切实保障广大人民群众身体健康和生命安全,现定于2022年10月7日上午9时起在全区范围内启动全员核酸检测。如不按规定参加此次核酸检测造成相应后果的,将承担法律责任。现将有关事项通告如下:
一、请按照所在街道社区通知,分时段参加核酸检测并做好个人防护。全区人员按照“应检必检,不漏一人”的要求,完成全员核酸检测。
二、请携带手机,提前准备好“粤核酸小程序”采样码。老人、未成年人等没有智能手机或不方便使用智能手机的,可在家人手机账号下添加生成其二维码。
三、请佩戴口罩,前往所属采样地点进行核酸检测,注意保持“一米线”距离,主动配合、听从工作人员指挥,有序排队,按要求进出场地。
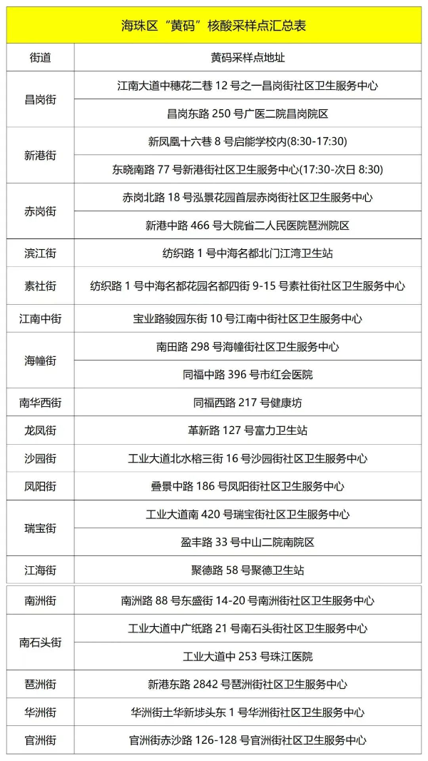
四、请持黄码以及收到短信提醒的市民朋友,到就近黄码核酸采样点进行核酸检测。
五、在接种新冠病毒疫苗48小时内暂不进行核酸采样,待48小时后再进行采样,但需及时向社区工作人员报备说明情况。新冠肺炎出院患者居家健康监测结束后3个月内不参加本次全员核酸检测。
六、核酸检测结果出具前,请尽量减少流动,不参与聚集性活动,如有发热等不适症状,请主动到就近医院发热门诊就诊。
广州市海珠区新型冠状病毒肺炎疫情防控指挥部办公室
2022年10月6日

海珠区“黄码”采样点汇总表
▼

▲ 各街道核酸采样点设置将根据疫情防控需要动态调整,具体情况以各采样点现场信息公布为准。
关注 · 广州政府网