


为进一步筑牢群防群控坚实防线,根据防疫部门安排,海珠区公布10月18日核酸采样点,请大家根据时间有序、错峰前往就近的采样点进行采样。
海珠区绿码采样点汇总表(日场)
(10月18日)

各采样点开放时间以街道社区通知为准。
海珠区绿码采样点汇总表(夜场)
(10月18日)
采样时间:17:00-21:00

各采样点开放时间以街道社区通知为准。
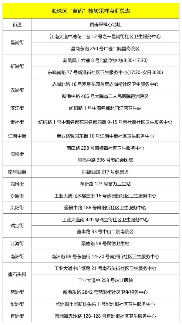
海珠区“黄码”采样点汇总表

各街道核酸采样点设置将根据疫情防控需要动态调整,具体情况以各采样点现场信息公布为准。
关注 · 广州政府网