7月4日出行防疫政策提示
听全文
2022-07-04
来源:广州市卫生健康委员会
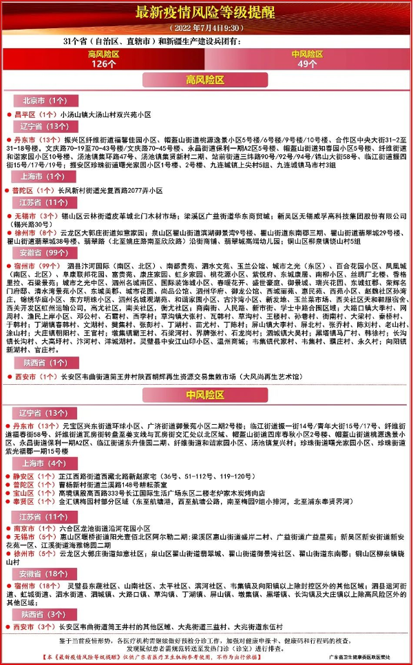
最新疫情风险等级提醒
(截至7月4日 9:30)

详细风险区查询
可识别下方国务院客户端的二维码↓↓↓

7月4日出行防疫政策提示
2022-07-04
来源:
广州市卫生健康委员会
-
-
扫码进入
“穗好办”公众号
了解更多办事资讯
-
扫码进入
“穗好办”微信小程序
政务查办更快捷
-
扫码打开
“穗好办”APP
超万项政务服务轻松办
-
-
-
-
-
-
-
-
关注 · 广州政府网
7月4日出行防疫政策提示最新疫情风险等级提醒(截至7月4日 9:30)详细风险区查询可识别下方国务院客户端的二维码↓↓↓
最新疫情风险等级提醒(截至7月4日 9:30)详细风险区查询...