
归档时间:2021年12月27日

广州市工业和信息化局关于印发《广州市关于加快粉末冶金产业发展工作方案》的通知
各区政府,市直局以上单位:
经市人民政府同意,现将《广州市关于加快粉末冶金产业发展工作方案》印发给你们,请认真组织实施。执行中遇到的问题,请径向广州市工业和信息化局反馈。
广州市工业和信息化局
2019年12月21日
广州市关于加快粉末冶金产业发展工作方案
为加快实施创新驱动高质量发展战略,建设先进制造业强市,引导粉末冶金产业加快发展,助推传统产业改造提升、支撑新兴产业培育壮大、做大做强新材料产业,制定本工作方案。
一、发展目标
以习近平新时代中国特色社会主义思想为指导,打造广州市新材料产业特色新名片,建设粤港澳大湾区粉末冶金技术进步策源地,培育具有国际竞争力的粉末冶金产业集群。重点突破高端粉末制备瓶颈,推广粉末冶金零部件制造工艺,发展粉体材料应用新技术,填补粉末冶金高端装备空白,推动军民融合发展,逐步形成“粉体制备—材料成形—装备配套”的全产业链。到2023年,攻克一批关键共性技术、卡脖子材料和装备,力争培育出8家以上产值超亿元行业领军企业。
二、主要任务
(一)发展粉末冶金全产业链。
从2020年开始,建立重点企业清单,设置分类标签,大力培育我市粉末冶金示范企业。延伸产业链和提升价值链,利用粉末冶金技术开发适销对路的新技术、新产品、新材料、新装备,发展增材制造、异质连接、表面工程、海洋涂料等新型粉体材料应用技术,提升粉末冶金相关企业规模和效益,拓宽粉末冶金应用领域,推动粉末冶金产业跨界融合发展,大力扶持重点项目,实现产业发展新突破。鼓励现有粉末冶金企业开展技术改造,支持企业扩产增效或设备更新项目申报省、市财政资金。(市工业和信息化局牵头;市发展改革委、科技局配合)
(二)突破高端粉末制备瓶颈。
针对广州乃至国内高端粉末与国际先进水平差距大的现状,培育高科技粉体制备企业,重点突破面向增材制造、表面工程的多路径高品质粉末制备技术,包括常规粉体气雾化、水气联合雾化、射频等离子球化、等离子旋转电极雾化、等离子丝材雾化等一系列关键技术,力争实现高端粉体制备国产化。支持相关材料纳入《广州市重点新材料首批次应用示范指导目录》,并优先向国家和省首批次目录推荐,争取到2023年有10种以上相关材料纳入国家、省、市重点新材料目录。对属于国家、省、市首批次目录的产品,市财政按相关规定给予补助,具体参照当年度《广州市促进工业和信息化产业高质量发展资金项目申报指南》要求执行。(市工业和信息化局牵头;市科技局配合)
(三)解决粉末冶金应用难题。
瞄准汽车、高端装备制造、新一代信息技术、医疗器械等重点领域应用,突破微型和大尺寸复杂精密零部件成型烧结技术,重点包括金属粉末注射成形、热等静压等关键技术,紧跟新能源汽车、节能绿色家电、智能制造、3D打印等行业发展趋势,研发新型磁性材料和高技术、高附加值零部件及其智能制造、3D快速成型等相关技术,提升粉末冶金零部件在汽车、家电、电子等重点行业使用的数量与质量,争取到2023年重点行业使用粉末冶金零部件总体数量比2019年提高30%以上。支持军民两用粉末冶金新材料在航空航天、新一代信息技术、高端装备制造、新能源及节能环保、应急救援装备等领域的研究及产业化应用。(市工业和信息化局牵头;市发展改革委、科技局配合)
(四)填补粉末冶金高端装备空白。
聚焦目前国内粉末冶金专业设备严重依赖进口问题,填补广州粉末冶金高端装备空白,开展应用试点示范,着力突破高端粉末冶金装备制造关键技术,重点包括等离子旋转电极雾化装备、等离子丝材雾化装备、增材制造装备等,力争解决粉末冶金高端装备“卡脖子”问题。争取到2023年有5种以上相关装备纳入《广州市首台(套)重点技术装备推广应用指导目录》,并优先向国家、省首台(套)目录推荐。对属于国家、省、市首台(套)目录的产品,市财政按相关规定给予补助,具体参照当年度《广州市促进工业和信息化产业高质量发展资金项目申报指南》要求执行。(市工业和信息化局牵头;市发展改革委、科技局配合)
(五)搭建产业创新平台。
在2021年前,依托国家钛及稀有金属粉末冶金工程技术研究中心,整合广东省材料与加工研究所、华南理工大学等粉末冶金方面优势科研院所、高校和相关企业优势资源,组建广州市粉末冶金产业集群促进中心(以下简称促进中心)。促进中心集技术研发、产业孵化、专业检测、技术转化、信息交流、市场对接等多功能为一体,以应用基础研究为重点,以解决市场需求共性技术为导向,打造根植广州市、聚焦大湾区,服务全中国、面向全世界的区域性粉末冶金行业发展协同创新平台。市财政对促进中心孵化的创新成果产业化项目,给予最高不超过项目总投资30%的补助,支持额度最多不超过500万元;或者给予最高不超过1亿元的直接股权投资支持。(市工业和信息化局牵头;市发展改革委、科技局配合)
(六)打造综合型产业基地。
在材料制备领域提高生产集中度,形成聚集效应,从2020年开始,由各区自愿申报,打造广州市粉末冶金产业园,通过引进专业的运营团队,为创业企业提供管理、资金、技术、人才等全方位的支持。支持区财政专门制定粉末冶金产业相关园区、企业和机构的租金费用补贴政策,市级财政按照1:1比例择优给予配套支持。(市工业和信息化局牵头;市发展改革委、科技局、规划和自然资源局,相关区政府配合)
(七)构建公共服务体系。
充分发挥广东省粉末冶金产业技术创新联盟、粤港澳大湾区金属新材料产业联盟、广州市新材料促进会等专业行业组织作用,共同搭建跨产业交流平台,每季度召开一次以上技术交流会、成果交易会、产品展示会等多种形式的标杆性、周期性活动,助力粉末冶金企业技术突破、市场拓展、跨界融合。在2021年前,推动“两联盟一促进会”共同搭建粉末冶金行业公共情况信息服务平台,为企业提供国内外发展动态情况、新技术突破、新产品介绍、新政策解读、新需求共享等服务,为政府相关部门提供行业“专精特新”企业目录、招商目录和产业路线图。(市工业和信息化局牵头;市发展改革委、科技局配合)
(八)扩大对外开放合作。
以加强粉末冶金技术在汽车、电子、家电等行业应用为重点,深化与深圳、佛山、东莞等大湾区城市在粉末冶金产业方面合作。借鉴“中国-乌克兰巴顿焊接研究院”模式,积极开展与独联体、奥地利、瑞典、德国、日本等粉末冶金强国以及中南大学、北京科技大学、哈尔滨工业大学、有研科技集团有限公司、中国钢研科技集团有限公司、西北有色金属研究院等国内领先单位合作,共同开展项目攻关,共建国际一流的粉末冶金技术产业创新中心。鼓励粉末冶金相关企业出外参展办展,积极吸引国内外粉末冶金优质资源在广州企业转移嫁接、落地转化。(市工业和信息化局牵头;市发展改革委、科技局配合)
三、保障机制
(一)加强组织协调。
进一步发挥好市推进粤港澳大湾区建设领导小组构建现代产业体系专项小组作用,整合企业、高校、科研院所等各方资源,激发市场主体积极性,加大政策扶持,支持企业围绕粉末冶金产业发展,协调粉末冶金相关工作,研究解决推进过程中遇到的重大问题。(市工业和信息化局牵头;相关单位配合)
(二)加强财政金融支持。
发挥好广州市促进工业和信息化产业高质量发展专项资金作用,积极引导各类资本参与粉末冶金方面企业投资、并购和高端项目开发;支持产融合作,创新基于构建完整产业链的互惠合作融资模式;发挥财政资金杠杆作用,鼓励粉末冶金基础研究及应用基础研究;优化粉末冶金类企业融资环境,拓展上市等融资渠道,支持金融机构开展面向粉末冶金高科技企业的专利质押等特色金融服务,依托风险投资、股权投资等金融资本推进产业发展。(市工业和信息化局牵头;市发展改革委、科技局、财政局、市场监管局、地方金融监管局配合)
(三)提升人才队伍。
实施广聚英才计划,优化实施产业领军人才“1+4”政策,围绕广州市粉末冶金产业发展需求,加快粉末冶金高科技人才与市场紧缺人才的培养引进步伐。强化企业在专业人才培养投入上的主体作用,支持相关企业建立院企、校企联合培养人才新体制,建设产教融合型企业,与广东省材料与加工研究所、华南理工大学等科研院所、高校联合定向培养硕士、博士,共建博士后培养平台。鼓励相关单位建立公共辅导培训平台,培养广州粉末冶金产业发展所需专业技术人才、创新创业人才和技术工人。对符合申报要求的粉末冶金产业高层次人才,按规定享受住房补贴或申请入住市本级人才公寓。(市人力资源社会保障局、工业和信息化局、科技局、教育局、住房城乡建设局、规划和自然资源局按分工负责)
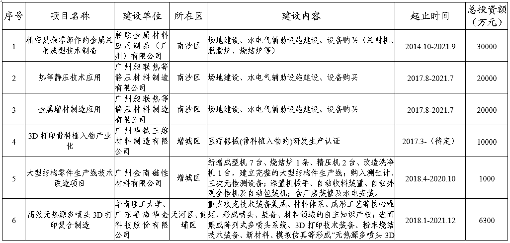
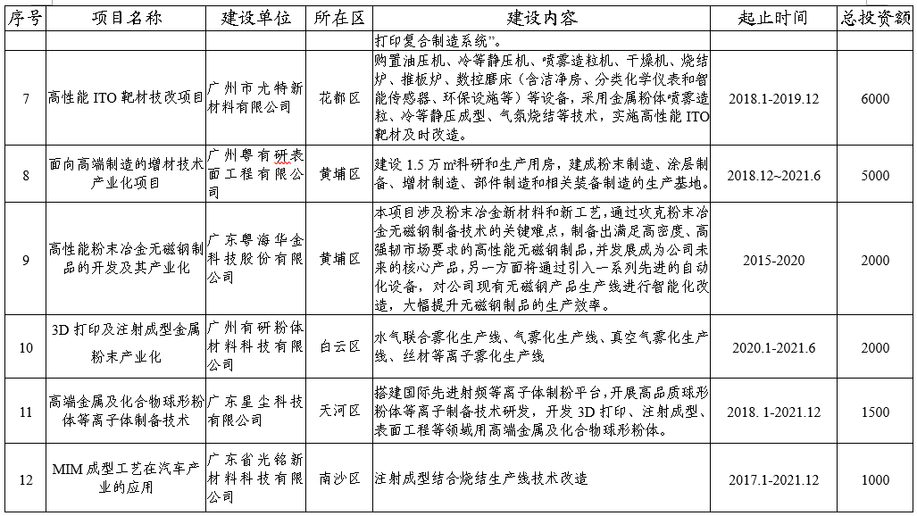
附件:1.广州市粉末冶金产业重点投资项目情况表
2.广州市关于加快粉末冶金产业发展工作方案分工表
附件1
广州市粉末冶金产业重点投资项目情况表



附件2
广州市关于加快粉末冶金产业发展工作方案分工表



关注 · 广州政府网