

穗府〔2017〕9号
大阳城集团娱乐视频关于建设工程项目审批制度改革的实施意见
各区人民政府,市政府各部门、各直属机构:为贯彻落实《中共中央国务院关于深化投融资体制改革的意见》(中发〔2016〕18号)、《国务院关于印发清理规范投资项目报建审批事项实施方案的通知》(国发〔2016〕29号)等文件精神,大力推进简政放权,放管结合,优化服务改革,根据相关法律法规规定并结合我市实际,现就深化我市建设工程项目审批制度改革提出如下实施意见:
一、总体要求
坚持顶层设计和切实管用相结合、长远谋划和即时见效相结合,突出问题导向,以进一步提高项目审批效率、大幅缩短审批时限为目标,按照“宽审、严管”的思路,着力简化优化建设工程项目审批环节,着力降低制度性交易成本,着力创新项目生成和管理机制,着力推进政府职能转变,让基层、企业、群众办事更便捷、更有效率。本轮改革主要遵循以下原则:
——先易后难,分步实施。近期以简化审批环节和优化审批流程为重点,推出一批立即可实施、能落地的改革举措,加快推进项目落地建设。下一步,以全市“多规合一”成果为支撑,形成完善的项目策划机制、项目联合审批系统、审批信息共享机制,构建全流程覆盖、全方位监管的建设工程项目审批服务体系。
——分类管理,创新机制。对企业投资项目、政府投资项目进行分类指导、分类管理、分类实施。集中精力解决企业反映的审批难、效率低、办事慢等问题,创新审批管理模式,让企业从改革实施中增强获得感,进一步激活民间投资和产业投资,优化我市投资方向和结构。规范政府投资项目审批,着重解决项目前期策划中存在的重点难点问题,强化项目可实施性,加快政府投资项目落地。
——放管结合,优化服务。把建设工程项目审批管理立足点放到为企业和群众做好服务上,在服务中实施管理,在管理中实现服务。更加注重事前政策引导、事中事后监管约束和过程服务,探索实施审批承诺制、清单制、失信惩罚制和信用共享制,推动技术审查与行政审批分离,创新服务方式,简化服务流程,提高综合服务能力。
二、改善企业投资建设工程项目审批管理
坚持效率优先,通过优化审批流程、试点告知承诺制、简化收费环节,着力解决企业反映的耗时长、审批多、收费杂等突出问题,形成吸引企业投资的广州优势。本轮改革后,企业投资类建设工程项目审批分为策划与前期工作、施工前准备、建设实施、竣工验收4个阶段,以项目核准或项目备案、建设工程规划许可证核发、建筑工程施工许可、建设工程竣工验收备案等为主流程,并分别办理其他行政审批、备案事项以及相关技术审查和公共服务类事项。
(一)优化审批流程。
——调整办理事项9项。
1.项目环境影响评价审批事项不作为项目核准/备案的前置条件。项目水土保持方案审批不作为环评审批的前置条件。(责任部门:市环保局、发展改革委)
2.已取得规划条件且具备土地供应条件的建设工程项目,可与项目核准/备案登记同步申办建设用地规划许可证、建设用地批准书,并开展修建性详细规划(或总平面规划方案)审查。(责任部门:市国土规划委)
3.建设工程规划许可只审查控制性详细规划、规划条件以及相关技术规定确定的规划控制要求,不审查建筑内部平面及剖面,建筑内部平面及剖面以施工图审查为准。(责任部门:市国土规划委)
4.气象部门承担的房屋建筑工程和市政基础设施工程防雷装置设计审核、竣工验收许可,整体纳入建筑工程施工图审查、竣工验收备案,统一由住房城乡建设部门监管。具体由市气象局会同市住房城乡建设委、编办提出操作办法。(责任部门:市气象局、住房城乡建设委)
5.地质灾害危险性评估工作改在土地出让前由土地出让主体自行开展,不再由建设单位组织实施。对于经过地质灾害易发区的跨市域的铁路、隧道、桥梁、地铁、公路、地表供水、输油(气)等单独选址的建设工程项目,仍由建设单位组织实施地质灾害危险性评估工作。(责任部门:市国土规划委)
6.申请办理建设工程规划许可证,应当根据建设工程的不同类型合理确定应提交的使用土地证明文件的类型。属于国有存量土地再利用的,可凭不动产权证(或房地产权证、国有土地使用证)、同意使用土地通知书、土地使用权属证明书等文件报建;属于新供应国有土地建设开发的,可凭国有土地划拨决定书、国有土地使用权出让合同、建设用地批准书报建;属于集体建设用地建设的,可凭建设用地批准书、宅基地证、集体土地使用证、集体土地房产证等土地证明文件报建。(责任部门:市国土规划委)
7.需分期投入生产或者使用的建设工程项目,其相应的环境保护设施经环保部门验收后,主体工程可以申请竣工验收备案。(责任部门:市住房城乡建设委、环保局)
8.国土规划部门在出具建设用地规划条件时,一并将工程竣工档案报送的要求告知建设单位,便于建设单位及时、完整收集工程档案,以及在工程竣工后顺利办理档案预验收并进行档案报送。建设工程项目档案预验收,既可在市办理,也可在有条件的所属区办理。(责任部门:市国土规划委)
9.建设工程招标文件备案、招标投标情况备案2个事项,不再要求项目建设单位直接办理,由招标代理机构(招标人)通过信息平台直接报送主管部门备案,并通过信息平台推送至广州公共资源交易中心。民用建筑节能设计审查结果备案事项由施工图审图机构通过信息平台直接报送主管部门备案。(责任部门:市住房城乡建设委)
——取消办理事项5项。
10.不再审核备案制企业投资项目招标事项(招标范围、招标方式、招标组织形式)。(责任部门:市发展改革委)
11.采用公开招标方式且选择委托招标和全部招标的勘察、设计、监理等服务项目,在项目核准前可先行开展招标活动,不再单独核准。(责任部门:市发展改革委)
12.非国有资金(包括集体资金)投资占控股或者主导地位且无财政性资金投资的备案制建设工程项目(含商品房屋项目),项目建设单位可以自主决定发包方式、自主决定是否进场交易,行政监督部门不再对其进行监管。(责任部门:市住房城乡建设委、发展改革委)
13.取消用地预审前期工作、土地勘测定界技术审查、建设工程规划验收指标技术审查等事项。(责任部门:市国土规划委)
14.取消前期物业招标公告及评标、前期物业管理中标备案,待《广州市物业管理暂行办法》相关内容修改后实施。(责任部门:市住房城乡建设委)
——合并办理事项5项。
15.土地供应环节,使用国有建设用地进行建设且具备土地供应条件的,出让合同(或划拨决定书)与建设用地规划许可证、建设用地批准书可合并办理,同步核发。使用集体用地建设非公寓式村民个人住宅的,乡村建设规划许可证与建设用地批准书可合并办理,同步核发;使用集体用地建设公寓式村民住宅或者乡镇企业、乡村公共设施和公益事业建设的,建设用地规划许可证与建设用地批准书可合并办理,同步核发。(责任部门:市国土规划委)
16.“文物保护单位的保护范围内其他工程或爆破、钻探、挖掘等作业的许可”“文物保护单位建设控制地带内进行建设工程许可”“进行大型基本建设工程前在工程范围内有可能埋藏文物的地方进行考古调查、勘探的许可”“配合建设工程进行考古发掘的许可”4项合并为“建设工程文物保护和考古许可”。项目建设单位可视情况向主管部门提前申请办理。(责任部门:市文化广电新闻出版局)
17.“依附于城市道路建设各种管线、杆线等设施审批”“城市桥梁上架设各类市政管线审批”合并为“占用、挖掘移动、改建城市市政设施的审批”。(责任部门:市住房城乡建设委)
18.“永久用水验收通水”与“永久用水通水”合并为“永久用水通水”办理。(责任部门:市水务局)
19.建设项目选址意见书核发与建设项目用地预审可合并办理,同步核发。(责任部门:市国土规划委)
——并联办理事项1项。
20.修建性详细规划审批后,消防审查、卫生学评价、永久供水、永久供电、人防审查、安全评价、交通评价、文保审核可依据修建性详细规划并联申报和审批。(责任部门:市公安消防、卫生、水务、供电、民防、安监、交管、文保等部门)
——下放区级办理事项3项。
21.因城乡建设或者城乡基础设施维护需要临时占用绿地审批(市管绿地除外。含省下放事项“占有城市绿地和砍伐、迁移城市树木(gz3144001)”中的“占有城市绿地”)下放到区园林绿化行政主管部门。(责任部门:市林业和园林局)
22.建筑废弃物处置核准(跨行政区域工程和由市建设行政主管部门审批的国家、省、市重点建设工程的建筑废弃物处置除外)下放到区建筑废弃物管理机构。(责任部门:市城管委)
23.公共排水设施竣工图纸备案下放到区水务行政主管部门。(责任部门:市水务局)
(二)试点告知承诺制。
24.在广州开发区、南沙新区试行告知承诺制,在企业投资项目核准或备案、用地、规划、施工许可、环评等环节,对于标准明确或可通过制定标准进行管理的审批事项,项目建设单位签订承诺书,承诺其符合审批条件,并承诺在规定期限内提交材料、按标准进行规划建设的,审批部门即可以承诺书为依据办理相关许可事项。(牵头单位:广州开发区管委会、南沙区政府)
25.审批部门在规定时间内对项目建设单位的履行承诺情况进行检查,发现其无法履行承诺的,撤销行政审批决定,由项目建设单位承担违反承诺造成后果的法律责任和所有经济损失。对于存在失信行为的项目建设单位,取消其“承诺”资格。(牵头单位:广州开发区管委会、南沙区政府)
26.总结广州开发区、南沙新区试行告知承诺制的主要措施、取得的成效、遇到的困难和问题以及有关意见建议,形成一批可复制推广的成功经验,并在全市范围内逐步推广告知承诺制。(牵头单位:市发展改革委、政务办)
(三)简化收费环节。
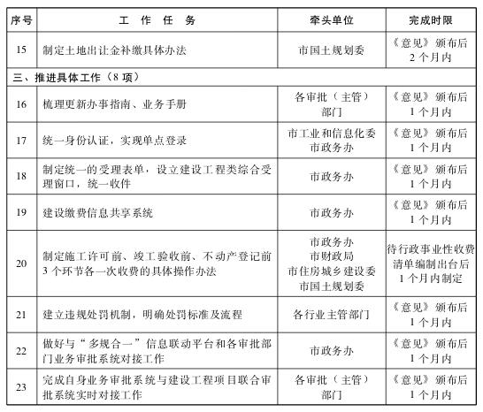
27.除土地出让金、税金按国家规定执行外,实行施工许可、竣工验收、不动产登记3个节点各收一次费。除收费节点外的审批事项,各审批部门不再将缴费完成作为审批前置要求,在完成审批后即可发放相应证照,同时出具缴费通知书,委托银行代收,并通过建设工程项目联合审批系统将缴费信息共享给住房城乡建设、国土规划部门。住房城乡建设、国土规划部门在进行收费节点事项审批时,在确认本环节费用缴清后发放相关证照。由市政务办、财政局会同市住房城乡建设委、国土规划委分别制定分阶段收费具体操作办法。市国土规划委另行牵头制定土地出让金补缴具体办法。(牵头部门:市政务办、财政局、住房城乡建设委、国土规划委)
28.对防雷装置设计技术评价及竣工检测审批(审查)事项通过政府购买服务,不再向建设单位另外收费。(牵头部门:市住房城乡建设委、气象局、财政局)
三、强化政府投资建设工程项目全流程管理
坚持问题导向,深化政府投资建设工程项目审批改革,重点围绕加强项目策划、落实项目实施条件、明确项目主体责任、做好审批服务等方面下功夫,建立和优化项目生成、评估论证管理、实施主体责任、审批服务效率、竣工验收后评价等工作机制。本轮改革后,政府投资类建设工程项目审批分为策划与前期工作、施工前准备、建设实施、竣工验收4个阶段,以项目建议书及可行性研究报告审批、建设工程规划许可证核发、初步设计(概算)审查/审批、建筑工程施工许可、工程竣工财务决算审核意见等为主流程,并分别办理其他行政审批、备案事项以及相关技术审查和公共服务类事项。
(一)构建政府投资项目策划生成机制。
1.加强全市投资谋划、决策和统筹协调能力,建立由市领导牵头,市发展改革委等有关部门共同参与的投资建设项目领导决策机制,负责指导建设工程项目审批制度改革任务有效落实,研究审定三年滚动政府投资计划,审议政府投资年度计划,统筹决策投资及重大项目、招商引资等重大事项。由市发展改革委按规定申请设立市政府投资建设项目决策委员会(以下简称投委会)。(牵头部门:市发展改革委)
2.为加强战略谋划,围绕落实市委、市政府重大决策部署,依托“多规合一”信息联动平台,建立完善的政府投资项目库,形成以政府投资项目三年滚动计划为龙头、年度政府投资项目计划为核心,以控制性详细规划和土地利用规划为支撑,多行业主管部门参与的项目策划管理机制。市投资主管部门根据项目建设条件成熟程度和轻重缓急,在各行业主管部门申报的基础上,综合平衡并编制政府投资三年滚动计划,同时与中期财政规划相衔接,确保项目建设与资金安排相统一。市投资主管部门根据财政、国土规划等相关部门意见,经多规符合性审查后统筹编制年度政府投资项目计划,报市政府审定后实施。(牵头部门:市发展改革委)
3.市国土规划委根据三年滚动计划所拟订的项目,通过“多规合一”信息联动平台提前介入项目,牵头会同各部门提出用地、规划、环保等审查意见,落实用地指标,稳定规划条件,确保计划内项目落地。国土规划部门编制土地利用计划以及城市更新部门确定城市更新计划均须提前听取各部门意见,形成项目策划意见,作为项目立项、安排计划等工作的参考依据。(牵头部门:市国土规划委)
(二)完善政府投资项目评估论证管理机制。
4.增强政府投资的必要性和合理性。政府投资项目必须符合政府投资规定的领域和方向,符合我市国民经济与社会发展中长期规划、有关专项规划和建设计划。项目的建设规模、建设内容和投资估算应符合有关建设及投资标准。(牵头部门:市发展改革委)
5.确保项目选址的可行性。拟建政府投资项目选址必须符合城市总体规划、土地利用总体规划、控制性详细规划以及城市环境总体规划。对通过“多规合一”平台纳入年度政府投资项目计划的,可先行立项,开展项目前期工作;对国土规划、环保部门明确指出无法调整相关规划的,发展改革部门不予立项,或项目另行选址。(牵头部门:市发展改革委、国土规划委)
6.加强征地拆迁的可实施性。坚持集约用地、科学选址、优化选址原则,对涉及征地拆迁的拟建项目,应对项目征地和拆迁状况进行摸查,并充分征求项目所在行政区政府或土地房屋权属人的初步意见。结合征拆难度对征地拆迁的可实施性和投资费用进行研究,保证落实征地拆迁主体,征地拆迁安置费用纳入项目投资估算,并根据征地拆迁工作计划做好年度资金安排。(牵头部门:项目建设单位)
7.保证建设方案的完整性和稳定性。拟建项目立项时应包括主体工程、节水设施、机电设备安装工程、智能化工程、装修工程以及室外场地、道路、水、电等投入使用必须配套的全部工程内容和投资。由多个项目组成的政府投资项目,根据工程实施需要,可整体立项,也可分项目立项。立项后,应尽快开展场地调查、地质勘察和初步设计,在可行性研究阶段进一步稳定建设方案和投资。(牵头部门:项目建设单位)
8.研究投资方式的合理性。指导项目单位在可行性研究阶段加强政府投资模式和与社会资本合作模式的方案比选,确定合理的投资方式。拟建项目涉及经营性内容的,有市场条件、可配置经营性资源的,原则上应采用政府与社会资本合作的投资方式;涉及公共服务,有收费基础、可计量的,原则上应引入社会资本投资建设,通过采用政府购买服务等方式,从投资建设向补运营模式转变。(牵头部门:市发展改革委)
(三)强化政府投资项目审批和实施主体的责任机制。
9.建立谁审批、谁负责的审批责任制。对于纳入三年滚动计划的项目,发展改革、国土规划、环保、住房城乡建设等审批部门要主动与项目单位对接,积极指导项目单位完善报批材料,按期完成审批工作,加快项目落地。有关部门应在项目策划和前期阶段提供项目单位联系方式以便于后续部门对接。(牵头部门:各相关审批部门)
10.强化征地拆迁目标责任制。各区政府要制定土地征收工作方案及细则,分项目制定土地征收补偿工作方案,落实征地拆迁责任。市属有关部门要积极为属地区政府顺利开展征拆工作创造条件,要按照“放管服”的精神,在简化征收补偿资金支付程序、提高征拆服务费用标准和使用自由度、落实留用地和征拆安置地等方面,进一步研究出台更有效发挥属地区政府积极性的办法。(牵头部门:各区政府,市直各有关部门)
11.强化建设实施主体责任制。项目建设实施主体要制定并落实项目实施条件、年度工作计划、年度资金计划和投资方式比选等工作,其中年度工作计划应与年度资金计划相匹配。待年度资金计划下达后,要严格按照年度工作计划完成对应的实物工作量,确保项目按计划推进。(牵头部门:项目建设单位)
(四)优化政府投资项目审批服务效率机制。
12.由市投资主管部门立项的建设项目,投资估算在5000万元(含)以下的,概算编制和评审均直接以经审查的施工图为依据,不需送项目预算评审。未通过概算评审的,不得组织招标,项目的招标控制价不得超过经评审的概算中对应内容总价。(责任部门:市财政局)
13.列入广州市国民经济和社会发展五年规划纲要的政府投资项目,或者市政府常务会议根据经济和社会发展实际需要决定开展前期工作的政府投资项目,项目单位可以向市投资主管部门直接申报可行性研究报告,并在可行性研究报告中增加对项目必要性论证的内容。(责任部门:市发展改革委)
14.项目环境影响评价审批事项不作为办理可行性研究报告批复的前置条件。项目水土保持方案审批不作为环境影响评价的前置条件。(责任部门:市环保局、发展改革委)
15.已批复项目建议书的城市轨道交通工程、公路工程、大中型道路桥隧工程等线性工程以及大中型水务工程,在工程可行性研究报告批复前,项目建设单位可按照初步设计深度先行开展设计。(责任部门:相关行业主管部门)
16.采用公开招标方式且选择委托招标和全部招标的勘察、设计、监理等服务类项目,在项目可行性研究报告批复前,可先行开展招标活动,不再单独核准。(责任部门:市发展改革委)
17.需分期投入生产或者使用的建设工程项目,其相应的环境保护设施经环保部门验收后,主体工程可以申请竣工验收备案。(责任部门:市住房城乡建设委、环保局)
除上述事项外,本意见第二部分中相关改革事项同样适用于政府投资项目。
(五)强化政府投资项目竣工验收后评价机制。
18.加强政府投资项目廉情预警评估工作,对审批改革中的违纪行为进行严肃问责。违法违规单位列入“黑名单”予以曝光;违法单位为国有企业的,其诚信行为与公司、个人绩效考核挂钩。(牵头部门:市监察局、发展改革委)
19.建立健全后评价制度。对行业和地区发展、环境保护、新型投融资模式等有重要意义以及涉及社会民生、社会普遍关注的重大政府投资建设工程,在项目竣工验收并投入使用或运营2年后,由发展改革部门对项目建设实际效果与可行性研究报告、初步设计与其审批内容、其他资料进行对比分析,形成良性项目决策机制,加强政府投资项目事后监管。(牵头部门:市发展改革委)
四、推进审批体制机制改革创新
在调整优化审批事项的基础上,进一步创新审批管理模式,构建全流程覆盖、全方位监管的建设工程项目审批体系。推进加强“多规合一”联动、探索“净地”出让、提升审批服务水平、强化事中事后监管和诚信管理等共7大类18项改革措施。
(一)建立“多规合一”信息联动平台。
1.统筹利用“三规合一”成果,加快建立环境保护、文物保护、综合交通、水资源、文化旅游、社会事业、综合管线、人民防空等多规划融合的“多规合一”信息联动平台,构建定位清晰、功能互补、统一衔接的多种规划协调机制。(牵头部门:市国土规划委、发展改革委)
2.整合国土、规划两套坐标系为统一的坐标系统,为各级各部门推进规划建设管理工作的技术公共服务平台奠定技术基础。(牵头部门:市国土规划委)
3.整合国土、规划信息,建立以控制性详细规划为基础,统筹布局各类专项设施用地的“一张图”平台,并通过信息联动、开放共享,实现国土规划与相关专项规划的空间管理平台合一,形成全市各部门信息共享的城市建设信息管理平台。(牵头部门:市国土规划委)
(二)探索实施“净地”出让。
4.除城市更新项目和前置审批用地以外,在供地前由出让主体(市国土规划委或相关区政府)会同土地储备机构牵头完成宗地用地结案、场地环境调查与风险评估、地铁保护、历史建筑及文物勘查,以及通水、通电、通路、土地平整等工作,实现“净地”出让。(牵头部门:市国土规划委)
5.项目建设单位获得土地使用权后,由出让主体会同土地储备机构将各行业主管部门意见、地形图等材料移交至项目建设单位。(牵头部门:市国土规划委)
6.项目建设单位获得土地使用权后,在进行项目规划及建设过程中如需征询民防、地铁、航空等专业部门意见,以及其他因项目建设需要由企业向各专业部门征询水保、卫生学、抗震、安全评价、交通评价、文保等专业意见的,由出让主体会同土地储备机构协调企业办理相关审批手续。(牵头部门:市国土规划委)
(三)建立审批信息共享机制。
7.统一建设标准、接口标准,升级改造建设工程项目联合审批系统,实现建设工程项目联合审批系统与“多规合一”信息联动平台、各部门审批系统、缴费信息共享系统实时对接。依托建设工程项目联合审批系统,实现项目建设周期内唯一的建设工程项目编码,在受理、承办、批准、办结和告知全过程实现同一号码、同一平台监管,统一网上办事大厅申报入口和政务服务中心综合窗口办理,统一身份认证实现网上办事大厅单点登录,推进申请材料和证照电子化。(牵头部门:市政务办及相关审批部门)
8.项目建设单位(或企业)一次性递交经盖章确认的纸质版申请材料并上传扫描件,各审批部门共享相关申请材料。审批部门完成审批后上传批复文件供其他审批部门实时查阅。各审批部门要精简申请材料,凡是可以通过共享获取业务办理所需信息或证照的,不得要求申请人提交相关纸质证照材料。(牵头部门:市政务办及相关审批部门)
9.建设工程项目联合审批系统使用全市统一的网上办事身份认证体系,并实现相关审批结果同步签发电子证照,进行信息共享和互认互用。国土规划、住房城乡建设部门应主动共享规划测量、房地产测绘和人民防空工程面积测量的成果信息并互认。(牵头部门:市政务办及相关审批部门)
(四)提升审批管理服务水平。
10.实行建设工程项目清单管理,梳理和精简事项申请材料,制定事项、材料、行政事业性收费3张清单,对社会公开并接受社会监督。各审批部门重新梳理办事指南,制定各阶段统一申请表单,并根据新的办事指南对申报项目予以收件、审核、出具审批意见及审批档案存档等。(牵头部门:市发展改革委、政务办及其他相关审批部门)
11.建立主动告知审批事项制度。市政务部门在所有审批环节之前指引并告知项目建设单位、施工单位及时办理项目开工前的立项、用地、规划、环评、水土保持、节能节水评估和审查、施工许可等开工建设必须符合的条件,各行业主管部门应积极配合,按要求做好相关审批工作,其他手续由行业主管部门在规定或承诺时间内检查并督促项目建设单位落实。探索制定项目竣工联合验收实施办法。(牵头部门:市政务办)
12.建立审批联动协调机制。涉及跨区域、跨层级的审批事项,由市政务办牵头召集相关部门召开审批协调会进行研究,并协调解决相关问题。(责任部门:市政务办)
(五)试点建立联合审图工作机制。
13.选取部分条件成熟的建设工程项目,试点开展设计方案及施工图联合审查工作。在建设工程项目实施阶段,由区行政审批局牵头建立建设工程项目联合咨询、协调、决策机制,统一收件,并组织国土规划、住房城乡建设、水务、公安消防等多部门或审图机构以征求意见或召开联席会议等方式对建设工程项目的设计方案及施工图开展联合审查。(牵头部门:广州开发区管委会、南沙区政府)
14.审查通过后由区行政审批局统一出具联合审查意见,再由各部门依据审查意见,根据建设单位的申请分别核发行政许可文件。经联合审查确定的施工图可作为建设项目后续实施建设、预售测量、竣工验收的依据。(牵头部门:广州开发区管委会、南沙区政府)
(六)强化事中事后监督管理。
15.加强违法违规惩处。各相关部门严格按有关法规、规章执法,加大对项目建设单位、施工单位、监理单位、中介机构等的违法惩处力度并严格处罚。(牵头部门:各行业主管部门)
16.规范中介服务行为。建立网上中介超市,营造公开透明、开放竞争的中介配套服务环境。各行业主管部门对中介机构的基本情况、资质等级、技术能力、信用记录等进行审查后,将合格的中介服务机构纳入建设工程项目技术审查机构备选库,并向社会公开。(牵头部门:各行业主管部门)
17.对垄断性(指不超过3家)中介机构实行限时服务,非垄断中介服务实行承诺服务,公开服务时限、服务流程、收费依据、收费标准。清理中介服务事项,制定规范中介服务管理办法和建立中介服务评价机制。(牵头部门:各行业主管部门)
(七)建立建设工程项目诚信档案。
18.将企业诚信记录、中介机构服务评价结果与行业监管结合纳入社会信用体系,作为企业、中介机构及其从业人员业务考核和资格管理的重要依据。(牵头部门:市政务办)
五、相关要求
(一)本意见印发后,各部门按《任务工作表》有关工作和时限要求完成由本部门牵头落实的相关工作,由市政务办汇总后通过多种渠道向社会公布。
(二)此前已出台的有关建设工程项目行政审批的相关政策、措施等与本意见不一致的,以本意见为准。各区结合实际情况参照实施。
附件:1.企业投资类建设工程项目审批服务流程图
2.政府投资类建设工程项目审批服务流程图
3.任务工作表
大阳城集团娱乐视频
2017年4月5日
附件3:
任务工作表


大阳城集团娱乐视频办公厅秘书处 2017年4月7日印发
关注 · 广州政府网