

穗府办〔2017〕16号
大阳城集团娱乐视频办公厅关于印发广州市城市管理第十三个五年规划(2016—2020年)的通知
各区人民政府,市政府各部门、各直属机构:《广州市城市管理第十三个五年规划(2016—2020年)》已经市人民政府同意,现印发给你们,请认真组织实施。实施中遇到问题,请径向市城管委反映。
大阳城集团娱乐视频办公厅
2017年4月9日
广州市城市管理第十三个五年规划
(2016—2020年)
目 录


前 言
“十二五”期间,广州市城市管理紧密围绕市委、市政府决策部署,以建设干净整洁平安有序城市环境为主线,坚持科学发展,深化体制机制改革,取得了显著成绩,成功创建了全国首批生活垃圾分类示范城市,荣获了“中国城市可持续发展范例奖”,极大提升了城市运行能力和水平,有力促进了广州经济社会科学发展,为建设国家重要中心城市、建设“幸福广州”提供了坚强保障。
“十三五”时期是广州市按照“四个全面”战略布局和“五位一体”总体布局,贯彻落实创新、协调、绿色、开放、共享发展理念以及全省“三个定位、两个率先”目标要求,进一步加快国家重要中心城市建设、率先全面建成小康社会的关键时期,更是广州市发展的黄金期、窗口期、机遇期。未来五年广州市要全面完成“十三五”发展目标任务,显著提高经济发展质量效益,大幅提升人民生活品质,为率先基本实现社会主义现代化打下坚实基础。
城市管理是市民安居乐业的重要基础,是经济社会全面发展的重要保障,是城市发展的重要抓手。编制《广州市城市管理第十三个五年规划(2016—2020年)》(以下简称《规划》),对今后一个时期深入推进行政管理体制和公共服务等重点领域改革、优化干净整洁平安有序城市环境、加强和创新社会治理、提升城市管理水平、推动广州市城市竞争力升级、提升人民幸福生活质量、建设具有岭南特色的生态广州至关重要。
《规划》坚持以人民为中心的发展思想和“绿色、低碳、循环、可持续”城市治理理念,贯彻实施《广州市国民经济和社会发展第十三个五年规划纲要(2016—2020年)》,融汇城市管理领域相关法律、法规、政策和发展规划,统筹市容景观、环境卫生、垃圾治理、燃气服务、综合执法及科技信息等内容,明确2016—2020五年全市城市管理工作指导思想、战略目标、重点任务和重大举措,完善干净整洁平安有序长效机制,全面提升城市管理标准化、精细化、品质化水平,为公众提供优质的城市环境和服务,努力打造宜居宜业的幸福广州,是广州市“十三五”时期城市管理事业科学发展的指导性文件。
第一章 发展基础
“十二五”期间,广州市城市管理坚持科学发展,不断开拓创新,大力提升城市管理水平,建立健全了城市管理法规制度、综合考评、部门联动、舆论宣传等体系,在生活垃圾分类、垃圾终端处理设施建设、户外广告管理、管道燃气发展、综合执法等领域取得显著成绩,城市环境容貌、城市运行秩序、城管执法、综合保障水平得到了全面提升。
第一节 过去五年发展成就
一、城市管理体制机制不断完善
(一)职能机构进一步健全。“十二五”期间,广州市实施大部制改革,整合原市容环卫局、爱卫办、城管办、城管执法局以及市政园林局、建委的部分职能,成立广州市城市管理委员会。建立“两级政府、三级管理、四级网络”的管理体制,实现管理重心下移,形成了市、区、街(镇)权责统一的层级管理框架,加强了综合执法、环卫保洁、市政燃气等城市管理队伍规范化建设,实现了服务、管理、执法的有机融合。
(二)统筹协调机制逐步完善。进一步健全城市管理的组织管理、高位协调、综合巡检、应急处理、综合考评、责任追究工作机制,实现了“统筹、协同、集中、高效”的城市管理。充分发挥考评的指挥棒、助推器效应,通过市级层面的高度重视倒逼各区加强城市管理工作,由广州市城市管理工作领导小组办公室(广州市城市管理委员会)牵头对各区的组织计划、市容市政设施、城市景观等18个方面,采用了常态化巡查、暗检、年终明检和民意测评等方式,开展了城市管理综合提升考评。
(三)依法行政能力不断加强。城市管理依法行政能力不断提高,建设了涵盖领域广、标准高和操作性强的法规、规章、文件体系。颁布实施了《广州市建筑废弃物管理条例》《广州市水域市容环境卫生管理条例》2部地方性法规,修订了《广州市违法建设查处条例》和《广州市燃气管理办法》;颁布实施了《广州市城市生活垃圾分类管理规定》《广州市爱国卫生工作规定》《广州市户外广告和招牌设置管理办法》《广州市餐饮垃圾和废弃食用油脂管理办法》5部政府规章,修订了《广州市城市管理综合执法细则》;制定了涵盖市容、景观、环卫、设施建设运营管理、燃气等方面的4个政府规范性文件和33个部门规范性文件。
二、城市环境容貌持续改善
(一)环卫水平稳步提升。全市现有环卫工人近5万人,拥有各种环卫作业机动车辆2335台,水上垃圾清捞保洁船681艘,生活垃圾压缩站171座。全市市政道路清扫保洁面积8304万平方米,人行道8779万平方米,桥隧和广场等公共区域966万平方米,城区夜间冲洗道路2500公里。市区1090公里水域已保洁828公里,其中珠江广州河段114公里,河涌714公里。全市隧道清洗机械化作业率为100%,城市快速路和主次干道机械化清扫率为100%,老六区车行道和侧石清洗的机械化率为100%。城市道路和公共场所实行清扫和保洁相结合作业方式,主干道、商业街和广场实行16小时保洁制,次干道、内街和居民区实行14小时保洁制,重点路段、步行街和重点场所24小时保洁。建立环境卫生质量月报制度,实现对环卫清扫保洁、垃圾车运输滴漏、道路冲洗洒水和文明规范作业情况实时巡查、日常监测。建立城市管理专用作业车辆和设备的定期检测和审验制度,大力推动防滴漏技术改造。
(二)城市容貌持续改善。深入开展容貌示范社区创建工作,创建容貌示范社区90个。加强城市道路人行道占用挖掘审批许可管理,制订了《加强建筑工地环保实施方案》,建立了监管、巡查、工程信息共享、投诉快速处理机制及评价制度。出台了全国首个地方性技术规范《井盖设施建设技术规范》,积极创建井盖设施示范区,完善井盖设施信息管理系统,为164万个井盖建立包括编号、权属单位、抢修电话等信息在内的电子档案,为40.83万个井盖设施设置了标识铭牌,为19.29万个井盖设施安装了防护网。
(三)户外广告招牌管理体系逐步完善。组织编制了《广州市户外广告专项规划(2016—2020年)》和《广州市户外广告和招牌设置规范(2016—2020年)》,启动了《广州市户外广告和招牌设置管理条例》立法工作。建立健全户外广告日常巡检机制,组织开展专项行动,全面摸查违法户外广告,在媒体分期分批公布整治名单,通过媒体曝光,监督违法设置人自行整改,有力遏制了违法设置户外广告的行为。按照“重点突破、带动周边,分批规划、分批实施”的工作原则,以中心城区重点商圈和重点景观区域为切入点,完成“提前批和第一批户外广告”设置规划编制工作,共规划户外广告位置221个、广告牌位逾千。完成《广州市户外广告位置使用权公开出让实施细则》编制工作,开展户外广告位置使用权公开出让示范工作,积极搭建户外广告位置使用权公开出让平台,委托开展了户外广告位置使用权评估、出让组织及成交价款执收工作。
(四)环卫工人权益保障机制建立健全。出台了《广州市关于规范环卫行业用工的意见》《广州市环卫工人岗位津贴标准》《广州市环卫工人人工成本指导价位表》及《广州市环卫保洁项目招标文件范本》《广州市环卫保洁项目合同范本》《广州市环卫保洁市场化运作监督管理规定》等制度文件,保障环卫工人合法权益。同时建立了全市环卫工人信息化管理系统,加强环卫项目的全流程监管,完善环卫工人风险保障机制,设立了环卫工人困难救助基金,加强了一线环卫工人特殊困难的保障救助。
三、垃圾分类处理成效显著
(一)垃圾分类管理全流程设计全面创新。通过实践探索和系统梳理,创新了符合广州市垃圾分类处理工作实际的全流程设计,构建了垃圾分类处理组织架构、运行管理和政策法规体系,明确了“源头减量、分类投放、分类收集、分类运输、分类处置及全过程监管”各环节的工作内容和部门职责。2013年广州市列入国家第三批餐厨废弃物资源化利用和无害化处理试点城市,2014年广州市第一资源热力电厂二分厂城市固废环境教育项目获“2014年中国人居环境范例奖”,2015年广州市成功创建全国首批生活垃圾分类示范城市,垃圾分类处理项目获得了“2015中国城市可持续发展范例奖”。
(二)生活垃圾分类收运体系不断优化。按照“先易后难、循序渐进”开展生活垃圾分类试点,积极探索不同类别的生活垃圾分类模式。稳步推进“定时定点”为主、多种收集方式并存的垃圾分类模式,全市实行“定时定点”分类投放模式的社区达到832个。全面深化生活垃圾分类合格社区、示范学校、示范机团单位创建工作,累计检查验收生活垃圾分类合格社区1247个、中小学校1374所、示范机团单位310个,完成生活垃圾分类长效机制建设的街道20条。建立完善了垃圾分类收运网络,全市新购置各类分类容器200多万个,重点规范管理垃圾分类合格社区分类转运点405个,累计规范建设再生资源回收站点3100个,城乡再生资源回收网络服务覆盖率达到100%。引导社会力量探索低值可回收物回收利用,鼓励街镇进一步探索和完善企业(社会组织)参与垃圾分类的有效模式,形成越秀“珠光”、荔湾“西村”、海珠“轻工”等各具特色的垃圾分类模式。全面加强有害垃圾管理,建立有害垃圾临时储存库60个,5年来共收集处理各类有害垃圾77.84吨。
(三)垃圾终端处理设施建设取得重大突破。建成资源热力电厂1座(广州市第一资源热力电厂二分厂,处理能力2000吨/日)、卫生填埋场1座(兴丰生活垃圾卫生填埋场第六区)、餐厨垃圾处理厂1座(广州市餐厨废弃物循环处理试点项目,处理能力200吨/日),全面启动第三、第四、第五、第六、第七资源热力电厂,兴丰生活垃圾卫生填埋场七区及配套工程,以及李坑综合处理厂、生物质综合处理厂、增城区餐厨废弃物收运系统及综合处理项目等生活垃圾终端处理设施建设,为破解“垃圾围城”奠定了基础。
(四)设施运行监管不断强化。完善与强化了政府驻场监管、远程信息监控、第三方环境监测、考核考评等手段,打造了全方位、全过程、全时段监管体系,确保垃圾终端处理设施正常运行。同时,通过主动引进村民驻场监管、主动对外公开环保排放数据、主动接受媒体监督等形式,消除周边村民及市民顾虑,营造睦邻友好氛围。
(五)建筑废弃物处置利用稳步推进。建立了建筑废弃物调剂管理机制和供需交换调剂平台,引导源头减排,实现工地回填下挖余泥1800万立方米;探索建筑废弃物小型化、分散化循环利用模式,支持12家混凝土制品和墙材企业参与建筑废弃物循环利用,年设计处理能力达680万吨;引进移动式循环利用生产线,在国际金融城、广钢新城拆除工程等项目现场循环利用建筑废弃物约60万吨;建成建筑废弃物临时消纳场84个,选定9个建筑废弃物水上运输临时装卸点(中转码头)选址,其中4个码头已建成投入使用。
四、爱国卫生运动广泛深入开展
稳步推进了卫生创建工作,2012年成功通过“国家卫生城市”复审,全市新增国家卫生镇5个,省卫生镇16个,省卫生村315个,市卫生镇16个,市卫生村453个。大力推动了农村卫生厕所建设,农村卫生户厕普及率增加了4.19个百分点,农村无害化卫生厕所普及率增加4.88个百分点。加强了病媒生物防制工作,2013年灭鼠、灭蝇、灭螂三项复查结果分别达到国家标准B、C、B级,灭蚊效果经综合评估达到国家标准C级。规范了病媒生物防制服务机构市场行为,全市共备案148家服务机构,有68家在省、市爱卫会网站进行公示。初步形成了全民爱国卫生运动制度,开展形式多样的健康教育活动,落实了各项防病措施,解决了一大批公众关心的环境卫生热点难点问题。贯彻落实《广州市控制吸烟条例》,加强控烟队伍建设,开展控烟监督员培训上岗;开展控烟巡查执法工作,对违法吸烟个人和场所进行处罚;创建“广州市无烟单位”2359个;城市控烟场所内禁烟标志张贴率80.8%,场所人员对《广州市控制吸烟条例》赞成率大幅提升至87.6%。
五、燃气管理服务水平大力提升
(一)管道燃气取得大发展。发布实施了《大阳城集团娱乐视频关于实施管道燃气三年发展计划的通告》《广州市推进管道燃气三年发展计划工作方案》《广州市管道燃气2014—2016年发展专项规划和实施计划》和《广州市推进管道燃气三年发展计划实施办法》,全面统筹、规划、指导全市管道燃气发展工作,2014年和2015年新增管道燃气覆盖用户分别为41.7万户和58.5万户,中心城区具备条件居民用户管道燃气普及率达到了90%以上。同时,大力推动管道燃气“同城、同价”,增城、从化、花都三地完成天然气居民用户同价工作,惠及19.1万户、64.7万人。在此基础上,通过实施《广州市管道天然气销售价格改革方案》,简化管道天然气用气价格分类,建立价格动态调整机制,引导用户合理用气、节约用气,有效降低了用户用气成本。
(二)瓶装液化气市场不断规范。修订了《广州市燃气管理办法》,发布实施了《大阳城集团娱乐视频关于开展瓶装液化石油气市场专项整治工作的通告》《大阳城集团娱乐视频办公厅关于印发广州市全面规范瓶装液化气供应市场工作方案的通知》《广州市关于规范燃气便民服务部设置的实施意见》《广州市瓶装液化气运输车辆技术规范》,全面开展瓶装液化气供应市场整治。截至2015年底,全面排查和整治瓶装液化气无证经营黑点1164家;新建合法供应站点202家,超过整治之前广州历年建设的合法供应站点总和;完成了180万只气瓶信息登记和二维码标签安装和306台灌装秤连锁充装改造,实现了二维码标签气瓶与灌装秤的智能连锁充装,从源头上杜绝了充装非自有产权气瓶、报废瓶、过期瓶;完成了瓶装液化气供应智能监管信息平台建设,建立了瓶装液化气供应监管的有效手段和长效机制,可实现瓶装液化气供应充装、运输、销售、配送、使用、回收全过程监管,及时发现各类违法经营行为。
六、城市管理综合执法力度持续加大
(一)违法建设得到有效遏制。为强化属地查控主体责任,出台了《广州市查控违法建设累积记分和红黄牌提醒暂行办法》,启动专项问责。制订了《查控违法建设工作指引》,细化查控环节,探索与多个职能部门的协同执法,明确协同查处的流程、步骤、方法及职责,采取停水、停电、停供混凝土、列入规划报建“黑名单”等有效行业管理措施,确保及时发现、及时制止、及时处理违法建设,实现了“以拆为主”向“以控为主”的转变。印发《严查严控违法建设专项整治工作方案》,召开全市严查严控违法建设专项整治工作会议,全面部署违法建设查控工作,组织开展查控清拆违法建设“百日行动”,有效地遏制了违法建设蔓延势头。
(二)城市“六乱”整治成效显著。梳理了全市230个重点路段及严禁乱摆卖区,筛选出56个乱摆卖黑点,全面整治取缔“六乱”黑点。坚持“属地管理、重点整治、总体控制”原则,持续加大市容环境秩序整治力度,做好春节、国庆、重阳等重大节日,广交会、广州博览会、广州国际灯光节等重大活动期间市容环境秩序执法保障工作。按照“主干道严禁、次干道严控、内街内巷规范”思路,突出抓好大型商圈、地铁出入口、人行天桥、过街隧道、跨江大桥、城乡结合部等重点地区及周边“六乱”整治,配合教育部门开展校园周边食品安全问题综合整治。积极开展建筑废弃物排放运输专项整治,全面整治工地扬尘,施工噪音等扰民突出问题。探索推进公安城管等多部门协同联动执法,总结推广车陂街联合执法经验。坚持管理与服务相结合,积极稳妥推进流动商贩管理。
(三)违法户外广告整治成效明显。加强户外广告日常巡检,积极开展了机场高速等重要路段两边违法户外广告招牌专项执法,对新建违法户外广告及时发现及时拆除。结合广州市第一批户外广告设置规划实施,对规划区内的违法户外广告进行全面整治,专项开展铁路沿线违法户外广告集中整治行动。
七、科技信息工作稳步推进
(一)科技创新研究不断加强。成立了广州市城市管理委员会科技工作委员会,制定了《广州市城市管理委员会科技工作管理办法》,建立了城市管理专家库,构建了科技管理工作机制。组织开展了生活垃圾理化特性分析研究和生活垃圾收运处理现状调研分析等基础性研究,为城市管理技术研究和项目决策提供基础数据支撑和参考。组织开展了“广州市餐厨垃圾好氧堆肥第Ⅰ期生产性试验研究”“垃圾焚烧飞灰胶凝固化稳定化处置技术研究与设备开发”等项目科技攻关,较好解决了垃圾处理过程中的技术难点。开展了广州市城市管理中的公众参与研究、公共危机与城管形象提升等一系列软科技项目研究,在城市管理体制机制、规范监管等方面取得了一批成果。
(二)城市管理信息系统逐步完善。完善了城市管理信息基础设施,搭建了城市管理信息网络硬件平台,共部署近30台服务、存储及网络设备,实现了各级各部门互联互通。建成了集信息公开、网上审批、政民互动等功能于一体的“一站式”城市管理门户网站。建成了城市管理互联互动工作平台,实现了公文、业务、信息共享和各类城市管理问题转派处理、监督考核的一网办理。初步构建了城市管理基础数据库,完成近800平方公里的数据采集入库,共计存储近100类、366万余个城市管理部件。完成了多个城市管理业务信息系统的建设,组织开展了城市管理智慧平台(一期)建设,大力推进废弃物智能监管系统、燃气智能监管系统、户外广告智能监管系统、综合决策分析等业务系统建设。组织完成了数字化城市综合管理平台、城市管理智能视频系统、城市管理综合执法信息系统、环卫行业监管和环卫工人信息管理系统、瓶装液化气供应监管平台等信息系统建设。
八、城市管理宣传体系开拓完善
(一)城市管理宣传方式不断创新。建立了“媒体、网络、社会”共同参与体系,与媒体建立良好关系,重点宣传报道“创建全国垃圾分类示范城市‘万人行’活动”“全国优秀环卫工人朱耀华”“无害化处理中心女子掏粪班”等城市管理新人新事新风貌。开通了垃圾分类微信公众平台,增进了与网友的良性互动。“广州城管”微博粉丝突破百万,被新浪广东评为2014年度最亲民基层政务微博,被媒体评价为开创了广州政府部门与网友互动的先河。公映了《外来媳妇本地郎》垃圾分类电视剧专集、《习惯·爱》微电影及《30秒教会如何垃圾分类》等系列公益宣传片。“垃圾分类万人行”舆情引导案例入选“粤治—治理现代化”2014—2015年度广东优秀案例。组建了一支67.3万多人城市管理志愿服务队伍。
(二)社会主体良性互动模式建立完善。编制了垃圾分类处理社会动员五年规划和垃圾分类指南,编印了垃圾分类科普教育丛书,开展了垃圾分类“四进”宣传以及“三个一百万,一个不能少”宣传行动。2012年起,连续举办4次“7·10全市垃圾分类处理动员大会”;承办全国垃圾分类示范城市工作座谈会等45场次专题论坛活动,接纳了5万多社会各界人士参观垃圾处理设施。首创成立了“广州市城市废弃物处理公众咨询监督委员会”,有效打通了政府与社会联系沟通的渠道,协助政府“问计于民”和“问政于民”,调动了公众参与垃圾治理的积极性。创办广州地区6大高校、党校、社科院、荷兰代尔夫特理工大学等国内外高校和研究机构加盟的广州市城市管理研究联盟,在人才培养、政策咨询、推动社会参与等方面均取得了积极成果。与广东省城市建设管理监察协会、广州环卫行业协会、广州市户外广告行业协会、广州市城市矿产协会、广州市建筑废弃物处置协会、广州市燃气行业协会等行业协会保持有效互动,充分发挥了行业协会的作用。
第二节 存在问题
“十二五”期间,广州市城市管理把握机遇、攻坚克难,取得了显著成绩。在肯定成绩的同时,也要清醒地看到,广州市城市管理工作仍然存在一些不容忽视的问题。
一、干净整洁平安有序长效机制有待进一步完善
“十二五”期间,广州市综合经济实力迈上新台阶,城市、农村常住居民人均可支配收入增加,城乡差距逐步缩小,城镇化率逐步提高,城市管理覆盖范围和管理难度迅速增大,城市管理标准化、精细化、品质化程度与公众对高品质城市生活环境的需求存在一定差距。干净整洁平安有序城市环境建设长效机制有待进一步完善,全市联动、条块结合、横向到边、纵向到底的精细化管理机制尚需进一步完善。城市管理工作发展不平衡,尤其是城乡结合部、城中村、内街巷的市容环境卫生与重点区域、主次干道有较大差距;市、区、街(镇)三级常态化检查监督机制尚未完全形成;环卫设施建设和管养需进一步加强;垃圾分类治理需要进一步深化,部分街镇、社区在推进生活垃圾分类示范街镇创建工作中存在重配置轻管理现象,针对市民习惯设定的投放方式还不够科学,低值可回收物回收利用的统一推广模式还没有形成,农村生活垃圾分类工作有待进一步推进;城中村管道燃气推进难度大,多数餐饮场所还使用瓶装液化气,安全形势仍不乐观;城市管理智慧化水平有待进一步提升。
二、城管综合执法效能有待进一步提升
2014年广州市机构改革,成立广州市城市管理委员会(市城管综合执法局),城管执法编制3196名,行使365项行政处罚权,人均管辖面积2.32平方公里,城管执法队伍年龄结构老化,城管综合执法机制和效能方面仍显不足,尤其是执法任务和力量不匹配,特别是基层执法力量薄弱;执法专业能力和技术手段需进一步提升;行政执法和刑事司法未能实现高效衔接。分类、分步处理历史存量违法建设机制有待建立,遏制新增违法建设任务十分艰巨;尽管“六乱”整治取得阶段性成果,但乱摆卖、乱停放等现象仍然存在;违法户外广告招牌、建筑废弃物运输整治工作力度仍需进一步加大;暴力抗法事件时有发生。
三、城市管理设施建设进度不及预期
目前,环卫设施、垃圾处理设施、燃气设施等城市管理设施建设在选址、环评、施工等环节普遍受到公众抵触,存在“邻避效应”,导致设施建设面临较大压力。“十二五”期间广州市生活垃圾清运处理量年均增长5%以上,但与其匹配的垃圾压缩站、中转站以及大型终端处理设施由于受到邻避效应、征地拆迁等因素影响,普遍存在落地难、建设慢等问题,垃圾处理能力近于饱和。另外,燃气应急调峰气源站等设施延迟到“十三五”期间才能建成投产,城市管理设施的支撑能力不足,与城市快速发展形势不相适应。
第三节 机遇与挑战
“十三五”时期,是我国全面建成小康社会决胜阶段,也是我国新型城镇化发展的关键时期,更是广州发展的黄金期、窗口期、机遇期。市委、市政府提出要高水平建设国际航运中心、物流中心、贸易中心、现代金融服务体系和国家创新中心城市,强化枢纽型网络城市功能,持续深化干净整洁平安有序城市环境建设,加快推动国家重要中心城市建设全面上水平,为广州市城市管理发展提供了良好的战略机遇。但目前城市管理工作也面临着管理覆盖面广、牵涉部门多、管理对象复杂、工作任务重、矛盾焦点突出,管理执法难度大等诸多挑战。
一、发展机遇
(一)顶层设计:国家政策夯实改革基础。
党的十八大以来,党中央、国务院高度重视城市治理工作,时隔37年再次召开中央城市工作会议,明确提出要转变城市发展方式,完善城市治理体系,提高城市治理能力,并先后印发《关于深入推进城市执法体制改革改进城市管理工作的指导意见》和《关于进一步加强城市规划建设管理工作的若干意见》等重要文件,习近平总书记多次调研城市工作并作出重要指示,为推动城市发展规划了蓝图,对转变城市发展理念和发展方式,推进城市治理体系和治理能力现代化起到了极其重要的推动作用,更为广州市城市管理工作指明了方向,提供了政策保障。
(二)战略定位:广州城市发展战略提供发展新动力。
广州市围绕建设国家重要中心城市总目标,着力建设枢纽型网络城市,推进国家新型城镇化综合试点城市建设,提升适宜居住、适宜创新创业创造的城市品质。建设高品质的城市环境,需要有高水平的城市管理做保障。市委、市政府的决策部署,既顺应了中央、省对城市发展的要求,又顺应了公众追求美好生活的新期待,同时也给城市管理事业发展带来了难得的发展机遇,对推进城市垃圾处理等城市基础设施建设,不断增强城市综合承载能力提供了有力的政策支撑和发展空间。
(三)创新嵌入:信息技术驱动管理升级。
新一轮科技革命和产业变革正在孕育兴起,与经济社会发展深度融合,对生产生活方式和城市管理模式带来前所未有的深刻影响。李克强总理在第十二届全国人民代表大会第三次会议的政府工作报告中提出制定“互联网+”行动计划,广州市提出要建设“社会治理创新平台”,为加强智慧城管平台建设和功能整合提供了政策和技术支撑,有利于建设综合性城市管理数据库,发展民生服务智慧应用;有利于利用互联网技术和资源创新合作机制,构建开放高效的创新资源共享网络,以协同创新牵引城市协同发展。
二、面临挑战
(一)城市治理:经济与社会发展新型期亟待创新性治理。
近年来,广州市经济和社会发展进入新型期,城市管理进入公共设施建设、公共环境、公共秩序和公共服务等多方位协调发展阶段。“十三五”期间,广州市城市管理发展面临土地供应紧张、公共服务城乡全覆盖等课题,亟待创新性治理。广州市土地利用强度逼近国际通行的30%城市生态宜居警戒线,后备可建设用地规模有限,给提升城市管理设施保障能力提出了挑战。城市和农村管理体制并存,城乡发展不平衡,给实现垃圾分类处理、环境卫生和燃气服务等城乡全覆盖提出了挑战。广州市城市管理要准确把握新常态下超大城市的发展规律,通过动力创新、制度创新、科技创新、文化创新,推动政府、公众、市场和技术良性互动,完善公共服务和基础设施配套建设,推进城乡基本公共服务均等化,提高城市综合治理水平,努力打造宜居宜业的幸福广州。
(二)供需结构:城市管理供给侧矛盾亟待系统性解决。
广州市城市管理范围不断增大,公众对城市管理要求日益提高,“十三五”期间这一态势仍将持续。但城市管理设施缺位、服务短缺等供给侧矛盾表现突出,这一矛盾在环境卫生质量的均衡性、邻避性城市管理设施建设和城市管理综合执法等方面尤为明显,亟待系统性解决。当前,急需强化规划的引领和强制作用,优化城市规划建设管理关系,加强和创新社会治理,推动城市管理服务执法三位一体,将供给侧结构性改革从“被动推进”转变为“主动营造”,增能力、补短板,着力创建容貌示范社区、提高城乡结合部、城中村、内街巷等区域环境卫生质量、推动生活垃圾分类制度城乡全覆盖、完善垃圾分类处理体系、补足垃圾处理能力、提高燃气储备能力等。
(三)社会环境:公众行为亟待积极性引导。
党中央、国务院要求转变城市发展方式,完善城市治理体系,提高城市治理能力,这就要求逐步实现政府与公众良性互动。广州市“十二五”期间,在政府与公众互动方面积累了丰富经验,取得了显著成效,尤其是在推动生活垃圾分类、焚烧处理设施建设等方面取得了突破性成就。但广州市人口密度大,人口结构复杂,流动人口众多,经济社会发展速度快,城市社会和产业结构复杂,社会思想观念兼容并蓄,城乡发展不平衡,主动参与城市管理、践行低碳生活的氛围还需要进一步营造,公众行为亟待积极性引导,推动政府与公众良性互动是一个长期、循序渐进的过程。
第二章 总体要求
第一节 指导思想
全面贯彻党的十八大和十八届三中、四中、五中、六中全会及习近平总书记系列重要讲话精神,认真落实《中共中央国务院关于深入推进城市执法体制改革改进城市管理工作的指导意见》和《中共中央国务院关于进一步加强城市规划建设管理工作的若干意见》,坚持以人民为中心的发展思想,贯彻“创新、协调、绿色、开放、共享”的发展理念和“绿色、低碳、循环、可持续”的城市治理理念,贯彻省委十一届四次全会、市委十届九次全会、市委十一届党代会精神,主动适应经济社会发展新常态,尊重城市发展规律,以城市管理现代化为指向,坚持以人为本、源头治理、权责一致、协调创新的原则,围绕提高城市发展质量,在统筹上下功夫,在重点上求突破,优化干净整洁平安有序城市环境;进一步提升城市管理标准化、精细化、品质化水平;构建权责明晰、服务为先、管理优化、执法规范、安全有序的城市管理体制;推动城市管理走向城市治理,建设共治共管、智慧、和谐共生的现代化城市,实现城市让生活更美好,城市管理让城市更美好的目标。
第二节 基本原则
一、以人为本,服务民生
坚持以人为本,服务民生,以公众的根本利益需求作为城市管理工作的出发点和落脚点,牢固树立“管理+发展”“管理+服务”和“城市管理是生产力”的理念,让城市管理融入和助力城市发展,让公众共享城市发展成果。坚持依法治市、维护公平正义。主动适应经济社会发展新常态,树立全球视野,积极吸收借鉴先进城市管理经验和做法,科学研判城市发展和治理的路线,先事预事,保障城市安全运行效率与发展质量不断提升。
二、创新发展,先行先试
坚持把创新发展贯穿到城市管理和发展的整个过程,深入研究城市生活质量、人口质量、经济发展与公共服务质量、环境质量、公共秩序之间的关系,加快研究解决城市病的措施、办法。要勇于先行先试,找准提升城市管理标准化、精细化、品质化水平的突破口和着力点,敢于实践创新,完善城市管理体制、机制和方式方法,促进社会自治,协调推进城市管理各项工作,提高城市管理质量,为广州市发展提供有力支撑,实现城市可持续发展。
三、统筹协调,和谐共生
坚持系统性思维引领,围绕公共设施建设管理、公共服务质量提升、公共秩序维护、城市环境质量改善和城市管理队伍建设等方面统筹协调。统筹城市与农村发展,促进城乡发展一体化;统筹公共设施的规划、建设和运行管理,推进全过程管理和“多规合一”;统筹城市管理行政体系各级各部门,坚持以人为本、源头治理、权责一致、协调创新的原则,优化管理体制,建立城市管理、执法和司法的有机衔接;统筹政府、社会、市场三大主体,提高各方推动城市发展的积极性;统筹改革、科技、文化三大动力,提高城市发展持续性;统筹生产、生活、生态三大布局,提高城市发展的宜居性,促进人、城市与自然和谐共生。
四、精细规范,注重品质
按照精细化作业、规范化管理、人性化服务要求,通过建章立制、细化标准、优化流程、智能管理,以精益求精的精神,积极推动城市管理项目、管理过程、管理手段、管理方法精细化,打造标准化、精细化、品质化城市管理精品,实现城市管理无缝隙、全覆盖。
第三节 发展目标
以提升城市发展质量和城市管理质量为总目标,以保障发展、服务市民为宗旨,以城市管理“机械化、网格化、协同化、社会化、智能化、机制化”为支撑,进一步深化城市管理体制改革,实现管理执法机构综合设置,建立健全以城市良性运行为核心,地上地下设施建设运行统筹协调的城市管理体制机制;探索创新治理方式,引入市场机制,发挥社区与社会组织作用、动员公众参与,强化行业自律,构建政府、社会、市场、技术良性互动关系,推动“城市管理”向“城市治理”转变;强化规划引领作用,紧扣公共设施、公共服务、公共秩序、公共环境和队伍建设5个方面,着力提升市容景观、环境卫生、垃圾治理、燃气服务、城市管理综合执法和智慧城管水平,全面优化干净整洁平安有序的城市环境,大幅提升城市管理标准化、精细化、品质化治理效能,提升城市竞争力。
到2018年,城市管理综合执法体制进一步优化,城市管理标准化、精细化、品质化基础进一步夯实,环卫保洁工作机制进一步完善。生活垃圾分类处理体系实现城乡全覆盖,建成投产第三、四、五、六、七资源热力电厂和生活垃圾应急填埋场,垃圾焚烧日处理能力达1.4万吨。
到2020年,基本形成“全面覆盖、共享融合、敏捷高效、开放互动”智慧城市管理体系,公共设施支撑能力进一步提高,公共服务质量大幅提升,公共秩序管理全面优化,环境质量持续改善,队伍质量明显增强,城市综合功能进一步增强,城市管理质量大幅改善。户外广告设置规划覆盖全市,招牌设置整治工作覆盖主要商业街区,全市快速路和主次干道机械化清扫率达100%,全市城镇生活垃圾无害化处理率达100%,农村生活垃圾无害化处理率达80%,全市天然气利用总量占一次能源消费总量的比重达到13%以上,全市城镇居民燃气普及率达到99.9%以上,全市城镇居民管道天燃气覆盖率达到80%,新增违法建设查处率超过90%,工地噪音扰民办结回复率达到100%,“六乱整治”市民投诉办结回复率达到100%。
广州市城市管理第十三个五年规划指标的具体目标见表1。
广州市城市管理第十三个五年规划指标表(表1)





第三章 发展任务
第一节 市容景观管理
实施市容景观提升工程,完善市容环境卫生、建筑物外立面、文明施工、井盖设施、城市景观等方面的立法和管理体系,建立市容市貌整治专项经费保障机制,推出一批市容市貌管理新品牌,每年创建30个容貌示范社区,每年组织各区开展门店招牌示范路整治工作,着力提升市容景观水平。到2020年,户外广告设置规划覆盖全市,招牌设置整治工作覆盖主要商业街区,城市综合景观环境得到实质性提升,城市空间进一步优化,人居环境明显改善。

一、加强城市容貌监督管理
(一)加强建筑物立面管理和色调控制。制定主要道路和重点地区建(构)筑物和其他设施外立面管理相关规定,保持建(构)筑物外立面干净整洁。开展公安机关治安岗亭、执勤岗亭、报刊亭、公交候车亭的容貌整洁监管工作。以《城市容貌规范》为技术依据,继续开展容貌示范社区创建活动,使社区环境卫生干净整洁,建(构)筑物外立面整洁完好,整体面貌优美,持续优化和改善社区市容环境卫生面貌,带动和促进城市容貌水平进一步提升。计划每年完成不少于30个社区的创建任务,以点带面,创建一批影响一片,逐步覆盖全市所有社区,逐年提升城市容貌水平。
(二)严格落实市容环境卫生责任区制度。修订《广州市市容环境卫生管理规定》,明确市容环境卫生责任区责任人责任义务——保持容貌整洁、保持环境干净、保持秩序良好。进一步保障制度落实,制定相应实施方案,修订责任区范围划分标准,加大社会宣传力度,强化执法保障,构建部门协调合作工作机制,全面落实责任区告知书制度,提高告知书签订率和责任人知晓率,对管理到位的基层单位和积极履行责任义务的责任人建立物质精神双重激励机制。
(三)完善文明施工监管机制。修订完善文明施工管理有关政策法规文件,建立健全市、区两级文明施工管理监督体系;建立文明施工监管联动机制,强化各部门责任和协作,凝聚监管合力;加强协调配合,采用定期检查与不定期抽查相结合、行业检查和联合检查相结合的方式加大监督检查力度;督促各工程行政管理部门落实监督管理责任,促进执法与管理有机结合,力争建设工程施工文明、管理规范、环境整洁。
(四)构建井盖设施监管长效机制。进一步落实《井盖设施建设技术规范》,全面提升井盖设施质量,加大井盖设施规范设置抽检力度。协调建设行政主管部门督促、指导建设单位严把井盖源头质量关。督促行业管理部门和各权属单位对不规范井盖设施进行更换和维修,督促井盖设施安装到位,新增井盖设施安装包括单位名称、投诉电话、编号等信息的标识铭牌,提高公众投诉准确率。升格《广州市井盖设施管理办法》为政府规章,完善巡查应急处置机制,健全应急抢修队伍,畅通井盖投诉处理渠道,规范井盖应急处置手段。
二、深化户外广告招牌管理
(一)规范户外广告和招牌设置。完成《广州市户外广告和招牌设置管理条例》立法工作,为彻底解决目前户外广告招牌设置管理的瓶颈问题提供制度依据。制定实施《广州市户外广告专项规划(2016—2020年)》和《广州市户外广告和招牌设置技术规范(2016—2020年)》,建立新的户外广告和招牌设置管理技术标准体系。出台《广州市在建工地楼体户外广告设置审批工作指引》等一批规范性文件。推进《广州市户外广告位置使用权公开出让实施细则》的审查与实施工作。继续跟进提前批、第一批和地下人行过街隧道等设置规划的落地实施,同期启动城市重点景观提升区域专项设置规划、珠江两岸码头等一批新的户外广告专项设置规划的组织编制,为开展行政审批和批后管理提供规划依据。
(二)加强户外广告和招牌整治。按照“规划一批、实施一批、整治一批”的原则,逐步清理附着建(构)筑物的户外广告。结合专项规划、设置规范的制定实施,指导各区建立完善招牌管理工作流程,通过建设示范街区的模式,逐步统一规范和提档升级门店招牌,力争建设完成一批亮点突出、设置合理、品质高档、管理规范的门店招牌样板示范路,并以此为基础向全市推广。逐步清理存在安全隐患的户外广告和招牌;坚决查处未批先建、审批过期的户外广告。促进公益广告发布,督促设置人按规划管理要求落实具体公益广告发布比例。
(三)实现户外广告和招牌管理信息化。加装户外广告电子审批识别标志,开展数据采集建库。通过与地理信息系统对接的户外广告招牌数据化动态管理模式和公共平台,建立安全监测体系。运用科技手段实现对户外广告规划即时查询、核实和督办处置。力争到2020年全面规范户外广告和招牌的规划、设置和管理,推动户外广告招牌设置、管理工作进入新阶段。
第二节 环境卫生管理
深入推进环境卫生管理工作标准化、精细化和品质化,全面优化干净整洁平安有序城市环境,推动广州市环卫工作走在前列、干在实处,着实提升环境卫生水平。具体阶段目标:围绕标准化,抓好基础年,全流程再造环卫管理新体系;围绕精细化,抓好创新年,全方面推进环卫领域新增长;围绕品质化,抓好发展年,全方位打造广州环卫新模式。

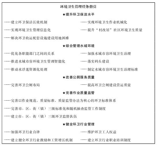
一、提升环卫保洁水平
(一)建立环境卫生作业长效机制。编制实施《广州市环卫作业年度预算指标》,完善环卫经费保障长效机制,提升城市清洁水平。各区各街(镇)建成“样板路”,形成示范并以点带面,力争2016年内中心城区主要道路达到样板创建标准,形成长效作业模式。
(二)实现环境卫生作业机械化。加大保洁车辆及配套设施设备购置经费投入,全面提高全市环境卫生机械化作业率;推动城市养护、清洗、保洁装备现代化,稳步提高新能源车的使用数量、使用率和使用范围,实现由单一人工保洁向机械化、多工种、人机结合的新作业模式转型,确保2020年城市快速路和主次干道机械化清扫率达到100%。
(三)实现环境卫生管理信息化。在整合当前环卫工人信息系统、环卫车辆GPS(全球定位系统)和视频一体化监控平台的基础上,进一步打造“智慧环卫”“互联网+环卫”,将城区环卫设施、环卫机械作业路线、环卫人员管理、环卫监督反馈督办集合于一张“电子地图”,实现日常办公“网络化”,机械作业“信息化”,应急处置“快捷化”。
(四)提升“村改居”社区环境卫生质量。区、街(镇)加强对“村改居”社区环卫保洁的组织领导,确保由专业保洁队伍实施保洁;将“村改居”社区7米宽以上道路纳入市政道路清扫保洁,由财政统一安排经费,配足保洁力量,落实14小时保洁时间,提高保洁标准,消灭保洁盲区。市财政2016年下拨“村改居”专项整治经费1.69亿元,各区对应配套新增环卫专项经费。2015—2017年市财政连续三年每年安排不少于1.4亿元对各区环卫经费进行专项补助,实现三年环卫作业经费足额保障目标。
(五)解决环卫收运配套设施建设用地困难。统筹交通、园林、建设、水务的空间用地,结合利用立交桥下、闲置地块、较宽敞人行道路等公共空间,以属地政府统筹为主、业主负责为基础,合理设置垃圾收集容器临时放置点、临时吊装点和环卫车场等环卫设施,做到美化洁化,摆放有序,不影响景观和通行,与周边环境景观相协调,为公众提供优质的政府公共服务。
二、综合管理水域环境
(一)优化各职能部门之间的关系。明确市、区水域环境卫生管理责任,对水环境的建设形成统一的总体目标、建设规划和行业标准,建立区、街(镇)水域环境卫生组织管理机构,实现水域管理执法全覆盖;河涌环境卫生管理执法,按“属地管理、权责一致”原则逐步下放到区。市负责对水域环境卫生进行监督检查、协调指导以及负责珠江主航道环境卫生管理执法。
(二)加强水域市容环境卫生治理。全面开展广州城区水域市容环境卫生的现状调查、勘测及分析,结合河涌发展现状和城市管理总体规划,明确广州市水域市容环境卫生治理标准,加强水域市容环境卫生治理。及时清理废弃物,加强水域市容环境卫生执法工作,稳定水域市容环境卫生达标率,以珠江两岸为重点,确保临水建筑物、构筑物、船舶等容貌整洁,无乱摆放、乱搭建、乱张贴、乱涂写、乱刻画、乱拉挂、乱堆放。
(三)推进水域市容环境卫生管理智能化。对珠江广州河段和市区主要河涌水域垃圾打捞设备进行升级,逐步实现垃圾打捞、装卸、转运自动化;建立珠江水域市容环境卫生管理视频监控系统,逐步实现广州市水域市容环境卫生管理的智能化。
(四)落实码头建设。编制和实施《水域环境卫生执法和垃圾转运码头规划》,有计划建设水域环境卫生执法和垃圾转运专用码头。
(五)推动水浮莲资源化处理。探索和推进水浮莲资源化研究工作,在水浮莲资源化利用实验的基础上,基本实现水浮莲资源化利用。
三、改善公厕服务质量
(一)完善公厕布局。本着经济、实用、便捷、解急原则,因地制宜加大环卫公厕补点建设力度,推动经营服务类单位对外开放公厕,优化公厕布局,实现建成区域公厕保有量达到4—7座/平方公里,繁华区域公厕间距不大于500米,流动人口密集区域公厕间距不大于300米。
(二)提高环卫公厕建设营运质量。完善环卫公厕建设营运管理办法,规范环卫公厕的建设营运标准,扶持社会力量提供环卫公厕服务,鼓励利用环卫公厕场所开展广告和便民服务,提高环卫公厕的经济社会效益和服务质量。
四、完善作业质量监管
(一)完善以作业规范、质量标准、质量监管办法为核心的环卫标准体系。制定《广州市环境卫生质量标准》,进一步明确不同区域环境卫生标准、环卫队伍工作规范、垃圾运输管理办法等细则,提高依照规范开展卫生保洁的水平。在此基础上,坚持“属地管理、权责一致”原则,将各项指标分解量化,明确责任分工,层层分解落实,做到“点、线、面”责任明确,确保执行有力,监管到位。
(二)完善市、区、街(镇)三级标准化和随机抽查监管工作制度。制定适应本辖区、本项目的环卫作业质量评分标准,强化服务标准、服务合同执行,逐步实现市、区、街三级监管的制度化、标准化和常态化,切实提高环卫作业监管水平。
(三)建立市、区、街(镇)三级环卫监督队伍。各级城市管理部门必须加强环境卫生监督体系建设,重点加强环境卫生监督机构和队伍的建设、明确环境卫生监督的任务和职责、健全环境卫生监督工作的运行机制和保障措施。完善高架路、环城路、快速路及其出入口环境卫生监管机制,督促作业单位提高环卫作业质量。
五、健全环卫行业管理
(一)加强环卫行业自律。加强环卫行业信用体系的建设和应用。加强对环卫行业协会的指导,支持环卫行业协会发展,强化环卫行业协会对环卫企业的监督管理,提高环卫行业自律能力。进一步理顺市场环境,规范环卫市场化管理机制,发挥环卫骨干企业示范带头作用,逐步推行环卫公私合营(PPP)模式。
(二)维护环卫工人权益。劳动保障监察部门将环卫保洁企业列入重点监察对象,加强日常巡查和执法检查,对侵害环卫工人合法权益的违法违规行为加大执法力度,切实维护环卫工人的合法权益。
(三)建立健全环卫行业激励和工资增长机制。建立健全基层一线环卫管理人员工作激励机制,确保一线环卫管理人员正常的职务和工资待遇有调整空间、工作成效有奖励,充分调动基层管理人员的积极性。建立实施环卫工人岗位津贴与经济社会发展相适应的增长机制。提高环卫工人职业地位,招揽并留住优秀工人。
(四)建立环卫行业职业培训制度。加大环卫从业人员职业培训力度,逐步提高环卫从业人员技能水平。制定环卫工作岗位技能培训方案,建立以学代招机制,强化技术培训。2020年,使全市环卫工人中技术工人比例达到30%。
第三节 垃圾综合治理
实施垃圾治理提升工程,推进垃圾处理、管理向垃圾治理的转变,巩固国家生活垃圾分类示范城市创建成果,全面深化城乡生活垃圾分类处理,完善生活垃圾源头减量和分类处理系统。到2020年,基本实现城乡生活垃圾分类投放、分类收集、分类运输、分类处理,破解“垃圾围城”困境。城镇生活垃圾分类回收利用率达35%以上,生活垃圾分类示范街镇创建达标率达100%,生活垃圾中有害垃圾分类收集处置率达100%;建成7个垃圾处理循环经济产业园,全市城镇生活垃圾无害化处理率达100%,农村生活垃圾无害化处理率达80%。

一、强化生活垃圾源头减量和分类回收
(一)全面建设生活垃圾分类示范城市。贯彻落实《广东省城乡生活垃圾处理条例》,提升《广州市生活垃圾分类管理规定》为地方性法规,进一步落实属地管理、行业管理以及生活垃圾分类责任人制度,完善生活垃圾分类管理体系。稳步推广生活垃圾“定时定点”分类投放模式,促进源头分类投放。规范有害垃圾贮存、收运以及处置管理,推进有害垃圾处置工作。按照“点面结合、示范带动、整体推进”的原则,持续开展生活垃圾分类示范机团单位、示范学校教育基地创建工作,构建生活垃圾分类示范街镇创建评价体系,推进示范街镇建设。引导社会企业参与生活垃圾分类工作,逐步建立街道生活垃圾分类长效机制,巩固生活垃圾分类示范城市创建成果。
(二)深入推进源头减量及资源回收利用。鼓励区、街(镇)探索利用经济手段促进餐厨垃圾源头减量和分类排放。贯彻落实《广州市购买低值可回收物回收处理服务管理试行办法》,制定相应的配套文件,完善生活垃圾分类第三方服务机制,规范第三方服务管理,推广废玻璃、废塑料、废木质、废软包类、废布碎、废纸类等低值可回收物分流分类处理,研究推进快递包装垃圾减量与回收利用,推进低值回收物回收利用。加快生活垃圾分类回收和再生资源回收的对接,完善再生资源回收网络,网络化整合流动收购人员资源,全面建成废旧物品能收则收、应收尽收、精细分类的再生资源回收体系,实现再生资源包括低值可回收物的专收专运。
(三)持续完善生活垃圾分类处理法规体系。全面加强《大阳城集团娱乐视频办公厅关于印发广州市完善生活垃圾分类处理制度体系工作方案的通知》(穗府办函〔2014〕105号)确定的制度体系建设。编制《广州市生活垃圾分类发展规划》,制定和修订《广州市落实限制生产销售使用塑料购物袋工作方案》《广州市生活垃圾终端处理阶梯式计费管理暂行办法》《广州市环境卫生收费工作指引》等制度文件,加快推进垃圾处理费随水费收取改革,完善垃圾处理费收取使用制度,合理调整垃圾处理费收取标准与方式,严格收取、使用和管理,同步建立垃圾处理收费与政策激励并行机制,推进垃圾分类标准体系建设,提升制度化、法制化管理水平。
(四)持续强化生活垃圾分类处理社会动员。实施生活垃圾分类处理社会动员五年规划,创新生活垃圾分类处理的社会参与机制,建立社会动员体系和长效机制,加大生活垃圾分类宣传和教育培训力度,提升社会各界对生活垃圾分类处理的深度认知,提高居民认知度和参与积极性,形成全民持续参与的良好社会氛围。
(五)进一步加强生活垃圾分类检查督导和执法。加强日常检查和监督执法,建设生活垃圾分类信息化管理平台,建立集数据统计、检查考评、督查督办以及低值回收物回收、利用、管理、监督于一体的信息服务平台,实现生活垃圾分类信息化管理。
二、优化生活垃圾分类收运体系
(一)推进分类垃圾分类收运。建立与源头分类投放和终端分类处理无缝衔接的分类收运体系,重点建立健全大件家具家电、餐厨垃圾、快递包装垃圾、家庭装修垃圾和有害垃圾的收运体系。进一步完善生活垃圾分类收运线路、作业规定和管理流程,统筹餐厨垃圾、其他垃圾、有害垃圾分类运输网络,优化生活垃圾收集站(点)、回收站(点)和转运站的布局,合理调配垃圾收运线路和车辆配备,基本做到专车专运、按规定线路分类运输、易腐有机垃圾日产日清。2017年底前,全市城区建立完善的分类排放、分类收运的垃圾收运体系。
(二)加强垃圾收运监管。推行垃圾运输车辆定期检测和审验制度,提升垃圾运输车辆信息化监管水平,加强垃圾收运队伍建设,强化偷运偷倒和跑冒滴漏等违法违规现象的整治。
(三)完善垃圾转运设施建设。新建和改扩建一批垃圾压缩站,推进大型多功能转运站(物流中心)的建设,推广应用新能源车(替代人力车和常规动力车),进一步提高垃圾分类收运、转运效率。加强车站车场建设和管理,妥善管理清扫保洁和垃圾运输车辆。
三、提升设施规划建设与运行水平
(一)完善垃圾处理设施建设规划。编制《广州市生活垃圾收运处理系统战略规划(2016—2035年)》和《广州市垃圾处理设施建设第十三个五年规划》,促进规划、建设、营运管理有机衔接,优化市、区、街(镇)、社区、企业之间的关系,推动社区自治,提高行业竞争性,创新垃圾治理动力;准确预测全市和中心六区生活垃圾产量、清运量和终端处理量,强化生活垃圾源头减量与分类排放,推动生活垃圾集中二次分选,强化物质回收利用,研究推广垃圾焚烧处理新技术和垃圾衍生燃料应用,均衡建设和合理布局物质回收利用、能量回收利用和填埋处置等垃圾处理设施,增大生活垃圾处理能力,有效降低焚烧处理生活垃圾的含水率,有效降低填埋处置生活垃圾的可降解有机物和水分的含量,推动生活垃圾焚烧处理技术升级换代,提高垃圾处理设施的运行效率和使用寿命。“十三五”期间,广州市生活垃圾处理设施建设需求见表2。
(二)加快生活垃圾终端处理设施建设。完善七大循环经济产业园区建设规划,条件成熟的情况下兼顾园林绿化垃圾、城镇污水处理厂干化污泥等垃圾的处理。编制应急填埋场园区规划和生活垃圾应急综合处理项目园区规划,筛选入园项目,提高土地利用率。严格按期完成既定建设目标,加快推进5座资源热力电厂(第三、四、五、六、七资源热力电厂)、兴丰应急填埋场、餐厨垃圾处理厂(李坑综合处理厂、生物质综合处理厂、增城区餐厨垃圾处理厂等)的建设,适时启动新一轮生活垃圾处理设施和生活垃圾应急综合处理设施建设。
到2020年,基本建成七大垃圾处理循环经济产业园区并使之成为惠民工程和循环经济与环境保护示范工程,形成物质回收利用、焚烧处理、生化处理和填埋处置相互协调共生的生活垃圾综合处理局面,全市城镇生活垃圾无害化处理率达100%,农村生活垃圾无害化处理率达80%,基本实现“原生垃圾零填埋”的目标;力争餐饮垃圾生化处理能力达800吨/日,动物尸骸卫生处理能力达100吨/日和粪渣无害化处理能力达1000吨/日。
(三)规范建筑废弃物处理设施建设。编制《广州市建筑废弃物消纳场布局规划》,积极推广建筑废弃物的资源化利用技术,完善建筑废弃物处理的全流程设计,探索建筑废弃物处置监管机制、措施和办法,确保建筑废弃物高效、有序、安全处置。“十三五”期间,建成投产总处理规模800万吨/年的建筑废弃物综合利用设施和总容量5000万立方米的建筑废弃物临时消纳场。
(四)推动填埋场土地覆绿和生态环境恢复。2017年底前,各区完成属地封场后全部填埋场(包括卫生填埋场和简易堆置场)的普查和分析工作,掌握其封场时间、占地面积、垃圾堆体状况、垃圾物理组成、土地开发价值和周边经济社会、环境情况等,编制相应的生态环境恢复计划,统一、安全、分期推进填埋场的覆绿、垃圾资源化利用、土地复垦和生态环境恢复工作。鼓励已覆绿填埋场用做光伏发电、种养殖、资源节约与环境保护教育等开发利用基地。力争2020年前完成简易堆置场的土地覆绿。
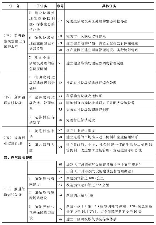
(五)健全垃圾处理生态补偿制度,探索生态赔偿办法。完善生活垃圾跨区处理的生态补偿办法,促成垃圾处理设施经营单位、周边居民和服务区域之间形成利益共同体,保障垃圾处理设施顺利建设和平稳运行。探索生活垃圾处理生态赔偿办法,严惩生态环境破坏行为,保障公共环境权益不受侵害。
(六)强化垃圾处理设施的建设和运营监管。完善市、区联动监管体系,建立区属设施监管机构,加强对区属监管力量的业务指导,加强经验交流,形成市区联动的监管组织架构和监管体系,填补监管漏洞。建立健全动物尸骸、粪渣全过程监管体制机制。在强化政府监管的同时,进一步加大社会监管的范围和力度。对正在推进的垃圾处理基础设施项目,坚持高标准建设、高标准管理,严格执行安全生产、职业卫生、环境保护、消防安全“三同时”制度,确保建设项目成为精品工程、惠民工程,发挥垃圾处理基础设施的最大效能。督促营运单位严格执行各项工程技术规范、操作规程和污染控制标准,严格执行主要污染物排放控制要求,切实做好卫生填埋场渗滤液、资源热力电厂烟气、飞灰、噪声和渗滤液的排放处理等工作。建立园区管理制度,实行统筹管理。
(七)建立全市生活垃圾处理的应急调度机制。建立健全终端处理应急调度管理制度,提高全市生活垃圾终端应急调度和处理能力,非常态下对全市垃圾处理设施进行统筹管理,统一调度,充分发挥全市生活垃圾终端处理设施综合效益,确保生活垃圾安全、有序、高效处理。
生活垃圾处理设施建设第十三个五年规划表(表2)



四、全面治理农村垃圾
(一)推动农村垃圾就地就近综合处理。适合在农村消纳的垃圾应分类后就地处理处置。果皮、枝叶、厨余等可降解有机垃圾应就地就近堆肥,或利用农村沼气设施与畜禽粪便以及秸秆等农业废弃物合并处理,发展生物质能源;灰渣、建筑垃圾等惰性垃圾应铺路填坑或就近掩埋;可再生资源应尽可能回收,鼓励企业加大回收力度,提高利用效率;有毒有害垃圾应单独收集,送相关废弃物处理中心或按有关规定处理。
(二)完善农村垃圾收运、处理体系。
1.科学确定垃圾收运体系。根据村庄分布、经济条件等因素确定农村生活垃圾收运和处理方式,原则上所有行政村都要建设垃圾集中收集点,配备收集车辆;逐步改造或停用露天垃圾池等敞开式收集场所、设施,鼓励村民自备垃圾收集容器。原则上每个乡镇都应建有垃圾转运站,相邻乡镇可共建共享。逐步提高转运设施及环卫机具的卫生水平,普及密闭运输车辆,有条件的应配置压缩式运输车,建立与垃圾清运体系相配套、可共享的再生资源回收体系。
2.因地制宜选择垃圾处理方式并配齐设施设备。优先利用城镇处理设施处理农村生活垃圾,城镇现有处理设施容量不足时,应及时新建、改建或扩建;选择符合农村实际和环保要求、成熟可靠的终端处理工艺,推行卫生化的填埋、焚烧、堆肥或沼气处理等方式,禁止露天焚烧垃圾,逐步取缔二次污染严重的简易填埋设施以及小型焚烧炉等。边远村庄垃圾尽量就地减量、处理,不具备处理条件的应妥善储存、定期外运处理。完善“村收集、镇转运、区市处理”的模式,改善人居环境。
3.完善农村垃圾治理融资制度。建立健全农村垃圾处理费收取制度,健全市、区、镇财政划拨制度,吸收社会资金投入农村垃圾治理,有条件的区、镇可以建立农村垃圾治理基金。
(三)完善村庄保洁制度。尽快建立稳定的村庄保洁队伍,根据作业半径、劳动强度等合理配置保洁员。鼓励通过公开竞争方式确定保洁员。明确保洁员在垃圾收集、村庄保洁、资源回收、宣传监督等方面的职责。通过修订完善村规民约、与村民签订市容环境卫生责任区告知书等方式,明确村民的保洁义务。
到2020年全市所有村庄的生活垃圾得到有效治理,实现有齐全的设施设备、有成熟的治理技术、有稳定的保洁队伍、有长效的资金保障、有完善的监管制度。
五、规范行业监督管理
(一)规范行业市场。完善生活垃圾清扫、收集、分类、运输和处理服务监管。建立行业评价制度,根据国家发布的有关标准,定期和随机对全市正在进行的生活垃圾保洁清运服务及正在营运的处理设施管理效果进行评价。建立面向市场的垃圾治理综合服务体系和公平有序的市场运行机制,建立完善的市场准入退出机制和企业信用体系,打破垄断,吸引企业参与垃圾治理,培育行业骨干企业,促进垃圾治理专业化、企业化、市场化和产业化,维护行业秩序、效率和公平。
(二)加大监管力度。围绕垃圾投放、收集、运输、处理等环节,探索建立集政府、业主、社会监督一体的生活垃圾处理监管机制,提高监管水平。改进生活垃圾管理、营运监督考核办法,量化考核指标,将考核结果作为行业评价、经费划拨的重要依据,注重考核结果的运用,督促全市生活垃圾分类处理各责任单位加强管理,落实责任,提高水平。建立健全检查人、检查对象、检查时间“三随机”抽查监管制度,加强执法检查,严厉打击各种违规行为,确保生活垃圾分类处理管理有序、市场规范、健康发展。
第四节 燃气服务管理
实施燃气服务提升工程,构建以管道天然气供应为主导,液化石油气为补充的燃气供应格局,建立全市燃气调峰、应急储备和应急抢险体系,保障城市燃气能源安全。对燃气资源和设施进行合理布局和优化配置,促进城乡集约化发展,提高市域管道燃气气化率,优化和提高城市燃气服务水平。明确城市燃气发展立足于公用服务事业的基本定位,统筹促进市场和企业的优化整合。到2020年,规划全市天然气利用总量占一次能源消费总量的比重达到13%以上,满足国家绿色低碳战略要求。全市城镇居民燃气普及率到达99.9%以上,全市城镇居民管道天然气覆盖率达到80%。

一、推进管道燃气发展
落实《广州市城镇燃气发展规划(2011—2020年)》,编制《广州市燃气设施建设第十三个五年规划》,出台《广州市燃气设施建设监督管理办法》,加快燃气管网、燃气输配场站等设施建设,大力推广天然气在空调、汽车、区域性能源站等方面的利用,加快推进餐饮行业和城中村管道燃气用户发展,进一步提高管道燃气普及率。主要任务见表3。
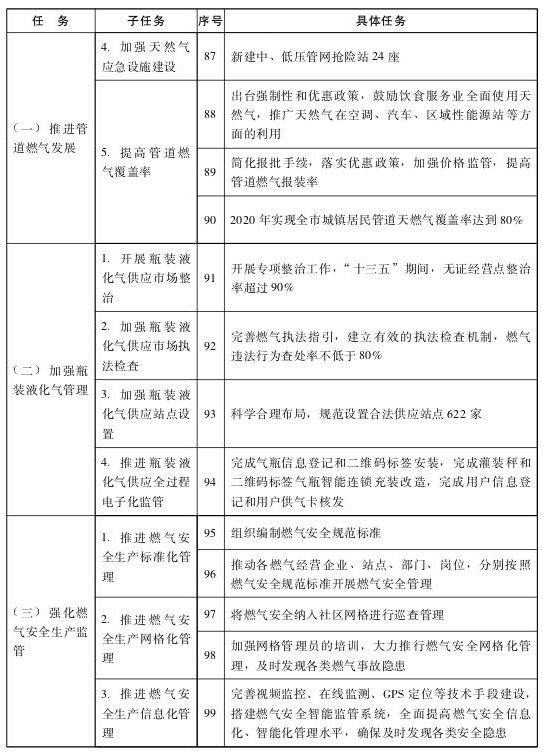
(一)加强燃气管网建设。依托现有的“高压—次高压—中压—低压”多级输配系统,强化全市高压一张网,继续推进天然气利用工程建设,拓展管道燃气供应区域,“十三五”期间,新建燃气管道1000公里;强化燃气老旧管道安全状况监督管理,有序推进燃气老旧管道改造,改造燃气老旧管道362公里。落实市政燃气压力管道安全质量监督管理,规范燃气管网建设。
(二)加强燃气输配场站建设。贯彻“多规”统筹协调原则,坚持同类场站集中设施,“十三五”期间,新建调压站18座。
(三)加强天然气气源保障能力建设。新建不少于1座LNG(液化天然气)应急调峰气源站,LNG应急储备量不少于14.4万吨,应急保障天数不少于10天,提高城市能源总体安全保障能力。加强天然气供应应急保障体系建设,按照《广州市燃气供应短缺应急预案》要求,建立市、区两级燃气供应保障体系。
(四)加强天然气应急设施建设。优化城市燃气抢险分布点位布局,新建中、低压管网抢险站24座。加强政府在燃气应急抢险方面的投入,逐步实现“政府投入、企业运营、平战结合”的燃气应急保障体系。
(五)提高管道燃气覆盖率。出台强制性和优惠性政策,大力推进管道燃气在餐饮单位、学校、城中村、出租屋等场所的使用。同时,规范燃气安装工程市场秩序,推进、鼓励管道燃气报装改造,争取最大多数市民对管道燃气建设工作的理解和支持。认真解决居民安装、使用管道燃气的实际问题。落实燃气价格监控,保持价格平稳。按照上级部署,落实各项监控措施,严控天然气供应各环节价格,落实天然气居民用户“同类、同城、同价”,惠及公众。2020年实现全市城镇居民管道天燃气覆盖率达到80%。
燃气服务管理项目表(表3)

规划内容指标内容城镇居民管道天燃气覆盖率80%城镇居民燃气普及率≥99.9%天然气管网新建调压站18座新建燃气管道1000公里改造燃气老旧管道362公里天然气应急储备建成LNG应急调峰气源站1座LNG应急储备量14.4万吨应急保障天数≥10天抢险设施中、低压管网抢险站24座
二、加强瓶装液化气管理
根据《广州市全面规范瓶装液化气供应市场工作方案》《大阳城集团娱乐视频关于开展瓶装液化石油气市场专项整治工作的通告》和《广州市燃气管理办法》,进一步规范行业管理、整合资源、提高服务水平、完善监管体系,构建更加规范有序的瓶装液化气供应环境。
(一)开展瓶装液化气供应市场整治。持续开展瓶装液化气各类无证经营黑点排查和整治,严厉打击无证经营燃气、利用车辆流动销售燃气、将外地充装的瓶装液化气运输到本市销售等无证经营行为,不断规范瓶装液化气供应市场秩序,“十三五”期间,无证经营点整治率超过90%。
(二)加强瓶装液化气供应市场执法检查。完善燃气执法指引,建立有效的执法检查机制,各区和各相关部门组织开展常态化的执法检查,严厉打击各类违法经营行为,燃气违法行为查处率不低于80%。
(三)加强瓶装液化气供应站点设置。根据居民用气需要,通过整合资源、提高瓶装气供应单个站点的供应规模等方式,科学合理布局,规范设置瓶装液化气供应站点622家,彻底解决合法供应保障能力不足的问题,保障广大用户用气需求。
(四)推进瓶装液化气供应全过程电子化监管。深化完善瓶装液化气智能监管平台建设,全面完成气瓶信息登记和二维码标签安装,全面完成用户信息登记和用户供气卡核发,全面完成灌装秤和二维码标签气瓶智能连锁充装改造。依托二维码技术,在对液化气气瓶、液化气用户、液化气经营站点、液化气运输车辆、液化气送气工等数据进行统一管理的基础上,实现对液化气供应充装、运输、销售、配送、使用、回收的全过程监管,对各类作业行为进行分析判断,及时发现各类违法作业行为和各类异常情况。
三、强化燃气安全生产监管
落实《广州市天然气气源供应保障管理办法》《广州市燃气经营许可管理办法》《广州市燃气管理办法》《广州市压力管道安全管理规定》,健全燃气安全监管机制,加强对燃气管道设施的安全监管和对燃气设施的安全巡查,及时发现和严肃查处在燃气设施安全保护范围和安全控制范围内的违法行为,遏制燃气管道设施屡被第三方破坏的现象,确保燃气管道设施安全和城市安全。
(一)推进燃气安全生产标准化管理。围绕燃气安全管理各项要求,组织编制相关的规范标准,全面推行燃气安全标准化管理。针对各类燃气经营企业、设施、岗位,分别制定相应的安全管理和安全作业标准,敦促各燃气经营企业严格按照相关标准开展燃气安全管理工作。
(二)推进燃气安全生产网格化管理。将燃气安全纳入社区网格进行巡查管理,加强对网格管理员的培训,及时发现无证经营燃气、燃气设施维护保养不到位、违规供应和配送瓶装液化气、用户违规使用燃气等安全隐患。
(三)推进燃气安全生产信息化管理。大力推进先进技术手段在燃气安全监管方面的应用,在重要的燃气设施和经营场所安装视频监控、在线监测等设施,通过网络实现远程监管,以提高监管水平和效率。构建燃气智能监管系统,接入燃气管网SCADA(数据采集与监视控制系统)系统,实现基于地理信息系统的燃气管网动态安全监控。
(四)推进燃气安全隐患排查和整治。建立有效的燃气安全隐患排查和整改机制,落实企业的主体责任和各级政府部门的监管责任,全面排查全市城镇燃气安全隐患,建立完整的燃气安全隐患排查和整改台帐,确保及时发现和整治各类燃气安全隐患,最大程度地预防和降低安全风险。
(五)加强宣传提高用户安全用气意识。通过印发、张贴宣传单张等多种有效的宣传方式,利用广播电视、报纸、地铁电视、微博、微信、短信等各种宣传媒介,对安全用气进行大力宣传,同时,组织企业工作人员深入社区和上门向用户宣讲燃气安全,切实提高全民用气安全意识。
(六)推进燃气安全监管长效机制建设。完善燃气安全监管机制,明确各级各相关部门燃气安全监管责任,建立有效的燃气安全监管队伍,充分发挥行业管理部门和属地的燃气安全监管联动作用,确保燃气安全监管到位。同时,明确各燃气企业燃气安全的主体责任,督促企业建立专职的燃气安全管理队伍,充分发挥企业燃气安全的主体作用,建立燃气安全动态巡查和联防联控制度,确保燃气安全管理到位。
第五节 城市管理综合执法
进一步优化城市管理综合执法体制,加强城市管理执法队伍建设,持续加大依法执法力度,提升执法水平和公众满意度。到2020年,实现广州市住房城乡建设领域行政处罚权的集中行使,实现无人机监控违法建设常态化,监控面积覆盖率不小于全市行政区范围的95%,新增违法建设治理率超过90%;工地噪音扰民办结回复率达100%,“六乱整治”市民投诉办结回复率达100%。

一、推进执法体制创新
(一)优化执法体制。根据中央、省、市关于深入推进城市执法体制改革改进城市管理工作的指示精神和部署安排,明确城市管理和执法职责边界,合理划分市、区城市管理事权,明确市、区两级政府在城市管理和执法中的主体责任,优化管理、执法和服务关系,充实一线人员力量,将工作重点放在基层。到2017年底,实现城市管理领域的机构综合设置,明确政府部门有关城市管理的职责边界,管理执法权责基本清晰,协同机制和保障机制初步建立。到2020年,城市管理和综合执法的法规和标准体系基本完善,执法体制总体优化,队伍建设明显加强,服务管理便民高效,现代治理体系初步形成,城市治理效能大幅提高,公众满意度显著提升。
(二)规范执法全过程。完善执法制度,改进执法方式,提高执法能力,把严格规范公正文明执法的要求落实到城市管理执法全过程。建立健全行政处罚适用规则和裁量基准制度、执法全过程记录制度、重大执法决定法制审核制度、执法办案评议考核制度和执法公示制度。按照标准化、流程化、精细化要求,对执法环节、程序和时限作出具体规定,规范执法工作流程,建立健全执法的全流程设计,逐步实现城市管理执法工作全流程覆盖。对现行与城市管理和综合执法体制改革不符的法律法规进行全面梳理,修订《广州市城市管理和综合执法条例》等法规规章,提请立法机关进行审核。加快制定修订一批具有广州地方特色的城市管理综合执法方面的地方标准,形成完备的标准体系。
(三)完善监督机制,强化考评督办和效能监察。全面落实行政执法属地责任制,健全责任追究机制和纠错问责机制,畅通管理相对人监督渠道和行政复议渠道。建立健全督办与督察、督察与监察工作的衔接机制,形成考评、督办、整改、反馈的运行机制。
二、实施城市容貌靓化工程
(一)提升城市容貌水平。巩固“创文”“创卫”成果,全面落实干净整洁平安有序城市环境管理总要求,进一步提高城市容貌标准,大力开展城乡环境综合整治,突出抓好旅游景点、交通枢纽点、商业繁华地段、城市主干道沿线和车站、珠江边、酒店周边、人行天桥、过江大桥、过街隧道、党政机关和集贸市场周边等地区市容市貌,提升城市环境整体水平,做到时时干净、处处整洁,确保以一流环境、一流秩序、一流容貌通过“创文”“创卫”年度检查。
(二)持续加大“六乱”整治力度。围绕“主干道和重点地区严禁、次干道严控、内街小巷和城中村规范”的总体思路,对“六乱”实行“分时段、按区域、消盲区、减缝隙”管理,重点区域定点值守,一般区域流动巡查。突出抓好校园周边、城际区域、地铁出入口、高架桥下等重点地区“六乱”整治工作。对高架桥下空间及高快速路和国省道环境景观进行市容整治,推进占道、工地噪音等扰民突出问题整治。同时,以推广“车陂经验”为推手,坚持治乱与治安相结合,按照“突出重点、以点带面、全面推广、综合治理”的工作思路,有计划、有步骤、持续大力开展集中联合整治,形成常态化、长效化的工作态势,优化干净整洁平安有序的城市环境。
三、依法治理违法建设
贯彻落实《广州市违法建设查处条例》《中共广州市委大阳城集团娱乐视频关于全面查处违法建设的意见》《关于强化查控违法建设工作责任制的实施意见》《广州市查控违法建设累积记分考核和红黄牌提醒暂行办法》等文件要求,结合《广州市治理建成区违法建设五年行动方案》,强化对治理违法建设工作的指导、协调、监督、考核,加大问责力度,建立治理违法建设涉嫌职务犯罪案件线索的审查移送机制,探索建立行政执法与刑事司法的衔接机制,有效处置治理违法建设过程中的违法行为,依法惩处违法当事人。分类处理历史违法建设,力争到2020年建成区历史违法建设基本处理完毕。
建立全市违法建设查控信息管理平台,利用“低空无人机遥感动态监测”手段对违法建设进行常态化核查和动态监控。从2016年开始,每年对全市重点地区进行监控飞行,做到固化新增违法建设查处成果,并逐年加大飞行监控面积和力度,通过监控比对违法建设。到2020年,实现无人机监控常态化,无人机监控面积覆盖率不小于全市行政区范围的95%,有效治理新增违法建设。
四、开展城市空间净化行动
依据《广州市户外广告和招牌管理条例》,落实日常巡检制度,严格清理主次干道、已规划路段的违法、过期和影响市容景观的户外广告招牌,推进楼顶招牌、LED户外广告屏整治工作,持续开展建筑物墙身户外广告招牌普查、清理工作。清理违规设置占道的牌、杆、栏、亭、摊、桶、箱、广告及街面临时放置、违规设置、空置的横额、标语、旗幌等宣示物,维护街面广告招牌设置秩序。建立健全户外广告查处工作机制,强化部门联动协同。
五、规范工地管理和建筑废弃物排放运输秩序
规范施工工地的日常管理,进一步提高执法检查频次,加大执法检查力度,及时查处违法违规行为,加大力度整治工地围蔽、扬尘、夜间施工噪音扰民、违规使用袋装水泥、建筑废弃物运输车辆撒漏偷排等公众反映集中的问题,促进文明施工管理各项规定得到有效落实,营造干净整洁的施工环境和良好的环境卫生秩序,到2020年,实现工地噪音扰民投诉案件的办结回复率达到100%。
加大对建筑垃圾、生活垃圾等废弃物处置过程的执法力度。联合公安、建设、交通等部门,严格落实“五个管住”,发挥余泥专业执法队伍作用,定期开展联合执法行动,从严打击无证排放运输、超装超载、偷排乱倒、余泥洒漏、违法消纳等行为,规范建筑废弃物处置秩序。
六、推进城市管理新领域的专业执法工作
根据中央、省、市在新一轮城市执法体制改革中确定的城市管理综合执法职责边界,推进和行使住房城乡建设领域、环境保护管理、工商管理、交通管理、水务管理、食品药品监管等方面的行政处罚权。到2017年底,实现广州市住房城乡建设领域行政处罚权的集中行使。加大燃气执法工作力度,开展燃气专项执法检查,重点查处无证经营燃气、违法配送瓶装液化气和违法骑压燃气管道等违法行为。坚持统筹兼顾,探索抓好井盖设施管理、白云山风景名胜区管理、生活垃圾分类管理等方面的执法工作。
第六节 科技与信息技术应用
实施智慧城管工程,以城市发展需求为导向,以创新驱动发展为引领,围绕提高城市管理质量和效率,健全城市管理标准体系,合理引导新技术应用,建立科技咨询和协作机制,强化城市管理科技发展与管理。综合运用移动互联网、云计算、大数据等现代信息技术加强智慧城管建设,统筹整合城市管理信息资源,强化城市管理感知能力,强化数据融合共享分析,提升行业智能监管和综合执法水平,推进监督指挥体系高效运转。2018年前完成智慧城管基础支撑平台的搭建和现有系统的整合,到2020年基本形成“全面覆盖、共享融合、敏捷高效、开放互动”的智慧城市管理体系。

一、加强城市管理科技工作
(一)健全城市管理标准体系。进一步完善环境卫生、市容设施、户外广告、燃气管理、综合执法等城市管理业务标准体系,全面提升城市管理技术标准和行业规范水平。组织完成《广州市环境卫生质量规范》《广州市生活垃圾运输车辆技术规范》《广州市生活垃圾二次分选设施建设规范》《广州市城市管理综合执法队员装备配置标准》等技术标准规范的编制和修订。
(二)引导新技术应用。探索遥感技术、地理信息系统、卫星定位系统和无人机系统、智能机器人在城市管理中的应用,实现对城市进行多分辨率、多维度的管理。着力推动新能源垃圾清扫车辆、远距离大吨位运输车辆和大型智能化分类垃圾压缩站的研制和应用,有效解决垃圾处理过程的二次污染。加强生活垃圾治理研究,大力推动生活垃圾分类处理新技术、新工艺、新设备和新材料的应用,重点消化吸收垃圾集中分选、生物处理、清洁焚烧、衍生燃料制备、二噁英控制、飞灰无害化和资源化处置、填埋气收集利用、渗滤液处理、臭气控制、不达标填埋场治理和大型环保设备国产化等先进技术。利用循环经济产业园优势,引进高科技环保装备制造企业,建设先进的生活垃圾处理技术应用示范工程,促进先进技术推广应用和装备自主化,逐步提高生活垃圾处理装备技术水平。
(三)完善城市管理评价方法。建立健全城市管理决策评估方法,对重大决策和重大项目的决策进行分析评估。建立健全城市管理质量评价体系,量化评价城市管理绩效。
(四)建立科技咨询和协作机制。完善城市管理行业专家库建设,按照环境卫生、市容景观、燃气管理、城市管理执法等专项系列细化并充实专家库;加强与高校、科研机构、大型企业以及城市管理同行的联系与交流;定期发布城市管理技术难题,引导城市管理技术攻关;在原城市管理研究联盟基础上建立城市管理智库,充分发挥智库及公咨委、行业协会等专家的智囊作用。加强对信息技术和垃圾处理、燃气管理、城市管理执法等领域的科技信息检索、收集和分析,定期编发《城管科技信息简讯》,为决策提供最新的科技信息服务。
二、整合城市管理信息资源
(一)搭建智慧城管统一基础支撑平台。适应集成化、智能化、移动化、可视化等现代信息技术发展要求,搭建开放共享的城市管理基础支撑平台,形成统一的技术与应用框架体系。将城管系统已建分散独立的应用系统及其数据资源集成到综合管理门户,实现各信息系统的快速构建与应用集成,有效统筹城管各类业务应用与相关数据,提升信息系统整体效益。
(二)完善城市管理监控指挥平台。在进一步梳理城市管理事件发现、分派、监督、办理流程的基础上,对城市管理监控指挥调度系统进行升级改造,更换监控显示屏、工作坐席等硬件设施,补充建设城市管理视频监控采集点,完善数字集群调度系统,完善案件发现与受理、视频监控应用与智能分析等软件功能,为市、区两级城市管理工作提供图文互动的统一监控指挥调度平台。
(三)整合城市管理公共服务资源。对接市政府门户网站,整合城市管理门户网站,提升网站在线服务、信息共享、互动交流功能。对接市政府智能服务平台,统筹城市管理移动服务应用。完善“城管通”“城管微信公众号”等互动平台和管理措施,更好地为市民提供投诉举报、城管事件上报、便民信息推送等服务,为市民广泛参与城市管理提供开放平台。
三、强化城管数据融合共享分析
(一)完善数据采集模式。坚持智能采集、专业采集、部门自查和公众发现相结合,在现有部门巡查、公众举报、网格员上报、视频监控和系统提取基础上,重点发展智能感知和专业采集模式。积极推广物联网技术在井盖、户外广告、环卫保洁车辆等城市部件设施规划建设中的应用,逐步对现有重要城市部件设施进行身份识别、加装传感器等智能化改造,拓展城市部件和城市管理事件的智能感知体系,提升数据采集专业化水平。
(二)建立综合性城市管理数据库。以城市部件基础数据和视频监控数据为基础,整合委内部现有各业务信息系统数据,建立集城市管理部件、视频监控基础数据和环境卫生、户外广告、燃气管理、城管执法等业务数据于一体的综合性城市管理数据库。完善城市管理数据目录,提供灵活多样的数据检索服务,建立内部数据资源服务体系。
(三)促进数据共享开放。依托全市信息共享平台,连通部门之间的“信息孤岛”,共享相关业务部门规划建设、市政设施、行政许可、行政处罚、社会诚信等外部数据资源,逐步形成城市管理相关数据从规划建设、竣工验收到管理监督全过程的共享格局。推进城市管理数据资源统一汇聚和集中向社会开放,提高数据开放的规范性和权威性。
(四)建立大数据分析管理预警平台。以智慧城市云平台为依托,建立城市管理大数据分析管理平台,为大数据应用提供统一的数据支撑服务。建立城市管理智能预警分析决策模型,对城市管理数据进行挖掘分析,推广城市管理业务智能监管、综合决策评估等创新应用,实现对城市管理重要指标和热点难点问题的分析预警,推动建立用数据说话、用数据决策、用数据管理、用数据创新的城市管理新机制。
四、提升城市管理业务监管智能水平
(一)提升市容景观监管智能水平。完善井盖设施监管系统,逐步实现对全市井盖的身份识别、安全预警等智能管理。完善户外广告监管系统,建立城市户外广告标识体系,搭建户外广告规划、审批、巡查、执法公共平台,并与地理信息系统对接,实现户外广告数据化、可视化动态管理。
(二)提升环境卫生监管智能水平。整合完善现有环卫车辆GPS监控系统、环卫行业监管和环卫工人信息管理系统等信息系统,搭建环境卫生综合监管系统,对环境卫生管理所涉及的人、车、物、事进行全要素监管,对垃圾投放、清扫、收集、运输、处置实施全过程监管。探索机械化作业路线自动生成、垃圾设施设置智能分析、垃圾收运车辆智能调度等环境卫生管理新模式。整合完善余泥车辆管理、建筑废弃物管理等信息系统,实现建筑废弃物管理业务一站式综合服务,全面提升建筑废弃物智能监管水平。
(三)提升垃圾填埋场设施监管智能水平。完善垃圾填埋场视频监控系统建设,实现对全市所有垃圾填埋场的实时监控。建立垃圾填埋场坝体位移智能监控子系统,利用物联网传感器、视频监控、智能监测等感知手段,获取填埋场及坝体的空间位移变化数据,结合视频监控预警设置,对发生位移的填埋山体距离进行预估、测量,有效预防山体滑坡重大危险事故发生。
(四)提升燃气监管智能水平。完成燃气智能监管系统建设,完善燃气安全台账管理、检查管理、隐患管理、告警处理、评价考核、移动巡查等功能,实现燃气安全的智能化监管,实现与市政府信息共享平台和其他类管道平台的对接和共享;进一步完善瓶装液化气供应监管平台;优化计量手段,推广先进、可靠的计量仪表,如集中抄表系统、遥测煤气表等,加快安全型、节能型燃气器具的应用。
(五)提升综合执法智能水平。完善城市管理综合执法信息系统,实现后台指挥人员对一线执法人员执法现场办案情况的实时查看和指挥。扩展专项行动执法管理子系统功能,配齐违法建设、“六乱”、垃圾分类和燃气、广告等专项执法行动管理流程。引入语音识别和智能机器人技术,建立城市管理执法辅助支持系统,根据现场执法队员提供的违法现象,准确告知所违反的法规条款、处罚原则和标准,为一线执法队员提供强大的支持,提高依法行政能力。
第四章 保障措施
第一节 体制机制保障
一、优化城市管理体制
认真贯彻落实中央城市工作会议及《中共中央国务院关于深入推进城市执法体制改革改进城市管理工作的指导意见》精神,继续深化推进城市管理和综合执法体制改革,结合省委省政府出台的实施意见及广州市实际,从体制、机制、人员等方面着手,明确城市管理和执法职责边界,优化工作职能,完善机构设置,优化管理体制。进一步优化市、区、街城市管理部门工作机制,加强市、区两级城管办建设,建立市、区数字城市管理协同处置工作网络,着力解决权责交叉、多头执法、以罚代管、管理缺位的问题。坚持条块结合、以块为主,下移管理重心,下沉管理力量,发挥区、街主体作用,加快构建权责明晰、服务为先、管理优化、执法规范、安全有序的城市管理体制。
二、统筹综合协调机制
发挥市城市管理工作领导小组办公室的宏观谋划、统筹协调、高位督办作用。进一步完善与发展改革、财政、国土规划、环境保护等相关部门间的沟通协调机制,建立健全城市管理与建设、交通、国土规划、民政、信息化、科技创新、食品药品监管、质监等部门联动执法与协调机制;深化公安城市管理协同执法机制,建立行政执法与刑事司法衔接机制,推广车陂街公安城市管理协同执法模式,完善城市管理执法机关与公安机关、检察机关、审判机关案件移送标准和程序;建立有效的跨市协调联动机制,建立城市管理大数据系统及其与城市规划、设计、建设、运行管理等部门大数据的互联互通与信息共享机制;实现跨区域、跨部门、跨层级的互联互通,建成分类管理、分级负责、条块结合、属地管理为主,政府与企业联动的城市管理应急管理体制,形成统一指挥、反应灵敏、协调有序、运转高效的城市管理应急工作机制。保障城市管理工作有序、高效、文明地推进,城市管理质量稳步提升。
建立市、区两级城市管理专业巡查监督队伍。市级巡查监督队伍负责对各区案件处理情况进行标准化、规范化的核查核实、考核评价信息采集工作。区级巡查队伍与社区网格巡查员相互协同,进行城市管理问题信息采集,主动发现上报城市管理案件,加强城市管理网格化建设,实现与城市社区网格化服务管理信息系统的互联互通、信息资源共享共用,提高主动发现城市管理问题的能力。
三、加强考评机制建设
将城市管理工作纳入经济社会发展综合评价体系和领导干部政绩考核体系,推动地方党委、政府履职尽责。推广绩效管理和服务承诺制度,加快建立城市管理行政问责制度,健全社会公众满意度评价及第三方考评机制,形成公开、公平、公正的城市管理和综合执法工作考核奖惩制度体系,严格落实城市管理、执法和服务责任清单,对不作为、慢作为、乱作为、虚作为等行为,按规定对相关责任单位和责任人进行问责。
第二节 经费投入保障
健全财政投入机制。按照事权和支出责任相适应原则,健全责任明确、分类负担、收支脱钩、财政保障的城市管理经费保障机制,实现政府资产与预算管理有机结合,防止政府资产流失。城市各级政府要将城市管理经费列入财政预算,并建立城市管理经费与经济发展同步增长机制,保障资金投入满足城市发展需求。鼓励街(镇)加大城市管理投入,提升区域范围内的城市管理水平。重点推进环卫经费正常保障机制,把环卫经费纳入各级政府财政预算,制定实施环卫作业定额预算指导价格,足额安排环卫作业经费,确保环卫工人、环卫设备及时配置到位,落实环卫作业全覆盖。
完善城市管理专项经费分配机制。按照科学与激励原则,市财政对各区进行经费专项补助。一方面根据各区财政承受能力,对经费投入有困难的区给予适当财政补助;另一方面对城市管理工作质量较高的区给予激励,建立健全与绩效相挂钩的城市管理专项经费科学分配机制。
加强经费管理。加强城市管理资金预算编制、执行控制和统筹使用,确保城市管理资金足额、及时到位和合理使用。市、区两级财政和城市管理部门要加强对城市管理经费的管理,严格落实各项规定。严格执行罚缴分离、收支两条线制度。各区根据不断提高的城市管理标准,在加大自身投入的基础上,落实好与市级投入相匹配的资金。各级财政加强对城市管理专项经费投入使用情况的监督检查,特别是加强城中村、农村地区保洁、垃圾处理等城市管理经费使用情况的检查指导,确保城乡一体化发展。深入开展环卫收费体制改革,随水费收取,进一步提高收费率,适当调整收费标准,使其与城市发展水平相适应。
引入多元投资机制。创新投融资模式,完善资金政策,在逐步增加财政性投入的同时,拓宽资金来源渠道,广泛吸引各类社会资金投入,形成多渠道、多层次、多元化的投入保障机制。支持民间资本以合资、合作、股份制等形式参与城市供气、环卫保洁、生活垃圾综合治理、公厕建设等市政公用事业。鼓励民间资本以公私合营模式(PPP)参与公共服务项目,推广环卫作业、垃圾处理一体化PPP模式。推进城市管理项目社会化和企业化运作,争取行政管理部门、企业和科研院所对城市管理创新研发的投入,进一步完善城市管理投资机制。
第三节 政策法规保障
完善政策法规(见表4)。进一步完善垃圾分类处理法规制度体系,抓紧出台《广州市循环经济产业园建设管理办法》《广州市动物尸骸和废弃肉制品处理管理规定》《广州市落实限制生产销售使用塑料购物袋工作方案》;推进《广州市城乡生活垃圾分类管理条例》《广州市户外广告招牌设置管理条例》《广州市市容环境卫生管理规定》等地方性法规的起草和修订工作;将《广州市井盖设施管理办法》升格为政府规章;根据《广东省建筑废弃物处理条例》(制订中)立法进展,适时提请修订《广州市建筑废弃物管理条例》;制定《广州市生活垃圾运输车辆技术规范》《广州市生活垃圾分类运输作业规范》《广州市环境卫生收费工作指引》等规范性文件,完善城市管理各环节标准规范。加快制定查控违法建设、燃气执法等专项执法指引,修订城市管理执法工作规范,完善暴力抗法和群体性事件处置工作指引,规范处罚、强制自由裁量权的行使。
完善城市管理规划体系。完善创新城市管理规划体系,建立城市管理五年规划加“城市管理业务板块(专业)专项规划”加“各区城市管理专项规划”的“1+N”规划体系。“十三五”期间市级实施的城市管理专项规划见表5,各区编制城市管理专项规划应与市级城市管理规划紧密衔接。出台《广州市城市管理规划管理办法》,完善规划编制、实施、评估、监督和修订办法,要求城市管理规划与城市总体规划、土地利用总体规划和环境保护规划衔接,保障规划落地,保障规划顺利实施、实施情况评价和修订调整。
适时评价城市管理五年规划的实施情况。组织开展城市管理五年规划的实施情况年度评价、中期评价和总结评价,以纳入规划的主要指标、政策措施和重大项目为主要抓手,科学评价规划的实施情况,及时发现问题,督促城市管理五年规划的执行,确保规划目标任务顺利完成。
第十三个五年规划期间制定修订的城市管理政策文件(表4)


第十三个五年规划期间实施的城市管理专项规划(表5)

第四节 组织队伍保障
一、加强城市管理人才队伍建设
编制并执行《广州市城市管理队伍建设第十三个五年规划》,深入贯彻落实中央城市工作会议精神,打造一支懂城市、会管理的城市管理人才队伍。采用内部挖潜、外部引进综合开发利用的方式,优化知识结构、丰富人才层次、提升整体素质。充分利用现有编制,实行引进人才挂职或人才孵化的模式储备人才。公开选调(聘)一批公务员和事业单位管理人员,公开招录(招聘)专业型人才,吸收和引进具有国际视野的城市管理专门人才,建立健全城市管理科学技术研究中心、监测中心、评审中心、信息中心和宣传教育中心,依托城市管理研究联盟充实完善专家智库,与知名高校和专业机构加强城市管理课题研究和人才培养合作,积极探索城市管理工作实践、人才培养与理论研究有机结合的新路子。
二、加强干部队伍教育培训
坚持大规模、全覆盖培训干部,树立城市管理干部终身学习的观念,创新培训理念,加强与城市管理研究联盟、科研院所的合作,建立全员轮训制度。全面构建学习型城市管理队伍的科学教育体系,坚持以人为本、分类教育的原则,理论学习和岗位实践相结合,建立学习网络,营造主动学习、积极参训、终身培训的大培训氛围,打造一支政治素质合格、知识水平全面和业务本领过硬的学习型城市管理队伍,促进城市管理工作不断创新与科学发展。
第五节 社会支撑保障
一、探索社会参与机制
探索建立社会参与机制,建立政府与社会互动机制,加强宣传教育,提高公众参与效率,保障社会(公众)的知情权、表达权、参与权和监督权。利用各种媒体宣传规划及其实施情况,营造全社会关注与监督规划及其实施的良好氛围,确保公众的知情权;探索建立建设项目公示、协议和听证制度,鼓励社会和利益相关方参与项目前期和建设各阶段的协商论证;建立舆论监督和公众监督机制,发挥新闻媒体的宣传教育与监督作用,建立公众反馈意见的执行监督制度,提高社会的监督意识和监督效率。
二、发挥行业协会作用
建立健全城市管理行业协会,进一步加强行业协会的社会中介组织地位和作用,加强城市管理各板块(专业)行业协会之间的协调配合,出台城市管理行业协会自律公约,规范行业协会的服务、监督、协调等活动,加强行业协会自治,保障行业协会自主发展。各专业行业协会制定和执行行规行约,建立健全行业自我约束机制,完善行业信用体系,强化行业自律,维护行业和企业利益,保障行业健康发展。鼓励行业协会成立非营利性社会企业,组织实施社会服务工作,强化在产品质量、产业链、市场和工艺技术等方面的服务。发挥其在政府、企业和社会之间的中介作用,为城市管理事业做出应有贡献。
三、打造城市管理智库
充分发挥城市管理研究联盟、科研机构的“思想库”和“智囊团”作用,深入开展城市管理理论研究,重点在城市管理体制改革、生活垃圾综合治理、城市管理执法、流动商贩综合治理、违法建设治理、环境卫生保洁、燃气管理服务、市容景观整治、智慧城市建设、城市管理社会参与等方面展开全面研究,力争多出成果、出好成果,为破解制约城市管理发展的突出问题、瓶颈问题提供坚强的理论支撑。加强研究联盟内部资源的整合,按照理论研究、技术支撑、破解难题、成果转化进行分门别类,形成优势互补、功能强大、结构合理、专业性强的攻关团队。积极扩大研究联盟和城市管理部门的双向协同联动,建立完善常态的重大课题协同攻关及调研制度、双向人才培养及理论辅导制度、重大决策事项意见征询及专家论证制度,定期举办城市管理高端论坛、定期互派官员和教师挂职锻炼。
四、创新舆情引导模式
完善加强与现有媒体的沟通合作,借助自媒体等新兴媒体的传播力量,进一步加大宣传深度和广度,大力宣传城市管理和执法队伍的先进事迹和工作业绩,树立“人民城管”的良好形象。发挥自媒体在大数据时代的议程设置能力,积极稳妥地落实城市管理相关议题宣传,促使垃圾处理设施等“邻避”项目顺利落地,提高社会对城市管理的了解程度、支持程度,形成有利于城市管理工作的良好舆论导向。加快建立危机公关机制,面对意外性、聚焦性、破坏性和紧迫性的事件,建立理性而有效的应对机制;面对引起公众高度关注的暴力抗法、管理危机等事件,提高控制、解决以及危机解决后的引导。
五、动员公众参与
完善“公众参与、社会监督”机制,加强常态沟通,发展多元化、贴近公众、深入公众的动员方式,引导社会各界、公众积极参与优化干净整洁平安有序城市环境,形成良好社会氛围。以广州市城市废弃物处理公众咨询监督委员会为工作突破口,大力发挥公众咨询监督委员会的作用,使公众直接监督城市管理各项工作,培育主人翁意识,构建“大众城管”格局,实现社会共治局面。
附件:1.“十三五”广州市城市管理任务汇总表
2.“十三五”广州市城市管理重点项目表
附件1
“十三五”广州市城市管理任务汇总表









附件2
“十三五”广州市城市管理重点项目表


大阳城集团娱乐视频办公厅秘书处 2017年4月28日印发
关注 · 广州政府网