穗府办〔2015〕2号
大阳城集团娱乐视频办公厅印发关于加快先进装备制造业发展和推动新一轮技术改造实现产业转型升级工作方案的通知
各区、县级市人民政府,市政府各部门、各直属机构:
《关于加快先进装备制造业发展和推动新一轮技术改造实现产业转型升级的工作方案》已经市政府同意,现印发给你们,请认真贯彻执行。执行中遇到问题,请径向市经贸委反映。
大阳城集团娱乐视频办公厅
2015年1月21日
关于加快先进装备制造业发展和推动新一轮技术改造实现产业转型升级的工作方案
为贯彻落实《广东省人民政府办公厅关于加快先进装备制造业发展的意见》(粤府办〔2014〕50号)和《广东省人民政府办公厅关于推动新一轮技术改造促进产业转型升级的意见》(粤府办〔2014〕51号),现就加快我市先进装备制造业发展,推动企业开展新一轮技术改造,实现产业转型升级,制定如下工作方案:
一、总体要求和目标
加快我市先进装备制造业发展。一是要继续做大做强汽车产业,着力提升传统汽车产业自主发展水平,加快推进汽车关键零部件产业发展,力促新能源汽车示范推广和产业化。二是要改造提升并壮大传统装备产业规模,将以工业机器人为典型代表的智能制造装备、轨道交通装备、海洋工程装备等高端制造业努力打造成为我市新型支柱产业。到2017年,力争先进装备制造业产值超过1.1万亿元;建成国家重要的先进装备制造基地,全省智能装备制造业发展的先行区,华南地区工业机器人生产、应用、服务的核心区,工业机器人和智能装备产业基地初具规模。
推动企业开展新一轮技术改造,坚持企业为主和政府引导扶持相结合,引导企业紧紧把握互联网连接一切、开放协作、催生创新的鲜明特征,抓住历史机遇,借鉴发达国家实施“工业4.0”战略的先进理念,积极运用智能制造系统,在技术、产品、模式、业态和组织等方面开展全方位的创新,逐步实现生产方式的智能化、定制化、柔性化、绿色化、网络化,夯实和提升广州工业的竞争新优势。到2017年,推动全市60%以上的规模以上工业企业基本完成新一轮技术改造,累计完成工业技术改造投资750亿元以上,年均增长25%以上;60%以上的规模以上工业企业应用工业机器人等智能制造装备,工业企业全员劳动生产率年均提高5000元/人左右;单位工业增加值能耗比2013年下降12%。
二、主要任务
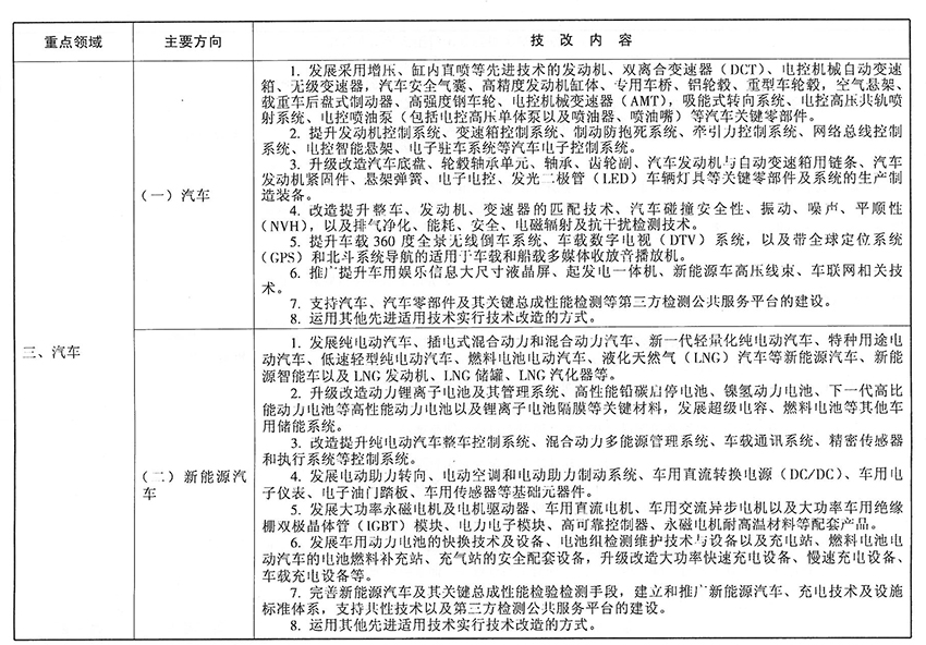
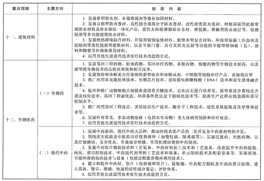
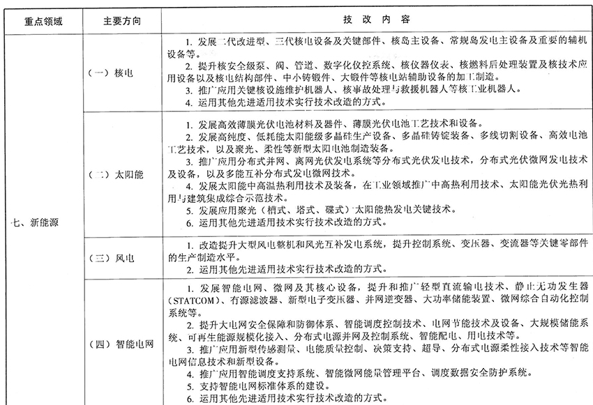
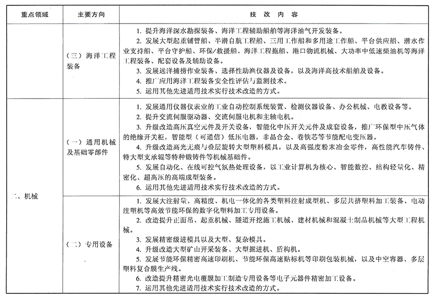
(一)强化汽车产业的支柱引领。重点推进自主品牌轿车的研发、生产和品牌建设,加大汽车零部件研发和本地化生产体系建设。大力发展动力传动、电子电气、电控集成系统等汽车高端零部件产品,推进汽车机械装备制造的研发和产业化,加快推进节能与新能源汽车整车和动力电池等关键零部件及配套充电装备的研发与产业化。配合国家和省新能源汽车示范推广“双试点”,加快建立适应新能源汽车示范应用要求的配套设施体系、技术支撑体系和政策环境体系。
(二)加快高端装备产业的发展壮大。加快发展高附加值船舶制造和海洋工程装备,中高压、超高压、特高压输变电成套设备和清洁高效发电设备,机电一体化设备、轨道交通装备、航空配套装备和包装机械装备。重点培育和扶持以工业机器人为代表的智能装备产业发展,制定广州市工业机器人产业发展规划,加快广州开发区智能装备产业园建设,加速国际领先的工业机器人企业的引进落户,大力推进工业机器人和智能制造业装备核心关键零部件的研发和制造技术攻关,启动和支持一批智能装备整机、关键零部件和系统集成应用项目建设。
(三)启动实施“机器换人”行动。引导和鼓励企业应用先进适用的智能装备进行技术改造,培育“机器换人”示范企业,在汽车、船舶、轨道交通、成套设备等机械装备企业推进应用工业机器人等智能装备对生产系统进行技术改造;在食品、医药、化工等流程类制造企业推进集成制造技术应用改造;在家具、服装等个性化定制领域组织实施柔性智能化生产改造。支持大、中型骨干企业和行业领先企业率先改造建设智能车间和智能工厂,引导推动小微型企业加快使用智能单机设备等进行智能生产线改造,扶持并推广一批智能化改造示范项目。
(四)加快新产品和先进产能的提升。优化工业投资结构,支持先进制造业和新兴产业企业通过增资扩产,与高校、科研机构组建协同创新中心,联合开展科技成果转化等方式,进一步提升产品技术含量和附加值。鼓励重点骨干企业通过并购重组等,拓展产品和服务领域,延伸产业链。关注重点行业的关键领域、薄弱环节和共性问题等进行整体技术改造,推广共性适用的新技术、新工艺和新标准。引导支持中小微企业按照国内外先进标准对现有产品进行改造提升,培育和创新品牌。推进工业企业品牌培育,开展品牌建设试点示范,积极推介我市优质制造品牌。
(五)推动制造工艺的绿色化改造。在全市规模以上工业企业全面推行清洁生产行动,至2016年,1000家规模以上工业企业完成一轮清洁生产审核。鼓励企业对废水、废气、废渣开展资源综合利用,以工业园区循环化改造促进绿色低碳发展,在全市30个工业园区率先开展循环化改造,推进集中供热、污水集中处理、再生水回用、废弃物综合利用工程。加大燃煤锅炉和重点行业燃煤工业窑炉节能改造力度,推动电机等拖动装置控制和设备改造。
(六)促进制造业与生产性服务业的融合发展。加快引进和培育扶持一批服务企业技术改造的智能化升级、工艺改进、集成应用、产业咨询、信息服务、检测认证和人才培训等第三方机构。建设以工业机器人和成套智能装备为重点的先进装备产品展示推介、销售平台。促进有条件的制造业企业由生产型制造向服务型制造转型,发展工程总承包、产品租赁、产品远程监测与维护等业务,带动相关生产性服务业发展。
三、政策措施
(一)加大技术改造的财政资金扶持力度。一是修订完善我市现有扶持企业技术改造的资金管理办法,2015年起,市财政连续三年安排专项资金,通过贷款贴息、后补助等方式支持企业实施扩产增效、设备更新和智能化改造等技术改造项目以及相关服务机构建设(市经贸委、财政局负责)。二是市、区(县级市)财政要做好预算安排,对符合国家产业政策和《2015-2017年广州市重点支持技术改造目录》、在广州市注册并取得技术改造投资项目备案证的规模以上工业企业,根据省财政贡献增量事后奖补政策的有关规定给予扶持(市经贸委、财政局牵头,各区、县级市政府,市统计局、地税局、国税局等配合)。
(二)大力扶持工业机器人及智能装备产业发展。自2014年起,在市战略性主导产业发展资金等专项资金中安排资金对采购或租赁本市制造的工业机器人或及成套智能装备的企业给予补贴。其中:采购或租赁本市制造工业机器人整机的,按不高于整机售价或租赁费的20%给予补贴,最高补助额不超过3万元/台;采购或租赁工业机器人成套设备的,按照不高于售价或租赁费的10%给予补贴,整套设备累积补助额不超过50万元/套;列入广州市工业机器人及智能装备集成应用示范的项目,按不高于采购本市智能制造装备工程款的10%给予应用企业一次性补贴,最高补助额不超过50万元/套。(市经贸委、财政局负责)
(三)落实国家财税优惠政策。落实2014年国务院常务会议完善固定资产加速折旧政策精神及《财政部国家税务总局关于完善固定资产加速折旧企业所得税政策的通知》(财税〔2014〕75号),对所有行业企业2014年1月1日后新购进的专门用于研发的仪器、设备,单位价值不超过100万元的,允许一次性计入当期成本费用在计算应纳税所得额时扣除;单位价值超过100万元的,可缩短折旧年限或采取加速折旧的方法。对所有行业企业持有的单位价值不超过5000元的固定资产,允许一次性计入当期成本费用在计算应纳税所得额时扣除。对生物药品制造业,专用设备制造业,铁路、船舶、航空航天和其他运输设备制造业,计算机、通信和其他电子设备制造业,仪器仪表制造业,信息传输、软件和信息技术服务业等6个行业的企业2014年1月1日后新购进的固定资产,可缩短折旧年限或采取加速折旧的方法。(市国税局、地税局牵头,市经贸委、财政局,各区、县级市政府等配合)
(四)强化工业企业的金融服务。一是加强与金融机构沟通协调,鼓励和推动银行开发针对工业企业技术改造的信贷新品种,开设“工业企业技术改造融资绿色通道”,推动金融机构简化流程并缩短贷款审批时间(市金融办、经贸委负责)。二是通过市股权投资基金示范带动,引导民间资本共同参与设立子股权基金、产业基金等,支持企业技术改造(市发展改革委负责)。三是贯彻落实《大阳城集团娱乐视频办公厅关于加快推进融资租赁业发展的实施意见》,推动工业企业通过租赁方式引进大型技术装备进行技术改造;鼓励有实力的装备制造企业发展和做大融资租赁业务,扩大装备产品的销售与竞争优势(市经贸委负责)。
(五)优化土地配置。对投资额在10亿元以上的先进装备制造业项目,省市优先安排年度土地利用计划指标。在省下达的用地计划指标中统筹安排全市优质技改项目,优先支持投资强度达到500万元/亩以上的优质技改项目。市每年度预留一定数量的用地指标(不少于2000亩),由市统筹安排,用于投资强度大、见效快、技术领先且急需落地的先进制造业和战略性新兴产业投资项目。提升工业用地利用效率,对行业无特殊要求的新建工业项目,应一律建设多层厂房;除安全、消防等有特殊规定或行业生产有特殊要求的项目外,一类工业用地容积率不得低于2.0,二类、三类工业用地容积率不得低于1.2,生产工艺有特殊要求的工业用地容积率不得低于0.8。鼓励企业实施“零增地”技术改造,工业企业在现有土地使用权范围内,在符合城市规划、不改变土地用途的前提下,通过增建生产性设施、对现有建筑拆除重建、加层等方式进行扩建,新增建筑面积部分不再征收土地出让金。(市国土房管局牵头,市发展改革委、经贸委、规划局、建委,各区、县级市政府配合)
(六)简化环评审批手续。减少环评审批前置条件,用地预审和水资源论证等审查或审批意见不作为环评文件受理前置条件;需取水的建设项目,水资源论证报告须在可研报批前经水行政主管部门审查同意。对企业实施设备更新改造的“零增地”技术改造项目,最大程度简化环评手续,提高环评效率。(市环保局牵头,市发展改革委、经贸委、规划局、国土房管局、建委、水务局,各区、县级市政府配合)
(七)建立完善推进体系。一是由工业主管部门负责,建立加快先进装备制造业发展和推动新一轮技术改造的部门联动协调机制(市经贸委负责)。二是建立市、区(县级市)领导挂点联系重点技术改造项目负责制,各区、县级市按季度报告推进新一轮技术改造工作情况(市经贸委,各区、县级市政府负责)。三是市经贸、统计部门共同研究确立广州市技术改造投资统计体系,在各区、县级市汇总、统计和上报技术改造情况的基础上,做好全市工业技术改造投资的监测、分析和通报(市经贸委、统计局牵头,各区、县级市政府等配合)。
附件:2015-2017年广州市重点支持技术改造目录
附件



大阳城集团娱乐视频办公厅秘书处 2015年1月26日印发