

穗府办〔2014〕20号
大阳城集团娱乐视频办公厅关于印发广州市危险化学品事故应急预案的通知
各区、县级市人民政府,市政府各部门、各直属机构,市应急委各成员单位:
《广州市危险化学品事故应急预案》已经市人民政府同意,现印发给你们。请结合广州市突发事件总体应急预案要求,认真组织实施。
广州市危险化学品事故应急预案
1 总则
1.1 编制目的
规范我市危险化学品事故应急救援程序,高效组织、指导应急救援工作,提高应急处置能力,最大限度减少事故造成的人员伤亡和财产损失,维护社会稳定,为建设幸福广州提供安全保障。
1.2 适用范围
本预案作为《广州市生产安全事故应急预案》的专项应急预案,适用于广州市危险化学品生产、经营、储存、运输、使用和废弃危险化学品处置过程中发生的,需要由市政府负责协助处置的重大、特别重大及负责处置的较大危险化学品事故,或者超出事发区(县级市)人民政府处置能力的危险化学品事故。
特别重大、重大危险化学品事故的应急救援工作按照国家、省相关预案执行;一般危险化学品事故的应急救援工作由各区(县级市)人民政府负责处置。
民用爆炸品、放射性物品、核能物质、烟花爆竹和城镇燃气事故的应急救援,不适用本预案。上述危险化学品的行业主管部门负责组织制订相应的应急预案。
本市行政区域内危险化学品铁路运输、航空运输事故的应急救援不适用本预案。
1.3 工作原则
(1)以人为本、减少损失。始终把保障人民群众的生命财产安全作为应急救援工作的出发点和落脚点,最大限度地减少事故灾难造成的人员伤亡、财产损失和社会影响。
(2)反应及时,措施果断。危险化学品事故发生后按照分级响应的原则,市、区(县级市)人民政府及时启动相应的应急预案,确保应急救援工作反应及时,处置得当。
(3)分工负责,协调联动。根据危险化学品事故类型,相关单位在市政府的统一领导下,组织、协调对应行业领域内较大危险化学品事故应急救援工作,加强联防联控,建立健全联动机制。
(4)依靠科学,规范有序。遵循科学原理,充分发挥专家作用,实现应急救援决策科学民主。依靠科技进步,不断改进和完善应急救援装备、设施和手段,提高应急救援效率。规范应急救援工作,严格按照相关法律、法规要求,确保预案的科学性、权威性和可操作性。
1.4 编制依据
依据《中华人民共和国安全生产法》、《中华人民共和国突发事件应对法》、《生产安全事故报告和调查处理条例》、《危险化学品安全管理条例》、《广东省危险化学品重大生产安全事故应急预案》以及《广州市安全生产条例》、广州市突发事件总体应急预案、《广州市生产安全事故应急预案》、《广州市突发事件信息发布管理规定》、《广州市生产安全事故报告和调查处理规定》等法律、法规及有关规定,制定本预案。
2 现状及风险分析
危险化学品涉及生产、经营、储存、运输、使用和废弃危险化学品处置等多个环节,涉及工业、农业、科研、卫生、教育等多个领域。目前,我市共有危险化学品生产储存企业约300家,危险化学品使用企业3100余家,从事危险化学品装卸的港口码头17个,危险化学品道路运输企业103家,专用车辆2757辆(总吨位47087吨),构成重大危险源企业89家(涉及危险化学品重大危险源105个)。此外,我市是华南地区主要的危险化学品集散地,大量外省危险化学品运输车辆进入我市或途径我市进入珠三角其他城市。因此,危险化学品重大危险源和进入我市的危险化学品运输车辆属于存在较大危险化学品事故风险的重点防范对象。
(1)危险化学品生产储存企业主要集中在南沙区、黄埔区、番禺区和增城市,其中重点是南沙(小虎)化工区、中石化广州分公司等。这些企业规模大,工艺复杂,常伴高温高压,过程涉及易燃易爆、有毒和腐蚀性等危险化学品,需重点防范火灾、爆炸、中毒和群死群伤等事故。
(2)危险化学品道路运输可能发生交通事故,应重点防范其次生灾害的影响。包括油品等易燃液体泄漏引发的火灾、爆炸、中毒事故;压缩和液化气体钢瓶运输车辆钢瓶碰撞泄漏事故;危险化学品包装袋破损引发火灾、中毒事故。
(3)危险化学品水路运输应重点防范其码头装卸、化学品泄漏污染水源等事故。
3 组织指挥体系及职责
市危险化学品事故应急救援组织隶属市生产安全事故应急救援组织体系,包括:广州市危险化学品事故应急救援指挥部(以下简称市应急指挥部)、广州市危险化学品事故应急救援现场指挥部(以下简称现场指挥部)、区(县级市)生产安全事故应急指挥机构、应急救援专家组、应急救援队伍和相关生产经营单位组成。
3.1 市应急指挥部及职责
市应急指挥部负责统一指挥全市危险化学品事故的应急救援工作。
总指挥:分管安全生产工作的副市长
副总指挥:市人民政府分管副秘书长,市安全监管局局长、市公安局分管副局长、市应急办主任和属地区(县级市)人民政府主要领导
成员:市委宣传部,市安全监管局、科技和信息化局、公安局(公安消防局)、民政局、财政局、环保局、建委、交委、水务局、卫生局、质监局、应急办、气象局,广州港务局、广州海事局、广州供电局有限公司,属地区(县级市)政府等单位领导。
市应急指挥部下设办公室(设在市安全监管局),承担市应急指挥部日常工作和应急协调工作。主要职责:
(1)编制和修订广州市危险化学品事故应急预案;
(2)建立应急组织体系,明确各应急部门职责;
(3)跟踪掌握事故信息,做好事故信息和有关指令的上传下达,保证事故信息沟通渠道畅通;
(4)检查指导、协调有关单位做好应急准备、抢险救援、信息上报、善后处理以及恢复生活、生产秩序等工作;
(5)及时上报危险化学品事故应急救援信息;
(6)组织、指导全市危险化学品事故应急救援培训、演练和交流;
(7)关注和引导舆情,配合市宣传部门及时向主流媒体提供准确、全面、真实的事故信息;
(8)承担市应急指挥部交办的其他工作。
3.2 现场指挥部及职责
现场指挥部具体负责指挥事故现场的应急处置工作。现场指挥部设立指挥长,实行指挥长负责制。指挥长按照危险化学品事故类别和各成员单位职责,由本预案33规定的事故牵头处置部门领导担任(见表1)。当指挥长没有到达现场前,由属地区(县级市)应急指挥机构主要负责人暂时履行指挥长职责。现场指挥部主要职责包括:
(1)指挥、协调现场的应急救援工作,组织、联络各方力量处理事故,控制事故蔓延。
(2)与事故单位和市应急指挥部保持密切联系,核实现场人员伤亡和损失情况,及时向市应急指挥部汇报抢险救援工作及事故应急处置的进展情况。
(3)组织划定危险化学品事故现场的警戒范围,实施必要的群众疏散、交通管制及其他强制性措施。
(4)协调应急救援专家指导应急救援工作。
(5)为市应急指挥部提供应急救援决策依据。
(6)市应急指挥部有关成员单位按照职责参与处置工作,包括组织营救、伤员救治、疏散撤离、安置人员、上报事故情况等。
3.3 市应急指挥部成员单位职责
市应急指挥部成员单位根据市应急指挥部的统一部署,按照下列职责,做好较大危险化学品事故的应急救援工作:
(1)市委宣传部:负责组织协调事故新闻发布、媒体报道、网络言论引导等工作。
(2)市安全监管局:负责组织、协调危险化学品的生产、储存(不含港口存储)、使用(除剧毒品外)事故的应急救援工作,并担任现场指挥部指挥长。
(3)市科技和信息化局:负责保障800兆数字集群共网畅通,协助应急联动单位在应急现场实现集群通讯漫游及联动指挥,组织协调各大通信运营商确保应急通信联络畅通。
(4)市公安局(公安消防局):负责组织、协调危险化学品道路运输事故和剧毒化学品使用事故的应急救援工作,并担任现场指挥部指挥长。市公安消防部门迅速控制灾情,营救受害人员,灭灾和洗消;市公安交警部门负责保障救援交通顺畅,必要时实施交通管制;市公安治安部门负责保障救援交通安全警戒,维护现场及周围区域的治安秩序。
(5)市民政局:配合区(县级市)政府和有关部门转移安置受灾群众,牵头组织和发放救灾救济款物,保障安置群众的基本生活,做好事故死难者的善后工作。协助灾情调查统计和灾害损失评估工作。配合有关部门做好应急疏散安置场所的建设与管理工作。
(6)市财政局:负责保障由市财政承担的应急所需资金,并对应急资金的安排、使用、管理进行监督。
(7)市环保局:负责组织、协调危险化学品事故次生突发环境事件、废弃危险化学品事故的应急救援工作,并担任现场指挥部指挥长;负责组织、协调事故现场的大气、水体污染的监测;监督、指导污染物的清除和处置工作。
(8)市建委:负责指导协调因事故造成建(构)筑物受损的应急处置工作,并调用水泥、沙、土等应急处置物资。
(9)市交委:组织、协调应急处置所需的交通运输保障工作,配合相关部门及时做好疏散人员、救援物资及装备的运输工作。
(10)市水务局:负责组织、协调危险化学品事故现场的供水保障。
(11)市卫生局:负责组织、协调危险化学品事故应急医疗救援,及时抢救受伤人员;做好事故灾难区的防疫工作,预防和控制疫情、疾病的传播和蔓延。
(12)市质监局:负责为特种设备设施的处置提供应急检测、应急处置设施、人员保障和处置技术咨询等。
(13)市应急办:协助市领导做好事故应急处置工作,做好信息报送、综合协调,督促检查落实市领导有关批示、指示。
(14)广州港务局:负责协调指挥港口、港区危险化学品事故的应急救援工作,并担任现场指挥部指挥长。
(15)市气象局:负责提供危险化学品事故应急救援的气象保障,为事故现场救援、人员疏散等提供气象数据。
(16)广州海事局:负责组织、协调危险化学品水上交通事故和人命救助的应急救援工作,并担任现场指挥部指挥长。指导、协调事故现场的水上交通管制工作。
(17)广州供电局有限公司:负责指导、协调危险化学品事故应急救援所需的电力保障工作。
(18)属地区(县级市)政府:在市应急指挥部的统一领导下参与危险化学品事故应急救援工作。
3.4 应急救援专家及职责
市应急指挥部办公室根据各成员单位提供的应急救援专家信息,建立各专业的危险化学品事故应急专家库。发生危险化学品事故时,根据需要,即时从专家库抽调人员组成应急救援专家组,为应急救援工作提供专业咨询和技术支持。
3.5 应急救援队伍及职责
危险化学品事故应急救援队伍主要包括消防队伍、专业应急救援队伍(详见附3)、生产经营单位应急救援队伍等,是开展事故现场处置的主要应急救援力量,负责事故现场侦检、抢救伤员、控制危险源和应急处置等工作。
各应急救援队伍接到调度指令后,立即启动应急响应行动,携带专业救援装备器材,尽快赶赴事故现场。应急救援队伍应在现场指挥部统一指挥下,发挥专长,相互协作、科学施救。
4 信息报告与预警
4.1 信息报送
4.1.1 报告原则
危险化学品事故发生后,事故发生单位和各有关部门应按照有关规定和《广州市生产安全事故报告和调查处理规定》的要求报送事故信息。
事故报告遵循“谁主管,谁主报”的原则。各级负有安全生产监管职责的部门接到事故报告后,应按各自责任分工报告事故情况。
4.1.2 报告内容
(1)事故发生单位概况(经济类型、车牌号码等);
(2)事故发生时间、地点及事故现场情况;
(3)事故简要经过和事故原因初步分析;
(4)事故已造成伤亡或失踪人数,初步估计的直接经济损失;
(5)事故抢救进展情况和已经采取的措施;
(6)其他情况。
对上述事故情况尚未报告清楚或者报告事故后出现新情况的,事故主报单位应当及时逐级续报或者补报。
4.1.3 报告形式
已建立应急值班信息系统的单位,原则上按系统要求格式通过信息网络报送;紧急情况下,可采用传真、电话等形式报送。
4.1.4 报告程序和时限
危险化学品事故发生后,事故现场有关人员要立即拨打110联动台,同时报告事发地区(县级市)安全监管部门和负有安全生产监管职责的有关部门,110联动台接到事故报告后,应当立即通报市应急指挥部办公室(市安全监管局)及有关部门。中央驻粤企业或市管企业在上报当地安全监管局的同时要分别上报企业总部、上级主管部门。
区(县级市)安全监管部门和负有安全生产监管职责的有关部门接到事故报告后,要立即报告上级部门和同级人民政府应急管理办公室。
市有关部门接到事故报告后,应当立即以快报形式报其上级部门和市应急管理部门,同时视情况通报同级安全监管、卫生、环保、建设、民政等联动部门。
涉及香港、澳门、台湾地区人员或外国公民,或者可能影响到境外的事故,需要向有关国家、地区、国际机构通报的,按照有关规定执行。
4.2 预警
市应急指挥部办公室根据接报的危险化学品事故风险信息的类型和紧急程度,及时发布Ⅲ级预警信息,通知市有关部门提前做好应急准备。如需发布Ⅱ级及以上级别预警信息的,按照《广东省突发事件预警信息发布管理办法》有关规定发布。
各区(县级市)生产安全事故应急指挥机构接到可能导致较大及以上危险化学品事故的预警信息后,要根据实际情况和分级负责的原则,按照应急预案及时研究确定应对方案,并通知区(县级市)有关单位采取处置行动。
市应急指挥部成员单位接到可能导致危险化学品事故的预警信息后,要密切关注事态进展,并按照应急预案做好应急准备和预防工作。
预警信息实行动态管理制度。市应急指挥部办公室根据事态的发展,适时调整预警级别和预警信息。
当事故得到妥善处理、涉险事故危险性降低或消除时,根据变化情况,按规定适时降低预警级别或宣布解除预警。
5 应急响应
5.1 分级响应
按照危险化学品事故的危害程度、影响范围及其引发的次生灾害类别,有关单位要按照职责及相关应急预案启动应急响应。
按照生产安全事故级别分级标准(详见附件1)和危险化学品事故的可控性、严重程度和影响范围,危险化学品事故应急响应级别分为Ⅰ级、Ⅱ级、Ⅲ级、Ⅳ级四个等级(详见附件2)。
(1)Ⅰ级应急响应
发生特别重大危险化学品事故,由国务院或国务院有关部门启动Ⅰ级响应,省安委会根据国务院或国务院有关部门的决策部署和统一指挥,组织协调本行政区域内应急处置工作。
(2)Ⅱ级应急响应
发生重大危险化学品事故,省安委会或省有关单位立即组织各单位和专家进行分析研判,对事故影响及其发展趋势进行综合评估,由省安委办或省有关单位报请省人民政府决定启动Ⅱ级应急响应,并向各有关单位发布启动相关应急程序的命令。事发地各级人民政府按照省安委会的统一部署,组织、协调本级应急指挥机构及其有关成员单位全力开展应急处置。
(3)Ⅲ级应急响应
发生较大危险化学品事故,市应急指挥部立即组织市有关单位和专家进行分析研判,对事故及其发展趋势进行综合评估,报请总指挥决定启动Ⅲ级应急响应,并向市应急指挥部成员单位发布启动相关应急程序的命令。市应急指挥部成员单位按照危险化学品事故类别和各单位职责,赶赴事故现场,组织、协调事故应急处置工作。
(4)Ⅳ级应急响应
发生一般危险化学品事故,区(县级市)生产安全事故应急指挥机构立即组织各单位和专家进行分析研判,对事故影响及其发展趋势进行综合评估,由区(县级市)生产安全事故应急指挥机构主要负责同志决定启动Ⅳ级应急响应,向区(县级市)各有关单位发布启动相关应急程序的命令。必要时,市应急指挥部办公室或市有关单位派员赶赴事故现场,指导区(县级市)生产安全事故应急指挥机构开展应急处置工作。
5.2 响应程序
(1)危险化学品事故应急救援实行“提前介入、靠前指挥”的应急工作机制,各区(县级市)生产安全事故应急指挥机构一旦接到事故报告,应及时通知区(县级市)相关职能部门赶到事故现场,协调指挥事故处置工作,并报告市应急指挥部办公室。
(2)当区(县级市)启动Ⅳ级应急响应,市应急指挥部办公室接到Ⅳ级应急响应报告后应及时通知市应急指挥部成员单位做好应急准备。必要时,可根据发生的危险化学品事故类型,由本预案32(表1)规定的危险化学品事故牵头、参与处置部门派员赶赴现场,指导、协助事故处置。
(3)市应急指挥部办公室对事故信息进行处理,分析判断,如达到Ⅲ级响应条件的,向市应急指挥部总指挥提出启动本预案的申请,由总指挥根据事故情况决定启动Ⅲ级应急响应。
(4)Ⅲ级应急响应启动后,市应急指挥部成员单位赶赴现场,各司其职,在市应急指挥部的统一领导和协调下,开展应急救援工作。
(5)现场指挥部负责指挥、协调现场的应急救援工作,必要时通过市应急指挥部调集应急力量和应急资源。
(6)应急救援过程中,市应急指挥部组织专家和相关人员对事故、事态进行评估,如果事故得到有效控制,则进入应急恢复程序;否则组织新一轮应急行动或扩大应急响应。
(7)若危险化学品事故后果超出市应急指挥部自身控制能力,或者事故将要波及周边地市,需要周边地市、广东省或国家提供援助支持的,市应急指挥部及时报请省安委办(或省安全生产应急救援指挥中心)协调处理。
(8)应急恢复后,经现场指挥部和专家组确认事故已经控制且无次生事故时,由总指挥宣布结束应急响应。
5.3 应急处置
(1)前期处置
危险化学品事故发生后,事故单位或现场人员应当积极采取有效措施,进行全方位的抢险救援和应急处理,及时排除险情和抢救人员、财产,防止事故蔓延和扩大。
各区(县级市)生产安全事故应急指挥机构应根据现场情势,适时启动Ⅳ级应急响应,建立必要范围的警戒区域,实施合理的交通管制,维护现场秩序和稳定。警戒范围应根据事态发展及时进行相应调整,全力控制事故发展态势,防止次生、衍生和耦合事故(事件)发生,及时控制或切断事故灾害链。
(2)指挥和协调
Ⅲ级响应启动后,市有关单位立即按照预案组织相关应急救援力量实施应急救援。市有关单位、应急救援专家、应急救援队伍和属地安全生产应急处置力量在现场指挥部统一指挥下,密切配合,共同实施抢险救援和紧急处置行动。
(3)紧急处置
现场处置主要依靠市有关单位专业应急力量和当地区(县级市)政府应急处置力量。危险化学品事故发生后,事故单位和区(县级市)政府按照应急预案迅速组织职工、群众和有关人员开展自救、互救。
根据事故发生变化的情况,现场指挥部在充分考虑专家等各方意见基础上,决定应急处置方案,采取紧急处置措施。涉及跨区、跨领域的突发情况的紧急处置方案由市安委会决定,并组织采取紧急救援措施。
(4)医疗卫生救助
市卫生局和当地区(县级市)卫生部门负责组织紧急医疗救护和现场卫生处置工作,并根据需要,向上级卫生部门请求派出有关专家和专业防治队伍进行指导和支援。
(5)应急人员的安全防护
现场处置人员应根据不同危险化学品事故类型配戴相应的专业防护装备,采取安全防护措施,严格执行应急救援人员进入和离开事故现场的相关规定。
根据需要,市应急指挥部办公室负责具体协调、调集相应的安全防护装备。
(6)群众疏散
现场指挥部根据生产安全事故特点,明确疏散撤离的范围和方式,事故所在地区(县级市)人民政府负责组织实施,公安、卫生、民政等部门按照各自职责,配合区(县级市)人民政府做好交通管制、治安管理、医疗卫生、物质保障等工作。
(7)事故环境监测与后果评估
环境监测部门负责对水源、空气、土壤等样品就地实行分析处理,及时检测出毒物的种类和浓度,并计算出扩散范围等应急救援所需的各种数据,以确定污染区域范围,并对事故造成的环境影响进行评估。
(8)社会救助
现场指挥部组织调动事故所在区(县级市)社会力量参与应急救援工作,根据需要,向市应急指挥部申请全市及市外的社会力量支援。市应急指挥部负责协调省安委会及上级有关部门组织社会支援力量。
鼓励公民、法人和其他组织按照《中华人民共和国公益事业捐赠法》等有关法律、法规的规定进行捐赠和援助。
(9)典型危险化学品事故应急处置
典型危险化学品事故应急处置程序(详见附件4)。
5.4 信息发布
较大危险化学品事故应急处置信息的发布,由市应急指挥部负责。市应急指挥部办公室负责制定事故宣传口径和新闻发布方案,并按照《广州市突发事件信息发布管理规定》,及时向社会公众发布事故灾难等有关信息,把握新闻舆论导向,保障社会秩序和公众情绪的稳定。市委宣传部负责新闻媒体的组织协调,其他有关部门配合。
信息发布要及时、准确、客观、全面。事故发生的第一时间可向社会发布简要信息,随后发布初步核实情况、政府应对措施和公众防范措施等,并根据事故处置情况做好后续发布工作。
信息发布形式主要包括:权威发布、提供新闻稿、组织报道、接受记者采访、举行新闻发布会等。
特别重大、重大突发事件处置信息的发布按照广东省突发事件总体应急预案的要求发布。
5.5 应急结束
当遇险人员得到妥善解救,事故现场得以控制,环境符合有关标准,导致次生、衍生事故隐患消除,现场应急处置工作完成后,现场指挥部根据事故现场处置情况、专家组评估建议,以及现场检测评价确定无危害和风险后,及时将现场情况报告市应急指挥部,由总指挥宣布结束应急响应。
6 恢复重建
6.1 善后处置
较大危险化学品事故应急处置工作结束后,事发地区(县级市)人民政府负责组织善后处置工作。包括人员安置、抚恤补偿、保险理赔、征用补偿、救援物资供应、环境污染消除、灾后重建、危险源监控和治理等措施,防止事故造成次生、衍生危害,尽快恢复正常秩序,确保社会稳定。
6.2 调查评估
较大生产安全事故,由市安委办报请市人民政府同意组成调查组进行调查。
较大危险化学品事故处置工作结束后一个月内,事故牵头处置部门和属地区(县级市)生产安全事故应急指挥机构要分析总结应急救援经验教训,提出改进应急救援工作的建议,完成应急救援总结报告,报送市安委办。
7 应急保障
7.1 队伍保障
市人民政府负责全市危险化学品事故应急救援力量的统一规划和布局,建立完善以消防为骨干的应急队伍。本预案32规定的事故牵头处置部门负责本行业、本领域的危险化学品事故应急救援队伍建设,建立上下联动、信息共享、协调一致、统一指挥的应急救援体系。
各应急救援抢险队要对抢险人员和设施进行动态管理,适时调整人员数量和结构,更新救援设备和设施,保证队伍随时处于良好的待命状态。
危险化学品事故应急救援队伍(详见附件3)。
7.2 资金保障
市、区(县级市)人民政府每年要将危险化学品事故应急救援经费纳入本级财政预算,建立应急处置专项资金,为事故应急处置提供经费支持。危险化学品事故应急救援费用应由事故责任单位承担,事故责任单位无力承担的,由事故发生地的区(县级市)人民政府垫付,在市、区(县级市)安全生产事故应急处置经费中解决。
市、区(县级市)人民政府每年要从本级财政预算中安排专项资金,为市、区(县级市)级危险化学品事故应急救援骨干队伍配备专业的应急抢险器材和防护用品,增强抢险队的装备实力。
7.3 物资保障
市有关单位,各区(县级市)人民政府及有关企业要建立健全应急救援设施、设备、救治药品和医疗器械等储备制度,储备必要的应急物资和装备。
7.4 医疗卫生保障
市卫生局和区(县级市)卫生部门应制订相应的应急预案,根据危险化学品事故造成人员伤亡的特点,配备相应的医疗救治药物、技术、设备和人员,制订调用方案,检查各单位的卫生应急准备保障措施。医疗救援机构接到应急指令后,要迅速到达现场指挥部实施医疗急救,各级医院负责后续的治疗。
7.5 交通运输保障
危险化学品事故发生后,市交委应提供交通运输保障,确保救灾物资、器材和人员运送及时到位,满足应急处置工作需要。区(县级市)人民政府及其交警等有关部门对事故现场实行交通管理,根据需要组织开设应急救援通道。
7.6 治安保障
各级公安机关在各级政府领导下,迅速组织事故现场治安警戒和治安管理,加强对重点地区、重点场所、重点人群、重要物资设备的防范保护,维持现场治安秩序,必要时联合有关部门发动和组织群众,开展群防联防,协助公安机关实施治安保卫工作。
7.7 通信保障
市科技和信息化局负责全市800兆数字集群共网通信系统的建设和维护;组织协调各大通信运营商确保应急通信联络畅通。必要时在现场开通应急通讯设施。
7.8 保险制度
鼓励建立政府推动与市场运作相结合的生产安全事故防范、处置及补偿机制,对存在较高安全生产风险的企业实行强制保险。鼓励保险公司根据安全监管部门的要求和企业需求,做好生产安全事故责任保险产品的开发工作,为安全生产风险隐患提供保险保障,做好生产安全事故的应急处置、定损、赔偿等服务。鼓励社会公众参与商业保障和互助保险,建立生产安全事故风险分担机制。
8 预案管理
8.1 宣传和培训
市应急指挥部成员单位、各区(县级市)人民政府应加强危险化学品事故应急救援知识的宣传。危险化学品企业应与当地政府、社区建立联动机制,向周边群众宣传相关应急知识。
危险化学品企业应结合企业实际情况,做好专、兼职应急救援队伍的培训,适时组织企业员工开展安全生产及应急救援知识培训,提高员工自救、互救能力。
8.2 预案演练
本预案3.2规定的危险化学品事故牵头处置部门应按应急职责,组织所属领域内危险化学品事故应急救援演练工作,预案演练每年组织一次。市应急指挥部办公室对危险化学品事故应急预案演练实施进行监督、检查和指导。
应急预案的演练可采用综合演练和单项演练、实战演练和桌面演练以及“双盲”演练等多种形式。
演练结束后,主办单位要组织对演练效果进行评价,及时分析存在的问题,及时整改,并向市应急指挥部办公室提交演练方案、文字记录和书面总结。
8.3 预案管理与更新
市应急指挥部办公室原则上每三年组织对本预案进行修订和评审,并报市应急委和省安委办备案。市应急指挥部成员单位和各区(县级市)人民政府,都要根据本预案和所承担的应急处置任务,制定相应的应急预案,报市应急指挥部办公室(市安全监管局)备案。
8.4 责任与奖惩
对在危险化学品事故应急处置和救援工作中作出突出贡献的先进集体和个人,要给予表扬。对玩忽职守、失职、渎职的有关责任人,要依据有关规定严肃追究责任,构成犯罪的,依法追究刑事责任。
9 附则
(1)本预案有关数量的表述中,“以上”含本数,“以下”不含本数。
(2)本预案由市应急指挥部办公室负责组织修订和负责解释。
(3)各区(县级市)人民政府及市有关单位、生产经营单位等要按照本预案的规定履行职责,并制定、完善相应的应急预案。
(4)本预案自印发之日起实施。2004年市人民政府印发的《广州市重特大危险化学品事故应急救援预案》同时废止。
附件1
生产安全事故分级标准
特别重大事故(Ⅰ级):造成30人以上死亡(含失踪),或危及30人以上生命安全,或者100人以上中毒(重伤),或1亿元以上直接经济损失,或需要紧急转移安置10万人以上的安全事故。
重大事故(Ⅱ级):是造成10人以上、30人以下死亡(含失踪),或危及10人以上、30人以下生命安全,或者50人以上、100人以下中毒(重伤),或者5000万元以上、1亿元以下直接经济损失,或需要紧急转移安置5万人以上、10万人以下的安全事故。
较大事故(Ⅲ级):造成3人以上、10人以下死亡(含失踪),或危及3人以上、10人以下生命安全,或者10人以上、50人以下中毒(重伤),或者1000万元以上、5000万元以下直接经济损失,或需要紧急转移安置3万人以上、5万人以下的安全事故。
一般事故(Ⅳ级):造成3人以下死亡,或者危及3人以下生命安全,或者10人以下中毒(重伤),或者1000万元以下直接经济损失的安全事故。
附件2
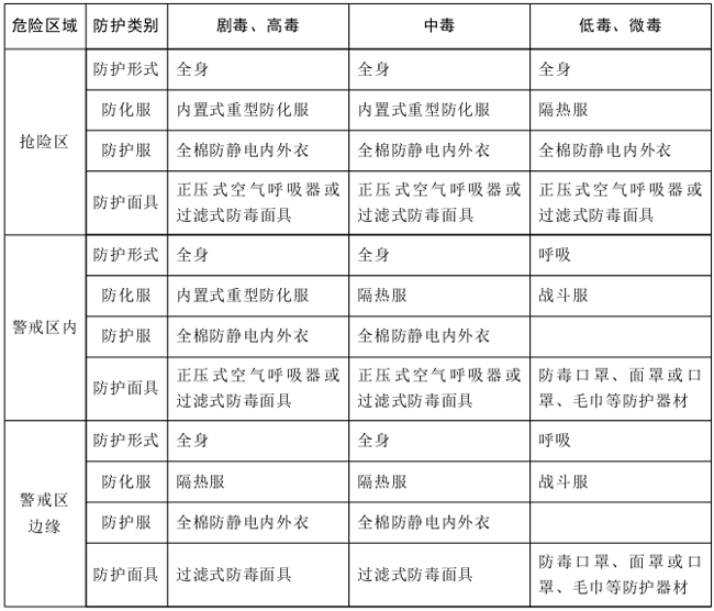
危险化学品事故应急响应分级标准
附件3
附件4
典型危险化学品事故应急处置程序
(一)易燃液体危险化学品泄漏事故现场处置程序
(1)防护
(2)询情
①遇险人员情况。
②事故介质、容器储量、泄漏量、泄漏时间、部位、形式、扩散范围。
③周边单位、居民、地形、电源、火源等情况。
④消防组织、设施、工艺措施。
⑤到场人员与企业消防、安全管理部门处置意见。
(3)侦检
①搜寻遇险人员。
②泄漏液体漫流范围(是否进入下水道或周边沟渠、水体),测定有害物蒸气浓度、扩散范围及周边污染情况。
③风向、风速等气象数据。
④设施、建(构)筑物情况,可能引发泄漏物爆炸燃烧的各种火源。
⑤确认可用消防设施位置、选择抢险位置、路线(宜选上风方向)。
(4)警戒、疏散
①根据询情、侦检情况确定现场警戒区域,合理设置出入口,严格控制各区域进出人员、车辆、物资和火源,并进行安全检查、逐一登记。
②按警戒区域划分设立警戒标志,根据所划分的区域做好相关防护。
③疏散警戒区域内与抢险救援无关的人员,视情况动员警戒区域边沿人员作好疏散准备。
(5)救生
①采取正确的救助方式,将所有遇险人员移至上风或侧上风方向安全区域。
②对救出人员进行登记、标识和现场急救。应急医疗救护人员未到达之前,对呼吸、心跳停止者,应立即进行人工呼吸和心脏挤压,采取心肺复苏措施,并给予氧气;脱去被污染者的服装,皮肤污染者用流动清水或肥皂彻底冲洗;眼睛污染者,用大量流动清水彻底冲洗。
③将需要救治人员交医疗救护部门救治。
(6)控险
①禁:禁止烟、火、无关车辆进入抢险区域;进入现场的抢险车辆应按行车路线、停车位置进行,并同时做好断电、防火、防爆等措施。
②围:用干砂土、水泥粉、煤灰等围堵(设立围堰)或导流,防止易燃液体流淌蔓延、扩散。
③盖:用泡沫或沙土覆盖,防止蒸气扩散,避免灾情扩大;外围设置水幕或屏封水枪,稀释、降解泄漏物蒸气浓度。
④堵:根据现场泄漏情况,切断泄漏源或实施堵漏;所有堵漏行动必须采取防爆措施,确保安全。
⑤转:利用工艺措施实施导流或倒罐;转移现场较危险的瓶、罐、桶。
(7)洗消、清理
①在警戒区边沿(危险区与安全区交界处)设立洗消站,选用相应的洗消药剂。
②对进入抢险区域的人员、设施进行洗消,洗消污水的排放必须经过环保监测部门的检测,以防造成次生灾害。
③对现场残液、危险废弃物等进行吸附、收集或处置;少量残液,用干砂土、水泥粉、煤灰、干粉等吸附,收集后作技术处理或视情倒至空旷地方掩埋;大量残液,用防爆泵抽吸或使用无火花盛器收集,集中处理;然后用大量直流水清扫现场,特别是低洼、沟渠等处,确保不留残液。
④清点人员、车辆及器材。
⑤撤除警戒,安全撤离。
(二)易燃液体危险化学品火灾爆炸事故现场处置程序
(1)防护
(2)询情
①被困人员情况。
②事故介质、容器储量、燃烧时间、部位、形式、火势范围。
③周边单位、居民、地形、火源等情况。
④消防设施、工艺措施。
⑤到场人员与企业消防、安全管理部门处置意见。
(3)侦检
①搜寻被困人员。
②燃烧部位、形式、范围、对毗邻威胁程度、现场及周边污染情况等。
③燃烧烟雾毒性情况,灭火或冷却液漫流范围(是否进入周边水体)。
④生产装置、控制系统、建(构)筑物损坏程度。
⑤确认可用消防设施位置和运行情况、选择抢险位置、路线。
(4)警戒、疏散
①根据询情、侦检情况确定现场警戒区域,合理设置出入口,严格控制各区域进出人员、车辆、物资,并进行安全检查、逐一登记。
②按警戒区域划分设立警戒标志,根据所划分的区域做好相关防护。
③疏散警戒区域内与抢险救援无关的人员,视情况动员警戒区域边沿人员作好疏散准备。
(5)救生
①采取正确的救助方式,将所有遇险人员移至上风或侧上风方向安全区域。
②对救出人员进行登记、标识和现场急救。
③对于烧伤或中毒较严重的,立即交医疗救护部门救治。
(6)控险
①冷却:冷却燃烧储罐(桶)或装置及与其相邻的设施,重点是受火势威胁的一面;冷却要均匀、不间断;冷却尽可能利用带架水枪或自动摇摆水枪(炮),冷却强度应不小于02升/秒·平方米。
②围堵:利用砂土、水泥粉、煤灰等围堵或导流,防止泄漏液体或灭火泡沫液体向周边水体流淌、扩散。
③灭火:
a.准备堵漏就绪,并有把握在短时间内完成。
b.彻底扑灭外围火点,控制外围火种等危险源;充分冷却着火罐。
c.向泄漏点、主火点进攻。
灭火方法包括:
关阀断料法:关阀断料,熄灭火源。
泡沫覆盖法:对燃烧罐或地面流淌火喷射泡沫进行覆盖灭火;对水溶性介质采用抗溶性泡沫。
砂土覆盖法:使用干砂土、水泥粉、煤灰、石墨等覆盖灭火。
干粉抑制法:视燃烧情况使用车载干粉炮、胶管干粉枪、推车或手提式干粉灭火器灭火。
d.扑灭流淌火灾时,泡沫覆盖要充分到位,并防止回火或复燃。
e.着火贮罐或装置出现爆炸征兆时,参战人员应果断撤离。
④堵漏:根据现场泄漏情况,切断泄漏源或实施堵漏;对不溶于水且比水轻的易燃液体,可向罐内适量注水,抬高液位,形成水垫层,缓解险情,配合堵漏;所有堵漏行动必须采取防爆措施,确保安全。
⑤输转:利用工艺措施实施导流或倒罐;转移受火势威胁的物质或设施(瓶、罐、桶等)。
(7)洗消、清理
①在警戒区边沿(危险区与安全区交界处)设立洗消站,选用相应的洗消药剂。
②对进入抢险区域的人员、设施进行洗消,洗消污水的排放必须经过环保监测部门的检测,以防造成次生灾害。
③对现场残液、危险废弃物等进行吸附、收集或处置;然后用大量直流水清扫现场,特别是低洼、沟渠等处,确保不留残液。
④清点人员、车辆及器材。
⑤撤除警戒,安全撤离。
(三)易燃气体(液化气体)危险化学品泄漏事故现场处置程序
(1)防护
(2)询情
①遇险人员情况。
②事故介质、容器储量、泄漏量、泄漏时间、部位、形式、扩散范围。
③周边单位、居民、地形、电源、火源等情况。
④消防设施、工艺措施。
⑤到场人员与企业消防、安全管理部门处置意见。
(3)侦检
①搜寻遇险人员。
②测定泄漏气体浓度、扩散范围及周边污染情况;对于可溶性气体(如氨气等),检查泄漏气体水溶液漫流范围(是否进入下水道或周边沟渠、水体等)。
③风向、风速等气象数据。
④设施、建(构)筑物情况,可能引发泄漏物爆炸燃烧的各种火源。
⑤确认可用消防设施位置、选择抢险位置、路线(宜选上风方向)。
(4)警戒、疏散
①根据询情、侦检情况确定现场警戒区域,合理设置出入口,严格控制各区域进出人员、车辆、物资和火源,并进行安全检查、逐一登记。
②按警戒区域划分设立警戒标志,根据所划分的区域做好相关防护。
③疏散警戒区域内与抢险救援无关的人员,视情况动员警戒区域边沿人员作好疏散准备。
(5)救生
①采取正确的救助方式,将所有遇险人员移至上风或侧上风方向安全区域。
②对救出人员进行登记、标识和现场急救。
应急医疗救护人员未到达之前,对呼吸、心跳停止者,应立即进行人工呼吸和心脏挤压,采取心肺复苏措施,并给予氧气;脱去被污染者的服装,皮肤污染者用流动清水或肥皂彻底冲洗;眼睛污染者,用大量流动清水彻底冲洗。
③将需要救治人员交医疗救护部门救治。
(6)控险
①禁止火源:
a.应严格控制危险区域内的一切火源,做好断电、防火、防爆等措施。
b.严格控制各区域进出人员、车辆。
②防止扩散:
a.严密监视并控制液化气液相流淌、气相扩散范围,防止液化气进入下水道或井口,避免灾情扩大。
b.设置水幕或屏封水枪,稀释、降解泄漏气体浓度。
c.采用雾状射流形成水幕墙,防止泄漏气体扩散形成爆炸危险环境。
③实施堵漏:
a.根据现场泄漏情况,切断泄漏源(如关闭前置阀门)或实施堵漏;所有堵漏行动必须采取防爆措施,确保安全。
b.根据泄漏对象,对不溶于水的液化气体,可向罐内适量注水,抬高液位,形成水垫层,缓解险情,配合堵漏。
④慎用点火:应谨慎使用点火方法,遇到下列情况时可考虑采用:
a.泄漏扩散将会引起更严重灾害性后果时。
b.顶部受损泄漏,堵漏无效时。
c.周边人员密集,无法转移和堵漏。
d.泄漏浓度有限,末形成爆炸危险区时(浓度小于爆炸下限30%)且范围较小时。
点火的前期准备:
a.确认危险区域内人员撤离时。
b.灭火、掩护、冷却等防范措施准备就绪时。
c.现场设有或安装排空火炬时。
点火方法:
a.铺设导火索(绳)点燃(安全区内操作)。
b.使用长竿点燃(在上风方向,穿着避火服,水枪掩护等,仅适用放空点燃)。
c.抛射火种点燃(在上风方向,安全区内使用信号抢、电光弹等操作)。
d.使用电打火器点燃(安全区内操作)。
⑤快速输转:利用工艺措施倒罐或放空;转移较危险的瓶、罐。
⑥注意要点
a.应严格控制进入抢险区内实施抢险作业的人员数量。
b.严禁处置人员在泄漏区域内下水道等地下空间顶部、井口处滞留。
(7)洗消、清理
①在警戒区边沿(危险区与安全区交界处)设立洗消站,选用相应的洗消药剂。
②对进出抢险区域的人员、设施进行洗消,洗消污水的排放必须经过环保监测部门的检测,以防造成次生灾害。
③对现场残液、危险废弃物等进行吸附、收集或处置;少量残液,用干砂土、水泥粉、煤灰、干粉等吸附,收集后作技术处理或视情倒至空旷地方掩埋;大量残液,用防爆泵抽吸或使用无火花盛器收集,集中处理;用喷雾水、蒸汽、惰性气体清扫现场内事故罐、管道、低洼、沟渠等处,确保不留残气(液)。
④清点人员、车辆及器材。
⑤撤除警戒,安全撤离。
(四)易燃气体(液化气体)危险化学品火灾爆炸事故现场处置程序
(1)防护
(2)询情
①被困人员情况。
②事故介质、容器储量、燃烧时间、部位、形式、火势范围。
③周边单位、居民、地形、火源等情况。
④消防设施、工艺措施。
⑤到场人员与企业消防、安全管理部门处置意见。
(3)侦检
①搜寻被困人员。
②燃烧部位、形式、范围、对毗邻威胁程度、现场及周边污染情况等。
③燃烧烟雾毒性情况,灭火或冷却液漫流范围(是否进入周边水体)。
④生产装置、控制系统、建构筑物损坏程度。
⑤确认可用消防设施位置和运行情况、选择抢险位置、路线。
(4)警戒、疏散
①根据询情、侦检情况确定现场警戒区域,合理设置出入口,严格控制各区域进出人员、车辆、物资和火源,并进行安全检查、逐一登记。
②按警戒区域划分设立警戒标志,根据所划分的区域做好相关防护。
③疏散警戒区域内与抢险救援无关的人员,视情况动员警戒区域边沿人员作好疏散准备。
(5)救生
①采取正确的救助方式,将所有遇险人员移至上风或侧上风方向安全区域。
②对救出人员进行登记、标识和现场急救。
应急医疗救护人员未到达之前,对呼吸、心跳停止者,应立即进行人工呼吸和心脏挤压,采取心肺复苏措施,并给予氧气;脱去被污染者的服装,皮肤污染者用流动清水或肥皂彻底冲洗;眼睛污染者,用大量流动清水彻底冲洗。
③对于烧伤或中毒较严重的,立即交医疗救护部门救治。
(6)控险
①冷却
a.冷却时严禁向火焰喷射口射水,防止燃烧加剧。
b.冷却燃烧储罐或装置及与其相邻的容器,重点应是受火势威胁的一面。
c.冷却要均匀、不间断,冷却强度应不小于0.2升/秒.
d.冷却尽可能使用固定式水炮、带架水枪、自动摇摆水枪(炮)和遥控移动炮。
②防扩
a.严密监视并防止气体、有毒烟雾扩散,防止灾情扩大。
b.利用砂土、水泥粉、煤灰等围堵或导流,防止灭火药剂向周边水体流淌、扩散。
c.点燃防扩:当罐内气压减小,火焰自动熄灭,或火焰被冷却水流扑灭,但还有气体扩散且无法实施堵漏或稀释,仍能造成危害时,要果断采取措施点燃。
③灭火
a.堵漏准备就绪,并有把握在短时间内完成。
b.彻底扑灭外围火点,控制外围火种等危险源;充分冷却着火罐。
c.向泄漏点、主火点进攻。灭火方法包括:
关阀断气法:关闭阀门,切断气源,自行熄灭。
干粉抑制法:视燃烧情况使用车载干粉炮、胶管干粉枪、推车或手提式干粉灭火器灭火。
水流切断法:采用多支水枪并排或交叉形成密集水流面,集中对准火焰根部下方射水,同时向火头方向逐渐移动,隔断火焰与空气的接触使火熄灭。
泡沫覆盖法:对流淌火喷射泡沫进行覆盖灭火。
旁通注入法:将惰性气体等灭火剂在喷口前的管道旁通处注入灭火。
④堵漏:
a.根据现场泄漏情况,切断泄漏源或实施堵漏。
b.对不溶于水的液化气体,可向罐内适量注水,抬高液位,形成水垫层,缓解险情,配合堵漏。
c.所有堵漏行动必须采取防爆措施,确保安全。
⑤输转:利用工艺措施倒罐或排空;转移受火势威胁的物质或设施。
⑥防爆炸:
a.防止回火:不准盲目灭火,防止蒸汽扩散爆炸;当泄漏气体燃烧接近尾声时,要果断灭火,防止容器回火爆炸。
b.撤离避险:当贮罐火灾现场出现罐体震颤、啸叫、火焰由黄变白、温度急剧升高等爆炸征兆时,指挥员应果断下达紧急避险命令,参战人员应迅速撤出或隐蔽。
(7)洗消、清理
①在警戒区边沿(危险区与安全区交界处)设立洗消站,选用相应的洗消药剂。
②对进出抢险区域的人员、设施进行洗消,洗消污水的排放必须经过环保监测部门的检测,以防造成次生灾害。
③对现场残液、危险废弃物等进行吸附、收集或处置;少量残液,用干砂土、水泥粉、煤灰、干粉等吸附,收集后作技术处理或视情倒至空旷地方掩埋;大量残液,用防爆泵抽吸或使用无火花盛器收集,集中处理;用喷雾水、蒸汽、惰性气体清扫现场内事故罐、管道、低洼、沟渠等处,确保不留残气(液)。
④清点人员、车辆及器材。
⑤撤除警戒,安全撤离。
(五)遇湿易燃危险化学品事故现场处置程序
(1)防护
(2)询情
①被困人员情况。
②事故介质、燃烧或泄漏物质、时间、部位、形式、扩散或燃烧范围。
③周边单位、居民、地形、电源等情况。
④单位或周边消防组织、设施,工艺措施。
⑤到场人员与企业消防、安全管理部门处置意见。
(3)侦检
①搜寻被困人员。
②燃烧物质、范围、蔓延方向,产生的火势阶段;现场及周边污染情况等。
③燃烧烟雾毒性情况,灭火或冷却液漫流范围(是否进入周边水体)。
④生产装置、控制系统、建(构)筑物损坏程度。
⑤确认可用消防设施位置和运行情况、选择抢险位置、路线。
(4)警戒、疏散
①根据询情、侦检情况确定现场警戒区域,合理设置出入口,严格控制各区域进出人员、车辆、物资和火源(泄漏事故时),并进行安全检查、逐一登记。
②按警戒区域划分设立警戒标志,根据所划分的区域做好相关防护。
③疏散警戒区域内与抢险救援无关的人员,视情况动员警戒区域边沿人员作好疏散准备。
(5)救生
①采取正确的救助方式,将所有遇险人员移至上风或侧上风方向安全区域,救助过程注意呼吸道(戴防毒面具、面罩或用湿毛巾捂住口鼻)和皮肤(穿防护服)的防护。
②对救出人员进行登记、标识和现场急救。
a.对昏迷者应立即进行人工呼吸和体外心脏挤压,采取心肺复苏措施,并输氧。
b.脱去污染服装;皮肤及眼污染用清水彻底冲洗;对易损坏呼吸道黏膜的化合物应注意呼吸道是否通畅,防止窒息或阻塞;对消化道服入者应立即催吐。
c.对于烧伤或中毒较严重的,立即交医疗救护部门救治。
(6)控险
①谨用水:如果遇湿易燃物品数量较多,且未与其他物品混存,在未采取有效防水措施前,则绝对禁止用水或泡沫、酸碱等湿性灭火剂扑救。
②覆盖:如果现场火灾威胁到相邻的较多遇湿易燃物品,难以在短时间内转移时,应先用油布或塑料膜等其他防水布将遇湿易燃物品遮盖好,然后再在上面盖上棉被并淋上水。如果遇湿易燃物品堆放处地势不太高,可在其周围用土筑一道防水提。在用水或泡沫扑救相邻火灾时,对相邻的遇湿易燃物品应留一定的力量监护。
③防扩:
a.严密监视地面流淌物及易燃或有毒气相扩散情况,及时进行围堵或稀释,防止灾情扩大。
b.对遇湿易燃物品中的粉尘如镁粉、铝粉等,切忌喷射有压力的灭火剂,以防止将粉尘吹扬起来,与空气形成爆炸性混合物而导致爆炸发生。
④灭火:
a.不准盲目灭火,防止引发再次爆炸;
b.如果只有极少量(一般50g以内)遇湿易燃物品,则不管是否与其他物品混存,仍可用大量的水或泡沫扑救。水或泡沫刚接触着火点时,短时间内可能会使火势增大,但少量遇湿易燃物品燃尽后,火势很快就会熄灭或减少。
c.遇湿易燃物品应用干粉、二氧化碳、卤代烷扑救,但金属钾、钠、铝、镁等个别物品用二氧化碳、卤代烷无效。固体遇湿易燃物品应用水泥、干砂、干粉、硅藻土和蛭石等覆盖。水泥是扑救固体遇湿易燃物品火灾比较容易得到的灭火剂。
d.如果有较多的遇湿易燃物品与其他物品混存,则应先查明是哪类物品着火,遇湿易燃物品的包装是否损坏。可先用开关水枪向着火点吊射少量的水进行试探,如未见火势明显增大,证明遇湿物品尚未着火,包装也未损坏,应立即用大量水或泡沫扑救,扑灭火势后立即组织力量将淋过水或仍在潮湿区域的遇湿易燃物品疏散到安全地带分散开来。如射水试探后火势明显增大,则证明遇湿易燃物品已经着火或包装已经损坏,应禁止用水、泡沫、酸碱灭火器扑救,若是液体应用干粉等灭火剂扑救,若是固体应用水泥、干砂等覆盖,如遇钾、钠、铝、镁轻金属发生火灾,最好用石墨粉、氯化钠以及专用的轻金属灭火剂扑救。
⑤输转:
a.遇湿易燃物品发生火灾时,应及时采取安全措施转移受威胁的其他危险化学品。
b.如果其他物品火灾威胁到相邻的较多遇湿易燃物品,尽可能转移受威胁的遇湿易燃物品。
(7)洗消、清理
①在警戒区边沿(危险区与安全区交界处)设立洗消站,选用相应的洗消药剂。
②对进出抢险区域的人员、设施进行洗消,洗消污水的排放必须经过环保监测部门的检测,以防造成次生灾害。
③对现场残液、危险废弃物等进行吸附、收集或处置;少量残液,用干砂土、水泥粉、煤灰、干粉等吸附,收集后作技术处理或视情倒至空旷地方掩埋;大量残液,用防爆泵抽吸或使用无火花盛器收集,集中处理。在污染地面上用大量直流水清扫现场,特别是低洼、沟渠等处,确保不留残物,污水集中收集。
④清点人员、车辆及应急装备。
⑤撤除警戒,安全撤离。
(六)液氯(氯气)泄漏事故现场处置程序
(1)防护
(2)询情
①遇险人员情况。
②氯气储量、泄漏量、泄漏时间、部位、形式、扩散范围。
③周边单位、居民、地形等情况。
④消防设施、工艺措施。
⑤到场人员与企业消防、安全管理部门处置意见。
(3)侦检
①搜寻遇险人员。
②测定氯气浓度、扩散范围及周边污染情况;检查泄漏气体水溶液漫流范围(是否进入下水道或周边沟渠、水体等)。
③风向、风速等气象数据
④设施、建(构)筑物情况,可能因氯气腐蚀或助燃引发次生事故的各种危险源(包括容器、燃料、可燃固体在内的可能发生剧烈反应或爆炸的设施或物料)
⑤确认可用消防设施位置、选择抢险位置、路线(上风方向)。
(4)警戒、疏散
①根据询情、侦检情况确定现场警戒区域,发现泄漏,现场立即至少隔离200米,下风向撤离至少500米,如果是储罐、槽车或氯瓶大量泄漏,立即隔离至少800米以上,上风或侧风方向合理设置出入口,严格控制各区域进出人员、车辆、物资,并进行安全检查、逐一登记。
②按警戒区域划分设立警戒标志,根据所划分的区域做好相关防护,同时防止灼伤或冻伤,重点要避免人员进入低洼处或密闭空间内(如污水沟、下水道等)。
③疏散警戒区域内与抢险救援无关的人员,动员警戒区域边沿人员作好疏散准备,以便根据动态检测结果,适时调整警戒范围和人员疏散范围。
(5)救生
①采取正确的救助方式,将所有遇险人员移至上风或侧上风方向安全区域。
②对救出人员进行登记、标识和现场急救。
③将需要救治人员交医疗救护部门救治。
(6)控险
①防止爆炸:
a.储存液氯的钢瓶、储罐均为压力容器,处置过程要防止压力容器发生爆炸,避免高压水枪直接喷射或外力导致钢瓶碰撞或滚动。
b.如果液氯储罐可能存在有三氯化氮,要防止震动,以免三氯化氮发生爆炸。
c.清除泄漏源区域的可燃、易燃物质。
②稀释降毒:
a.以泄漏点为中心,在储罐、容器的四周设置水幕或喷雾水枪喷射雾状水进行稀释降毒,防止气体扩散。
b.严密监视并控制液氯流淌、扩散范围,防止氯气(比空气重)或水溶物进入下水道或井口,避免灾情扩大。
c.化学中和:储罐、容器壁发生小量泄漏,可在消防车水罐中加入碳酸氢钠、氢氧化钙等碱性物质向罐体、容器喷射,以减轻危害。也可将泄漏的氯气导入碳酸氢钠等碱性溶液中,加入等容量的次氯酸钠进行中和,形成无危害或微毒废水。
d.浸泡水解:体积较小的液氯钢瓶发生损坏或废旧钢瓶发生泄漏,又无法制止外泄时,可将钢瓶浸入氢氧化钙等碱性溶液中进行中和,也可将钢瓶浸入水中稀释降毒,做好后续处理工作。
③实施堵漏:
a.生产装置或管道发生泄漏、阀门尚未损坏时,可协助技术人员或在技术人员指导下,使用喷雾水枪掩护,关闭阀门,制止泄漏。
b.罐体、管道、阀门、法兰泄漏,采取相应的堵漏方法实施堵漏。
④快速输转:不能有效堵漏时,应控制减少泄漏量,采取倒罐、惰性气体置换、压力差倒罐等方法将其导入其他容器或储罐;或转移较危险的瓶、罐脱离危险区域。
⑤限制人数:应严格控制进入抢险区内实施抢险作业的人员数量;
(7)洗消、清理
①在警戒区边沿(危险区与安全区交界处)设立洗消站,选用相应的洗消药剂。
②对进出抢险区域的人员、设施进行洗消,洗消污水的排放必须经过环保监测部门的检测,防止造成二次污染。
a.化学消毒法:用碳酸氢钠、氢氧化钙、氨水等碱性溶液喷洒在染毒区域或受污染物体表面,进行化学中和,形成无毒或低毒物质。
b.物理消毒法:用吸附垫、活性炭等具有吸附能力的物质,吸附回收后转移处理。
③用喷雾水、蒸气或惰性气体清扫现场内事故罐、管道等工艺设施,然后用大量直流水清扫现场,特别是低洼、沟渠等处,确保不留残氯(液)。
④清点人员、车辆及器材。
⑤撤除警戒,做好移交,安全撤离。
大阳城集团娱乐视频办公厅秘书处 2014年5月12日印发
关注 · 广州政府网