

穗府办〔2013〕1号
大阳城集团娱乐视频办公厅关于印发广州市建设健康城市规划(2011—2020年)的通知
各区、县级市人民政府,市政府各部门、各直属机构:
《广州市建设健康城市规划(2011—2020年)》已经市人民政府同意,现印发给你们,请认真组织实施。实施中遇到的问题,请径向市卫生局反映。
大阳城集团娱乐视频办公厅
2013年1月8日
广州市建设健康城市规划(2011—2020年)
建设健康城市,是世界卫生组织在20世纪80年代针对城市化问题给人类健康带来的挑战而倡导的一项全球性战略行动。全球城市化进程中,人类健康面临更加严峻的挑战,空气和饮用水污染、膳食结构不合理、不良生活方式、人口老龄化、心理压力加大,以及传染病、慢性非传染性疾病、食品安全事件等已成为威胁人类健康的重要因素。建设健康城市是促进和保护城市居民健康,促进城市可持续发展,从根本上提高城市经济社会发展水平的重要策略。目前,创建健康城市已成为城市建设发展的国际趋势,全球已有数千个城市参与其中。
广州市第十次党代会提出“率先转型升级、建设幸福广州”,走经济低碳、城市智慧、社会文明、生态优美、城乡一体、生活幸福的新型城市化发展道路。为巩固和完善“国家卫生城市”、“国家环境保护模范城市”、“国家园林城市”、“全国文明城市”等创建成果,贯彻我市国民经济和社会发展第十二个五年规划关于“推进健康广州建设”的要求,全面落实市委、市政府推进新型城市化发展“1+15”系列政策文件,结合建设“幸福社区”、“美丽乡村”等工作,制定本规划。
一、指导思想
以邓小平理论和“三个代表”重要思想为指导,深入贯彻落实科学发展观,以保障人民群众健康为根本出发点,按照市委、市政府关于全面推进新型城市化发展的战略部署和《珠江三角洲地区改革发展规划纲要(2008—2020年)》、我市国民经济和社会发展第十二个五年规划的有关要求,围绕营造健康环境、构建健康社会、完善健康服务、培育健康人群、发展健康产业等目标任务,通过政府组织、部门共建、行业促进、群众参与,全面开展建设健康城市工作,努力提高城市环境质量、生活质量和市民健康素质。
二、主要目标及指标
(一)总体目标。
按照世界卫生组织提出的健康城市10条标准和建设健康城市准则的基本要求,围绕我市新型城市化发展要求,以推进“天更蓝、水更清、路更畅、房更靓、城更美”为抓手,把广州建成一个城市基础设施配套齐全,环境污染有效控制,生态建设和健康产业稳步发展,市容整洁、环境优美、社会文明、风尚良好,科技、教育、文化、体育相应发展,医疗、预防、保健服务和公共安全体系健全高效,社会保障制度全面完善,城市经济持续、快速、健康发展,具有高效能基础设施、高质量生态环境、高水平健康人群的健康城市,各项健康指标达到国内先进水平。
——到2015年,建立起健康城市的基本框架,形成人口、资源和环境协调,人文、自然和社会和谐,生存、发展和健康保障的健康城市基础。主要健康指标、生态环境指标、社区人文指标和与健康相关的公共服务指标达到健康城市的基本要求。
——到2020年,达到健康城市建设工作规划目标,人口、资源和环境进一步协调,人文、自然和社会进一步和谐,生存、发展和健康进一步优化。主要健康指标进入全国先进行列,低碳生活、生态家园成为城市环境品质的特色,城市文明指数显著提升。
(二)具体指标。
广州市建设健康城市指标体系包括健康环境指标、健康社会指标、健康服务指标、健康人群指标和市民满意度指标(各项指标值详见附件)。通过创建活动,上述指标达到预定目标要求,城乡环境明显改善,全市人民健康水平明显提高。
三、主要任务与要求
(一)营造健康环境。
1.巩固和完善国家环保模范城市创建成果。大力加强环保基础设施建设,积极推进以治理水环境污染、大气污染、噪声污染等为重点的环境综合治理,保护生态环境。采取有力措施防治空气污染。以实施国家新的环境空气质量标准为契机,在广州市进一步加强后亚运时期空气污染防治实施方案基础上,制定实施新一轮5年空气污染综合防治行动方案,实施10项空气污染综合防治行动,落实近3000个防治项目,建立科学的大气污染监控和防治体系,进一步改善环境空气质量,环境空气中颗粒物(PM10)、细颗粒物(PM2.5)、二氧化硫、二氧化氮以及灰霾、酸雨、臭氧等复合型污染问题得到有效控制。突出水资源保护与水污染防治,改善水环境质量。健全长效机制,巩固治水成果。加大力度推进水务工程建设,进一步推进河涌生态修复与综合整治,完善城乡防洪排涝体系,完善城乡污水处理系统建设,城镇生活污水集中处理率达88%以上。完善城乡供水保障系统,加大水源地保护和供水管网水质监测力度。重点水体水质基本满足功能要求,集中式饮用水水源地水质达标率达到100%。严格管控固体废物和危险废物污染。切实加强饮食服务业污染整治工作,确保生活垃圾无害化处理率、危险废物处置率、重点工业企业污染物排放稳定达标率均达到创建指标要求。强化工业噪声防治和交通噪声的治理力度。区域环境噪声平均值不超过55分贝,交通干线噪声平均值不超过70分贝。(市环保局牵头)
2.巩固和完善国家卫生城市创建成果。加强环境卫生管理,大力整治市容环境卫生。突出整治“城中村”、城乡结合部、内街小巷,彻底清理卫生死角,集中治理摊点乱摆、车辆乱停、垃圾乱扔、广告乱贴、工地乱象等现象。加大“城中村”改造和拆违力度,落实环境卫生长效保洁制度。扩大景观道路和景观区域管理范围。消除白天与夜间、主干道与非主干道、中心城区与郊区的环境卫生差异。积极开展生态化管理小区试点,提高居住小区的专业保洁率,使全市居住小区环境更加优美,居住质量更加提高,服务水平更加优质。大力推进垃圾分类、减量、无害化处理工作,做好有害垃圾处理工作和生活垃圾资源化处理工作。推进垃圾分类工作,提升城市生活垃圾处置能力,确保城区生活垃圾密闭压缩运输率、无害化处理率、城乡垃圾一体化收集处理率和城市粪便无害化处理率处于国内领先水平,城镇生活垃圾无害化处理率达标。积极推进卫生镇、卫生村创建工作。(市城管委牵头)
3.巩固和完善国家园林城市、国家森林城市创建成果。继续实施“青山绿地”工程。推进森林资源保护和城市绿化美化工作,进一步建设和完善绿道网,高标准高水平建设好城乡森林体系、园林绿地体系、生态旅游体系,构建广州绿色生态屏障。按照布局生态化、园林艺术化、管理精细化要求推进城市绿化美化亮化工作,促进广州市园林事业的发展,增强城市绿化美化的立体感,营造优质人居环境,提高城区的“绿视率”、“花视率”,实现建成区500米见绿的目标,基本建成具有岭南园林特色的花园城市。依托“山、水、城、田、海”的自然生态格局,完善森林、自然保护区、绿道网、湿地、沿海(江)防护林等自然生态系统,构筑生态屏障和生态廊道,形成多层次、多功能、立体化、网络式的生态安全格局。大力推进森林资源保护工作,完善城乡生态安全体系,提升林业对城市社会经济可持续发展的贡献能力。(市林业和园林局牵头)
4.完善、落实城乡规划。落实以实现建设健康安全、人人享有的新广州——经济高效、社会和谐、环境友好、资源节约、文化昌盛、风貌独特的城市规划目标。维护生态格局,建设人与自然和谐的城市环境,形成布局合理、功能完备、环境优美,岭南自然景观与人文景观兼备的现代化生态型山水城市。坚持以人为本,全面推进城乡一体化及社会主义新农村建设。大力开展村容村貌整治。加快推进村庄规划实施工作,制定农村居住环境整治改善和新农村绿化的实施方案,大力推进以防治水污染和土壤污染为重点的农村小康环保工程。在镇村城乡规划体系中统筹落实各类基础设施。(市规划局牵头)
5.完善城乡基础设施建设。加强供水、污水处理、电力、环保、交通、信息、能源、防灾、环卫等市政公用设施建设,提升市政公用设施服务水平。加快推进旧城更新改造,积极推进旧城危破房改造。加强内街道路等街巷基础设施建设,着力抓好排水设施改造,缓解城市内涝问题。以中心镇建设带动农村建设,加快城市基础设施和公共服务向农村地区的延伸覆盖。针对市民在看病、上学、养老、就业、交通、住房、社会服务等方面存在的问题,完善和提升市、区、社区各级配套服务设施及功能,满足居民健康生活的需要。(市建委牵头)
(二)构建健康社会。
1.完善医疗、就业、住房、教育、养老等社会保障体系。坚持富民优先、民生为重,把促进基本公共服务均等化放在更加突出的位置。进一步完善医疗保障体系和社会养老保障体系,逐步加大财政投入力度,不断扩大社会保障覆盖面,逐步加大政府对社会保障的资助标准,提高社会保障待遇水平。完善社区养老服务,加快发展残疾人事业、社会慈善和社会福利事业。建立健全以公共租赁住房为主的保障性住房体系,积极解决城市最低收入、低收入和中等偏下收入家庭住房困难问题。健全和完善城乡平等就业制度、覆盖城乡的公共就业服务体系,优化创业环境,鼓励自主创业,促进充分就业。加快教育强市(区、县级市)建设,大力推动教育事业协调均衡发展,推动公共教育资源向困难地区、困难学生和困难群众倾斜,完善扶困助学制度,建立健全异地务工人员子女入学的长效机制和相关制度。(市人力资源和社会保障局牵头)
2.健全食品安全和药品安全责任体系。加强食品药品安全与产品质量监督管理,建立健全市、区(县级市)、街(镇)食品药品安全监管网络,进一步完善食品药品市场准入管理制度,大力整顿食品生产加工业,严厉打击食品非法添加和滥用食品添加剂、保健食品添加违禁药物等违法行为。加强农村(社区)、城乡结合地区食品药品安全监管工作。加大农产品质量安全监管力度,健全和完善农产品质量安全监测体系。加强食品流通市场监管,严格实行不合格食品的召回、销毁、清退和公布制度。严格餐饮服务许可准入,强化餐饮业、食堂等消费环节的监管,全面实施食品安全监督量化分级管理工作。加强食品安全应急预警体系建设,开展食品安全风险监测和评估,切实提高食品安全预警和应急处置能力。加强对药品、医疗器械、保健食品的全程监管,有效应对药械不良事件的发生,确保人民群众的饮食、用药安全和身体健康。(市食品药品监管局牵头)
3.建设健康交通,减少交通意外伤害。坚持公交优先,加大公共交通投入力度,完善公共自行车交通系统。严格查纠酒后驾车等各类交通违法行为,加大交通安全宣传。完善交通指示标识。加强校车管理,提高群众特别是青少年的交通安全意识,减少交通事故的发生。(市交委、公安局、教育局分别牵头)
4.加强社会治安综合治理。着力构建组织严密、网络健全、反应迅速的犯罪打击体系、治安防范体系和社会控制体系,坚持安全第一、预防为主、联防联控、综合治理,严格落实安全生产责任制,落实职业安全培训和监督检查,坚决防止重大安全事故,切实保障人民群众生命财产安全。落实相关法律条例,加强禁毒工作。(市综治办牵头)
(三)优化健康服务。
1.加强医疗卫生体系建设。完善医疗卫生设施建设布局规划。启动医疗卫生设施布局规划滚动修编工作,制定各级医疗卫生机构建设规划,加快构建市、区(县级市)、街(镇)三级医疗体系,鼓励和引导广州地区各类医疗机构发展。加快“十二五”规划医疗卫生重点项目建设。大力发展优质医疗服务。谋划建设广州健康医疗中心。改革和创新医疗卫生管理机制,探索设立市属医疗单位管理机构,逐步实现政事分开、管办分离,促进政府部门增强对医疗卫生行业的宏观管理能力。(市卫生局牵头)
加快公共卫生服务体系建设。推进我市结核病、性病麻风病、精神病防治,以及卫生应急、妇幼保健、社区康复及残疾人社区康复等公共卫生服务管理体制改革,进一步整合、优化资源配置,建立健全公共卫生服务体系。加强职业卫生工作,健全职业卫生技术服务体系,强化技术服务能力。理顺和规范公共卫生机构职能,明确其主要任务和公益目标。着力加强疾病预防控制(特别是慢性病防治)、健康教育、精神卫生、妇幼保健、计划生育、职业卫生、口腔卫生、卫生监督等公共卫生机构建设,重点改善市、区(县级市)专业公共卫生服务机构软硬件条件。健全专业公共卫生机构财政保障机制,专业公共卫生机构人员经费、发展建设和业务经费由政府全额安排,专业公共卫生机构按照规定取得的服务性收入上缴财政专户或纳入预算管理。(市医改办牵头)
2.建立完善的城乡基层医疗卫生服务体系。落实基本公共卫生服务均等化。免费向全市城乡居民提供基本公共卫生服务项目。开展中医药项目纳入基本公共卫生服务试点工作,探索基层医疗卫生机构发挥中医药作用的有效途径和模式。加强城市社区卫生服务中心(站)基础建设。各街道按3万至10万居民建有一所政府举办的社区卫生服务机构,打造15分钟社区卫生服务圈。对政府举办的社区卫生服务机构、镇卫生院按公益一类事业单位进行改革和建设,落实和健全人员编制及财政补助政策。推行社区卫生服务网格化管理,建立居民健康管理社区医师责任制度,提高社区卫生服务覆盖率和居民健康管理率。加强农村医疗卫生服务体系建设。加快农村镇卫生院、村卫生站标准化建设,每个镇有一所政府举办的镇卫生院、每个行政村有一所村卫生站。加强对农村医疗卫生技术人员的培训,切实提高农村基层公共卫生服务能力。完善城乡基本医疗保障制度。推广居民健康信息管理。(市医改办牵头)
3.落实重大疾病防制。加强对严重威胁人民健康的传染病、地方病、职业病和慢性病等疾病的预防控制和监测,完善重大疾病防控体系和突发公共卫生事件应急机制。加强传染病疫情的发现、报告与临床诊断技术,建立新发传染病的快速检测技术平台,健全多部门联防联控机制。加强卫生应急队伍和装备建设,着力提升重大疾病和突发公共卫生事件预测预警和处置能力。落实结核病、艾滋病、性病防制,做好免疫接种服务。加强对高血压、糖尿病、心脑血管病、恶性肿瘤、精神疾病等重点慢性非传染性疾病高危人群、患者的有效干预和服务,提高对重点慢性病的规范管理率。(市卫生局牵头)
4.深入开展爱国卫生运动。加强爱国卫生机构建设,充实爱国卫生力量。按照国家颁布的病媒生物防制要求,健全完善全市病媒生物(蚊、蝇、鼠、蟑螂)防制工作体系,明确职责,完善财政保障,加强病媒生物防制队伍工作能力建设。开展健康社区、健康村、健康单位创建活动。推进无烟单位建设,以及工作场所、室内公共场所控烟工作。(市城管委牵头)
5.优化配置医疗卫生资源。落实《广州市卫生事业发展第十二个五年规划》,制定《广州市区域卫生规划(2011—2020年)》并逐步实施,统筹规划辖区内医疗机构、床位、大型医疗设备等卫生资源,巩固和发展区域医疗中心地位,加快花都区、番禺区、南沙区、萝岗区、从化市、增城市等区域医疗中心建设。引导卫生资源向薄弱区域流动,使区域卫生资源数量更加适宜,配置更趋合理,布局更加均衡,结构更为优化。进一步提高卫生服务的可及性和公平性,提高卫生资源的利用效率,使卫生资源配置与我市国民经济和社会发展水平相适应,与居民多层次、多样化的卫生服务需求相匹配,区域间、城乡间卫生资源配置差异明显缩小。统筹高层次医学人才和面向基层的实用卫生人才的培养与引进。充分发挥中医药在预防保健医疗服务中的独特优势,加快基层医疗卫生机构中医科、中药房的标准化、规范化建设,率先建立健全中医“治未病”预防保健服务网络。加强中医药健康教育,普及中医药养生保健知识。(市卫生局牵头)
(四)培育健康人群。
1.优化出生人口素质,促进妇女、儿童健康。保障母婴安全,降低孕产妇、婴儿死亡率。大力推进预防和控制出生缺陷工作。扎实做好婚前保健、孕前保健及孕前优生健康检查,产前筛查诊断,新生儿疾病筛查三级干预措施,有效预防和控制出生缺陷的发生。实施广州市出生缺陷干预工程,完善优生检测和筛查项目、种类,开展地中海贫血、唐氏综合征、明显结构组织畸形等出生缺陷病种的专项产前筛查和产前诊断服务。加强妇女宫颈癌和乳腺癌筛查服务。建立城乡一体化的妇女病普查制度,保障城乡适龄妇女每年接受一次妇女病检查。落实学生常见病防治,建立学生健康档案,免费为义务教育学生体检、免费为适龄儿童提供窝沟封闭等口腔检查防治服务。(市卫生局牵头)
2.倡导文明健康生活方式。深入推进“全民健康生活方式行动”,推进健康生活方式示范单位建设和慢性病防控综合示范区建设。加强对居民营养监测和合理膳食指导与干预,通过推出简便易行的健康支持工具,帮助市民改变不良饮食习惯,全面普及合理营养知识,提高市民合理营养知识知晓率,推进社区、机关、单位食堂等公共营养服务,引导市民形成低盐少油低脂的科学营养平衡膳食。预防和控制未成年人吸烟,开展青少年拒吸第一支烟活动。引导市民从我做起,告别不卫生习惯,杜绝不卫生行为,保持个人家庭清洁卫生。积极扶持群众性健康自我管理组织,引导居民自我健康管理。(市卫生局牵头)
3.普及健康锻炼。加快推进体育健身场所建设,提高人均拥有公共体育设施面积。完善社区健身设施,确保所有街(镇)拥有健身场所,所有社区(村)拥有健身点和健身器材。积极推进全民健身运动,动员和组织全体市民积极参与体操、健步走等体育健身锻炼,发展各类群众性体育健身团体,大力宣传科学健身方式。提高体育人口的比例,力争每个市民都喜爱、学会和参与一项体育活动。不断增强身体素质,提高市民健康水平。加强学校体育工作,保障学生每天体育锻炼时间不少于1小时。(市体育局牵头)
4.加强健康促进与教育。加强各级疾病预防控制和健康教育专业机构队伍能力建设,建立健全健康教育工作网络和健康教育专家队伍。建设健康教育馆(基地)、健康宣传网站,社区、镇、村、医院、学校、机关、企事业单位、物业管理小区等因地制宜,设有直接面向目标人群开展健康教育与健康促进的服务人员、设施和网络。市级电视台开设健康频道,市、区(县级市)在报纸等媒体设立健康教育栏目,充分利用广播、电视、报刊、网络等大众传媒,广泛开展健康知识普及公益性宣传。开展城乡社区“健康大讲堂”活动和面向机关、企事业单位职工、农民、异地务工人员等健康促进的巡讲活动。倡导健康文明的生活方式,提升全市人民健康意识和自我保健能力。(市卫生局牵头)
5.加强精神卫生服务。加强精神卫生服务体系建设,促进精神卫生工作发展。落实重性精神病人管治,加强心理健康服务,规范各类心理健康咨询服务,发展社会工作服务。完善心理援助热线81899120服务,加强12355青少年服务台建设,努力为广大青少年提供心理疏导、法律援助、信息咨询、就业指导、应急援助等综合性服务。提高市民心理卫生知识和在校学生生理卫生知识知晓率。遏制心理行为问题上升趋势。(市卫生局牵头)
(五)发展健康产业。
1.建设符合市场运行机制的医疗产业化发展模式。探索不同所有制企业通过多种形式进入医疗服务市场,广泛调动、引导和鼓励社会资源在医疗产业方面的投入,建设不同档次的医疗服务项目,逐步形成以公立医院与民营医院共同促进、共同发展的医疗产业格局。重点发展中西医结合的高端医疗、健康管理和健康养生等高端服务业,提供以患者为中心,国际一流水平的个性化、精细化、高附加值、形式多样的医疗服务。引进国外先进的管理理念和服务模式,提供与国际接轨的标准化医疗服务产品,努力把广州建设成为粤港澳医疗服务中心。(市发展改革委牵头)
2.大力发展医药制造和医疗器械产业。支持和鼓励建设集约型生产基地和产业园,不断开发新产品,扩大传统产品市场份额。加大招商引资力度,积极吸引跨国医药企业入户广州。扩大在医疗器械领域的研发投入,引进一批有竞争力的医疗器械生产企业。加大对保健药品、医药化妆产品的支持力度,深度挖掘广州医药制造业老字号的市场价值,发挥各方面的优势,进一步做大做强广州医药和医疗器械制造业。(市发展改革委牵头)
3.大力发展基于优质医疗服务的养老服务业。积极支持民办养老机构开展各具特色的社会养老服务,积极帮助培育壮大社会养老服务事业和产业。在城区范围内,科学合理布局公益性的养老服务机构,提供足够的养老床位,满足市民越来越普遍的养老需求;吸引社会资源进入养老服务业,提供差别化的养老服务产品,满足多元化的养老需求,提高养老服务质量,培养养老服务品牌,做大做强养老服务业。(市民政局牵头)
4.努力拓展休闲产业的发展空间。积极引进境内外知名医疗和保健机构,提供体育锻炼、治病疗伤等各类养生保健服务,开发温泉、药膳、中医调理等系列服务产品,进一步挖掘广州及周边地区的海滩、江景、山地、温泉、森林、田畴、花场、农庄、湖泊、古村等资源,充分整合绿道资源,注入更多的休闲娱乐元素,引导广州健康休闲产业做出特色、做出品牌。(市发展改革委牵头)
四、2012—2015年重点推进15项健康行动
(一)深入开展城乡环境卫生整洁行动。
落实全国爱国卫生运动委员会要求,积极开展我市城乡环境卫生整洁行动。改善城市环境卫生基础设施,加强乡镇和农村环境卫生基础设施建设。做好重点场所、行业、铁路、公路和内河航道沿线的环境卫生整治工作。普及农村无害化卫生厕所。广泛开展病媒生物防制工作。推动环境卫生管理城乡一体化进程。开展多种形式健康教育活动。发动“人人动手清洁家园”行动,广泛发动市民参与整治社区和公共场所环境卫生的公益性活动。建立义务劳动制度和群众性监督机制,定期开展环境卫生督查及整治活动,引导市民主动关心城市公共卫生状况和环境状况,自觉维护市容环境,摒弃乱吐痰、乱扔垃圾等陋习,提高市民的公共环境卫生意识,不断改善城市整体环境水平。落实环境卫生责任区告知制度。加强五小行业(小饮食店、小美容美发店、小旅店、小歌舞厅、小浴室)发证前的卫生条件审查,严把许可审核关。加强从业人员培训和对五小行业进行监督检查,督促其对有关设施进行改造,落实各项卫生制度和措施。合理设置、建设和改造各类肉菜市场。(市城管委牵头)
(二)全面实施城市垃圾综合处理工程。
进一步提高城市生活垃圾减量化、资源化、无害化处理的能力和水平。落实《广州市城市生活垃圾分类管理暂行规定》,全面推广生活垃圾分类。落实《广州市生活垃圾终处理阶梯式计量管理办法》,控制生活垃圾清运处理总量。制定《广州市餐厨垃圾管理规定》,开展餐厨垃圾分类收运处理。加强生活垃圾分类处理设施建设,建立完善的城市生活垃圾分类收集处理系统。完善再生资源回收网络,建立健全资源循环处置利用体系。开展遏制过度包装、倡导取消一次性日用品、净菜进市、倡导节约用纸、创建环境友好家庭等活动。做好有害垃圾处理工作,进一步完善有害垃圾收运处理体系。做好生活垃圾资源化处理工作,大力推进餐厨垃圾处理示范点建设,规范餐厨垃圾收运管理;推进生活垃圾处理设施建设;完善再生资源回收网络。到2012年建立完善的城市生活垃圾分类收集处理系统,全社会垃圾分类知晓率不低于85%,市民参与率不低于60%。逐步在全社会形成生活垃圾分类的氛围。到2015年城市生活垃圾无害化处理率达100%;餐厨垃圾分类收运处理率达90%;城市生活垃圾资源回收率达40%;有害垃圾无害化处置率保持100%。(市城管委牵头)
(三)推行健康社区、健康村创建活动。
在城市社区开展健康社区建设。结合社区实际问题,出台或改革促进社区成员健康的公共政策,制定相应措施,将健康社区工作纳入社区建设、发展和管理的整体工作计划或规划之中,促进和保护社区成员健康成为社区工作的优先领域之一。完善社区健康环境,改善社区卫生、治安、交通安全、环保等方面的问题。完善社区健康基础设施,增加体育锻炼设施,建立老年活动中心及便民利民服务场所等。加强社区卫生服务中心能力建设,提高卫生服务水平,落实基本公共卫生服务、计划生育公共服务。不断探索和创新建设健康社区的工作模式,重点围绕居民普遍关注的热点问题和健康需求,开展形式多样、具有针对性的健康促进活动。建设健康物业小区,确定工作思路,发动全市物业小区参与建设健康物业小区活动。加大推行健康社区宣传力度的有关内容,引导广大居民自觉参与到健康行动中来。(市建设健康城市工作联席会议办公室牵头)
在农村地区开展健康村建设。根据建设社会主义新农村的总体要求,着重巩固卫生镇、村成果,推动农村改水、改厕、硬化道路、植树绿化、人畜分居、雨污分流、生活垃圾收集运输和污水集中处理系统等基础建设,实现农村废弃物和人畜粪便无害化处理。开展村容整洁达标建设,实施农村清洁工程,引导村民积极参与农村的环境卫生综合整治,改善农村环境整体面貌,整治村庄环境,改善农村卫生条件和人居环境。落实农村安全饮水,提高农村生活饮用水水质卫生合格率。普及农村卫生厕所。落实四害防制工作。全面优化农村医疗卫生服务体系,建设标准化村卫生站,广泛开展健康教育,深化“亿万农民健康促进行动”,落实农村健康教育服务设施。完善镇、村居民医疗、养老、贫困救助和失地农民的社会保障制度。抓好各级文明示范村创建工作,推动在中心镇开展创建文明示范镇工作。(市建设健康城市工作联席会议办公室牵头)
(四)开展健康单位建设行动。
开展健康企(事)业单位建设。建立建设健康企业标准和建设健康企业评估指标体系,以人人享有职业病防护为目标,创建健康环境条件。动员和组织企业职工积极实施健康计划,开展健康促进活动,通过多种渠道开展企业职业卫生宣教工作,普及职业卫生知识,提高从业人员防范职业病危害能力,提高企业劳动者的健康素质。深入开展有机溶剂、高毒物品生产使用企业和职业病危害严重行业职业病危害专项治理行动,督促企业完善隐患自查自纠制度,切实落实企业安全生产的主体责任,加大作业场所职业卫生监督检查,完善职业病危害监管机制,有效预防和降低意外伤害和职业病发生率。完善事故隐患排查治理长效机制,对重大隐患继续实行挂牌整改,全面实行重大危险源分级分类监管,在高危企业全面建立隐患自查自纠的定期报告制度,建设重点职业病危害常态化监测哨点网络,形成反应及时、处置妥善的有效监控体系。(市安委办牵头)
开展健康机关建设。引导全市各级机关和单位工作人员增强健康意识、提高健康素质,做践行健康城市建设的表率。(市卫生局牵头)
深入开展健康促进学校建设。树立健康第一的思想,切实提高学生身体、心理和社会的健康水平。以健康教育为载体,使在校学生从小形成健康理念和健康行为。落实学校卫生保健教师设置,改善学校卫生设施条件,落实学校多发传染病、学生常见病和伤害防制措施。推进“无烟学校”建设活动,让青少年远离吸烟危害,保障师生健康。(市教育局牵头)
开展健康医院建设。继续开展“无烟医院”创建活动。改善就医环境,不断提高医疗服务质量、服务规范和人性化服务水平,充分发挥医疗机构资源优势,实现健康促进。(市卫生局牵头)
(五)开展健康知识普及行动。
充分利用电视、广播、报纸、网络、公益广告等传播媒介,加强卫生知识与保健常识的宣传。建立健康知识网络平台,发布权威健康信息。在广州市广播电视台设立健康频道或栏目,在广州日报等市级报刊设立“健康城市”活动宣传专版,普及健康知识。因地制宜,建设健康园地、健康广场等健康科普基地,为广大市民提供健康咨询、体能测试、娱乐健身功能为一体的健康教育与健康促进服务。同时,以社区为单位组织各种俱乐部、娱乐队等活动小组,经常组织开展各种健康促进活动,鼓励老年人积极参与各种社会活动和社会交往。开展“健康社区行”、“卫生保健进万家”、“健康知识进校园”、“心理健康进社区”、健康知识竞赛等健康促进活动,倡导市民参加“健康行为”大讨论,引导市民全面提升健康意识,提高居民健康素养水平。(市卫生局牵头)
(六)加强慢性疾病防控行动。
推进创建国家慢性非传染性疾病综合防控示范区工作。逐步建立基于居民健康档案的区域卫生信息平台,全面掌握辖区人口的主要健康问题。对高血压、糖尿病、老年人等高危人群和患者,以及重性精神病人落实登记建档、随访和定期体检等健康管理,控制血压、血脂、血糖。社区卫生服务中心(镇卫生院)对辖区人口中的高血压、糖尿病病人定期开展健康咨询、健康监测和服药指导。推广组建各类健康自我管理小组,力争覆盖全市各个居(村)委会和健康单位,鼓励社区居民主动掌握自身的健康状况,主动干预自身的健康隐患,逐步实现健康的自我管理。推广健康体检,落实各单位员工定期体检制度,为市民提供便民血压测量服务。在全市药店、计划生育服务站增设血压、体重测量和药学、计划生育知识等相关咨询服务,免费为市民提供血压、体重、腰围测量服务。(市卫生局牵头)
(七)开展合理膳食行动。加强儿童青少年营养膳食管理,发挥营养午餐在学生膳食干预中的作用,促进儿童青少年从小养成健康的生活方式,改善儿童青少年的超重和肥胖状况。在幼儿园、学校、医院及集体用餐单位开展营养知识培训,科学指导市民合理膳食,改变膳食结构不合理、营养不均衡现状。开展营养监测评价和膳食摄入量的监测评价,指导营养和膳食改善。每年进行抽样调查,了解居民营养膳食摄入情况,公布监测数据。倡导少盐少油饮食。向居民户免费派发健康生活方式支持工具和相关的健康宣传资料;倡导科学用盐;在集体用餐单位试点开展控盐、控油示范单位建设;在餐饮单位推广合理膳食提示和健康菜谱。(市卫生局牵头)
(八)普及应急自救常识、坚持群众体育锻炼活动。
大力普及识别危险标识的知识和技能,提醒市民保护自身安全,减少意外伤害。组织开展各类应急自救基本技能的培训、测试和演练,不断提高市民在地铁、楼宇等公共场所应对突发事件的自救意识和能力。(市红十字会牵头)
落实全民健身条例,深入开展全民健身行动。倡导“体育生活化”理念,从日常生活和工作入手,引导市民每天进行累计相当于一万步左右的身体活动。积极开展各类群众性体育活动,通过健身操、健康跑等形式,不断扩大参与人群的范围。恢复和推广“工间操”制度,倡导职业人群加强日常健身锻炼。全面建设健步道,在公共绿地、公园和社区的有关道路上,建立以健身为主题的宣传指示牌,普及科学健身理念。(市体育局牵头)
(九)推进控烟行动。
加强控烟宣传,推进落实《广州市控制吸烟条例》,倡导无烟环境,继续创建无烟单位,重点推进无烟医院、无烟学校建设,推进落实工作场所禁烟和室内公共场所控烟工作。(市城管委牵头)
(十)实施保护牙齿行动。
建立健全青少年口腔防治指导体系,加强对青少年、儿童等重点人群的牙病防治技术指导。建立以社区卫生服务中心(镇卫生院)为基础的口腔健康防治网,承担起口腔初级卫生保健工作,具备为市民提供口腔健康检查和牙周洁治服务能力。结合中小学生健康体检,落实对全市学龄前儿童和在校中小学生开展免费的口腔健康检查,建立口腔健康档案,加强对龋齿及其危险因素的监测与控制。在全市实施适龄儿童六龄齿免费窝沟封闭项目。2015年前,青少年龋病控制基本达到卫生部相关规划目标。(市卫生局牵头)
(十一)开展母婴安康行动。
开展基层医疗机构产科、儿科队伍技能培训,加强重症孕产妇、重症儿童救治能力建设。开展基层医疗机构产科、儿科标准化建设。加强母婴安康健康教育。开展基于区域卫生信息平台的妇幼保健信息系统建设。(市卫生局牵头)
(十二)开展病媒生物防制行动。
建立健全病媒生物防制长效管理机制,分步推进公共外环境病媒生物防制基础设施建设,系统整治城乡病媒生物孳生地。完善病媒生物防制监测反馈机制,建立病媒生物防制数字化信息系统管理。遵循以环境治理为主的综合防制原则,坚持政府组织与全社会参与相结合、鼓励个人和家庭搞好居家卫生的方针。病媒生物防制工作实行单位责任制,机关、企业、事业单位和居民委员会、村民委员会等要建立日常的病媒生物防制制度,采取有效措施,控制病媒生物密度,清除病媒生物孳生地,防止病媒生物孳生、繁殖和扩散,避免和减少病媒生物危害的发生。动员全社会,多部门协作,人人动手,消灭“四害”,确保“四害”密度指标全面持久达到国家标准。(市城管委牵头)
(十三)推进饮水安全工程。
严格执行水资源管理制度,实行以全市水资源开发利用控制、用水效率控制、水功能区限制纳污控制为主线,进一步加大节水型社会建设力度,大力推进水资源节约和保护工作;构建城乡一体、互联互补的供水格局,逐步形成广州市中心城区(含萝岗区)、花都区、番禺区、南沙区、从化市和增城市等6个相对独立又互为应急备用的区域供水管网;以广州中新知识城作为广州市节水型社会建设试点,积极开展节水型社会建设试点工作,五年内达到节水型社会试点建设的要求,带动广州市节水型城市建设。加大水资源保护力度,加强水功能区水质监测能力建设;城镇过境河段水质明显好转,水库富营养化有所控制;主要河流河口区生态环境用水保证率有较大幅度的提高;建立比较完善的地表水管理体系和监测信息系统;加大地下水保护力度,合理开发利用地下水,地下水污染地区水质状况得到改善;建立健全地下水管理体系和监测监督系统;重点推进建设广州中心城区北部水厂及其配套管网,广州中新知识城供水,花都北江引水,广州中心城区向花都区、番禺区、增城市、从化市联网应急供水及配套管网等工程。到2015年,广州市中心城区北部水厂及其配套管网规划建成规模60万立方米/天。实施广州市农村自来水改造工程建设方案,保障农村饮用水安全。落实饮水安全工程卫生学评价和水质监测,提高水质监测技术水平,建立饮用水信息系统,实施水质状况定期公布制度。(市水务局牵头)
(十四)开展空气污染综合防治行动。
实施广州市2012—2016年空气污染综合防治行动方案,重点强化颗粒物、氮氧化物以及挥发性有机物污染控制。优化能源及产业结构,调整能源消费结构,大力推进电、天然气等清洁能源,严格环境准入标准,优化工作布局。强化机动车船舶排气污染控制,大力发展公共交通,倡导绿色出行。不断提高燃油标准和新车排放标准,强化源头控制。深化工业污染治理,重点治理控制电力企业、水泥行业以及造船企业的污染。加强挥发性有机物排放污染控制,整治证照不全或环保手续不全的挥发性有机物排放企业。防治工地及道路扬尘污染,遏制建设工程施工、建筑废弃物运输、道路、码头和堆场的扬尘;加强城市绿地系统建设。整治餐饮业油烟污染。强化农村环境综合整治。完善空气质量监测体系,增加细颗粒物(PM25)监测站点。健全信息发布机制,构建涵盖信息发布、举报投诉、评价反馈的空气质量信息公众服务平台。完善我市空气质量监测与预警工作平台,实施以空气质量日变化为依据的减排措施。加大环境宣传力度,促进社会广泛参与。(市环保局牵头)
(十五)发展健康产业工程。
结合广州多中心组团的空间发展战略,聚焦发展中心城区的医疗产业,优化周边地区的医疗制造业和高端医疗服务业,适度发展东北部健康休闲和养老服务业,优化和完善健康产业空间布局,重点建设广州健康医疗中心(越秀区)、广州国际健康产业城(白云区)、国际医疗健康城(萝岗区)、健康产学研孵化城(番禺区)、高端医学城(南沙区)等项目。(市发展改革委牵头)
五、保障措施
(一)加强组织领导,健全工作机构。
建立广州市建设健康城市工作联席会议(以下简称联席会议)制度,由市政府主要领导担任第一召集人,分管卫生工作的副市长担任第二召集人,市政府秘书长、协助分管卫生工作的副秘书长担任副召集人,成员单位包括市委宣传部,市发展改革委、经贸委、教育局、科技和信息化局、公安局、民政局、司法局、财政局、人力资源和社会保障、国土房管局、环保局、建委、交委、水务局、农业局、文化广电新闻出版局、卫生局、人口计生局、规划局、城管委、体育局、工商局、林业和园林局、食品药品监管局、质监局、安全监管局、食安办,各区、县级市政府。
联席会议办公室设在市卫生局,负责健康城市活动的日常组织协调工作。由协助分管卫生工作的市政府副秘书长兼任办公室主任,市卫生局主要负责人兼任办公室常务副主任。
联席会议办公室下设3个专责工作组和专家顾问组。项目实施组由市发展改革委牵头,负责统筹、组织、协调各项目的实施工作,指导各项目的牵头单位制定具体实施方案。督导评估组由市卫生局牵头,负责制定督导方案和评估体系,对各项目实施情况进行督导检查和评估验收。综合宣传组由市委宣传部牵头,负责策划健康城市的宣传工作,组织新闻媒体对活动的宣传报道和健康城市相关知识的普及;收集信息,及时编写简报反映项目实施进展情况。专家顾问组由市卫生局牵头,负责对建设健康城市的工作开展调研与评估,提出建议并指导工作的开展,组织、参与建设健康城市课题研究工作。
各区、县级市政府相应建立本辖区建设健康城市工作的组织协调机制。
(二)落实财政投入,实施项目管理。
将健康城市建设项目预算纳入财政预算项目,作为公共财政支持的重点,确保每年项目预算资金及时到位。建立财政经费项目管理制度,实施项目化管理,专款专用,落实项目进度、绩效评价。
(三)各负其责,稳步推进。
市有关部门和各区、县级市政府根据本规划要求和职能分工,制定年度工作计划和具体实施方案,有计划、分步骤地推进规划实施。市有关部门,尤其是承担具体指标任务的部门,要各负其责,密切协作,从资金、技术、人力等方面确保各项目标任务落实到位。
探索建立全市健康城市评估指标体系和市民健康行为监测系统,委托专业机构定期监测,全面、科学、公正地评估行动计划的进展情况和实施效果。根据年度计划,市有关部门和各区、县级市政府每年末进行总结,联席会议办公室对重点项目组织评估。
(四)广泛宣传,营造氛围。
强化建设健康城市的舆论导向,宣传建设健康城市理念,弘扬新风,树立典范,开展各项公益宣传、知识普及、新闻报道和专题讨论,营造浓厚的建设健康城市氛围,让广大干部群众充分认识建设健康城市工作的重要性和必要性。将健康城市建设与重大环境纪念日、卫生日、爱国卫生月等活动结合起来,组织市民群众参与各项公益活动,营造从我做起的社会氛围。充分利用和积极扶持城市卫生志愿者队伍,以群众教育群众的方式,推动更多的市民关心城市的公共卫生状况和环境状况,并从自身做起,努力改变影响健康的不利因素。
(五)促进交流,总结经验。
积极促进与国内外其他地区建设健康城市的工作交流,利用各种形式介绍世界卫生组织及国内外健康城市最新信息、先进理念和成功经验,探索和创新健康城市理论。在实施过程中,及时总结经验,发挥示范带动作用。
附件:1.广州市建设健康城市指标(国家和省相关工作要求)
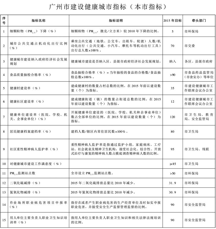
2.广州市建设健康城市指标(本市指标)
大阳城集团娱乐视频办公厅秘书处 2013年1月30日印发
关注 · 广州政府网