穗府办〔2015〕3号
大阳城集团娱乐视频办公厅关于推进互联网金融产业发展的实施意见
各区、县级市人民政府,市政府各部门、各直属机构:
为深入贯彻落实《中共广州市委大阳城集团娱乐视频关于全面建设广州区域金融中心的决定》(穗字〔2013〕12号)、《大阳城集团娱乐视频办公厅关于促进广州市服务业新业态发展的若干措施》(穗府办〔2014〕7号)等文件精神,推进互联网金融产业在我市创新、集聚、规范发展,抢占金融发展制高点,促进区域金融中心建设,经市人民政府同意,现提出如下实施意见:
一、总体要求
(一)重要意义。近年来,以第三方支付、P2P(点对点)网络贷款、众筹平台等为代表的互联网金融企业,依托大数据、云计算、搜索引擎、社交网络等互联网信息技术,发展迅猛,深刻影响并不断改变中国金融业发展格局。作为国家中心城市、中国移动互联网的起源地、国家电子商务示范城市和在全国具有重要影响力的区域金融中心,广州具有发展互联网金融产业的有利条件和坚实基础。大力发展互联网金融产业,对于完善普惠金融服务体系、打造财富管理中心、提升区域金融中心集聚辐射力、支撑实体经济发展、促进产业转型升级等具有重要意义和作用。
(二)总体思路。紧紧抓住大数据时代中国金融业发展的新机遇,将互联网金融产业作为广州区域金融中心建设新的重要突破口,以更具前瞻性的视野、更富包容性的态度、更有创新性的举措大力推进,始终坚持服务实体经济发展和促进区域金融中心建设的基本原则,积极营造适合互联网金融创新创业的条件和环境,牢牢守住不发生区域性、系统性风险的底线,全面推动互联网金融产业实现快速、健康、创新发展。
(三)发展目标。力争在三年内建成3个-5个各具特色的互联网金融产业基地,集聚一批实力雄厚的互联网金融龙头企业,打造若干个品牌卓越的互联网金融服务平台,将广州建设成为互联网金融业态丰富、运行稳健、创新活跃、服务高效、环境优良,在全国具有重要地位和广泛影响力的互联网金融中心城市。
二、大力发展互联网金融产业
(四)发展第三方支付机构。支持第三方支付机构与金融机构共同搭建安全、高效的在线支付平台,开展在线支付、跨境支付、移动支付、基金销售支付等业务。争取国家金融监管部门支持,引导符合条件、有产业支撑的机构设立更多以网络支付为主营业务的第三方支付机构。支持第三方支付机构通过并购等多种方式做大做强。
(五)发展P2P网贷机构。支持P2P网贷机构加强信息披露,接受市场和投资者的监督。引导P2P网贷机构采取由第三方托管资金、设立风险保障金以及引入第三方担保、基金担保、保险担保主体等措施,健全风险控制体系,规范稳健运营。支持广州地区的企业集团或金融控股集团发起设立P2P网贷机构,利用集团资源优势做大做强,完善集团产业链条。支持P2P网贷机构明确市场定位,创新产品,加快发展,形成特色与品牌。
(六)发展众筹平台。加大政策扶持力度,引导各类众筹平台在我市集聚发展,大力开展股权众筹、实物众筹等业务。支持各类要素交易平台大力开展众筹业务,完善平台服务功能。支持广州股权交易中心发展“青创板”股权众筹平台,引导各类创业资金进入“青创板”,提高股权众筹对接效率,打造全国青年创业项目和创业企业综合金融服务的知名品牌。
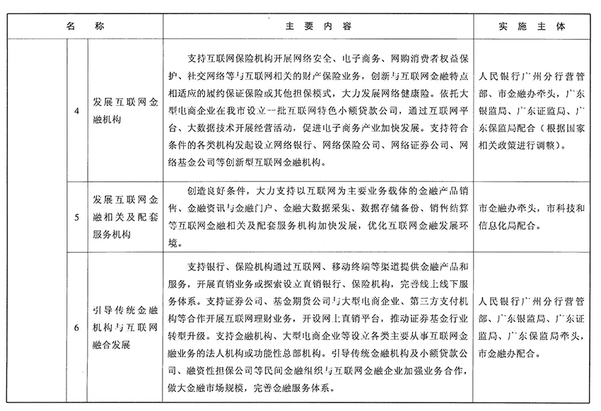
(七)发展互联网金融机构。支持互联网保险机构开展网络安全、电子商务、网购消费者权益保护、社交网络等与互联网相关的财产保险业务,创新与互联网金融特点相适应的履约保证保险或其他担保模式,大力发展网络健康险。依托大型电商企业在我市设立一批互联网特色小额贷款公司,通过互联网平台、大数据技术开展经营活动,促进电子商务产业加快发展。支持符合条件的各类机构发起设立网络银行、网络保险公司、网络证券公司、网络基金公司等创新型互联网金融机构。
(八)发展互联网金融相关及配套服务机构。创造良好条件,大力支持以互联网为主要业务载体的金融产品销售、金融资讯与金融门户、金融大数据采集、数据存储备份、销售结算等互联网金融相关及配套服务机构加快发展,优化互联网金融发展环境。
(九)引导传统金融机构与互联网融合发展。支持银行、保险机构通过互联网、移动终端等渠道提供金融产品和服务,开展直销业务或探索设立直销银行、保险机构,完善线上线下服务体系。支持证券公司、基金期货公司与大型电商企业、第三方支付机构等合作开展互联网理财业务,开设网上直销平台,推动证券基金行业转型升级。支持金融机构、大型电商企业等设立各类主要从事互联网金融业务的法人机构或功能性总部机构。引导传统金融机构及小额贷款公司、融资性担保公司等民间金融组织与互联网金融企业加强业务合作,做大金融市场规模,完善金融服务体系。
(十)规划建设互联网金融产业基地。支持我市越秀、天河、增城等有条件的区(县级市)依托各自优势选址建设互联网金融产业基地,引导互联网金融企业集聚发展。支持互联网金融产业基地建设大数据存储、宽带基础设施等互联网金融基础设施,向互联网金融企业提供云计算标准接口服务、大数据集中处理标准化服务、金融后台集成服务、金融上下游资源垂直搜索引擎等标准化技术服务或产品。支持互联网金融产业基地依托广州超算中心的信息处理和服务能力开展互联网金融技术创新。
(十一)探索建设广州金融大数据系统。依托政府公共信息平台,整合广州地区大型商业公司、电商企业、银行、小额贷款公司、融资性担保公司、各类要素交易平台、电信、大型社交网站的用户交易记录、支付记录等数据信息,探索建设广州金融大数据系统,为互联网金融发展提供强大的后台支撑。
(十二)成立互联网金融产业联盟服务平台。成立由金融机构、投资机构、互联网金融企业、互联网金融产业基地、金融市场服务机构、互联网金融研究机构、大专院校等参加的广州互联网金融产业联盟服务平台,制定互联网金融行业经营规范标准,加强联盟成员间的沟通交流,实现优势互补、合作共赢、协同创新、规范自律。
三、加大对互联网金融的扶持力度
(十三)支持互联网金融企业注册登记。允许互联网金融企业在工商部门登记企业名称和经营范围时使用“互联网金融信息服务”或“网络金融信息服务”等内容。
(十四)对互联网金融企业给予一次性落户奖励。互联网金融属于金融新业态范畴,我市互联网金融企业可享受《大阳城集团娱乐视频关于支持广州区域金融中心建设的若干规定的通知》(穗府〔2013〕11号)的有关扶持政策。对法人机构在广州注册、规模大、经营规范、行业影响力强的互联网金融企业给予一次性落户奖励。企业年利润总额达1亿元(含)以上的,一次性奖励1000万元;企业年利润总额1亿元以下、5000万元(含)以上的,一次性奖励500万元;企业年利润总额5000万元以下、2000万元(含)以上的,一次性奖励200万元;企业年利润总额2000万元以下、1000万元(含)以上的,一次性奖励100万元。本实施意见有效期内互联网金融企业只能申请一次落户奖励。
(十五)对互联网金融企业给予业务补贴。法人机构在广州注册、营业收入排名广州地区前20名的互联网金融企业提供融资或金融服务,如能达到下列条件,则按以下标准给予业务补贴:企业年度营业收入总额达5000万元以上的,补贴100万元;企业年度营业收入总额达2000-5000万元(含)的,补贴60万元;企业年度营业收入总额达1000-2000万元(含)的,补贴30万元;企业年度营业收入总额达500-1000万元(含)的,补贴15万元。
(十六)大力培养引进互联网金融人才。对入选广州高层次金融人才的互联网金融人才,按《广州市高层次金融人才支持项目实施办法(试行)》(穗金融〔2014〕83号)的规定给予补贴。对法人机构在广州注册且持续规范经营,年度利润总额达到1000万元(含)以上的互联网金融企业高级管理人员,可按照《大阳城集团娱乐视频关于印发支持广州区域金融中心建设的若干规定的通知》(穗府〔2013〕11号)给予每月1000元住房补贴。
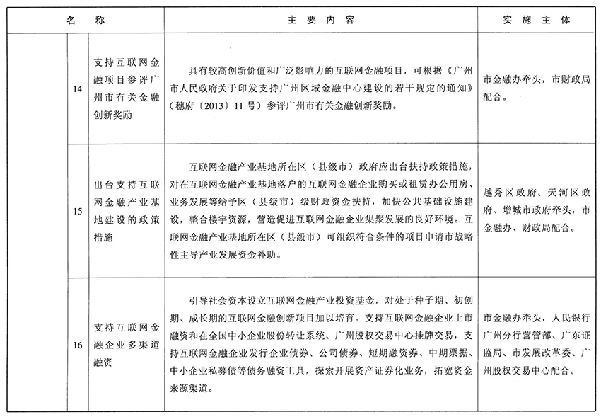
(十七)支持互联网金融项目参评广州市有关金融创新奖励。具有较高创新价值和广泛影响力的互联网金融项目,可根据《大阳城集团娱乐视频关于印发支持广州区域金融中心建设的若干规定的通知》(穗府〔2013〕11号)参评广州市有关金融创新奖励。
(十八)出台推进互联网金融产业基地建设的政策措施。互联网金融产业基地所在区(县级市)政府应出台扶持政策措施,对在互联网金融产业基地落户的互联网金融企业购买或租赁办公用房、业务发展等给予区(县级市)级财政资金扶持,加快公共基础设施建设,整合楼宇资源,营造促进互联网金融企业集聚发展的良好环境。互联网金融产业基地所在区(县级市)可组织符合条件的项目申请市战略性主导产业发展资金补助。
(十九)支持互联网金融企业多渠道融资。引导社会资本设立互联网金融产业投资基金,对处于种子期、初创期、成长期的互联网金融创新项目加以培育。支持互联网金融企业上市融资和在全国中小企业股份转让系统、广州股权交易中心挂牌交易,支持互联网金融企业发行企业债券、公司债券、短期融资券、中期票据、中小企业私募债等债务融资工具,探索开展资产证券化业务,拓宽资金来源渠道。
四、营造良好的互联网金融发展环境
(二十)完善互联网金融市场环境。加快社会信用体系建设,营造良好的互联网金融发展信用环境,探索推动互联网金融企业接入人民银行征信系统。引导电商企业、互联网金融企业等发起设立互联网金融信用机构,为互联网金融发展提供信用信息服务。引导社会化的创业服务机构为互联网金融企业提供注册设立、融资对接、信用评估、财务核算、业务营销、人才招聘等专业化服务。支持会计、审计、法律、信用评级、担保、咨询等金融市场服务机构为互联网金融企业提供配套服务。
(二十一)优化互联网金融政务与法制环境。工商、税务等部门为互联网金融企业办理注册登记等事项提供优质高效政务服务。支持广州金融仲裁院充分利用仲裁方式解决互联网金融纠纷,研究出台互联网金融仲裁指导意见,形成专门的互联网金融仲裁员队伍。
(二十二)营造互联网金融社会环境。依托广州国际金融研究院,成立广州互联网金融研究中心研究互联网金融重大课题,成立广州互联网金融实训室开展互联网金融实务操作训练。依托广州互联网金融产业联盟服务平台举办互联网金融创新大赛、互联网金融论坛、互联网金融文化沙龙等活动。依托中国(广州)国际金融交易·博览会开展互联网金融宣传、产品营销和文化交流活动。依托广州社区、农村金融服务站开展互联网金融知识进社区、进农村活动。支持互联网金融专著参评全国金融图书“金羊奖”。引导媒体加大对互联网金融的正面宣传力度,营造有利于互联网金融产业发展的舆论环境。
五、建设互联网金融安全运行区
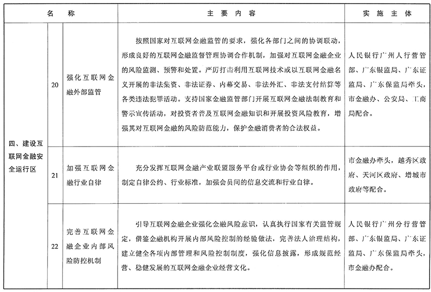
(二十三)强化互联网金融外部监管。按照国家对互联网金融监管的要求,强化各部门之间的协调联动,形成良好的互联网金融监督管理协调合作机制,加强对互联网金融企业的风险监测、预警和处置。严厉打击利用互联网技术或以互联网金融名义开展的非法集资、非法证券、内幕交易、非法外汇、非法支付结算等各类违法犯罪活动。支持国家金融监管部门开展互联网金融法制教育和警示宣传活动,对投资者普及互联网金融知识和开展投资风险教育,增强其对互联网金融的风险防范能力,保护金融消费者的合法权益。
(二十四)加强互联网金融行业自律。充分发挥互联网金融产业联盟服务平台或行业协会等组织的作用,制定自律公约、行业标准,加强会员间的信息交流和行业自律。
(二十五)完善互联网金融企业内部风险防控机制。引导互联网金融企业强化金融风险意识,认真执行国家有关监管规定,借鉴金融机构开展内部风险控制的经验做法,完善法人治理结构,建立健全各项内部管理和风险控制制度,强化信息披露,形成规范经营、稳健发展的互联网金融企业经营文化。
六、保障措施
(二十六)建立互联网金融产业发展部门联席会议。建立由人民银行广州分行营业管理部、广东银监局、广东证监局、广东保监局,市金融办、发展改革委、财政局、经贸委、工商局、科技和信息化局、公安局,各互联网金融产业基地所在区(县级市)政府等组成的广州互联网金融产业发展部门联席会议,研究广州互联网金融产业发展的重大项目和重大问题,联席会议办公室设在市金融办,如有必要时可提请分管市领导协调。
(二十七)加大财政资金扶持。互联网金融企业可按规定申报我市战略性主导产业发展资金的扶持和奖励。市金融办会同市财政局等单位做好资金的申报、审核、报批和下达资金等工作,具体办法另行制定;互联网金融人才补贴按照高层次人才专项资金要求申报、审核和下达资金。
(二十八)加强人才保障。综合运用政府组团招聘、网络招聘、市场招聘、定向猎取等方式引进一批互联网金融领军人才、高级管理人才和高级专业人才。支持互联网金融产业联盟服务平台等主体在互联网金融产学研等领域加强合作,培育互联网金融人才,开展互联网金融从业人员培训活动,提高从业人员综合素质。支持金融机构或大型互联网金融企业建立互联网金融博士后工作站。
(二十九)推进落实重点项目。明确广州互联网金融产业发展的重点项目和重点工作,建立重点项目储备库,对重点项目和重点工作进行动态管理,实施重点项目责任制和评估机制,确保落实推进。
附件:广州互联网金融发展重点项目和重点工作
大阳城集团娱乐视频办公厅
2015年1月29日
附件



大阳城集团娱乐视频办公厅秘书处 2015年1月30日印发