

穗府办〔2014〕8号
大阳城集团娱乐视频办公厅关于印发2014年广州市政府信息公开工作安排的通知
各区、县级市人民政府,市政府各部门、各直属机构:
《2014年广州市政府信息公开工作安排》业经市政府同意,现印发给你们,请认真组织实施。
大阳城集团娱乐视频办公厅
2014年2月25日
一、2014年政府信息公开重点工作
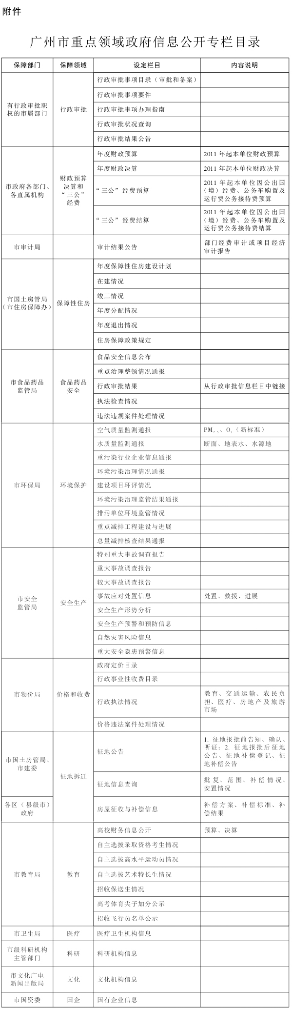
(一)突出重点领域政府信息公开。市政府各部门、各直属机构要按照本单位“三定”方案中职责,对照《广州市重点领域政府信息公开专栏目录》(见附件)及其内容要求,全面梳理本单位涉及行政审批、财政预算决算和“三公”经费、保障性住房、食品药品安全、环境保护、安全生产、价格和收费、征地拆迁等重点领域政府信息,编制重点领域信息公开目录,依法在本单位网站发布,同时报送市政府门户网站编辑部,在“广州市重点领域政府信息公开”专栏发布。各区(县级市)政府也要参照市政府门户网站设置本区重点领域政府信息公开专栏,认真组织实施本区重点领域政府信息公开工作。
(二)规范审批办事信息公开。市政府各部门、各直属机构要结合深化行政审批制度改革和全面清理和规范公共服务事项要求,认真清理本单位行政审批、办事(公共)服务事项,编制本单位审批办事事项目录和每一类事项的基本信息(内容应包括序号、编码、名称、依据、实施条件和实施主体等),推进行政审批标准化建设,进一步优化业务流程,修订办事指南,并将本单位审批办事事项目录、每一类事项基本信息及其办事指南通过本单位网站发布,同步报送市政府门户网站和广州市政务在线网站发布。此外,要适时提供审批办事状态和结果供市民和企业上网查询,积极探索推行执法投诉和执法结果公开制度。
(三)加强政府新闻发布和社会热点回应。一是继续坚持和加强政府新闻发布制度。市府办公厅要继续组织做好市政府领导新闻发布会和市政府常务会议即时新闻发布会工作。市政府各部门、各直属机构对涉及本单位的发布议题及记者和网民的提问,要及时、全面、准确提供权威政府信息。二是市政府新闻办公室要继续坚持定期组织市属相关部门召开新闻发布会,及时将市委、市政府重要工作部署落实情况向社会公布。三是要积极主动做好重要政策文件解读,市属相关部门在重要政策法规出台后,要及时组织专家通过多种方式做好重点解读,让公众更好地知晓、理解政府经济社会发展政策和改革举措。四是积极探索利用政务微博、微信等新媒体,及时发布各类权威政府信息,尤其是涉及公众关切的重大公共事件和政策法规方面的信息,并充分利用新媒体的互动功能,以及时、便捷的方式与公众进行互动交流。
(四)积极稳妥推进网络问政。市政府各部门、各直属机构要充分利用广州市网络问政平台,通过“政府+媒体”的合作模式,与大洋网共建政府重大决策征集民意栏目、热点话题栏目和民意圆桌会栏目,稳步提高政府重大决策工作透明度,引导社会公众有序参政议政,理性反映问题和提出意见建议,推动网络反映问题尤其是民生热点难点问题得到妥善解决。市政府各部门是网络问政的承办主体,要依托广州市网络问政平台认真开展由本部门负责起草的重大决策事项征集民意工作,按时反馈网民提出意见建议的采纳情况;认真听取涉及本部门职责的热点话题讨论意见,妥善做好讨论意见的办理和回复工作;安排熟悉政策业务、工作经验丰富的同志参加民意圆桌会活动,为市民群众答疑解惑。
(五)继续推进政府重点工作落实情况信息公开。各区(县级市)政府,市政府各部门、各直属机构要围绕党和政府中心工作,针对公众关切,主动、及时、全面、准确发布权威政府信息,特别是政府重要会议、重要活动、重要决策部署,经济运行和社会发展重要动态,重大突发事件及其应对处置情况等方面的信息,以增进公众对政府重点工作的了解和理解。市政府督查室要在跟踪督办市委、市政府年度重点工作的基础上,定期在市政府门户网站上公布年度重点工作的项目名称、牵头单位及其工作进展情况;全过程公开市委、市政府重点督办十件民生实事的推进落实情况。
(六)逐步整合发布城市生活类信息。社区中遍布大街小巷的各种商业服务企业,包括餐饮业、购物中心、家居装修、房屋租售、药店以及各种文体设施、医疗卫生、交通出行、家庭综合服务等信息内容,与市民日常生活息息相关。市、区(县级市)政府部门要结合履行行政审批或日常监管的工作职责,全面梳理其中适合市民日常生活需求的信息,实行集中管理,分片发布。在此过程中,市科技和信息化局(市电子政务中心)负责设立全市统一的政府信息数据库,制定相关信息标准和技术规范,各区(县级市)政府负责统筹协调,以区(县级市)政务服务中心、各街(镇)政务服务中心和各社区居(村)委会为单位设置落地式户外型电子触摸屏,分片向辖区内市民提供重点领域政府信息、政府服务类信息、城市生活类信息等自助查询服务,构建信息惠民服务新平台。
(七)适时梳理发布社区公益活动信息。市、区(县级市)民政部门要积极主动指导和支持各街(镇)组织开展各种社区公益活动,要及时发布各种社区公益活动的组织形式、活动规模、服务对象、参加途径,捐款捐物渠道等相关信息,为社会各界热心人士支持和参与社区公益活提供信息服务和活动平台。各街(镇)要以本街(镇)家庭综合服务中心业务活动内容为基础,及时整理发布各个时期的社区公益活动内容,定期发布市民受益情况和经费开支等信息,保障市民群众的知情权和监督权,促进社会主义和谐社会建设。
二、工作要求
(一)加强政府信息的采集制作和系统化管理。政府信息是各级行政机关履职尽责的重要载体。市、区(县级市)政府各部门、各直属机构要认真对照本单位工作职责(“三定”方案),督促各业务处(科)室在具体履行职责过程中,规范系统地采集和制作政府信息,加强政府信息保密审查工作,依法依规界定信息公开属性;同时要将本单位制作和保存的政府信息细化分类,编制目录,实行标准化的分类管理。要建立信息管理数据库,对内实现跨部门信息共享和应用,对外依托政府网站群建立入口统一、信息完整、便捷易用的政府信息检索系统,方便市民查询。对《中华人民共和国政府信息公开条例》施行前的政府文件,要以目前仍然有效的规范性文件为重点、按时间由近及远进行梳理,依法依规予以解密或重新定密,有计划、有步骤地做好公开工作。
(二)推进互联共享统一的政府信息服务体系建设。市科技和信息化局要依托统一的基础支撑平台及管理体系,充分利用现有政府信息共享资源,统筹推进政府部门的信息采集、整理、共享和应用,建立公共数据开放机制,除法律、法规、规章规定不得公开的公共信息,一律向社会公开。不断完善市政府门户网站的栏目规划,重点设置“政府信息公开”、“规范行政权力公开运行”、“重点领域政府信息公开”等栏目,依照公众关注程度将政府信息梳理成相关专题,以数字化、图表、音频、视频等方式予以展现,使政府信息更加可视、可读、可感。完善网站服务功能,结合网上办事大厅建设,会同市政务办大力推进办事过程和办事结果查询服务。市属相关部门要积极参与广州市政府门户网站相关专题的共建和保障工作;要安排专职人员,加大经费投入,充实技术力量,升级改造本单位网站,突出特色,把政府网站群打造成及时、准确、公开透明的信息发布和信息服务平台。
(三)畅通群众举报投诉渠道。各区(县级市)政府,市政府各部门、各直属机构要加强领导信箱、热线电话等政民互动渠道的建设,不断完善本单位市民群众举报投诉、提出意见建议、反映困难和问题的受理工作机制,及时为市民群众排忧解难。市信访局要会同市政务办进一步加强12345政府服务热线电话的建设和管理,确保热线电话的畅通、回应反馈及时;各区(县级市)政府,市政府各部门、各直属机构要在本单位(地区)网站设立政府信息公开意见箱,方便公众就政府信息公开工作提出意见建议,并做好受理和反馈。充分发挥广州市政府门户网站“百姓热线”栏目的作用,推动各区(县级市)政府参与栏目共建;市科技和信息化局要加强对市属各部门回应市民投诉建议情况的考核考评,确保及时回复市民咨询,切实解决百姓诉求。
(四)建立健全舆情收集、研判和回应机制。市、区(县级市)政府各部门、各直属机构要建立健全舆情收集、研判和回应机制,密切跟踪社会舆情,积极收集社会各方对本单位工作和政策实施的反应;加强分析研判,通过网上发布消息、召开新闻发布会、接受媒体专访等形式及时予以回应,避免出现面对公众关切不回应、不发声现象,给政府形象和公信力造成不良影响。市、区(县级市)政府各部门、各直属机构要加强与新闻宣传主管部门及有关新闻媒体的沟通联系,建立重大政务舆情会商联席会议制度,建立政府信息发布和舆情处置联动机制,妥善回应社会热点,提升政府公信力。市、区(县级市)新闻宣传主管部门要加强审核登记,制定完善有关政务微博、微信建设的指导意见和管理办法,规范信息发布程序及公众提问处理答复程序,确保政务微博、微信安全可靠。
(五)依法依规做好依申请公开工作。各区(县级市)政府、市政府各部门、各直属机构要加强依申请平台建设,按照《广东省人民政府办公厅关于印发省网上办事大厅政务公开栏目建设工作方案的通知》(粤府办〔2013〕440号)要求完成政府信息依申请公开系统的建设,同时开设多种依申请公开的渠道。加强沟通解释,引导公众正确行使申请权利。准确把握申请人的具体诉求,在依法依规的前提下努力满足申请人的合理诉求。积极探索将群众需求集中的政府信息及时纳入主动公开渠道。按照《大阳城集团娱乐视频办公厅关于规范行政机关依申请公开政府信息工作的意见》(穗府办〔2013〕25号),进一步规范本单位依申请公开的受理、审查、处理、答复程序;参照省府办公厅和市府办公厅印发的文本格式,结合本单位实际制作依申请公开答复文书。加强对依申请公开工作中复杂疑难问题的研究,及时借鉴总结经验。
(六)加强培训指导和检查监督。市政务公开工作办公室(设在市府办公厅)会同市委宣传部、市国家保密局、市委党校、市人力资源和社会保障局等单位,以普及政府信息公开和保密审查理念及基本知识、增强政府工作人员的工作能力为目标,积极研究探索培训的新形式、新方法,扩大培训范围、不断提高培训实效。加强政府信息公开登记统计报送制度。建立健全工作考核考评机制。市政务公开监督评议办公室(设在市预防腐败局),要根据本年度全市政府信息公开工作安排,认真组织监督评议工作,客观全面评价全市各级各部门推进政府信息公开工作进展情况和实际效果,要通过通报监督评议结果,鼓励先进,鞭策后进。
大阳城集团娱乐视频办公厅秘书处 2014年3月3日印发
关注 · 广州政府网