

穗府办〔2016〕8号
大阳城集团娱乐视频办公厅关于促进进出口稳定增长的若干意见
各区人民政府,市政府各部门、各直属机构:为推动我市外贸供给侧结构性改革,进一步优化对外贸易发展环境,为外贸企业减负助力,促进外贸进出口稳定增长,努力完成2016年省的任务目标,经市人民政府同意,现提出如下意见:
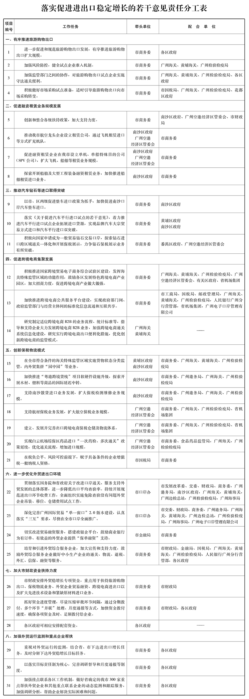
一、有序推进旅游购物出口。进一步促进和规范旅游购物出口发展,有序推进旅游购物出口扩大规模;加强风险防控,健全试点企业准入机制;加强监管部门之间的协作,对旅游购物出口试点企业实施守法通关便利。积极做好市场采购试点准备,适时引导旅游购物出口向市场采购转变。
二、促进融资租赁业务规模发展。创新和整合各级扶持政策,加大支持力度。推动我市航空龙头企业设立租赁公司,通过飞机租赁进口等方式扩充机队。促进融资租赁企业在我市设立单机、单船特殊目的公司(SPV公司),扩大飞机、船舶等租赁业务规模。探索开展船舶及大型工程装备融资租赁业务,加快推进船舶租赁进口业务。
三、推动汽车、钻石等商品进口取得突破。以市、区两级促进整车进口政策为抓手,加快促进南沙口岸汽车整车进口;落实好《关于促进汽车平行进口试点的若干意见》,着力推进汽车平行进口试点企业拓展进口货源,实现品牌汽车大宗贸易方式进口和汽车平行进口双突破。积极向国家申请成为一般贸易钻石交易口岸,探索钻石进口跨区域通关一体化和开展保税展示,力争钻石保税展示业务有所突破。
四、促进跨境电商集聚发展。积极推进国家跨境贸易电子商务综合试验区建设,发挥海关特殊监管区域的功能作用,鼓励各区发展特色跨境电商产业园区,加大招商力度,促进跨境电商产业做大做强。加快推进跨境电商公共服务平台建设,实现政府部门间、政府监管部门与经营主体间的标准化信息流通和互联共享。研究制定适应跨境电商B2B(企业对企业)的业务流程、统计标准等,指导和支持企业大力发展跨境电商B2B业务,加强跨境电商通关系统信息化建设,研究实行跨境电商出口便利化措施,优化创新跨境电商的监管模式。
五、创新保税物流模式。在全市符合条件的海关特殊监管区域实施货物状态分类监管,内外贸集拼“园中园”等业务;加快推进“粤港跨境货栈”项目软硬件设施升级,探索开展木材、塑料等商品的国际延迟中转;支持南沙散货进口业务发展,扩大保税检测维修业务规模;支持航材保税业务发展,扩大航空保税业务规模;建立、发展并完善出口跨境电商保税仓储及物流体系;实现白云机场综合保税区药品进口“一次药检、多次通关”政策延续,优化通关流程,增加进口规模。在税负公平、风险可控前提下,赋予具备条件的企业增值税一般纳税人资格。
六、进一步优化外贸进出口环境。贯彻落实国务院和省政府关于改进口岸通关、服务支持外贸发展的总体部署,进一步降低出口平均查验率。持续开展规范进出口环节收费工作,全面组织实施免除查验没有问题外贸企业吊装、移位、仓储费用试点工作。深化完善广州国际贸易“单一窗口”2.0版本建设,认真落实“三互”要求,尽快在全市口岸全面推广。切实改进贸易融资服务,搭建政银企平台,鼓励商业银行为有订单、有效益的外贸企业提供“保单融资”支持。培育和引进外贸综合服务企业,加大宣传和支持力度,鼓励外贸综合服务企业做好中小生产企业的通关、物流、退税、外汇、信保、融资等服务。
七、加大市财政资金扶持力度。市财政安排外贸稳增长调结构专项资金,重点用于扶持旅游购物出口、跨境电商进出口、保税物流进出口、扩大先进技术设备和紧缺原材料进口以及外贸企业贸易融资业务。抓好资金进度管理,尽量压缩审批环节间隔,通过分期拨付、多个环节采取“并联”处理、月度通报等方式,加快资金拨付速度,确保各项资金及时、足额拨付给企业。各区政府可相应安排配套资金。
八、加强外贸运行监测和重点企业帮扶。重视对外贸运行的监测,结合省、市下达进出口增长任务,及时分解下达外贸稳增长目标任务。以落实目标责任制为核心,完善调研督导和月度通报等制度。加强挂点联系各区工作机制,做好省确定的我市300家重点帮扶外贸企业和其他重点联系企业的动态监测和跟踪服务,加强调研分析,帮助企业解决实际困难和问题。
附件:落实促进进出口稳定增长的若干意见责任分工表
大阳城集团娱乐视频办公厅
2016年5月25日
附件

大阳城集团娱乐视频办公厅秘书处 2016年5月31日印发
关注 · 广州政府网