

穗府办〔2016〕11号
大阳城集团娱乐视频办公厅关于印发广州市粮食安全责任考核办法的通知
各区人民政府,市政府各部门、各直属机构:经市人民政府同意,现将修订后的《广州市粮食安全责任考核办法》印发给你们,请认真贯彻执行。执行中遇到问题,请径向市发展改革委(粮食局)反映。
大阳城集团娱乐视频办公厅
2016年6月29日
广州市粮食安全责任考核办法
(2016年6月修订)
第一章 总则
第一条 为全面落实政府粮食安全主体责任,切实保障全市粮食安全,根据《国务院关于建立健全粮食安全省长责任制的若干意见》(国发〔2014〕69号)、《国务院办公厅关于印发粮食安全省长责任制考核办法的通知》(国办发〔2015〕80号)以及《广东省粮食安全责任考核办法》(粤府办〔2016〕9号),制定本办法。
第二条 本办法适用于对各区政府粮食安全政府责任制落实情况的考核,各区政府主要负责同志为本区粮食安全第一责任人。
第三条 市政府按年度对各区政府落实粮食安全政府责任制情况进行考核。
考核工作实行统一领导与分工负责相结合、全面监督与重点考核相结合、定量评价与定性评价相结合的原则。
第四条 市有关部门根据职责分工,对各区政府落实粮食安全保障责任日常工作进行监督检查。检查结果作为年度考核的重要内容,纳入考核评分。
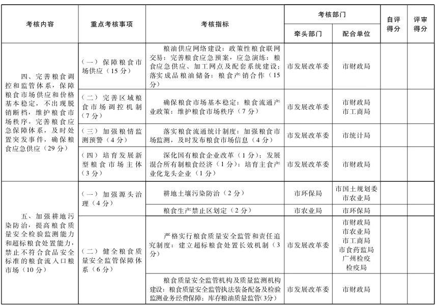
第五条 考核内容主要为各区政府粮食安全保障责任落实情况,包括增强粮食可持续生产能力、保护种粮积极性、增强地方粮食储备能力、保障粮食市场供应、确保粮食质量安全、落实保障措施等6个方面。根据各区粮食工作不平衡的实际,对不具备条件开展的工作,不列入相应区的考核项目,各区考核的具体内容详见附件。
第六条 考核结果分为优秀、良好、合格、不合格4个等级。各区考核内容各分项分值之和为该区考核成绩的满分,得分率90%以上为优秀,得分率75%以上90%分以下为良好,得分率60%以上75%以下为合格,得分率60%分以下为不合格(“以上”含本数,“以下”不含本数)。
第二章 考核组织实施
第七条 考核工作由市发展改革委(粮食局)、农业局会同市编办、财政局、国土规划委、环保局、水务局、工商局、食品药品监管局、统计局及广州检验检疫局、中国农业发展银行广东省分行营业部等单位组成考核小组负责具体实施。考核小组办公室设在市发展改革委(粮食局),负责考核日常工作。
第八条 各牵头部门会同有关单位,结合省粮食安全政府责任制考核细化方案和年度重点工作任务,拟订具体考核指标和评分标准,报考核小组办公室汇总形成我市考核细化方案,经考核小组审核后,于每年5月上旬印发。
第九条 考核程序:
(一)自查评分。各区政府按照本办法以及年度考核细化方案进行自评,于每年1月底前将上一年度落实粮食安全政府责任制自查情况报告、自评得分及相关证明资料等报送考核小组办公室,同时抄送考核小组其他成员单位。
(二)部门评审。各牵头部门会同有关单位,根据各区政府自评情况,结合日常监督检查情况,进行审核评分,形成书面考核意见,于每年2月中旬前报送考核小组办公室。
(三)实地抽查。考核小组办公室根据各区政府自评报告和考核牵头部门书面意见,确定实地抽查的区,组织考核小组相关成员单位组成联合抽查组进行实地抽查,并形成抽查报告。
(四)综合评价。考核小组办公室对相关部门评审和抽查情况进行汇总,征求各成员单位意见后,报请市政府审定。
第十条 考核结果经市政府审定后,由考核小组向各区政府通报,并交由市干部主管部门作为对各区政府主要负责人和领导班子综合考核评价的重要参考。
对考核结果为“优秀”的区政府予以表扬,市有关部门在相关项目、资金安排等方面予以优先考虑。考核等次为“不合格”的区政府,在考核结果通报后1个月内,向市政府作出书面整改报告,提出整改措施与时限,同时抄送考核小组各成员单位。逾期整改不到位的,由考核小组办公室会相关部门约谈该区政府有关负责人,必要时由市政府领导同志约谈该区政府主要负责人。对因不履行职责、存在重大工作失误等对粮食市场及社会稳定造成严重影响的,年度考核为“不合格”,并依法依规追究有关责任人的责任。
第三章 落实省考核要求
第十一条 各牵头部门按照省粮食安全政府责任制考核细化方案及年度重点工作任务,结合各区政府所报材料,以及评审、抽查、日常监督检查情况,就我市上一年度相关工作落实情况形成自评报告和自评得分,连同相关证明材料,于每年2月中旬前报送考核小组办公室。
第十二条 考核小组办公室根据各牵头部门及各区政府报送的材料,汇总形成我市落实粮食安全政府责任制自查情况报告、自评得分及相关证明资料等,于2月底前报送省考核小组办公室。
第十三条 落实省考核指标不力,严重影响我市考核成绩的,相关责任单位须向市政府作出书面整改报告,提出整改措施与时限,考核小组办公室负责跟踪检查整改情况。
第四章 附则
第十四条 考核工作要坚持公平公正、实事求是,对考核工作中违反有关规定的单位和个人,将依法依规追究责任。
第十五条 各区政府要建立健全粮食安全工作统一领导机制和监督机制,加强对粮食安全工作的统筹领导和监督检查。
第十六条 本办法自公布之日起施行,由考核小组办公室负责解释。
附件:广州市粮食安全责任考核表




大阳城集团娱乐视频办公厅秘书处 2016年7月8日印发
关注 · 广州政府网