

穗府办〔2016〕5号
大阳城集团娱乐视频办公厅关于印发广州市环境空气重污染应急预案的通知
各区人民政府,市政府各部门、各直属机构,市应急委各成员单位:《广州市环境空气重污染应急预案》业经市政府同意,现印发给你们。请结合广州市突发事件总体应急预案要求,认真组织实施。大阳城集团娱乐视频办公厅
2016年4月20日
广州市环境空气重污染应急预案
目录
1 总则..............................................................................................................(4)
1.1编制目的..........................................................................................................(4)
1.2编制依据..........................................................................................................(4)
1.3适用范围..........................................................................................................(4)
1.4工作原则..........................................................................................................(4)
2 组织机构及职责...................................................................................................(5)
2.1组织机构..........................................................................................................(5)
2.2职责..............................................................................................................(6)
3 监测和预警.........................................................................................................(9)
3.1监测..............................................................................................................(9)
3.2预警.............................................................................................................(10)
4 应急响应.........................................................................................................(11)
4.1响应分级.........................................................................................................(11)
4.2应急响应启动.....................................................................................................(12)
4.3响应措施.........................................................................................................(12)
4.4应急响应结束.....................................................................................................(19)
5 应急评估.........................................................................................................(19)
5.1实时评估.........................................................................................................(19)
5.2总结评估.........................................................................................................(20)
6 信息发布.........................................................................................................(20)
6.1信息类型.........................................................................................................(20)
6.2信息发布程序.....................................................................................................(20)
7 应急保障.........................................................................................................(21)
7.1资金保障.........................................................................................................(21)
7.2通信保障.........................................................................................................(21)
7.3人力资源保障.....................................................................................................(21)
7.4技术保障.........................................................................................................(21)
8 监督管理.........................................................................................................(21)
8.1预案演练.........................................................................................................(21)
8.2宣教培训.........................................................................................................(22)
8.3责任与奖惩.......................................................................................................(22)
9 附则.............................................................................................................(22)
10 附件............................................................................................................(23)
1 总则
1.1 编制目的
为建立健全突发环境事件应急机制,提高政府有效应对环境空气重污染的能力,缓解空气污染的影响,保障公众身体健康,维护环境安全和社会和谐稳定,制定本预案。
1.2 编制依据
《中华人民共和国环境保护法》、《中华人民共和国大气污染防治法》、《中华人民共和国突发事件应对法》、国家突发公共事件总体应急预案、国务院《大气污染防治行动计划》、《环境空气质量标准》(GB3095-2012)、《环境空气质量指数(AQI)技术规定(试行)》(HJ633-2012)、《城市大气重污染应急预案编制指南》(环办函〔2013〕504号)、《关于加强重污染天气应急预案编修工作的函》(环办函〔2014〕1461号)、《全国环境空气质量预报预警实施方案》(环办函〔2015〕330号)、广东省突发事件总体应急预案、广州市突发事件总体应急预案、《广州市突发环境事件应急预案》、《广州市危险源和危险区管理规定》等。
1.3 适用范围
本预案适用于广州市出现环境空气重度污染或严重污染,即空气质量指数(AQI)大于200的情形。
1.4 工作原则
(1)以人为本,预防为主。以保障公众身体健康作为重污染天气应急响应的出发点,最大程度预防和减少重污染天气对公众身体健康的影响。
(2)强化管理,统一领导。建立统一的应急管理系统,实现各部门、市区两级的协调有序高效运转。根据空气污染程度,实行分级响应。
(3)及时预警,快速响应。建立健全环境空气重污染监测预警平台,环保、气象部门密切配合,做好环境空气质量和气象条件的监测预测工作,及时预警,快速响应。
(4)部门联动,社会参与。各部门各司其职,相互协同,综合运用各类媒体加强大气污染防护和应急知识宣传,鼓励企业自觉采取行动,提高公众的自我防护和参与意识。
2 组织机构及职责
2.1 组织机构
成立广州市环境空气重污染应急指挥部(以下简称市应急指挥部),总指挥由分管环保工作的市领导担任,副总指挥由市政府分管环保工作的副秘书长、市环保局局长、市应急办主任担任。成员单位包括市委宣传部,市环保局、工业和信息化委、教育局、公安局、住房和城乡建设委、交委、农业局、商务委、卫生计生委、国资委、城管委、体育局、气象局、应急办,广州空港经济区管委会,广州港务局,广州海事局,广铁集团,各区政府。
市应急指挥部下设办公室和专家咨询组。办公室设在市环保局,由市委宣传部,市环保局、气象局、应急办组成,办公室主任由市环保局局长兼任。专家咨询组由大气污染防治、环境监测、气象、卫生健康等方面专家组成,由市应急指挥部办公室召集。
成员单位及各相关部门按照各自职责制定本单位、本部门应急预案,并负责管理和实施。成员单位及各相关部门要建立应急联系工作机制,保证信息通畅,做到信息共享;需要其他部门协助时,及时向市应急指挥部提出请求。
2.2 职责
2.2.1 市应急指挥部
(1)负责环境空气重污染应急预案的组织实施。
(2)负责指挥、组织、协调和督导各单位和各区落实环境空气重污染应急工作。
(3)负责及时向市政府报告应急处置情况,提请市政府向省政府报告空气污染应急情况,协调周边地区政府实施污染协同控制。
(4)负责应急响应结束后组织各单位实施应急响应情况总结及评估。
2.2.2 市应急指挥部办公室
(1)负责组织专家咨询组对环境空气质量进行应急会商。
(2)负责向市应急指挥部提出预警及应急响应启动、调整、终止的建议,并报市政府决定。
(3)负责向各成员单位及各相关部门发布经市政府批准的预警及应急响应启动、调整、终止等信息。
(4)负责组织向公众发布健康防护信息,倡导社会各界自觉采取污染减排行动。
(5)负责组织各相关成员单位制订应急响应措施的具体工作方案。
(6)负责检查各成员单位应急预案的细化措施制定情况、应急体系建设等情况,对各区、各单位应急措施的组织落实情况进行抽查。
(7)负责组织开展应急工作的公众宣传和教育。
2.2.3 成员单位
(1)市委宣传部:协助协调媒体做好相关新闻报道工作。
(2)市环保局:负责空气质量的监测、会商、预报和信息发布;负责协调重点工业企业落实污染减排措施并加强监管;负责动态更新应急监管重点工业企业和停产企业名单并定期公布;负责牵头组织非市区范围内的农作物秸秆禁烧监管工作;负责及时提醒公众采取健康防护措施,倡导社会各界自觉采取污染减排行动。
(3)市工业和信息化委:负责协助市环保局落实应急监管企业停产、减排措施。
(4)市教育局:负责制定实施中小学及托幼机构环境空气重污染应急工作方案;加强对在校学生环境空气重污染健康防护知识的宣传。
(5)市公安局:负责根据限行方案组织落实黄标车限行、机动车单双号限行等交通管理措施;负责制定燃放烟花爆竹管控措施。
(6)市住房和城乡建设委:负责牵头督促施工单位落实扬尘污染控制措施,动态更新应急监管工地名单。
(7)市交委:负责加强公共交通运力调度组织,提高公共交通运能,做好公共交通应急疏运保障工作;督促公路客运站场、公交站场等重点区域和人员密集场所做好环境空气重污染预警信息的接收和传播工作。
(8)市农业局:负责做好农作物秸秆综合利用工作,减少露天焚烧现象。
(9)市商务委:负责协助市环保局督促应急监管外资企业落实停产、减排措施。
(10)市卫生计生委:负责拟定健康防护指引,报市应急指挥部办公室对外发布。
(11)市国资委:负责协助市环保局落实应急监管企业停产、减排措施。
(12)市城管委:负责制定道路保洁具体强化措施并组织、督促各级城管部门落实;组织开展建筑工地扬尘、露天烧烤、露天焚烧等产生烟尘和有害物质的污染源执法检查。
(13)市体育局:负责制定实施重大群众性户外体育赛事环境空气重污染应急工作方案。
(14)市气象局:负责天气的监测、预报,协助做好信息发布工作;择机组织实施人工影响天气作业;与市环保局共同进行空气污染预报会商工作。
(15)市应急办:负责协助总指挥做好应急处置工作,督促检查落实市领导有关批示、指示。
(16)广州空港经济区管委会:负责督促机场等人员密集场所做好环境空气重污染预警信息的接收和传播工作。
(17)广州港务局:负责加强到港船舶岸电使用和港口堆场扬尘污染控制,督促港口码头等人员密集场所做好环境空气重污染预警信息的接收和传播工作,在严重污染情况下开展港口船舶流量调控。
(18)广州海事局:负责船舶燃油供给单位所供燃油含硫量及船舶使用燃料含硫量的监督检查;在严重污染情况下,配合开展港口船舶流量调控等相关工作。
(19)广铁集团:负责督促火车站等人员密集场所做好环境空气重污染预警信息的接收和传播工作。
(20)各区政府:负责参照广州市环境空气重污染应急组织架构成立相应的应急指挥机构,制定应急预案,每年动态更新管辖范围内的应急监管企业名单;负责属地应急措施的组织落实。
3 监测和预警
3.1 监测
(1)市环保局负责空气质量监测信息的收集、统计分析、预报和报告。
(2)市气象局负责环境空气重污染气象资料信息的收集、统计分析、预报和报告。
(3)市环保局和市气象局实施资料共享。
3.2 预警
3.2.1 预警分级
依据空气质量预测结果,综合考虑空气污染程度和持续时间,将环境空气重污染预警分为4个级别,由轻到重依次为蓝色预警、黄色预警、橙色预警和红色预警。
蓝色预警:预测空气重度污染将持续1天。
黄色预警:预测空气重度污染将持续2天及以上。
橙色预警:预测空气严重污染将持续1天。
红色预警:预测空气严重污染将持续2天及以上。
3.2.2 预警信息发布
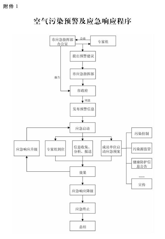
市应急指挥部办公室根据预测与专家会商结果,对可能发生环境空气重污染的,向市应急指挥部提出预警等级及预警信息发布建议,报市政府同意后发布预警信息。
当空气污染不断加重达到更严重级别时,报市政府同意后及时提升预警级别;当空气污染已减轻或消除,报市政府同意后降低预警级别或者解除预警。
应急指挥部办公室统一发布经市政府批准的环境空气重污染预警信息,预警信息内容包括开始预警时间、空气质量指数等级和空气污染持续时间,以及针对不同人群的健康保护和出行建议,特别是提醒易感人群做好防护等。
3.2.3 预警措施
(1)蓝色、黄色预警措施。
市应急指挥部办公室及时向成员单位、相关部门及社会公众、新闻媒体发布预警信息。
(2)橙色、红色预警措施。
在采取黄色预警措施的基础上,成员单位及各区政府值班人员24小时上岗,保持通讯畅通,市环保局、气象局会同有关专家加强空气质量预测预报会商,预报空气质量变化趋势,预测环境空气严重污染可能发生的时间、地点、范围和强度,提出措施建议,并及时向市政府及省级应急管理常设机构报告相关信息,增加向社会公众发布通告的频次。
市教育局、市卫生计生委、市体育局、广州空港经济区管委会、市交委及广铁集团、广州港务局、市林业和园林局分别负责督促学校及托幼机构、医院、体育场(馆)、机场、车站、码头、市属公园景区(点)等重点区域和人员密集场所做好环境空气重污染预警信息的接收和传播工作。
4 应急响应
4.1 响应分级
应急响应分为Ⅳ级、Ⅲ级、Ⅱ级、Ⅰ级等4个等级,对应蓝色、黄色、橙色、红色预警。
4.2 应急响应启动
预警信息发布后,即时启动对应等级的应急响应。由市应急指挥部办公室向成员单位、相关部门、各区政府、社会公众及新闻媒体发布应急响应启动信息,并通报启动对应等级的响应措施。
4.3 响应措施
4.3.1 Ⅳ级响应措施
4.3.1.1 强制性措施
(1)强化企业排放控制。责令应急监管企业名单中停产企业或未完成挥发性有机物(VOCs)排放控制整改工作的企业停止排污,工业涂装未使用低挥发性有机物含量的涂料按未完成VOCs排放控制整改处理。加强对停产企业监控和巡查。
(2)强化工地污染控制。除市政基础设施和公共设施等重点项目外,其他建设工程停止土石方开挖、拆除施工、余泥渣土建筑垃圾清运,暂停含有挥发性有机溶剂的喷涂和粉刷等作业。施工工地洒水降尘频次每日至少增加1次。加强停止施工和洒水降尘执法检查。
(3)强化道路扬尘治理。增加全市道路清扫保洁时间,洒水作业频次每天至少增加两次。
(4)港口码头防尘。港口码头堆场采取措施有效防治扬尘,加强监管。
(5)禁燃。全面禁止燃放烟花爆竹。
(6)禁烧。禁止露天烧烤。
4.3.1.2 建议性措施
(1)倡导调峰生产。倡导排放大气污染物的企业主动采取措施,调峰生产,控制污染工序生产,减产减排。
(2)倡导公交出行、错峰上下班。倡导公众尽量乘坐公共交通工具出行,减少汽车上路行驶;有条件的单位和企业主动错峰上下班行动。
(3)倡导船舶减排。倡导进入广州市港区和航道的船舶使用低硫燃料,靠岸船舶尽量采用岸电。
(4)提请区域联动。向省政府报告广州市应对环境空气重污染的Ⅳ级应急响应情况,并提请省协调相关城市协同减排,减少区域污染。
4.3.1.3 健康防护措施
发布健康指引。对相应敏感人群发布健康防护指引。
4.3.2 Ⅲ级响应措施
4.3.2.1 强制性措施
(1)强化企业排放控制。责令应急监管企业名单中停产企业或未完成VOCs排放控制整改工作的企业停止排污;应急监管企业名单中重点监管企业通过降低生产负荷、提高污染防治设施治理效率或者停产限产等方式减少污染物排放15%以上;挥发性有机物排放重点企业和区域停止各类开停车、放空作业;工业涂装未使用低挥发性有机物含量的涂料按未完成VOCs排放控制整改处理。加强对应急监管企业监控和巡查。
(2)强化工地污染控制。除市政基础设施和公共设施等重点项目外,其他建设工程停止土石方开挖、拆除施工、余泥渣土建筑垃圾清运,暂停含有挥发性有机溶剂的喷涂和粉刷等作业。施工工地洒水降尘频次每日至少增加1次。加强停止施工和洒水降尘执法检查。
(3)强化道路扬尘治理。增加全市道路清扫保洁时间,洒水作业频次每天至少增加两次;散装建筑材料、工程渣土、建筑垃圾运输车辆停止上路行驶。
(4)港口码头防尘。易产生扬尘污染的物料码头停止作业,并采取措施有效防治扬尘,加强监管。
(5)禁燃。全面禁止燃放烟花爆竹。
(6)禁烧。禁止露天烧烤。
4.3.2.2 建议性措施
(1)倡导使用低排放原辅材料及燃料。燃煤或燃油电厂、工业锅炉使用预先储存的优质、低灰份和低硫含量燃料。
(2)倡导民用源减排。倡导停止一切装修、喷漆等民用排放挥发性有机化合物行为。
(3)倡导公交出行、错峰上下班。倡导公众尽量乘坐公共交通工具出行,减少汽车上路行驶;有条件的单位和企业主动错峰上下班行动。
(4)倡导过境车辆绕行。引导过境车辆避开主城区行驶。
(5)倡导船舶减排。倡导进入广州市港区和航道的船舶使用低硫燃料,靠岸船舶尽量采用岸电。
(6)提请区域联动。向省政府报告广州市应对环境空气重污染的Ⅲ级应急响应情况,并提请省协调相关城市协同减排,减少区域污染。
4.3.2.3 健康防护措施
发布健康指引。对相应敏感人群发布健康防护指引。
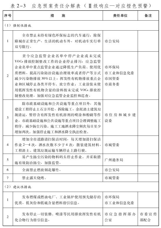
4.3.3 Ⅱ级响应措施
4.3.3.1 强制性措施
(1)机动车限行。全市禁止未持有绿色环保标志的汽车通行;除保障城市正常生产、生活的机动车外,对机动车实行单双号限行。
(2)强化企业排放控制。责令应急监管企业名单中停产企业或未完成VOCs排放控制整改工作的企业停止排污;应急监管企业名单中重点监管企业通过降低生产负荷、使用优质燃料、提高污染防治设施治理效率或者停产等方式减少污染物排放30%以上;挥发性有机物排放重点企业和区域停止各类开停车、放空作业;工业涂装未使用低挥发性有机物含量的涂料按未完成VOCs排放控制整改处理。加强对应急监管企业监控和巡查。
(3)强化工地污染控制。除市政基础设施和公共设施等重点项目外,其他建设工程停止土石方开挖、拆除施工、余泥渣土建筑垃圾清运,暂停含有挥发性有机溶剂的喷涂和粉刷等作业。市政基础设施和公共设施等重点项目合理调整施工程序,减少扬尘污染。施工工地洒水降尘频次每日至少增加两次。加强停止施工和洒水降尘执法检查。
(4)强化道路扬尘治理。增加全市道路清扫保洁时间,每天增加清扫保洁作业2—4次,洒水次数不少于4次;散装建筑材料、工程渣土、建筑垃圾运输车辆停止上路行驶。
(5)港口码头防尘。易产生扬尘污染的物料码头停止作业,并采取措施有效防治扬尘,加强监管。
(6)禁燃。全面禁止燃放烟花爆竹。
(7)禁烧。禁止露天烧烤。
4.3.3.2 建议性措施
(1)倡导使用优质燃料。燃煤或燃油电厂、工业锅炉使用预先储存的优质、低灰份和低硫含量燃料。
(2)倡导民用源减排。倡导停止一切装修、喷漆等民用排放挥发性有机化合物行为。
(3)倡导公交出行、错峰上下班。倡导公众尽量乘坐公共交通工具出行,减少汽车上路行驶;有条件的单位和企业主动错峰上下班行动。
(4)倡导过境车辆绕行。引导过境车辆避开主城区行驶。
(5)倡导船舶减排。倡导进入广州市港区和航道的船舶使用低硫燃料,靠岸船舶尽量采用岸电;呼吁港口减少进港船舶,远洋货运轮船暂停外海锚地,内河减少货运船只通行。
(6)择机人工影响天气。择机采取人工影响局部天气措施,降低大气污染物浓度。
(7)提请区域联动。向省政府报告广州市应对环境空气重污染的Ⅱ级应急响应情况,并提请省协调相关城市协同减排,减少区域污染。
4.3.3.3 健康防护措施
发布健康指引。对相应敏感人群发布健康防护指引。
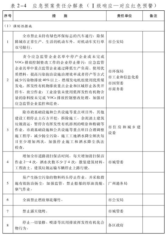
4.3.4 Ⅰ级响应措施
4.3.4.1 强制性措施
(1)机动车限行。全市禁止未持有绿色环保标志的汽车通行;除保障城市正常生产、生活的机动车外,对机动车实行单双号限行。
(2)强化企业排放控制。责令应急监管企业名单中停产企业或未完成VOCs排放控制整改工作的企业停止排污;应急监管企业名单中重点监管企业通过降低生产负荷、使用优质燃料、提高污染防治设施治理效率或者停产等方式减少污染物排放40%以上。燃煤发电机组使用优质煤发电。挥发性有机物排放重点企业和区域停止各类开停车、放空作业;工业涂装未使用低挥发性有机物含量的涂料按未完成VOCs排放控制整改处理。加强对应急监管企业监控和巡查。
(3)强化工地污染控制。除市政基础设施和公共设施等重点项目外,其他建设工程停止土石方开挖、拆除施工、余泥渣土建筑垃圾清运,暂停含有挥发性有机溶剂的喷涂和粉刷等作业。市政基础设施和公共设施等重点项目合理调整施工程序,减少扬尘污染。施工工地洒水降尘频次每日至少增加两次。加强停止施工和洒水降尘执法检查。
(4)强化道路扬尘治理。增加全市道路清扫保洁时间,每天增加清扫保洁作业2—4次,洒水次数不少于4次;散装建筑材料、工程渣土、建筑垃圾运输车辆停止上路行驶。
(5)港口码头防尘、减排。易产生扬尘污染的物料码头停止作业,并采取措施有效防治扬尘,加强监管。禁止船舶的原油洗舱、驱气作业。
(6)禁燃。全面禁止燃放烟花爆竹。
(7)禁烧。禁止露天烧烤。
(8)民用源减排。停止一切装修、喷漆等民用排放挥发性有机化合物行为。
4.3.4.2 建议性措施
(1)倡导使用优质燃料。燃煤或燃油电厂、工业锅炉使用预先储存的优质、低灰份和低硫含量燃料。
(2)倡导公交出行、错峰上下班。倡导公众尽量乘坐公共交通工具出行,减少汽车上路行驶;有条件的单位和企业主动错峰上下班行动。
(3)倡导过境车辆绕行。引导过境车辆避开主城区行驶。
(4)倡导船舶减排。倡导进入广州市港区和航道的船舶使用低硫燃料,靠岸船舶尽量采用岸电;呼吁港口减少进港船舶,远洋货运轮船暂停外海锚地,内河减少货运船只通行。
(5)择机人工影响天气。择机采取人工影响局部天气措施,降低大气污染物浓度。
(6)提请区域联动。向省政府报告广州市应对环境空气重污染的Ⅰ级应急响应情况,并提请省协调相关城市协同减排,减少区域污染。
4.3.4.3 健康防护措施
发布健康指引。对相应敏感人群发布健康防护指引。
4.4 应急响应结束
4.4.1 应急响应结束的条件
当空气质量好转,空气质量指数(AQI)低于200,并预计在未来24小时至48小时内不再高于200。
4.4.2应急响应结束的程序
(1)市应急指挥部办公室向市应急指挥部提出结束应急响应建议,报市政府决定结束应急响应;
(2)由市应急指挥部办公室向成员单位、相关部门、社会公众及新闻媒体发布应急响应结束信息,市委宣传部协助协调媒体做好相关新闻报道工作。
5 应急评估
5.1 实时评估
应急响应启动后,市应急指挥部应组织就应急措施的减排效果、环境质量改善效果、社会经济影响等进行简易程序评估。
5.2 总结评估
应急响应结束后,市应急指挥部组织相关部门对本次应急响应进行及时总结。总结的内容主要包括:
(1)本次环境空气重污染的成因;
(2)采集应急响应措施实施情况信息,分析响应措施的实际效果及产生的社会影响;
(3)应急响应措施的实施是否到位;
(4)应急响应措施在实际操作过程中遇到的问题,有否需要改进的地方。
6 信息发布
6.1 信息类型
主要包括环境空气质量现状和预报数据、预警信息、应急响应信息以及健康提示信息等。
6.2 信息发布程序
环境空气质量现状数据由市环保局通过网站及新闻媒体发布。
环境空气质量预报数据由市环保局与市气象局进行应急会商后统一发布。
预警信息经市政府批准后由市应急指挥部办公室向成员单位、相关部门及社会公众、新闻媒体发布,市委宣传部协助协调媒体做好相关新闻报道工作。
应急响应信息经市政府批准后由市应急指挥部办公室向成员单位、相关部门、社会公众及新闻媒体发布,市委宣传部协助协调媒体做好相关新闻报道工作。
7 应急保障
7.1 资金保障
市有关部门应将环境空气重污染应急经费列入本部门年度部门预算,并由市财政部门审核后安排。
7.2 通信保障
市环保局和市应急指挥部成员单位要建立和完善环境安全应急指挥通信系统。配备必要的有线、无线通信器材,确保应急联络畅通。市应急指挥部成员单位应确定1名负责人和联络员,并保持24小时通信畅通。
7.3 人力资源保障
市应急指挥部成员单位要建立环境空气重污染应急响应队伍;要加强环境应急队伍的建设,提高应对环境空气重污染的能力。
7.4 技术保障
市环保局建立和完善空气污染预警系统,协调相关环境专家组成专家咨询组,为指挥决策提供服务。
8 监督管理
8.1 预案演练
市应急指挥部成员单位应当按照环境空气重污染应急预案及相关预案的规定,定期组织环境应急实战演练,提高防范和处置突发环境事件的技能,增强实战能力。
8.2 宣教培训
环保宣传部门加强环境保护科普宣传教育工作,普及环境空气重污染预防常识,增强公众的防范意识,提高公众的防范能力。建立健全环境空气重污染应急培训机制,提高应对环境空气重污染应急的决策和处置能力。
8.3 责任与奖惩
对在环境空气重污染应急工作中作出突出贡献的先进集体和个人,按规定给予表扬。对因工作不力、履职缺位等导致未能有效应对环境空气重污染的,降低当年度环保目标责任评定等级,由市应急指挥部办公室查清事实、认定性质后移交市监察局依法依纪追究有关单位和人员的责任,由市环保局对有关区实施建设项目环评限批,取消市授予的环境保护荣誉称号。
9 附则
(1)本预案所称的重度污染,是指全市空气质量监测国控站点的空气质量指数(AQI)达到201~300。
(2)本预案所称的严重污染,是指全市空气质量监测国控站点的空气质量指数(AQI)达到300以上(>300)。
(3)本预案所称应急监管企业,分停产企业和重点监管企业两类,由市区两级环保部门根据企业的污染排放和达标情况提出并定期更新。
(4)本预案由大阳城集团娱乐视频负责组织修订,由市环保局负责解释。
(5)本预案自印发之日起实施,有效期5年。若相关法律法规及政策依据发生变化,或在实践中遇到其他问题,可根据实际情况适时修订,以实现可持续改进。《广州市环境空气重污染应急预案(试行)》即日废止。
10 附件









大阳城集团娱乐视频办公厅秘书处 2016年5月3日印发
关注 · 广州政府网