

穗府办函〔2017〕273号
大阳城集团娱乐视频办公厅关于印发广州市推进文化创意和设计服务与相关产业融合发展行动方案(2016—2020年)的通知
各区人民政府,市政府各部门、各直属机构:《广州市推进文化创意和设计服务与相关产业融合发展行动方案(2016—2020年)》已经市人民政府同意,现印发给你们,请认真组织实施。实施过程中遇到的问题,请径向市发展改革委反映。
大阳城集团娱乐视频办公厅
2017年10月25日
广州市推进文化创意和设计服务与相关产业融合发展行动方案
(2016—2020年)
为贯彻《国务院关于推进文化创意和设计服务与相关产业融合发展的若干意见》(国发〔2014〕10号)和《广东省人民政府关于印发〈广东省推进文化创意和设计服务与相关产业融合发展行动计划(2015—2020年)〉的通知》(粤府函〔2015〕314号),促进我市文化创意和设计服务与相关产业融合发展,增强创新驱动力,加快培育新的经济增长点,全面提升广州文化软实力和产业竞争力,强化国际服务枢纽和文化交流门户功能,结合我市实际,制定本行动方案。
一、指导思想和发展目标
(一)指导思想。
以中国特色社会主义理论体系为指导,全面贯彻落实党的十八大、十九大和习近平总书记系列重要讲话精神,遵循“创新、协调、绿色、开放、共享”发展理念,围绕建立与国家重要中心城市功能相适应的高质量供给体系总目标,坚持统筹协调、重点突破、市场主导、创新驱动、文化传承,推进我市文化软件服务、建筑设计服务、专业设计服务、广告服务等文化创意和设计服务产业化、专业化、集约化、品牌化发展,促进文化创意和设计服务与工业制造、商贸服务、科技信息、城市发展、休闲旅游、都市农业、健康产业、体育产业、文化产业等领域深度融合,实现相关产业向价值链高端提升,满足人民群众日益增长的物质文化需求,为广州加快建设国家重要中心城市、国家历史文化名城、国家创新型城市、国际商贸中心、枢纽型网络城市,提升城市品质和国际竞争力提供有力支撑。
(二)发展目标。
到2020年,广州“文化创意之都”的地位进一步增强,形成若干具有中国风格和广州特色的文化创意和设计服务流派,全市文化创意和设计服务与相关产业全方位、深层次、宽领域的融合发展格局基本建立。培养一批高素质专业人才,壮大一批具有核心竞争力、辐射力、带动力的重点企业,培育一批具有广州特色和国际影响力的品牌,形成一批拥有自主知识产权的产品,建设一批产业融合发展示范区和集聚区。全市文化及相关产业增加值超过1700亿元,其中,文化创意和设计服务增加值力争超过500亿元,占文化产业增加值的比重约30%,相关产业文化含量显著提升,产品和服务的附加值明显提高。全市文化产业园区达到100个,其中,国家级文化产业园区数量达到10个,省级文化产业园区数量达到15个。
二、主要行动
(一)工业制造再创新优势行动。
1.加强工业设计能力建设。实施设计创新专项行动,开展市级工业设计中心认定,积极申报国家级、省级工业设计中心,加快建设广州开发区国家新型工业化产业示范基地(工业设计),推动工业设计企业发展壮大,培育一批工业设计龙头企业。引导大型工业企业加强工业设计机构建设,鼓励设立独立工业设计企业和公共技术服务平台。支持设计机构、高等院校、有条件的企业开展基础性、通用性、前瞻性的设计研究。鼓励和支持开展关键共性环节设计创新攻关,促进工业设计从外观设计向附加值高的综合设计服务转变,到2020年,打造一批集聚工业设计、电子商务等生产服务要素,服务于先进制造业发展的生产服务业功能区,培育2家以上具有国际竞争力的工业设计企业、5家国家级工业设计中心和30家省级工业设计中心。(牵头单位:市工业和信息化委;参与单位:市科技创新委、广州开发区管委会)
2.加强文化创意和设计服务应用。围绕提升广州制造业水平和辐射珠三角地区工业化发展,大力支持汽车设计、机器人设计、智能装备设计、皮具设计、珠宝设计、服装设计等本地优势产业发展,并加强与重点企业、项目的对接,提升其质量、品牌。强化广州先进制造业相关领域的技术研发和产品及关键性零部件外观、结构、功能的设计,支持制造业龙头企业加强产品设计与创新应用,提升企业竞争力。鼓励运用传统文化元素和现代时尚符号进行创新创造,融入创新设计、质量品牌、绿色健康、文化创意等软实力要素,促进生活日用品、家用电器、服装服饰、家居用品等传统消费品制造业转型升级,增加产品文化内涵和附加值。(牵头单位:市工业和信息化委;参与单位:市科技创新委、文化广电新闻出版局)
3.培育制造业新模式。鼓励发展网络协同设计、众包设计、虚拟仿真、在线三维打印等互联网工业设计新模式、新技术。发展基于互联网的个性化定制、云制造等新型制造模式,推动基于消费需求动态感知的研发、制造和产业组织形式。支持皮具、珠宝、服装服饰等广州传统都市工业构建“创意设计—生产外包—内容服务”商业模式,并向智能型、服务型转变。围绕绿色建筑、节能环保、新能源等领域,鼓励实施以设计为龙头的总承包服务,提升产业竞争力,促进广州制造业由“生产型制造”向“服务型制造”转变。(牵头单位:市工业和信息化委;参与单位:市科技创新委)
(二)商贸服务优化业态行动。
4.提升传统商业的文化内涵。以文化创意和设计服务引领商贸流通业创新,鼓励商品零售、餐饮住宿、生活服务等业态在店面装饰、商品陈列、形象包装、服务手段和市场营销等环节更加突出创意和设计,提供具有文化特色的体验式消费项目,打造商业服务与休闲文化高度融合的综合消费场所,推动传统商业转型发展。深入挖掘广州酒家、致美斋等老字号企业的传统文化内涵,鼓励利用互联网拓展营销渠道,增强老字号品牌的文化传承力、影响力和企业竞争力。发挥“千年商都”优势,着力打造北京路—文德路广府文化商贸发展区、上下九—十三行岭南商贸文化体验区、白鹅潭滨水文化创意商贸休闲区等文商融合示范区。(牵头单位:市商务委;参与单位:市文化广电新闻出版局、国资委,各区政府)
5.打造富有文化特色的商贸会展。依托“广交会”品牌效应,提升会展创意和设计水平,重点办好凸显岭南风格、具有广州特色的系列展会活动,搭建广州文化产品和知识产权展示交易平台,打造富有文化内涵、融入创意元素的世界商贸展会,把广州建设成为世界会展枢纽、国际会议首选地,增强广州商贸商务在全球价值链中的影响力和定价权。(牵头单位:市商务委;参与单位:市文化广电新闻出版局、各区政府)
6.发展文化创意和设计服务跨境电商。依托广州空港经济区、南沙自贸区、广州出口加工区和广州保税区,积极参与国家“一带一路”建设,以现代科技为支撑,以玩具、乐器、动漫游艺、演艺设备等文化产品为重点,积极发展文化创意和设计服务的跨境电商行业。建设文化创意产品保税库基地,为文化创意和设计企业提供文化产品展览、进出口报批、评估、担保、保险等跨界电商保税服务,助力文化创意和设计企业“走出去”,提升广州文化创意和设计服务的影响力和辐射力。(牵头单位:市商务委;参与单位:市文化广电新闻出版局、广州空港经济区管委会、南沙开发区管委会)
(三)科技文化双向融合行动。
7.加强文化创意和设计服务科技攻关和成果转化。以先进技术支撑文化创意和设计服务的装备、软件、系统研制和自主发展,重点支持数字、网络、大数据、云计算、虚拟现实与仿真、新型显示、新型广电传输、移动互联网、物联网等重大科技攻关和转化应用,推动创新文化创意和设计服务的创造方式、传播方式、商业模式。扎实推进广州国家级文化和科技融合示范基地建设,加快各类文化创意要素集聚融合,培育文化创意和设计服务与科技双向深度融合的新型业态。(牵头单位:市科技创新委;参与单位:市文化广电新闻出版局、广州开发区管委会、各区政府)
8.大力发展动漫游戏等数字内容创意产业。推进数字内容产业与新一代信息化网络、高端软件与集成设计、物联网、云计算技术融合发展。支持数字化音乐、动漫、影视、游戏、演出、网络广告、移动多媒体等设计开发制作活动。鼓励国家(广州)网游动漫产业基地等发展,加强动漫游戏与虚拟仿真技术在教育科普、医疗卫生、会展、广告、设计、建筑等产业领域的广泛应用。支持广东国家数字出版基地建设,引导印刷复制加工向综合创意和设计服务转变,打造全国数字内容产业中心。(牵头单位:市文化广电新闻出版局;参与单位:市科技创新委、工业和信息化委,各区政府)
9.推动传统媒体和新兴媒体融合发展。充分发挥4G(第四代移动通信技术)等新一代网络的技术优势,大力发展微博、微信等微媒体以及数字电视、数字广播、数桌面视窗等新媒体,推动传统媒体和新兴媒体在内容、渠道、平台、经营、管理等方面深度融合。支持广州日报社、广州广播电视台发展新媒体客户端,开发新媒体精品APP(手机软件),构建权威发布、民生互动、生活服务的信息平台,打造“广州新媒体联盟”矩阵,提升舆论引导能力。(牵头单位:市委宣传部;参与单位:市文化广电新闻出版局、科技创新委、工业和信息化委,广州日报报业集团,市广播电视台)
(四)城市文化品位提升行动。
10.科学规划引领发展。发挥规划指南针作用,强调规划行政的协同性,统筹协调各类规划的空间布局。坚持以人为核心的城市发展理念,建设标准化、精细化、品质化的人居环境。把以人为本、注重自然、传承历史、绿色低碳、海绵城市的发展理念贯穿到广州城市规划全过程。制定城市设计管理法规,及时修订相关规范和标准,明确各层次规划中城市设计要求,注重刚性控制和弹性引导相结合。针对重点地区和重要项目,增加文化内涵、环境保护等要素比重,针对街区微改造项目,强化城市建设管理的精细化、品质化。对重点地区和重要项目的设计方案实行市、区会审制度。建立地区规划师制度,着力培养既有国际视野又有文化自信的一流规划师、建筑师和各类设计师队伍。强化规划设计创新,注重建筑设计、装饰设计、园林设计、景观环境设计、市政工程设计等与广州自然禀赋和历史文脉的融合。(牵头单位:市国土规划委;参与单位:市文化广电新闻出版局、住房城乡建设委、林业和园林局)
11.塑造广州城乡特色形态。注重城市特色形象,塑造依山、沿江、滨海特色鲜明的城市风貌,形成鲜明的北部山区、中部中心城区、南部滨海城区的整体城市风貌,实现珠江经济带、创新带、景观带的高度融合。高标准规划建设国际金融城、琶洲互联网创新集聚区、南沙自贸区、北京路文化核心区等重点功能片区、重要基础设施项目,以及城市更新改造项目和美丽乡村。加强历史名城保护工作,建立广州历史文化名城保护名录,重点做好越秀山城墙遗址等古城郭遗存和历史水系、恩宁路片区等岭南文化特色民居建筑、黄埔军校等近现代革命遗址、南海神庙等海上丝绸之路遗迹的保护控制与恢复重建。积极探索实践保护和活化利用历史文化街区,将文化资源潜力转化为旅游魅力和产业实力。(牵头单位:市国土规划委;参与单位:市住房城乡建设委、城市更新局、林业和园林局、文化广电新闻出版局,各区政府)
12.提升公共空间的文化品质。构建与国家标准相衔接、有岭南特色的建设技术体系,推广应用绿色理念的新技术、新材料、新工艺,优化城市公共空间建设,突出岭南风格,传承骑楼、岭南园林等建筑形式与空间组织方式。打造“广州花城”名片,开展花城花景建设,形成一批赏花佳景佳地、岭南园林景观和特色公园。加强城市街道整体风貌规划,美化城市公共设施,优化城市公益广告设计制作。打造“窗口”文化,对白云机场、广州南站、广州港等城市“窗口”进行系统优化提升,以建立广州市公交文化展示馆为试点,推动提升交通文化品质,融入广州城市文化精神。适应网络化、立体化和舒适化趋势,遵循分层利用、功能延伸的原则,加强广州地铁等地下空间的景观、功能设计和整体开发。(牵头单位:市住房城乡建设委;参与单位:市国土规划委、交委、林业和园林局、文化广电新闻出版局、城管委,各区政府,省机场集团,广州铁路(集团)公司,广州港务局,广州地铁集团)
(五)旅游产业内涵开发行动。
13.打造文化旅游精品。加强文化旅游融合发展,提升旅游产品开发和旅游服务设计的文化内涵,以文化提升旅游的内涵质量,以旅游扩大文化消费传播。优化提升广州“一江两岸三带”形象和魅力,充分利用“近代革命史迹”“岭南文化”“海上丝绸之路”“千年商都”等文化旅游资源禀赋,通过加强文化遗产地和非物质文化遗产的保护利用和创意策划,推进文化资源向旅游产品转化,不断挖掘和丰富黄埔军校旧址、孙中山大元帅府、农民运动讲习所、中共三大会址纪念馆、广绣广彩广雕、岭南灰塑非物质文化遗产、南海神庙、黄埔古港、北京路文化旅游区、荔枝湾景区(含泮塘)、星海故里等一批主题旅游产品的文化内涵,打造具有广州特色的文化旅游精品线路。积极引进、建设具有全国影响力的文化旅游产业园区,支持旅游景区拓展参与式、体验式特色文化增值服务,增强旅游经济发展活力。加强创意策划,办好迎春花市、广州民俗文化节暨黄埔“波罗诞”千年庙会、广州国际灯光节、国际购物节、国际美食节等一批广州特色节庆活动。(牵头单位:市旅游局;参与单位:市文化广电新闻出版局、林业和园林局、发展改革委、商务委,各区政府)
14.培育旅游新业态。实施“旅游+”战略,加强对旅游新业态的开发利用和策划宣传。依托“三雕一彩一绣”、灰塑等,开发非遗工艺旅游体验;依托紫泥堂文化创意产业园、太古仓创意产业园等,打造集艺术展会、健康养生、特色演艺、主题酒店等休闲产业于一体的创意旅游产品;依托汉溪—长隆—万博商旅圈等功能区,打造集“食、住、游、购、娱”于一体的文商旅产业带;依托专业体育赛事、知名体育俱乐部、滨海旅游资源、航空产业园等资源优势,发展邮轮、游艇等滨海旅游,培育体育赛事游、高端滨海运动游、特色低空运动游等新兴体育旅游热点。(牵头单位:市旅游局;参与单位:市文化广电新闻出版局、体育局、发展改革委,各区政府)
15.推动智慧旅游发展。促进旅游与互联网融合创新,推进广州旅游互联网基础设施建设工程,利用政府信息化云平台、时空信息云平台等开展智慧旅游管理及服务,构建智慧旅游政务管理体系、智慧旅游公共服务体系、智慧旅游营销体系、智慧旅游产业融合创新体系等四大体系,借助互联网和文化创意及设计服务,提升旅游产品开发和旅游服务设计的人性化、科学化水平,促进虚拟旅游展示等新模式创新发展,满足广大群众个性旅游需求,扩大广州旅游知名度和影响力。(牵头单位:市旅游局;参与单位:市工业和信息化委、文化广电新闻出版局)
(六)都市农业挖潜升级行动。
16.大力发展休闲农业和乡村旅游。加强农业与创意产业、旅游业的深度融合,挖掘乡村生态和传统民俗文化资源,鼓励现代农业园区、科研院所、农业企业、家庭农场发展休闲农业,打造从化万花园宝趣玫瑰世界等一批集农业观光、体验、科教及文化传承于一体的多功能现代休闲农业示范区。促进特色农庄、主题农场、乡村旅社、农家乐、渔家乐发展,培育海鸥岛、万家旅舍、莲塘印象等品牌,打造乡村旅游特色,培育30个旅游文化特色村。逐步开通旅游公交专线,支持乡村旅游点互联互通。(牵头单位:市旅游局;参与单位:市农业局、发展改革委、交委,相关区政府)
17.增强农副产品附加值。促进农业特色化、产业化、品牌化发展。开展具有岭南标志的迟菜心、荔枝、龙眼、丝苗米、桑果汁及水产品等农特产品创意推介。鼓励风行乳业等企业推出深受市场欢迎的个性化特色产品。办好广州农产品博览会,实施农业物联网试点工程,加快农产品电子商务融合发展,创新农产品营销模式,促进产销对接和产业升级。(牵头单位:市农业局;参与单位:市文化广电新闻出版局、国资委、商务委,相关区政府)
18.深入推进“三品一标”。加快推进无公害农产品、绿色食品、有机食品和农产品地理标志等“三品一标”认证步伐,推进广州农产品地理标志商标的注册。开展广州地理标志产品普查,积极组织国家地理标志保护产品申报,培育一批广州地理标志产品,提高广州地理标志产品专用标志的使用率和商品化率。进一步扩大增城丝苗米、派潭凉粉草等现有地理标志产品的品牌效益,促进地理标志产品市场化、产业化。(牵头单位:市农业局;参与单位:市质监局、工商局、商务委,相关区政府)
(七)健康文化服务推广行动。
19.深度挖掘中医药文化。承袭、弘扬和创新岭南中医药文化,加强对传统老字号中药企业的宣传,支持广州岭南中医药文化博物馆建设,发挥广州作为国家医药出口创新基地的作用,鼓励中医药骨干企业积极拓展国际化业务。推广普及中医药养生保健知识和技术,鼓励中医医疗机构、养生保健机构走进机关、学校、企业、社区、乡村和家庭。推广融入中医治未病理念的健康工作和生活方式。完善中医与养老结合型健康养老示范基地建设,打造以中医药特色为主的康体养生旅游。推出一批集中医药康复理疗、养生保健、文化体验于一体的中医药养生旅游示范产品。(牵头单位:市卫生计生委;参与单位:市商务委、食品药品监管局、旅游局、文化广电新闻出版局,广药集团,相关区政府)
20.发展健康产品和服务。利用广播电视、平面媒体以及互联网等新兴媒体,深入宣传弘扬健康文化,培养健康消费习惯。充分发挥广州在电子电器、信息技术等领域的产业优势,鼓励、引导企业开发移动终端、穿戴式智能设备等时尚健康终端产品。加强产业融合、技术研发、创意设计和宣传推广,促进广州医疗产业、医药流通产业、医药制造业和高端医疗服务业,以及健康休闲和养老服务业的发展壮大,打造广州健康医疗中心、广州金大养生医疗产业园等一批涵盖医疗卫生、营养保健、健身休闲等的健康医疗综合体。(牵头单位:市发展改革委;参与单位:市卫生计生委、工业和信息化委,各区政府)
(八)体育产业拓展空间行动。
21.提升体育产业文化内涵。把文化创意要素融入体育产业发展中,提升体育产业文化内涵,增强体育产业的趣味性、观赏性、参与性和吸引力,促进体育旅游、体育传媒、体育广告、体育会展、体育彩票、体育培训、体育中介及体育动漫游戏等新业态发展。努力打造以赛事策划、体育出版、体育影视、电子竞技和体育文化演出等为主要内容的体育产业集群。(牵头单位:市体育局;参与单位:市发展改革委、文化广电新闻出版局、旅游局,各区政府)
22.打造体育品牌活动。加强体育赛事推广和开发创新,充分发挥广州自然人文资源特色,融入文化创意和设计元素,办好广州马拉松赛、广州国际龙舟邀请赛、亚冠足球联赛等国内外富有影响力的专业精品赛事。大力推广武术、龙舟、舞龙舞狮等传统体育项目。合理规划布局各级公共体育设施,支持开发打造绿道休闲健身精品线路,建设一批健身步道(绿道)示范工程和全民健身户外活动基地,组织“全民健身日”“体育嘉年华”等特色活动,发展健身跑、健步走、自行车、水上运动、登山攀岩、射击射箭、马术等新兴时尚体育健身休闲项目,打造广州休闲活动品牌。(牵头单位:市体育局;参与单位:市发展改革委、相关区政府)
23.加强体育产品设计开发。支持开发科技含量高、拥有自主知识产权的体育产品。鼓励运用新工艺、新材料、新技术开发和推广附加值高的创意型体育器材、体育用品和相关衍生品。开发运用各类体育组织名称、标志的专有权、特许使用权。借助广州恒大、广州富力等一批著名体育俱乐部,加强体育文化无形资产的经营开发与保护。着力引进国内外知名体育品牌公司总部和区域总部落户广州,并努力实现知名品牌本地化。(牵头单位:市体育局;参与单位:市工业和信息化委、文化广电新闻出版局、知识产权局、发展改革委,相关区政府)
(九)文化产业升级提质行动。
24.提升文化产业创新融合水平。依托广州众多高等学校和科研院所,建立文化产业研发服务平台,培育一批专业协同创新主体,开展基础性、战略性、前沿性的文化产业共性技术研究,提高源头创新能力,实现文化内容创作、生产、管理、传播与消费等关键环节技术的突破。以文化创意和设计服务为引领,加强文化产业跨界融合,打造合格文化市场主体,提升文化产业的竞争力和影响力。鼓励符合条件的企业申报国家重点文化出口企业,组织企业参加香港国际影视展等国际展会,支持拓展国际市场。(牵头单位:市委宣传部;参与单位:市文化广电新闻出版局、发展改革委、商务委,各区政府)
25.大力发展文化产业新兴业态。运用大数据、云计算、数字技术、网络技术、移动互联网、VR(虚拟现实)技术等先进技术创新文化形态和商业模式,不断提高文化产业对经济结构优化、发展动力转换、发展方式转变的贡献。推动文化文物单位文化创意产品开发,促进传统文化资源与数字动漫、游戏、影视传媒、设计、广告会展等文化创意产业融合发展,培育文化产业新业态。(牵头单位:市委宣传部;参与单位:市文化广电新闻出版局、工业和信息化委、工商局、发展改革委,各区政府)
26.发展高品质特色文化产品。加大广州地域文化特色与创意文化元素的结合力度,创新文化产品生产机制,加强产品设计,丰富表现形式,鼓励原创,开发拥有自主知识产权、市场占有率高、适应消费需求的特色文化产品。重点扶持粤剧、粤曲、岭南古琴、广东音乐、岭南木偶戏、“三雕一彩一绣”等项目,加大对非物质文化遗产和传统工艺美术的保护传承和创意开发力度,挖掘岭南文化内涵,秉持“工匠精神”,打造有广州特色、高品质的文化产品。(牵头单位:市文化广电新闻出版局;参与单位:市工业和信息化委、发展改革委,各区政府)
三、保障措施
(一)加强知识产权运用、管理和保护。
27.提高文化创意和设计服务知识产权激励力度和转化运营水平。完善知识产权成果处置和收益分配办法,健全创意和设计激励机制,充分发挥知识产权激励创新的基本保障作用。推进以知识产权利益分享为核心、有效转化应用为目的的产学研合作机制和知识产权集群式管理机制建设,促进知识产权在关联单位的许可使用、协同运用。支持在境外开展研发外包、联合研发和设立知识产权运营公司。(牵头单位:市知识产权局、文化广电新闻出版局;参与单位:市科技创新委、工商局)
28.提升企业知识产权管理能力。加大对知识产权服务业重点企业和项目的培育和支持力度,推行企业知识产权管理标准,强化知识产权导向,将创新成果知识产权化的水平和能力作为政府配置创新资源的重要评价指标。鼓励企业组建产业标准联盟,建设标准创新研究基地,协同推进产品研发与标准制定。(牵头单位:市知识产权局;参与单位:市文化广电新闻出版局、工商局、质监局、科技创新委)
29.加强知识产权保护。落实国家有关知识产权保护的法律法规,加强知识产权保护力度,优化市场发展环境,提高知识产权的执法能力。开展知识产权综合管理改革试点,大力建设广州知识产权交易中心、国家版权贸易基地(越秀),支持南沙设立知识产权运营中心,在南沙建成与国际仲裁模式接轨的知识产权仲裁体系。(牵头单位:市知识产权局;参与单位:市文化广电新闻出版局,广州仲裁委,越秀区、黄埔区、南沙区政府)
(二)构建融合发展财税机制。
30.加大财政支持力度。落实国家和省关于扶持文化创意和设计服务发展的各项政策,积极争取有关专项资金支持。研究设立广州文化产业发展专项资金,加大对文化创意和设计服务企业、园区、公共服务平台、孵化器等的支持和引导力度。对被认定为广州市总部企业的文化创意和设计企业,按广州市总部经济政策给予财政奖励。鼓励有条件的区设立专项扶持资金,对引进的优质文化创意和设计服务企业给予适当的资金扶持和奖励,对相关产业园区打造公共技术服务平台给予财政资助。(牵头单位:市委宣传部;参与单位:市财政局、文化广电新闻出版局、发展改革委,各区政府)
31.落实税收优惠政策。加大宣传和落实国家税收优惠政策,利用创新服务平台,优化税收征管、纳税和优惠政策咨询服务。经认定为国家高新技术企业的文化创意和设计服务企业,减按15%的税率征收企业所得税;其发生的职工教育经费支出,不超过工资薪金总额8%的部分,准予在计算企业所得税应纳税所得额时扣除。文化创意和设计服务企业发生的符合税收法律法规规定的创意、设计活动费用,允许在计算应纳税所得额时加计扣除。落实营业税改增值税试点有关政策,对符合条件的文化创意和设计服务出口实行增值税零税率或免税。对符合税收政策的非物质文化遗产项目经营,落实相应税收优惠政策。(牵头单位:市国税局、地税局;参与单位:市科技创新委)
(三)壮大融合发展市场新主体。
32.引进和培育龙头企业。吸引国际著名文化创意和设计服务公司将地区总部、分支机构、高附加值的环节、研发中心和服务外包基地落户广州,引进高增值、高科技、高效益的文化创意和设计服务项目,建成全球性的文化创意和设计服务发展平台。支持本地文化创意和设计服务企业发展壮大,组建跨国界、跨地区、跨行业、跨部门的企业集团,培育一批技术先进、核心竞争力强、综合能力强的文化创意和设计服务企业。(牵头单位:市文化广电新闻出版局;参与单位:市委宣传部,市商务委、工业和信息化委、发展改革委)
33.鼓励中小微企业发展。积极落实国家、省、市有关扶持小微企业发展的优惠政策,实施文化创意和设计服务产业中小企业成长专项工程,建设基于云服务的公共服务平台,支持文化创意和设计企业向专、精、特、新方向发展,推动支持文化创意和设计服务企业集聚发展,培育一批富有活力和广州特色传统技艺的文化创意和设计品牌企业。(牵头单位:市文化广电新闻出版局;参与单位:市委宣传部,市工业和信息化委、科技创新委)
34.扶持创客发展。大力发展“创客空间”“创新工场”等新型孵化服务业态,鼓励园区优化空间布局,引导企业、高等院校、科研机构和其他社会组织创办文化创客空间。搭建行业研发设计中心、检验检测平台、中试基地等技术研发和孵化服务平台,建设便利化、全要素、开放式、成本低的文化创意和设计服务众创空间,为文化创客群体提供研发场地、创意工具、创意作品展示、创意交流分享、小批量生产、创业辅导和资金对接等综合服务。(牵头单位:市文化广电新闻出版局;参与单位:市工业和信息化委、国土规划委、金融局、工商局)
(四)培育融合发展市场新需求。
35.改善文化创意和设计服务产品供给。加强文化创意和设计服务市场需求和消费趋势预测研究,引导企业开发个性化、分众化的文化创意和设计产品、服务,培育新的消费增长点。支持办好广州国际设计周,挖掘节假日和各类节庆活动的文化创意内涵,提升丰富其文化创意内容和形式。大力开发适宜互联网、移动终端等载体的网络创意和设计产品,促进动漫游戏、网络音乐娱乐等数字文化内容的消费。(牵头单位:市文化广电新闻出版局;参与单位:市商务委、科技创新委)
36.优化文化创意和设计服务消费环境。鼓励专业市场、特色商业街加强创意、设计和策划宣传,营造良好的消费环境。鼓励文化创意园区加强展示、互动功能,强化人群消费体验。鼓励各区实施文化消费补贴制度,激发文化创意和设计服务、产品消费。结合公共文化服务体系建设,加大政府对文化创意和设计服务、产品的采购力度。(牵头单位:市文化广电新闻出版局;参与单位:市商务委、财政局,各区政府)
37.拓展服务外包业务。充分利用广州服务外包示范城市的影响力,发挥示范园区龙头带动效应,鼓励支持企业将设计业务外包,推动文化创意和设计服务专业化、社会化发展。对符合条件的文化创意和设计服务外包企业予以奖励支持。鼓励各电子商务平台开发、提供专项服务,帮助文化创意和设计服务中小微企业、人才拓展市场。(牵头单位:市商务委;参与单位:市文化广电新闻出版局)
(五)构建融合集约发展新格局。
38.强化文化创意和设计服务园区产业集聚作用。以广州国家自主创新示范区和现有文化创意和设计服务产业集聚区、生产服务业功能区、高教园区等为基础,按照“超前性、高起点、高质量、高水平”要求规划建设文化创意和设计服务产业园区,加快推进北京路文化核心区创建国家级文化产业示范区。将园区建设纳入区域发展规划,坚持“合理布局、错位发展”的原则,相互配合,优势互补,走集群化发展道路,以羊城创意产业园、TIT(纺织服装)创意产业园、广州国家广告产业园等为基础,打造广州文化创意和设计服务园区体系。根据园区资源条件和产业优势,推进融合发展集聚区建设,打造区域性创新中心和成果转化中心。鼓励网络设计以及虚拟产业园区建设。(牵头单位:市文化广电新闻出版局;参与单位:市发展改革委、工业和信息化委、科技创新委、国土规划委、工商局,各区政府)
39.规范文化创意和设计服务园区发展。完善园区管理办法,规范引导文化创意和设计服务园区建设。支持园区搭建公共服务平台,强化孵化培育功能。加强市场对接、金融孵化、产权转化、人才培训认证、共性技术研发、品牌建立与维权等服务能力建设,完善园区服务体系。鼓励园区与院校、产业专业镇、企业联合构建“教育—培训—认证—就业—创业”全链条的综合创新平台。(牵头单位:市文化广电新闻出版局;参与单位:市工业和信息化委、科技创新委,各区政府)
40.促进区域协调发展。借助广佛同城,广佛肇一体化、广佛肇清云韶经济圈区域协调机制与合作平台,鼓励广州本土文化创意和设计服务企业积极参与珠三角区域建设,支持集团式运营企业发展,建立创意高端运营平台,加强区域产业集群间有机联系,构建优势互补、相互促进的区域发展格局。(牵头单位:市文化广电新闻出版局;参与单位:市工业和信息化委、发展改革委,各区政府)
(六)完善融合发展金融支撑体系。
41.创新文化金融服务组织形式。探索金融资源与文化资源对接的新机制,引导和促进各类资本参与文化金融创新,创建文化金融合作试验区。鼓励金融机构建立文化金融专业部门、专营机构。搭建文化金融中介服务平台,构建面向全国的文化资源要素市场和交易平台,提供项目对接、信息资讯、业务培训等服务。建设文化金融服务中心,加强著作权、专利权、商标权等文化类无形资产的评估、登记、托管、流转服务。创新文化新业态企业融资服务方式,探索设立服务文化产业的特色金融机构。(牵头单位:市金融局;参与单位:市文化广电新闻出版局、知识产权局)
42.创新文化创意金融产品。鼓励银行业金融机构发挥各自比较优势打造适合文化企业特点的金融服务特色产品。在有效控制风险的前提下,逐步扩大融资租赁贷款、应收账款质押融资、产业链融资、股权和知识产权质押贷款等适合文化企业特点的信贷创新产品的规模,探索开展无形资产抵质押贷款业务,拓宽文化企业贷款抵质押物的范围。鼓励银行、保险、投资基金等机构联合采取投资企业股权、债券、资产支持计划等多种形式为文化企业提供综合性金融产品。开发推广适合对外文化贸易特点的金融产品及服务,积极发挥文化金融在南沙自由贸易区、海上丝绸之路等建设中的作用。(牵头单位:市金融局;参与单位:市文化广电新闻出版局、各区政府)
43.鼓励文化创意和设计企业直接融资。鼓励大中型文化企业采取短期融资券、中期票据、企业债、公司债等直接融资工具优化融资结构。支持具备高成长性的中小文化企业通过发行集合债券、区域集优债券、行业集优债券、中小企业私募债等拓宽融资渠道,鼓励金融新业态进入文化产业领域。加强文化创意和设计服务企业与广州基金等金融机构的对接,引导风险投资基金加大支持力度。支持符合条件的文化创意和设计服务企业上市。支持企业通过全国中小企业股份转让系统和南方文化产权交易所等股权交易市场进行股权融资。(牵头单位:市金融局;参与单位:市文化广电新闻出版局、国资委、财政局)
(七)充实融合发展人才新队伍。
44.加大人才引进与培养力度。加强文化创意和设计服务复合型人才的需求分析与预测,探索建立未来3—5年的人才需求定期发布制度。大力引进国际文化创意和设计服务大师及其团队。引进高层次、具有较高原创水平的文化创意和设计服务专才和既懂创意、设计又懂管理经营的高级复合型人才。加强文化创意和设计服务产业岗位职业培训,提高人才队伍的专业水平和整体素质。鼓励高校和科研院所优化专业设置,激发学生创造力、设计热情和实践精神,培养文化创意和设计服务产业发展所需的高层次应用型人才。(牵头单位:市人力资源和社会保障局;参与单位:市教育局、文化广电新闻出版局、科技创新委)
45.完善人才发展激励机制。认真落实《中共广州市委大阳城集团娱乐视频关于加快集聚产业领军人才的意见》(穗字〔2016〕1号)等政策精神,在经费资助、奖励补贴、服务配套等方面落实优秀文化创意和设计服务人才享受的优惠和鼓励政策。建立文化创意和设计服务人才评估体系和激励机制,健全符合创意和设计人才特点的使用、流动、评价和激励体系,吸引、留住、用好人才。落实国家、省对文化创意和设计服务职业(工种)标准和职业鉴定管理工作要求,积极向省申请将文化创意和设计服务对应的职业(工种)纳入劳动力技能晋升培训补贴工种目录。完善文化创意和设计服务成果转化收益分配与激励机制,允许和鼓励品牌、创意等参与收入分配。完善政府奖励、用人单位奖励和社会奖励互为补充的多层次奖励体系,对文化创意和设计服务人才设计创作、学习深造、国际交流等给予奖励或资助。争取设立“广州创意设计”奖,奖励为广州文化创意和设计服务业发展作出突出贡献的企业和设计师。(牵头单位:市人力资源和社会保障局;参与单位:市委组织部,市发展改革委、文化广电新闻出版局、科技创新委、工业和信息化委)
(八)优化融合发展政策环境。
46.提高行政服务效能。进一步清理减少行政审批事项,推进行政审批标准化建设。对有利于促进文化创意和设计服务与相关产业融合发展的重大事项和重大项目,纳入“绿色通道”予以办理,并在项目布局、资金扶持、土地指标等资源配置方面给予支持。鼓励各地区、各部门开展有利于文化创意和设计服务与相关产业融合发展的体制机制创新。(牵头单位:市编办、政务办、发展改革委;参与单位:市委宣传部,市文化广电新闻出版局、国土规划委、工商局,各区政府)
47.保障土地供给。对符合土地利用总体规划和城市总体规划的文化创意和设计服务项目,在全市土地利用计划指标中优先安排建设用地。文化企业单独设立的研发中心、科研机构以及产品设计和动漫制作产业用地,在符合相关规划条件前提下按公开出让方式供地。鼓励在城市更新过程中发展文化创意和设计服务,对通过城市更新改造方案审批的文化创意和设计服务产业项目,按规定给予相应支持。支持以划拨方式取得土地的单位利用存量房产、原有土地兴办文化创意和设计服务,在符合城乡规划前提下,土地用途和使用权人可暂不变更,连续经营一年以上,符合划拨用地目录的,可按划拨土地办理用地手续;不符合划拨用地目录的,可采取协议出让方式办理用地手续。在符合土地利用总体规划、城乡规划等前提下,文化产业建设项目申请使用工业用地,如符合市确定的优先发展产业目录且用地集约的,在确定土地出让底价时,根据相关规定可按不低于所在地土地等别相对应《全国工业用地出让最低价标准》的70%执行。(牵头单位:市国土规划委;参与单位:市文化广电新闻出版局、工业和信息化委、城市更新局,各区政府)
48.切实减轻企业负担。深入推进实施《广州市供给侧结构性改革降成本行动计划》47条措施,降低企业成本,促进投资贸易便利化,加大清费减负力度,激发市场主体活力和竞争力。清理政策性文件,逐步取消不合理收费,推动落实文化创意和设计服务企业用水、用电、用气按不高于一般工业标准执行。严格将广告领域文化事业建设费征收范围限定在广告媒介单位和户外广告经营单位。(市发展改革委、财政局牵头负责)
四、组织实施
各区、各部门要按照本行动方案的要求,结合本区、本部门实际,各司其职,深化细化工作方案,确保各项任务措施落到实处。要加强宣传,营造全社会支持创新、鼓励创意和设计的良好氛围。在市文化体制改革与文化产业发展领导小组下,由市委宣传部和市发展改革委、文化广电新闻出版局、工业和信息化委、商务委、科技创新委、国土规划委、住房城乡建设委、农业局、体育局、卫生计生委、旅游局、知识产权局、统计局、工商局等部门建立工作联动机制,推进我市文化创意和设计服务与相关产业融合发展。加快发展和规范相关行业协(商、学)会、中介组织,充分发挥行业组织在行业研究、标准制定等方面的作用。市统计局要做好我市文化创意和设计服务统计、分析工作。市发展改革委要按照国家、省的相关要求,会同有关部门定期对实施情况进行监督检查和跟踪分析,同时汇总编制文化创意和设计服务与相关产业融合发展重大项目库,并定期滚动更新发布,优先推荐列入省、市重点项目。实施过程中的重大问题及时向市政府报告。
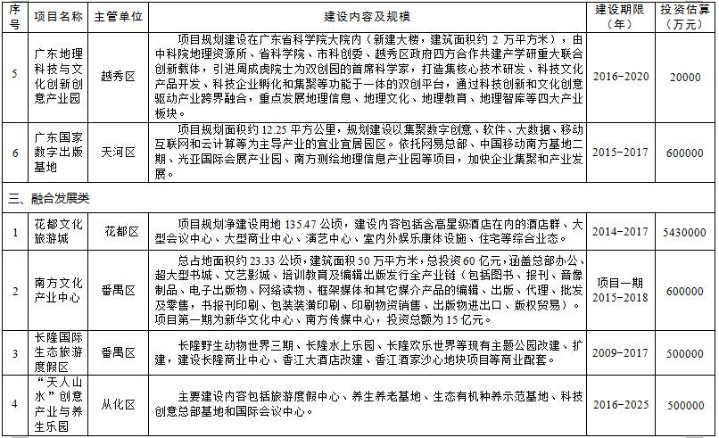
附件:重大项目库
附件
重大项目库

大阳城集团娱乐视频办公厅秘书处 2017年11月7日印发
关注 · 广州政府网