

穗府办函〔2015〕96号
大阳城集团娱乐视频办公厅关于印发广州市贯彻落实国务院办公厅2015年政府信息公开工作要点分工方案的通知
市编办,各区人民政府,市政府各部门、各直属机构:
《广州市贯彻落实国务院办公厅2015年政府信息公开工作要点分工方案》已经市人民政府同意,现印发给你们,请认真贯彻执行,执行过程中如遇问题,请径向市府办公厅(政务公开处)反映。
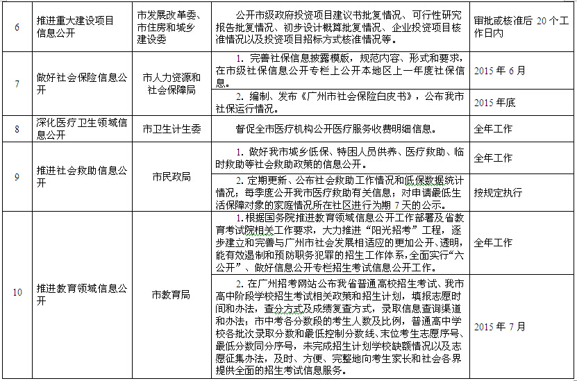
推进政府信息公开是贯彻落实党的十八届四中全会精神,促进法治政府、创新政府、廉洁政府和服务型政府建设的重要举措。各级各部门要高度重视,认真对待,主动谋划,实事求是,仔细编制、核准各条信息内容,切实增强政府信息公开实效;要精心组织,结合日常工作推进情况,将信息采集编写任务和审核责任分解落实到相关工作岗位;要充分运用互联网技术,推进信息采集、录入、审核、公开等各工作环节的系统化、标准化、规范化和常态化。市政府门户网站编辑部(设在广州市电子政务中心)要组织技术力量,在市政府门户网站设置相应信息公开栏目,组织编辑工作力量与各部门做好工作对接,及时督促和掌握各部门报送信息,做好信息接收和发布工作。市府办公厅将定期通报各部门落实情况“成绩单”。
大阳城集团娱乐视频办公厅
2015年9月23日








关注 · 广州政府网