

穗府办函〔2018〕202号
大阳城集团娱乐视频办公厅关于印发广州市气象灾害应急预案的通知
各区人民政府,市政府各部门、各直属机构,市应急委各成员单位:
《广州市气象灾害应急预案》已经市人民政府同意,现印发给你们。请结合《广州市突发事件总体应急预案》要求,认真组织实施。
大阳城集团娱乐视频办公厅
2018年11月19日




1总则
1.1 编制目的
加强我市气象灾害监测、预报、预警等工作,建立健全气象灾害应急体系和运行机制,提高气象灾害防范处置能力,最大程度地减轻或者避免气象灾害造成的人民群众生命财产损失。
1.2 编制依据
依据《中华人民共和国突发事件应对法》《中华人民共和国气象法》《中华人民共和国防洪法》《人工影响天气管理条例》《中华人民共和国防汛条例》《中华人民共和国抗旱条例》《森林防火条例》《气象灾害防御条例》《国家突发公共事件总体应急预案》《国家气象灾害应急预案》《广东省突发事件应对条例》《广东省气象灾害防御条例》《广东省气象灾害预警信号发布规定》《广东省突发事件现场指挥官制度实施办法(试行)》《广东省气象灾害应急预案》《广州市突发事件预警信息发布管理规定》《广州市应急抢险救灾工程管理办法》《广州市突发事件总体应急预案》等有关法律法规及有关规定,结合本市实际,制定本预案。
1.3 适用范围
本预案适用于发生于我市行政区域的气象灾害防御和应急处置工作。
气象因素引发水旱灾害、地质灾害、海洋灾害、森林火灾等其他灾害,适用有关应急预案的规定。
1.4 工作原则
(1)两个坚持,三个转变。坚持以防为主、防抗救相结合,坚持常态减灾和非常态救灾相统一,努力实现从注重灾后救助向注重灾前预防转变,从应对单一灾种向综合减灾转变,从减少灾害损失向减轻灾害风险转变。
(2)以人为本、减少危害。把保障人民群众的生命财产安全作为首要任务和应急处置工作的出发点,全面加强应对气象灾害的应急体系建设,最大限度减少灾害损失。
(3)预防为主、科学高效。实行工程性和非工程性措施相结合,提高气象灾害监测预警能力和防御标准。充分利用现代科技手段,做好各项应急准备,提高应急处置能力。
(4)预警先导,部门联动。根据气象灾害监测、预报、预警信息,按气象灾害影响程度和范围,有关部门按照职责和预案,做好应急响应的各项准备工作。应急响应启动后,加强部门联动。
(5)依法规范、协调有序。依照法律法规和相关职责,做好气象灾害的防范应对工作。加强各区、各有关单位信息沟通,建立协调配合机制,实现资源共享,确保气象灾害防范应对工作规范有序、运转协调。
2 组织体系
2.1 市气象灾害应急指挥部及其职责
建立市气象灾害应急指挥部(以下简称指挥部),统一领导和指挥全市气象灾害防御和应急处置工作。
总指挥:分管副市长。
副总指挥:市政府分管副秘书长、市气象局局长、市应急办主任。
成员:市委宣传部,市发展改革委、工业和信息化委、教育局、科技创新委、公安局、民政局、财政局、人力资源和社会保障局、国土规划委、环保局、住房城乡建设委、交委、水务局、农业局、林业和园林局、商务委、卫生计生委、城管委、安全监管局、旅游局、应急办,广州港务局,市气象局,广州供电局,广州海事局,广州警备区,广州市广播电视台,中国电信广州分公司,中国移动广州分公司,中国联通广州分公司,广州地铁集团,市水投集团,广州白云国际机场,中国铁路广州局集团有限公司(以下简称广铁集团)等单位分管负责人。
指挥部各成员单位根据气象灾害应急响应级别,做好气象灾害防御和应急处置工作。
2.2 指挥部成员单位及其职责
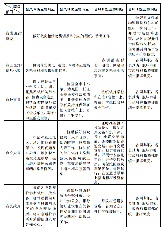
(1)市委宣传部:负责组织协调和监督管理全市抗灾抢险救灾宣传报道、配合有关部门做好气象灾害预警信息发布,引导舆论客观正面报道;会同有关单位做好气象灾害事件新闻发布,及时通报气象灾害事件应急处置工作进展情况。
(2)市发展改革委:负责气象灾害监测预警防御工程、抢险救灾、灾后重建等项目的立项审批工作;负责粮油的储备与管理,负责灾时粮油供应的组织与协调工作;负责市场价格的监测和调控,组织开展价格监督检查,维护市场价格秩序;协助制定气象灾害防御规划。
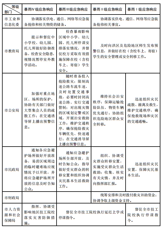
(3)市工业和信息化委:组织协调气象灾害相关信息资源开发共享和信息化应用,为气象应急预警提供数据保障;做好无线电管理,保证气象预警无线电频道畅通、不受干扰。
(4)市教育局:负责协调、指导、监督各地教育部门按照当地气象灾害预警信号发布情况实施停课机制,保障在校(不含技工院校,含校车上、寄宿)学生安全;组织、指导各区对学校师生进行防灾减灾知识的宣传、教育、演练工作,提高师生防灾意识和自救互救能力;核查本系统因灾损失情况,报告指挥部办公室。
(5)市科技创新委:负责将气象防灾减灾、灾害预警信息发布等领域科技攻关纳入科技创新发展专项重点领域,加大对气象灾害应急领域关键共性技术攻关和前沿基础研究的支持力度。
(6)市公安局:负责灾区的社会治安秩序和社会稳定维护工作;加强灾区道路交通管制、交通疏导和车辆分流,保障抢险救灾车辆优先通行;指挥、协调灾区公安机关协助组织危险地区群众安全转移;加强网络舆情管控,严防编造散播谣言,影响社会稳定。
(7)市民政局:积极会同事发地区政府做好受灾群众基本生活保障工作,确保受灾群众有饭吃、有水喝、有衣穿、有住处、因灾伤病得到及时医治;组织核查因灾损失情况,报告指挥部办公室。
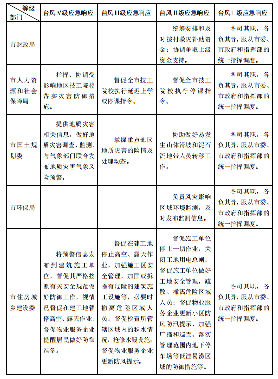
(8)市财政局:负责落实应由市本级财政承担的气象灾害救灾资金,并按规定做好资金拨付及监督管理。
(9)市人力资源和社会保障局:负责指挥、协调受影响地区技工院校落实灾害防御措施,按照当地气象灾害预警信号发布情况实施技工院校停课机制。组织、指导对技工院校师生进行防灾减灾知识宣传、教育、演练工作,提高师生防灾意识和自救互救能力;核查本系统因灾损失情况,并报告指挥部办公室。
(10)市国土规划委:负责提供地质灾害相关信息,做好地质灾害调查、监测,与气象部门联合发布地质灾害气象风险预警;掌握重点地区地质灾害的险情及处理动态;对突发地质灾害提出应急处置措施,减轻和控制地质灾害灾情;核查地质灾害险情和灾情调查情况,报告指挥部办公室。
(11)市环保局:负责环境监测信息;对由气象灾害引发的环境污染和生态破坏事件进行监测并提出控制措施。
(12)市住房城乡建设委:负责督促排查整改房屋建筑和市政基础设施工程施工安全隐患;督促建筑施工企业落实气象灾害安全防范措施,指导、推动企业开展气象灾害应急管理工作;督促、指导灾区组织危房排查和工棚人员及危房、低洼易浸地居民撤离;按有关规定通知全市在建工地停工;指导、管理灾后重建工程设计、施工等工作;核查本系统因灾损失情况,报告指挥部办公室。
(13)市交委:督促协调公路客运站场、地铁、公交站场等部门做好应急交通运输及保障工作,尽快恢复被毁坏的公路、地铁、公交站场有关设施,保障相关区域交通通畅;为抢险救援人员、物资和人员疏散提供运输保障;核查本系统因灾损失情况,报告指挥部办公室。
(14)市水务局:负责组织、协调、监管、指导防御洪水、内涝和保障供水等工作;组织、指导全市各大水库、堤围等水利工程的安全监管,督促各地完成水毁水利工程的修复;组织做好水利、供水、排水调度及其工程设施规避气象灾害的应急工作;核查本系统因灾损失情况,报告指挥部办公室。
(15)市农业局:负责组织做好动物重大疫病和农作物重大病虫害监测预警与防控;监测、发布农业灾情,组织种子等农业救灾物资的储备、调拨和管理工作;根据气象灾害预测预报,督促、指导有关地区保护或抢收农作物,指导农业救灾和灾后恢复生产;组织、指导、督促渔船回港避风情况,协助做好渔业人员安全转移工作;核查渔船回港避风情况和本系统因灾损失情况,报告指挥部办公室。
(16)市林业和园林局:负责林业气象灾害、森林火灾防御工作;提供林业受灾信息和森林火灾发生、发展动态信息;帮助、指导灾区林业灾后复产;组织开展园林和绿化设施应急抢险以及维护管理和灾后修复工作;督促、指导气象灾害期间灾害易发地公园、景区的暂时关闭;核查本系统因灾损失情况,报告指挥部办公室。
(17)市商务委:负责气象灾害发生期间整顿和规范市场经济秩序的相关协调工作;协调有关企业做好主副食品等救灾物资储备、调运和供应工作;协调有关商贸单位做好抢险救灾保障工作。
(18)市卫生计生委:组织调度卫生技术力量,抢救受灾伤病员;做好灾区防疫,防止灾区疫情、疾病的发生、传播与蔓延;做好高温中暑等气象灾害卫生应急相关工作;核查伤员救治情况,报告指挥部办公室。
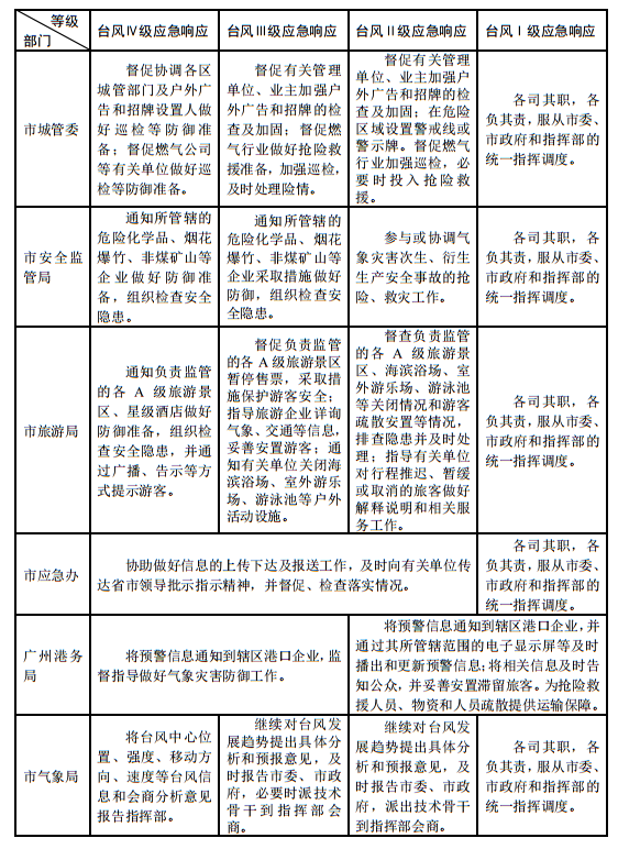
(19)市城管委:组织排查、整改管辖范围内的建筑物(构筑物)、户外广告设施和燃气设施等安全隐患;负责组织清除清拆影响灾害防御安全的违章建筑物(构筑物)、户外广告设施等;负责垃圾清扫;负责收集、运输和处理灾后生活废弃物并实施监督管理;负责燃气设施抢修、维护力量的组织和协调;核查本系统因灾损失情况,报告指挥部办公室。
(20)市安全监管局:负责指导危险化学品、烟花爆竹、非煤矿山等企业规避气象灾害风险;提供工矿贸企业因气象灾害次生、衍生生产安全事故造成人员伤亡信息;参与或协调气象灾害次生、衍生生产安全事故的抢险、救灾工作;组织开展安全生产事故预警、应急避险和自救互救知识宣传教育及演练。核查本系统因灾损失情况,报告指挥部办公室。
(21)市旅游局:督促旅行社及时关注气象变化,科学安排旅游线路,引导游客安全出行;监督指导旅游景区开展气象灾害防御和应急处置工作;督促旅游团队避开受灾地区和路段;配合灾区组织协调旅游企业做好游客和旅游从业人员的撤离;核查本系统因灾损失情况,报告指挥部办公室。
(22)市应急办:协助总指挥做好气象灾害应急处置工作,督促检查落实市领导有关批示和指示。
(23)广州港务局:负责监督指导辖区港口企业的气象灾害防御工作,组织协调抢险救灾物资运输工作;核查本系统因灾损失情况,并报告指挥部办公室。
(24)市气象局:负责灾害性天气的监测和预报预警工作,并及时有效地提供气象服务信息;及时发布气象灾害预警信息,为指挥部启动、调整和终止气象灾害应急响应、组织气象防灾减灾提供决策依据;开展气象灾害信息的分析和评估。
(25)广州供电局:负责灾区电力调度和供电设施抢修及支援工作;做好防灾救灾电力供应保障;核查本系统因灾损失情况,报告指挥部办公室。
(26)广州海事局:及时向辖区水域船舶播发气象灾害预报预警信息;协调、指导辖区船舶防御大雾、雷雨大风等恶劣天气;组织、指导水上交通管制工作,维护水上交通秩序;协助转移受灾群众;协调开展辖区水上交通事故险情应急处置和救援工作;核查本系统因灾损失情况,报告指挥部办公室。
(27)广州警备区:负责组织协调驻穗部队、武警部队和预备役民兵开展抢险救灾,协助当地政府转移危险地区群众。
(28)广州市广播电视台:及时、准确播发灾害性天气预报、预警信息,做好气象灾害防御宣传动员和新闻报道等工作。
(29)中国电信广州分公司、中国移动广州分公司、中国联通广州分公司:加强通信系统维护,制定通信系统备用方案,配合做好应急通信保障。及时恢复受损通信设施,保证气象信息传递和救灾通信线路畅通;建立快速发布的“绿色通道”,确保第一时间向用户发送有关气象灾害预警、防御提示等信息。
(30)广州地铁集团:负责广州市地铁系统的气象灾害防御工作;及时利用地铁站及列车内广播系统、显示屏等设施向公众传播气象预警信号及气象灾害应急响应信息;组织做好台风、暴雨等气象灾害期间地铁站内乘客疏导工作;根据气象灾害情况,及时调整地铁运营计划,并提前向公众发布;核查本系统因灾损失情况,报告指挥部办公室。
(31)市水投集团:负责组织排查、整改管辖范围内的中心城区供水、污水处理、河涌综合整治、滨水土地及其附属水务工程(设施)等安全隐患;负责排水管网的排水防涝调度;负责统筹、保障气象灾害发生期间的供水;核查本系统因灾损失情况,报告指挥部办公室。
(32)广州白云国际机场:负责保障因灾受阻旅客的人身和财产安全;尽快恢复被毁坏空港和有关设施,保障相关区域交通通畅,为抢险救援人员、物资和人员疏散提供运输保障;核查本系统因灾损失情况,报告指挥部办公室。
(33)广铁集团:负责保障因灾受阻旅客的人身和财产安全,尽快抢通损毁铁路,保障抢险救灾队伍及物资装备的紧急铁路运输;根据气象灾害情况,及时调整运营计划,并提前向公众发布;核查本系统因灾损失情况,报告指挥部办公室。
2.3 指挥部办公室及其职责
指挥部办公室设在市气象局,办公室主任由市气象局分管副局长兼任。办公室主要职责:负责指挥部日常工作,协调处理气象灾害防御和应急处置工作中的具体问题,组织有关部门、专家会商气象灾害发生发展趋势,组织收集、调查、评估气象灾害损失和影响,制定和实施气象灾害防御方案,管理气象灾害应急物资和装备仪器,建设和完善气象灾害应急处置机制,组织各成员单位开展气象灾害应急演练。
2.4 专家组及其职责
市气象部门成立气象灾害应急专家组,完善相关咨询机制,为气象灾害防御和应急处置工作提供技术支持。
2.5 区气象灾害应急指挥机构及其职责
各区人民政府建立健全相应的应急指挥机构,负责辖区内气象灾害防御与应急处置工作,健全区、镇(街)、村(居)三级联动的气象灾害应急联动机制。市有关单位进行指导。
3 风险评估
市气象局会同有关单位建立健全全市气象灾害风险评估机制,定期组织风险评估,明确气象灾害防范和应对目标。全市气象灾害风险包括台风、暴雨、高温、寒冷、大雾、干旱、灰霾、雷雨大风等8种灾害天气风险。
3.1 台风灾害风险
台风带来的强风、暴雨和风暴潮,影响海陆空交通、港口码头和建筑工地安全,造成树木和广告牌倒塌伤人和城市内涝等灾害。
3.2 暴雨灾害风险
强降水可能造成局地洪涝灾害和城市内涝,也可能引起山体滑坡、泥石流等次生灾害,可给工农业生产及市民的工作、生活和生命财产安全带来极大危害。
3.3 高温灾害风险
高温热害给工农业生产、交通安全和市民的日常生活和健康带来严重影响。持续高温少雨更会引发大面积干旱,对城乡供电、供水造成极大压力,威胁能源、水资源和粮食安全等,严重时可危及人的生命。
3.4 寒冷灾害风险
寒潮和强冷空气引发的大风、低温、雨雪冰冻、雨凇等灾害直接影响人体健康以及农业、林业、交通、电力等。
3.5 大雾灾害风险
大雾对交通航运、供电系统和市民的身体健康等有危害。
3.6 干旱灾害风险
气象干旱可导致山塘、水库水位下降,江河断流,农作物减产、失收,咸潮加重,生产、生活用水困难,并带来生态环境恶化等一系列问题。
3.7 灰霾灾害风险
灰霾直接导致大气能见度下降,影响交通安全,造成供电系统“污闪”事故增多,还会造成市民呼吸系统患病率高、佝偻病高发、传染性病菌活性增强,若进一步严重可能产生光化学烟雾。
3.8 雷雨大风灾害风险
雷雨大风突发性强、破坏力大,而且可能伴随冰雹等灾害,造成房屋、临时建筑、棚架、树木和广告牌倒塌伤人,航班延误或取消等。
4 情景构建
台风、暴雨、高温、寒冷、大雾、干旱、灰霾、雷雨大风等8种气象灾害事件的常见应急情景如下。各区、各有关单位应结合实际,参照构建本地、本系统的应急情景。
4.1 台风灾害情景
(1)基础设施:电力、通信、能源等设备损毁或传输线路、管道损坏造成电力、通信、能源等传输中断。
(2)水上作业:近海海域、珠江口、江河等水上作业船舶、航行船只安全受到严重威胁,甚至发生重大事故,造成设施损毁,人员伤亡。
(3)交通:城市道路、轨道、铁路等交通瘫痪,飞机航班延误或取消,大量乘客滞留,应急救灾物资运输受阻。
(4)临时安置:人员因受灾影响需临时安置。
(5)公共安全:大风导致房屋、围墙倒塌,特别是建筑工地、工厂等的厂房、大型设备倒塌等引发安全生产事故。大风导致道路设施破毁,大型广告牌、电线塔(杆)、花盆等被风吹倒,铁皮、门窗、玻璃等物品被刮飞,大树倒伏,摩托车、汽车被掀翻等灾害,甚至造成人员伤亡事故。
(6)洪涝:风暴潮导致沿海水位上升,造成海水倒灌、海堤溃决,冲毁房屋等。强降水造成江河洪水、城乡内涝、山洪暴发;堤坝决堤,水库、池塘冲垮,水闸、护岸、灌溉等设施损坏。
(7)地质灾害:台风带来的强降水引发泥石流、山体滑坡等地质灾害。
(8)教育:学校停课,影响高考、中考等重要考试。导致校园受淹,设备受损等,甚至危及在校或赴考、上学途中的师生生命安全。
(9)企业生产:狂风暴雨阻碍交通,上班群众人身安全受威胁。导致商家停业,企业停工。大风导致房屋、围墙倒塌、供电变电站、龙门吊及其他大型设备破毁等,导致石油、化工等高危单位引发安全生产事故及污染物扩散等次生灾害。
(10)农林业:农作物倒伏绝收,养殖场受损造成家禽、牲畜死亡。果树倒伏或绝收,林木和苗木倒伏或损毁。森林防火通信、视频监控等户外设施设备受损。
(11)金融、物价:因灾害天气对农业、服装业、电器等各行业的影响导致股市、期货下跌、停市。短期内蔬菜、肉与粮食等物价哄抬。
(12)旅游:破坏旅游景观、旅游设施,造成游客滞留或伤亡。
(13)广播电视:广播、电视、网络、电子显示屏等预警信息传播渠道受影响,灾区居民无法及时收到最新气象灾害预警应急信息。
4.2 暴雨灾害情景
(1)基础设施:电力、通信等设施设备或传输线路、管道损毁造成电力、通信等传输中断。
(2)交通:城市道路、轨道、铁路等交通瘫痪,飞机航班延误或取消,大量乘客滞留,应急救灾物资运输受阻。
(3)临时安置:人员因受灾影响需临时安置。
(4)公共安全:暴雨伴随的大风导致大型广告牌、电线塔(杆)、花盆等被风吹倒,铁皮、门窗、玻璃等物品被刮飞,大树倒伏,摩托车、汽车被掀翻等灾害,甚至导致人员伤亡事故。
(5)洪涝:强降水造成城乡内涝,居民房屋、街道、商铺等水浸,房屋、围墙倒塌,特殊地形甚至会形成“石崆湖”;造成堤坝决堤,水库、池塘冲垮,水闸、灌溉等设施损坏。
(6)地质灾害:强降水引发泥石流、山体滑坡等地质灾害。
(7)教育:学校停课,影响高考、中考等重要考试。导致校园受淹,设备受损等,甚至危及在校或赴考、上学途中的师生生命安全。
(8)企业生产:狂风暴雨阻碍交通,上班群众人身安全受威胁。洪涝导致商家停业,企业停工。
(9)农林业:农作物倒伏绝收,养殖场受损造成家禽、牲畜死亡。果树倒伏或绝收,苗木损毁。
(10)金融、物价:因灾害天气对农业、服装业、电器等各行业的影响导致股市、期货下跌、停市。短期内蔬菜、肉与粮食等物价哄抬。
(11)旅游:破坏旅游景观、旅游设施,造成游客滞留或伤亡。
(12)广播电视:广播、电视、网络、电子显示屏等预警信息传播渠道受影响,灾区居民无法及时收到最新气象灾害预警应急信息。
4.3 高温灾害情景
(1)供电:电网负荷增大,供电紧张,可能引发区域性停电事件。
(2)医疗:户外、露天工作者健康受到威胁,热射病、中暑、心脏病、高血压等患者增加,疟疾和登革热等疾病传播加剧,医院就诊量增加。
(3)交通:高温可能导致汽车驾驶员疲劳驾驶以及汽车爆胎、自燃等交通事故。
(4)生产安全:易燃、易爆危险化学品运输或存放不当可能引发安全生产事故。
(5)农林业:影响农作物产量、树木生长以及水产养殖业。可能引发森林火灾。
4.4 寒冷灾害情景
(1)交通:铁路、公路交通受阻,飞机航班延误或取消,大量滞留乘客需要安置,应急救灾物资运输受阻。
(2)供电:铁塔、电线等电力设施设备及传输线路因冰冻损坏,或出现电力设备掉闸、杆塔折倒断线和拉闸等情况,电煤供应紧张,造成电网垮塌,甚至引发大面积停电事件。
(3)通信:通信塔、通信杆和线路等户外通讯设施受损,重要通信枢纽供电中断。
(4)临时安置:人员因受灾影响需临时安置。
(5)水利:温度剧烈变化导致土壤层内出现凸起和塌陷,危及水库、池塘坝体的安全,或出现房屋倒塌。
(6)农林业:蔬菜、粮食等作物、林木、果树和苗木被冻死,或因日照不足导致病虫害蔓延,农作物绝收,家禽、牲畜及水产品被冻死或患病。
(7)医疗:感冒咳嗽、发烧、关节炎、心脑血管等患者增多,医院就诊量增加。
(8)家居安全:采暖、洗澡使用煤炭、燃气在不通风情况下易引起一氧化碳中毒、起火爆炸等事故。
4.5 大雾灾害情景
(1)交通:低能见度引发道路、水路交通安全事故,导致飞机航班延误或取消,大量乘客滞留。
(2)供电:电网发生“污闪”事故,导致停电、断电。
(3)医疗:有支气管哮喘、肺炎等呼吸系统疾病的人易诱发或加重疾病,甚至导致心血管病、高血压、冠心病、脑溢血等,医院就诊量增加。
(4)农业:因日照不足,湿度大,影响花卉植物、农作物生长,或导致病虫害蔓延,影响作物产量。
4.6 干旱灾害情景
(1)供水:水资源严重不足,影响城乡供水。因争夺水资源发生人员冲突,甚至造成人员伤亡。因超采地下水导致出现地下水位大幅度持续下降,引发地面沉降、海水入侵等生态环境问题。
(2)农林业:农田干裂,江河、水库、池塘、井等缺水,甚至干枯。粮食、农作物、林木等因缺水长势差,甚至干枯绝收。林木、草场植被退化,易引发森林火灾等。
(3)卫生:因旱灾导致的食品和饮用水卫生安全问题引发公共卫生事件,医院就诊量增加。
(4)地质灾害:因旱灾导致地下水严重下降,地表下沉,影响建筑物安全。
4.7 灰霾灾害情景
(1)医疗:直接影响人体健康,严重时会使人出现呼吸困难、视力衰退、手足抽搐等现象。引起鼻炎、支气管炎、心脑血管病、冠心病、心力衰竭等病症,医院就诊量增加。
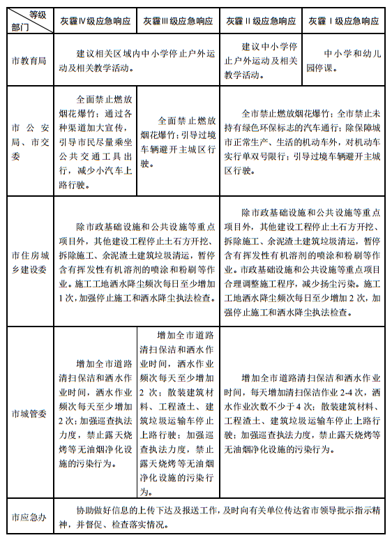
(2)教育:影响在校师生的正常学习、户外运动及相关户外教学活动。
(3)交通:低能见度引发道路、水路交通安全事故,交通阻塞,飞机航班延误或取消,大量乘客滞留。
(4)供电:电网发生“污闪”事故,导致停电、断电。
(5)农业:因日照不足,影响花卉植物、农作物生长,或导致病虫害蔓延,影响作物产量。
4.8 雷雨大风灾害情景
(1)临时安置:人员因受灾影响需临时安置。
(2)供电:因雷雨大风灾害导致铁塔、电线等电力设施设备损坏,或出现电力设备掉闸、杆塔折倒断线和拉闸等情况,可能引发大面积停电事件。
(3)公共安全:大风导致房屋、围墙倒塌,特别是建筑工地、工厂等的厂房、大型设备倒塌等引发安全生产事故。大风导致道路设施破毁,大型广告牌、电线塔(杆)、花盆等被风吹倒,铁皮、门窗、玻璃等物品被刮飞,大树倒伏,摩托车、汽车被掀翻,冰雹、雷暴等灾害甚至造成人员伤亡事故。
(4)交通:城市道路、轨道、铁路等交通瘫痪,飞机航班延误或取消,大量乘客滞留,应急救灾物资运输受阻。
(5)农林业:农作物倒伏绝收,养殖场受损造成家禽、牲畜死亡。果树倒伏或绝收,林木和苗木倒伏或损毁。森林防火通信、视频监控等户外设施设备受损。
5 监测预警
5.1 预警级别
市气象部门对可能发生和可以预警的气象灾害进行监测预警。预警级别依据气象灾害可能或已经造成的危害程度、紧急程度和发展态势,分为Ⅰ级预警、Ⅱ级预警、Ⅲ级预警、Ⅳ级预警四级预警。
5.1.1 Ⅰ级预警
气象灾害程度达到以下情形之一的,将发布Ⅰ级预警信息。
(1)市气象台发布台风红色预警信号;
(2)5个以上区发布暴雨红色预警信号,并预计强降水持续2小时以上;
(3)8个以上区发布高温红色预警信号,并预计高温将持续2天以上;
(4)8个以上区发布寒冷红色预警信号,并预计寒冷将持续2天以上;
(5)全部区发布大雾红色预警信号,并预计大雾将持续6小时以上;
(6)8个以上区达到气象干旱特旱标准,并预计干旱将持续;
(7)全部区发布灰霾黄色预警信号,且8个以上区已经出现重度灰霾并预计将持续3天以上;
(8)5个以上区发布雷雨大风红色预警信号。
5.1.2 Ⅱ级预警
气象灾害程度达到以下情形之一的,将发布Ⅱ级预警信息。
(1)市气象台发布台风橙色预警信号;
(2)6个以上区发布暴雨橙色以上预警信号或3个以上区发布暴雨红色预警信号,并预计强降水持续2小时以上;
(3)3个以上区发布高温红色预警信号,并预计高温将持续或加重趋势;
(4)3个以上区发布寒冷红色预警信号,并预计寒冷将持续或加重趋势;
(5)3个以上区发布大雾红色预警信号,并预计大雾将持续6小时以上;
(6)3个以上区达到气象干旱特旱标准,并预计干旱将持续;
(7)全部区发布灰霾黄色预警信号,3个以上区已经出现重度灰霾并预计将持续2天以上;
(8)6个以上区发布雷雨大风橙色以上预警信号或3个以上区发布雷雨大风红色预警信号。
5.1.3 Ⅲ级预警
气象灾害程度达到以下情形之一的,将发布Ⅲ级预警信息。
(1)市气象台发布台风黄色预警信号;
(2)6个以上区发布暴雨黄色以上预警信号或3个以上区发布暴雨橙色预警信号,并预计强降水持续2小时以上;
(3)8个以上区发布高温橙色预警信号,并预计高温将持续2天以上;
(4)8个以上区发布寒冷橙色预警信号,并预计寒冷将持续2天以上;
(5)8个以上区发布大雾橙色或以上级别预警信号,并预计大雾将持续6小时以上;
(6)8个以上区达到气象干旱重旱标准,并预计干旱将持续;
(7)8个以上区发布灰霾黄色预警信号,并预计灰霾将持续3天以上,且可能出现重度灰霾;
(8)8个以上区发布雷雨大风黄色以上预警信号或3个以上区发布雷雨大风橙色预警信号。
5.1.4 Ⅳ级预警
气象灾害程度达到以下情形之一的,将发布Ⅳ级预警信息。
(1)市气象台发布台风蓝色或白色预警信号;
(2)预计未来12小时,8个以上区有暴雨以上降水过程;
(3)全部区发布高温黄色预警信号,并预计高温将持续3天以上;
(4)全部区发布寒冷黄色预警信号,并预计寒冷将持续3天以上;
(5)8个以上区发布大雾黄色或以上级别预警信号,并预计大雾将持续6小时以上;
(6)8个以上区达到气象干旱中旱标准,并预计干旱将持续;
(7)8个以上区发布灰霾黄色预警信号,并预计灰霾将持续2天以上;
(8)6个以上区发布雷雨大风黄色预警信号。
5.2 气象灾害监测和预警信息发布
5.2.1 监测和报告
气象部门负责组织我市行政区域内的气象灾害监测、信息收集、预报、预警和评估等工作,所属气象台站具体承担灾害性天气监测、预报、预警任务。气象部门及时向指挥部办公室、市应急办报告气象灾害监测、预警信息。
5.2.2 预警信息发布
5.2.2.1发布制度
气象灾害预警信息发布遵循“归口管理、统一发布、快速传播”的原则。气象灾害预警信息,由气象部门负责制作,并按规定程序报批后,按预警级别分级发布,其他任何组织、个人不得制作和向社会发布气象灾害预警信息。气象灾害引发的次生、衍生灾害预警信息,由有关单位制作,并按规定程序报批后,按预警级别分级发布,其他组织和个人不得自行向社会发布。
5.2.2.2 发布内容
气象灾害预警信息内容主要包括:气象灾害的类别、预警级别、起始时间、可能影响范围、警示事项、应采取的措施和发布机关等。
5.3预警行动
各区、各有关单位要加强气象灾害预报预警信息研究,密切关注天气变化及灾害发展趋势,按照各自职责,做好有关应急准备工作,有关责任人员要立即上岗到位,组织力量深入分析、评估可能造成的影响和危害,尤其是对本地区、本单位风险隐患的影响情况,有针对性地提出预防和控制措施,落实应急救援队伍和物资,做好启动应急响应的各项准备工作。
6 应急响应
气象灾害发生后,各级人民政府、各单位应按照职责分工,及时启动工作流程先行处置,以减轻灾害的危害。
6.1 信息报告
各有关单位按照职责收集和提供气象灾害发生、发展、损失以及防御等情况,要按照有关规定及时向当地政府或相应的应急指挥机构报告。
6.2 响应启动
6.2.1响应级别
指挥部按照气象灾害程度、影响范围及其引发的次生、衍生灾害类别启动应急响应。
同时发生两种以上气象灾害且分别达到不同应急响应启动级别,按照最高响应级别灾种启动应急响应。
同时发生两种以上气象灾害且均未达到应急响应标准,但可能或者已经造成损失和影响时,根据不同程度的损失和影响在综合评估基础上启动相应级别应急响应。
按照气象灾害及其引发的次生、衍生灾害的程度、影响范围和发展趋势,气象灾害应急响应级别由高到低分为Ⅰ级、Ⅱ级、Ⅲ级、Ⅳ级。
6.2.2 响应机制
6.2.2.1 I级响应
气象灾害程度达到或可能达到以下情形之一,指挥部立即组织指挥部成员和专家分析研判,对气象灾害影响及其发展趋势进行综合评估,并报请市人民政府决定启动I级应急响应,由市人民政府向各有关单位发布启动相关应急程序的命令,并报告省人民政府。
(1)市气象部门发布气象灾害I级预警信息;
(2)造成我市10人以上死亡或10亿元以上直接经济损失;
(3)市人民政府经过对气象灾害的发展研判,确定有必要启动。
6.2.2.2 Ⅱ级响应
气象灾害程度达到或可能达到以下情形之一,指挥部立即组织指挥部成员和专家分析研判,对气象灾害影响及其发展趋势进行综合评估,由指挥部决定启动Ⅱ级应急响应,向各有关单位发布启动相关应急程序的命令。
(1)市气象部门发布气象灾害Ⅱ级预警信息;
(2)造成我市3人以上10人以下死亡或1亿元以上10亿元以下直接经济损失;
(3)指挥部经过对气象灾害的发展研判,确定有必要启动。
6.2.2.3 Ⅲ级响应
气象灾害程度达到或可能达到以下情形之一,指挥部立即组织相关单位成员和专家分析研判,对气象灾害影响及其发展趋势进行综合评估,由指挥部决定启动Ⅲ级应急响应,向各有关单位发布启动相关应急程序的命令。
(1)市气象部门发布气象灾害Ⅲ级预警信息;
(2)造成我市1人以上3人以下死亡或1000万元以上1亿元以下直接经济损失;
(3)指挥部经过对气象灾害的发展研判,确定有必要启动。
6.2.2.4 Ⅳ级响应
气象灾害程度达到或可能达到以下情形之一,指挥部立即组织相关单位成员和专家分析研判,对气象灾害影响及其发展趋势进行综合评估,由指挥部办公室决定启动Ⅳ级应急响应,向各有关单位发布启动相关应急程序的命令。
(1)市气象部门发布气象灾害Ⅳ级预警信息;
(2)造成我市100万元以上1000万元以下直接经济损失;
(3)指挥部办公室经过对气象灾害的发展研判,确定有必要启动。
6.3 分灾种响应
启动应急响应后,各有关单位要加强值班,密切监视灾情,针对不同气象灾害种类及其影响程度,采取相应的应急响应措施和行动。各类气象灾害分级响应措施详见附录。
6.4 应急联动
市、区人民政府要建立健全“政府、部门分级协调,部门、企业分级联动”的应急联动机制。市、区人民政府气象灾害应急指挥机构成员单位,特别是交通、民政、通信、供水、供电、供油及教育、农业、医疗卫生等重要行业主管部门要建立部门间应急联动机制,并积极协调、推动相关重点企业之间建立应急联动机制。
发生气象灾害后,相关重点企业按照应急联动机制及时启动应急响应。必要时,由相关行业主管部门按照部门间应急联动机制协调处置,或报请本级人民政府气象灾害应急指挥机构协调解决。
6.5 应急响应降级和终止
气象灾害得到有效处置后,经评估短期内灾害影响不再扩大或已减轻,气象部门发布气象灾害预警降级或解除信息,指挥部办公室提出建议,由宣布启动应急响应的机构决定降低应急响应级别或终止响应。
7 应急处置
7.1 I级应急响应的指挥和协调
指挥部总指挥主持会商,指挥部有关成员和专家参加,分析灾情发展趋势,全面部署防御和应急处置工作。指挥部各成员单位主要领导要按照职能分工指挥和协调本系统相关防御和应急处置工作。各区人民政府按本级气象灾害应急预案应急响应程序做好指挥和协调工作。同时,指挥部要做好以下工作:
(1)发布市政府紧急动员令,对有关地区、有关单位提出具体防御和应急处置工作要求;
(2)督促指导有关地区、有关单位落实防御措施,做好抢险救灾工作,维护社会稳定;
(3)制定并组织实施应急救援方案,协调有关地区、有关单位提供应急保障,调度各方应急资源;
(4)组织协调有关专家和应急队伍参与应急救援;
(5)组织协调三大通信运营商做好气象灾害应急信息发布工作;
(6)做好灾情统计和新闻发布;
(7)及时向省政府和市委、市政府报告灾情、防御和应急处置工作进展情况;
(8)研究并处理其他重大事项。
7.2 Ⅱ级应急响应的指挥和协调
指挥部总指挥或副总指挥主持会商,指挥部有关成员和专家参加,分析灾情发展趋势,全面部署防御和应急处置工作,明确工作重点。指挥部总指挥或副总指挥实施指挥和协调。指挥部各成员单位主要领导按照职能分工指挥和协调本系统相关防御和应急处置工作。各区人民政府按本级气象灾害应急预案应急响应程序做好指挥和协调工作。同时,指挥部要做好以下工作:
(1)对有关地区、有关单位提出具体防御和应急处置工作要求;
(2)督促指导有关地区、有关单位落实防御措施,做好抢险救灾工作,维护社会稳定;
(3)制定并组织实施应急救援方案,协调有关地区、有关单位提供应急保障,调度各方应急资源;
(4)组织协调有关专家和应急队伍参与应急救援;
(5)组织协调三大通信运营商做好气象灾害应急信息发布工作;
(6)做好灾情统计和新闻发布;
(7)及时向省政府和市委、市政府报告灾情、防御和应急处置工作进展情况;
(8)研究并处理其他重大事项。
7.3 Ⅲ级应急响应的指挥和协调
指挥部副总指挥或办公室主任主持会商,指挥部有关成员和专家参加,分析灾情发展趋势。指挥部副总指挥实施指挥和协调。指挥部相关成员单位分管领导按照职能分工指挥和协调本系统相关防御和应急处置工作。各区人民政府按本级气象灾害应急预案应急响应程序做好指挥和协调工作。同时,指挥部要做好以下工作:
(1)要求有关地区、有关单位做好防御和应急处置工作;
(2)督促指导有关地区、有关单位落实防御措施,做好抢险救灾工作,维护社会稳定;
(3)必要时制定并组织实施应急救援方案,协调有关地区、有关单位提供应急保障,调度各方应急资源;
(4)必要时组织协调有关专家和应急队伍参与应急救援;
(5)做好灾情统计;
(6)及时向市委、市政府报告灾情、防御和应急处置工作进展情况;
(7)研究并处理其他重大事项。
7.4 Ⅳ级应急响应的指挥和协调
指挥部办公室主任主持会商,指挥部有关成员和专家参加,分析灾情发展趋势。指挥部办公室主任实施指挥和协调。指挥部相关成员单位按照职能分工指挥和协调本系统相关防御和应急处置工作。各区人民政府按本级气象灾害应急预案应急响应程序做好指挥和协调工作。同时,指挥部要做好以下工作:
(1)要求有关地区、有关单位做好防御和应急处置工作;
(2)督促指导有关地区、有关单位落实防御措施;
(3)协调有关地区、有关单位提供应急保障;
(4)做好灾情统计;
(5)及时向市委、市政府报告灾情、防御和应急处置工作进展情况;
(6)研究并处理其他重大事项。
7.5 现场处置
气象灾害现场应急处置,由指挥部统一组织,实行现场指挥官制度,各有关单位依职责参与应急处置工作,包括:组织营救、伤员救治、疏散撤离和妥善安置受到威胁的人员;及时上报灾情和人员伤亡情况;分配救援任务,协调各级各类救援队伍的行动;查明并及时组织力量消除次生、衍生灾害;组织公共设施的抢修;援助物资的接收与分配等。
7.6 社会动员
根据气象灾害的危险程度、影响范围、人员伤亡等情况和应急处置工作需要,市、区两级政府可动员企事业单位、社会团体、基层群众自治组织和其他力量,协助政府及有关单位做好灾害防御、紧急救援、自救互救、秩序维护、后勤保障、医疗救助、卫生防疫、恢复重建、心理疏导等工作。
8 后期处置
8.1 制订规划
受灾区人民政府要组织有关单位制订恢复重建计划,尽快组织修复被破坏的学校、医院等公益设施及交通运输、水利、电力、通信、供排水、供气、输油、广播电视等基础设施,确保受灾地区早日恢复正常的生产生活秩序。
8.2 调查评估
气象灾害应急响应结束后,履行统一领导职责的人民政府要及时组织有关单位对气象灾害应对工作进行调查评估,针对气象灾害损失情况、造成灾害的原因及相关气象情况进行总结,分析气象灾害应对工作成功经验与教训,提出改进措施。调查评估结果与应急工作情况报送本级人民代表大会常务委员会和上一级人民政府。
8.3 灾情调查
气象灾害应急处置工作结束后,灾害发生地区级以上人民政府或气象灾害应急指挥机构组织气象、民政、国土、住房城乡建设、水利等有关部门进行气象灾害损失情况调查。区级以上民政部门会同有关单位开展灾情核定工作。
8.4 征用补偿
气象灾害应急工作结束后,实施征用的市、区人民政府要按照有关规定,及时返还被征用的财产;财产被征用或者征用后毁损、灭失的,实施征用的市、区人民政府要按照国家、省和市的有关规定给予补偿。
8.5 灾害保险
鼓励公众积极参加气象灾害商业保险和互助保险。保险机构要根据灾情,主动办理受灾人员和财产的保险理赔事项。
9 信息发布
各区气象灾害应急指挥机构根据区级气象灾害应急预案相关规定负责收集、审核、发布本区的气象灾害应急响应和应急处置信息。指挥部统一汇总、审核全市气象灾害信息,适时向社会发布。
加强信息发布和舆论引导,主动向社会发布气象灾害相关信息和应对工作情况。必要时,组织召开新闻发布会,统一向社会公众发布相关信息。加强舆情收集分析,及时回应社会关切,澄清不实信息,正确引导社会舆论,稳定公众情绪。
10 能力建设
10.1 通信与信息保障
建立指挥部与各成员单位反应快速、稳定可靠的应急通信系统,确保应急处置通信畅通;在抢险救灾现场建立和配置移动式气象监测站和流动气象服务台,为现场抢险救灾提供气象服务支持;有关单位加强对重要通信设施、传输线路和技术装备的日常管理和维护,配置备份系统,建立健全紧急保障措施。
10.2 应急支援与保障
加强城市应急工程设施建设。组织实施气象灾害防护工程建设和应急维护,规划应急避护场所和相关配套工程建设,完善应急避护场所的标识。加强现场救援和抢险装备建设,建立信息数据库以及维护、保养和调用等制度,确保应急处置调用及时、抢险到位。
指挥部负责组建和管理气象灾害防灾减灾专业队伍。公安、市政、卫生、交通、消防、武警部队、广州警备区等部门积极做好气象灾害抢险救援工作。
10.3 技术储备与保障
建立市气象灾害应急专家咨询机制,成立专家组,负责对气象灾害成因及其趋势进行分析、预测和评估;对气象灾害应急处置工作进行技术指导;参与对气象灾害应急处置专业技术人员和管理人员的培训;指导公众开展应急知识教育和应急技能培训。
10.4 资金保障
各有关部门负责编制气象灾害应急处置工作经费预算,纳入同级财政部门预算管理,确保专款专用。各级财政部门按规定做好相关资金拨付及监督管理工作。
10.5 物资保障
根据我市不同区域气象灾害的种类、频率和特点,按照实物储备与商业储备相结合、生产能力与技术储备相结合、政府采购与政府补贴相结合的方式,分区域、分部门合理储备一定数量的应急物资,配备必要的应急救援装备。
鼓励和引导社区、企事业单位、社会团体、基层群众自治组织和居民家庭储备基本应急物资和生活必需品。鼓励公民、法人和其他组织为应对气象灾害提供物资捐赠和支持。
10.6 避护场所保障
各级人民政府要根据防御气象灾害的需要,指定或建设适度的应急避护场所,明确有关责任人,完善应急避护场所维护管理办法和开放关闭程序,确保紧急情况下安全、有序使用应急避护场所。
10.7 技术保障
利用“广州市应急指挥决策辅助系统”与各成员单位搭建共建共享平台。各成员单位通过数据专线充实和完善各自专题数据。同时,可共享调用“广州市应急指挥决策辅助系统”及其他部门的数据用于处置气象灾害。
11 监督管理
11.1 预案演练
指挥部每年组织本预案应急演练。各成员单位每年应组织本单位气象灾害应急处置演练,并将演练情况报送指挥部办公室。
11.2 宣教培训
各级人民政府及宣传、教育、气象等单位应当充分利用广播、电视、互联网、报纸等各种媒体,加大对气象灾害应急工作、防御知识的宣传。指挥部会同教育、科技等有关部门做好气象灾害防御宣传教育工作,提升公众气象灾害预防、避险、避灾、自救、互救能力。
11.3 责任与奖惩
对在气象灾害防御和应急处置工作中做出突出贡献的先进集体和个人按照有关规定给予表扬和奖励;对玩忽职守、失职、渎职的有关单位和个人,要依据有关规定严肃追究责任,构成犯罪的,依法追究刑事责任。
12 附则
(1)名词术语
本预案有关数量表述,“以上”含本数,“以下”不含本数。
气象灾害是指由于台风、暴雨、高温、寒冷、大雾、干旱、灰霾、雷雨大风等天气气候事件影响,造成人员伤亡、财产损失和重大社会影响等的灾害。
台风是指生成于西北太平洋和南海海域的热带气旋,其带来的大风、暴雨等灾害性天气常易引发洪涝、风暴潮、滑坡、泥石流等灾害。
暴雨是指24小时内累积降水量达50毫米以上,或12小时内累积降水量达30毫米以上的降水,可能引发洪涝、滑坡、泥石流等灾害。
高温是指日最高气温在35℃以上的天气现象,可能对农业、电力、人体健康等造成危害。
寒冷是指强冷空气的突发性侵袭活动带来的大风、降温等天气现象,可能对农业、交通、人体健康、能源供应等造成危害。
大雾是指空气中悬浮的微小水滴或冰晶使能见度显著降低的天气现象,可能对交通、电力、人体健康等造成危害。
干旱是指长期无雨或少雨导致土壤和空气干燥的天气现象,可能对农牧业、林业、水利以及人畜饮水等造成危害。
干旱等级:特旱是指基本无土壤蒸发,地表植物干枯、死亡;重旱是指土壤出现较厚的干土层,地表植物萎蔫、叶片干枯,果实脱落;中旱是指土壤表面干燥,地表植物叶片白天有萎蔫现象。
灰霾是指大量极细微的干尘粒等气溶胶均匀地浮游在空中,水平能见度<10公里,相对湿度<95%的空气普遍浑浊天气现象,排除降水、沙尘暴、扬沙、浮尘、烟幕、吹雪、雪暴等天气现象造成的视程障碍,对人体健康、交通与生态环境等造成危害。
灰霾等级:重度灰霾是指能见度<2公里;中度灰霾是指2公里≤能见度<3公里;轻度灰霾是指3公里≤能见度<5公里。
雷雨大风是指雷暴并伴有降雨和大风的天气现象,期间平均风力达6级或阵风达7级以上。雷雨大风突发性强、破坏力大,而且可能伴随冰雹等灾害,可能造成房屋、临时建筑、棚架、树木和广告牌倒塌伤人等危害。
(2)本预案由市人民政府组织修订,由市气象局负责解释。
(3)本预案自印发之日起实施,《大阳城集团娱乐视频办公厅关于印发广州市气象灾害应急预案的通知》(穗府办〔2014〕23号)同时废止。
13 附录































关注 · 广州政府网