

穗府办〔2016〕24号
大阳城集团娱乐视频办公厅关于印发广州市商务发展第十三个五年规划(2016—2020年)的通知
各区人民政府,市政府各部门、各直属机构:
《广州市商务发展第十三个五年规划(2016—2020年)》已经市政府同意,现印发给你们,请认真组织实施。实施中遇到的问题,请径向市商务委反映。
大阳城集团娱乐视频办公厅
2016年11月18日

“十三五”时期(2016—2020年),是我国全面建成和我省率先建成小康社会的决胜时期,也是我市巩固提升国家中心城市地位的关键时期。本规划根据《中共广州市委关于制定国民经济和社会发展第十三个五年规划的建议》《广州市国民经济和社会发展第十三个五年规划纲要》和《全国商务发展“十三五”规划》编制,主要阐明未来五年全市商务发展目标、重点任务和重大举措。本规划是市场主体的行为导向,是我市商务主管部门履行职责的重要依据。
第一章 发展背景
第一节 发展基础
“十二五”时期,我市积极应对后金融危机时期全球经济放缓和国内经济新常态,围绕全面建设国家中心城市目标,着力推进稳增长、调结构、促改革、惠民生,商务发展取得显著成就,顺利完成了“十二五”规划确定的主要目标,对全市经济贡献度显著增强。
一、流通规模稳定增长,商贸综合实力持续提升
2015年全市实现社会消费品零售总额7988亿元,仅次于北京、上海居全国各大城市第3位,占全省25.3%,年均增长14.2%(年均增长指“十二五”期间,下同);批发和零售业商品销售额5.09万亿元,稳居全国各大城市第3位,年均增长22.1%。货物贸易进出口总额1339亿美元,排在全国第6位,年均增长5.2%;服务贸易进出口总额357亿美元,年均增长29%。批发和零售业增加值2697亿元,占全市GDP(国内生产总值)的14.9%,比2010年增加2.5个百分点,商贸支柱产业地位不断上升。“十二五”期末,批零和餐饮业从业人员为206.48万人,占全市从业人员的25.5%,比“十一五”期末提高3.6个百分点。
二、商业转型步伐加快,电子商务异军突起
购物中心快速扩张。“十二五”期末全市拥有购物中心54个、建筑面积709万平方米,分别占大型零售网点数量的17.7%和总建筑面积的56.5%。天河路核心商圈建设提升步伐加快,商业面积近140万平方米、汇聚国际一线和著名品牌300多个、1万家商户和超150万人次的日均客流量,“天河路商圈商业指数”成为全国首个商圈指数。连锁经营、物流配送、电子商务等现代流通方式发展迅速。2015年限额以上连锁企业总店150家、门店12133个、零售额2646亿元,占全市限额以上社会消费品零售总额的65%。2015年全市电子商务交易额超1.5万亿元,居全国大中城市前列,年均增长15.4%;限额以上网上商店零售额518亿元,同比增长62.1%,占全市限额以上批发零售业零售额的13.3%,已超越百货店和大型超市的零售额。5年来,成功获批和创建了国内贸易流通体制改革发展综合试点城市、跨境贸易电子商务服务试点城市、现代物流技术应用和共同配送试点城市、城市共同配送试点城市、国家电子商务示范城市以及国家移动电子商务试点示范城市。
三、外贸结构持续优化,新型贸易发展迅速
外贸主体不断壮大。“十二五”期末续存备案登记的对外贸易经营者25748家,其中年货物进出口额超亿美元的龙头企业236家,分别比“十一五”期末增加14316家和150家。加工贸易升级加快,全市加工贸易企业共设立各类研发机构241个,拥有自主品牌1782个,ODM(自主设计,定牌生产)和OBM(自主品牌生产)混合生产出口占比72%。产品结构持续优化。“十二五”期间机电产品、高新技术产品分别进出口2935亿美元和1357亿美元,分别为“十一五”时期的1.6倍和1.7倍。出口市场更趋多元。新兴市场出口占比从2010年的32%提高到2015年的50%。旅游购物、跨境电商、保税物流、租赁贸易和保税展示交易等新兴贸易方式蓬勃发展,汽车平行进口、海关特殊监管区内飞机融资租赁等实现“零的突破”。2015年除一般贸易和加工贸易外其他贸易进出口额占比21.5%,较“十一五”期末提升14.5个百分点。服务贸易发展迅速。2015年服务进出口额占对外贸易比重为21%,较“十一五”期末上升7.3个百分点。服务外包离岸执行额为38.7亿美元,年均增长38.8%,在商务部对全国21个示范城市综合评价中居第3位。
四、双向投资日益活跃,开放合作平台呈现新格局
“十二五”期间,全市吸收外商直接投资项目5905个,实际使用外商直接投资241.7亿美元,分别为“十一五”时期的1.2倍和1.4倍,其中投资额超千万美元大项目962个、涉及合同外资额占全市的81.5%。服务业外资比重提高,由2010年53.6%上升到2015年的77.8%。跨国公司投资加快集聚,2015年底有283家世界500强企业在穗投资720个项目,已认定外商投资综合型总部、地区总部、职能型总部共98家。“走出去”步伐加快,“十二五”期间我市企业到境外投资项目821个,中方协议投资总额101亿美元,投资额年均增长52%。投资环节向产业链高端环节延伸,5年间我市企业在海外设立销售、研发、检测、认证和物流中心逾150个。中国(广东)自由贸易试验区获批,广州白云机场综合保税区封关运作,花都开发区成功扩区,从化国家科技兴贸创新基地、花都狮岭箱包、番禺珠宝首饰、增城牛仔服装外贸转型升级示范基地获批,形成“1+3+4+5+9”开放型经济发展战略平台体系①即个自由贸易试验区、3个国家级和4个省级开发区、5个海关特殊监管区域、9个国家级外贸基地。。其中,三大国家级开发区地区生产总值占全市1/5以上,规模以上工业总产值占全市近一半,财税收入占全市的近1/3。

五、市场体系逐步完善,商贸综合服务作用加强
大宗商品交易市场影响力提升。全市已建成塑料、木材、茶叶、皮革皮具等14个大宗商品交易中心,“广塑指数”“鱼珠·中国木材价格指数”等“广州价格”在全国范围内具有一定影响力专业市场转型升级明显。全市近900个专业市场年交易额超8000亿元,其中,2015年交易额超亿元以上市场139个,超百亿元市场4个。会展业综合实力稳居国内城市前三甲,2015年全市重点场馆举办的展览482场、展览面积861.7万平方米和参展参观1338.9万人次,展览规模世界第一或亚洲第一的展会5个。开展国家物流标准化城市试点。2015年底全市有国家A级物流企业95家,其中7家进入中国物流企业50强,标准化托盘总占比36%,比试点前提高13个百分点。推进优化环境促进餐饮业转型发展试点城市建设。2015年住宿餐饮业营业额1252亿元,年均增长14.8%,增加值占全市GDP的2.2%。融资租赁、外商投资商业保理等特色金融服务取得重大进展。2015年底全市已设立融资租赁企业166家,注册资本713亿元,约占全国的5%;外资保理企业7家、注册资本1.21亿元。
六、商务改革深入推进,营商环境国内领先
全市完成上下对口的商务管理体制改革,广州市商务委于2015年2月挂牌成立。中国(广东)自由贸易试验区南沙新区片区(简称南沙自贸试验区)挂牌运行,在建立内外资投资负面清单管理模式、建设大通关体系、加强事中事后监管、优化法治环境等重点领域和关键环节取得实质性进展。在全国首创推行外资网上审批服务系统,将外资企业联合年检改为年度申报制度。全面实施境外投资“备案为主、核准为辅”管理模式。开展商事登记制度改革,推进“三个一”(一次申报、一次查验、一次放行)、区域通关一体化和出口退税分类管理等贸易便利化改革。客流和物流枢纽功能强化。2015年白云国际机场旅客、货邮吞吐量分别为5520万人次和154万吨,广州港货物吞吐量和集装箱吞吐量分别达到5.2亿吨和1763万标箱。开展立体化、常态化经贸活动。成功举办广州国际投资年会、夏季达沃斯广州之夜、广州国际购物节、广州国际美食节以及境外招商等贸易投资促进活动230多场,其中境外(含港澳台地区)110多场,境内120多场。“十二五”期间,广州凭借良好的营商环境,连续4年(2012年除外)领衔福布斯中国大陆最佳商业城市榜首。

第二节 发展环境
“十三五”时期,世界经济进入深度调整、增速低位徘徊的“平缓增长期”,也将进入国际贸易投资规则重塑和以新技术革命引领新一轮产业升级的“转型发展期”。国内经济发展进入新常态,呈现速度换挡、结构优化、动力转换三大特点。我市经济已由高速增长向中高速增长换档,产业结构进入服务业为主体的发展阶段,增长动力正在向创新驱动转换过程中。综合分析国内外形势,我市商务发展面临大有可为的机遇期,但也存在不容忽视的发展短板和风险挑战。
一、发展机遇
全球新一轮科技革命和经济重心东移的机遇。新一轮科技革命和产业变革蓄势待发,云计算、互联网、物联网、大数据和智能制造等新技术多点突破和整合互动,将推动供应链、消费者营销、企业信息化和组织架构等商业生态系统进行重塑。国际产业转移高度化、知识化和服务业全球化有进一步加强的态势,当前全球跨国直接投资2/3左右流向服务业。世界经济重心东移速度加快,亚洲GDP总量在世界经济中占到30%以上,亚洲加速成为世界经济重心。我市处于亚太地区核心区域,新一轮产业变革和经济重心东移与我市建设国际商贸中心形成历史性交汇。
“一带一路”和自贸区战略机遇。国家大力实施“一带一路”和自贸区战略,中国—东盟自贸区升级版、CEPA(内地与港澳关于建立更紧密经贸关系的安排)、中澳自贸区等陆续实施,同时从国家层面提出加快南沙等粤港澳合作平台建设、强化广州国际航空枢纽以及批准设立中国(广东)自由贸易试验区南沙新区片区,为我市打造“一带一路”建设的桥头堡、率先构建开放型经济新体制提供重大契机。
消费升级和供给侧结构性改革机遇。国内居民消费追求品质、个性化和多样化趋势更加明显,新兴消费方兴未艾。为推进消费升级和增加有效供给,中央作出了推进供给侧结构性改革重大决策。“十三五”期末,广州常住人口预计达1800万人,管理服务人口将达2000万人,中心城市消费集聚效应。这些将为我市发展品质消费、时尚消费、服务消费、绿色消费等新兴消费,以及释放消费潜力、引领消费升级提供良好的市场基础和政策环境。
珠三角世界级城市群建设和区域合作机遇。《珠三角全域规划(2014—2020年)》的实施,将推动珠三角携手港澳建设世界级城市群、打造国家自主创新示范区等,为广州建设更具辐射力和影响力的国际商贸中心城市提供强大支撑。泛珠三角区域合作和珠江—西江经济带上升为国家战略,“广佛肇清云韶经济圈”建设加快,将有利于我市拓展商贸发展腹地和扩大市场规模。
国际商贸中心定位和“三中心一体系”建设机遇。国务院批复《广州市城市总体规划(2011—2020年)》明确“广州是我国重要的中心城市、国际商贸中心和综合交通枢纽”,我市大力推进“三中心一体系”以及国际航运、国际航空、国际科技创新“三大战略枢纽”建设,必然带动国际物流、客流、商流、资金流和创新要素进一步集聚,形成大规模高能级流量经济,从而为建设国际商贸中心、吸纳聚集全球高端要素创造良好的功能载体。
二、面临挑战
世界经济环境依然复杂多变。世界经济低速增长成为未来一段时间的常态,外需不确定性因素增多,贸易保护主义有所抬头,国际贸易摩擦不断。我市产业发展面临发达国家“再工业化”和发展中国家与地区利用低成本优势承接产业转移的“双向挤压”,加大开拓国际市场和吸引外资难度。国际贸易规则重塑,区域和跨区域一体化进程加快,欧美主导的TPP、TTIP、TiSA等“高标准”贸易和投资规则具有明显的排他色彩。
国内区域和城市间竞争日趋激烈。在国内外经济发展新形势下,京津冀经济圈、长江经济带、长三角城市群、泛珠三角等区域经济一体化发展加速,各区域和主要城市对核心资源、改革红利和创新人才等高端要素资源争夺更加激烈。我市商贸综合实力与国内香港、上海、北京等国际商贸中心城市比较,还存在较大差距。2015年广州批发和零售业商品销售额不足上海的1/2、约为北京的2/3;货物贸易进出口总额不足香港的1/7、约为上海的1/5。
全球高端资源要素整合能力不强。我市产业从整体来看仍处在全球价值链中低端环节,创新驱动能力较弱,战略性高端要素和价值链高端环节发育不足。总部经济集聚效应不强,尚未形成具有全国影响力、配置全球资源的跨国公司。在《财富》世界500强中,2015年总部在广州只有2家,而北京、上海分别为52家和8家,2013年纽约、伦敦则为17家和12家。高端商贸业培育引进不足,缺乏纽约、伦敦、上海等城市具有全球或区域影响力和定价权的大宗商品交易平台,对全球著名零售商和全球一线品牌的吸引力也较弱。
传统竞争优势难以为继,竞争新优势尚未形成。劳动力、土地等初级资源优势渐趋减弱,但以技术、品牌、质量和服务为核心的竞争新优势尚未形成,缺乏具有自主品牌、自主知识产权和较强国际竞争力优势的产品,加工贸易和劳动密集型等产业也加速向周边国家和省市转移。南沙自贸试验区虽已开局建设,但制度创新张力尚未全面释放。我市市场化国际化法治化营商环境尚不健全,对外开放领先优势和传统商贸优势地位逐渐减弱。
第二章 总体要求
第一节 指导思想
全面贯彻党的十八大和十八届三中、四中、五中、六中全会精神,以马克思列宁主义、毛泽东思想、邓小平理论、“三个代表”重要思想和科学发展观为指导,深入贯彻习近平总书记系列重要讲话精神,按照“五位一体”总体布局和“四个全面”的战略部署,牢固树立“创新、开放、协调、绿色、共享”的发展理念,把握国家“一带一路”和自贸区重大战略机遇,主动适应和引领经济发展新常态,实施更加积极主动的开放型经济战略,以建设国际商贸中心为总目标,以提高质量和效益为中心,以深化改革和创新驱动为动力,积极转变商务发展方式,加快国际贸易中心、国际消费城市、国际会展中心、内外贸创新发展城市和国际资本集聚高地建设,推动我市从“贸易大市”向“贸易强市”转变、从价值链中低端的参与者向配置全球高端要素的创新引领者转变、从政策引导和支持为主向营造市场化国际化法治化营商环境为主转变,构筑高水平开放型经济,逐步形成创新驱动引领、内外贸一体化、全方位对外开放的商务发展新格局,为我市建设“三中心一体系”和国家创新中心城市、率先建成小康社会和率先实现社会主义现代化做出更大贡献。
第二节 以五大发展理念统领商务发展
坚持创新发展,发挥商务引领带动作用。将商务领域发展基点放在创新上,突出先行先试,深化体制机制改革,大力培育新产业、新技术、新业态和新模式,塑造更多创新优势和先发优势,发挥广州作为国际商贸中心对全省和全国的引领带动作用。将科技创新、制度创新、管理创新和商业模式创新密切融合,将原始创新、集成创新和引进消化吸收创新紧密结合,促进我市商务发展由要素驱动向创新驱动发展,从跟随型发展向引领型发展跨越。
坚持协调发展,深化商务供给侧结构性改革。从供给侧发力,扩大有效供给,提高流通效率,着力破解供给与需求不匹配、不协调和不平衡问题。积极构建与国内消费升级相匹配的商贸流通渠道、平台和有序的市场环境,加快培育以技术、质量、品牌和服务为核心的外贸竞争新优势,推动国内供给与国内外需求无缝对接。提高利用外资水平,推动开发区创新发展,全面融入国家“一带一路”建设,扩大国际产能合作,实现全球范围内资源优化配置。大力促进贸易投资便利化,努力降低制度性交易成本、物流成本和进出口环节收费,为实体经济减负增效。
坚持绿色发展,实现商务可持续发展。把生态文明建设和可持续发展理念融入商务发展各方面和全过程,积极发展绿色商务,推进商务领域节能减排,大力发展高效流通、绿色流通,打造绿色供应链,倡导科学消费、绿色消费,引领绿色生产。发展循环经济,鼓励旧货流通,完善再生资源回收体系,拓展绿色经济发展空间。发展绿色贸易,严格控制“两高一资”产品出口。鼓励和推动绿色产业国际化发展,引导和支持企业加强境外项目环保建设。
坚持开放发展,提升全球价值链整合能力。未来广州要代表国家参与国际竞争与合作,要坚持“引进来”与“走出去”并举,以更加开放姿态融入全球经济体系。引导企业加强研发、技术、品牌、标准等方面的攻关,提升产品的核心竞争力,从简单的生产加工向上游研发设计和下游品牌销售转移,占据全球价值链的高附加值环节。加快供应链、贸易链和产业链全球布局,培育全球价值链上核心企业,实现从被动的嵌入全球价值链到主导建立国际产业链、主动整合全球资源转变,全面提升我市全球价值链上地位。
坚持共享发展,提高商务服务民生水平。必须坚持发展为了人民、发展依靠人民、发展成果由人民共享,充分发挥商务发展为市民扩大就业、增加收入、提升生活水平等方面促进作用。树立“用户”思维,坚持为“顾客”创造价值导向,努力营造便捷、舒适、安全的生活消费环境和市场化国际化法治化营商环境,让本市居民和来穗消费者与投资者公平共享国际商贸中心建设成果。
第三节 发展目标
到2020年,基本建成内外贸一体化,“引进来”与“走出去”国际资源双向配置,新兴业态与传统业态双轮驱动,服务贸易与货物贸易协调发展,带动华南、服务全国、辐射“一带一路”和联结全球,具有较强集聚辐射力、竞争力和美誉度的国际商贸中心城市。
——内外贸易辐射力明显增强。到2020年,全市实现社会消费品零售总额11500亿元,达到伦敦、纽约等世界级城市消费规模。电子商务交易额比2015年翻一番,达到3万亿元,电子商务和跨境电商保持全国领先地位与全球先进水平。力争货物贸易进出口总额突破1万亿元,占全球货物贸易额比重近1%,对“一带一路”沿线国家进出口占比达28%,提升广州在全球贸易网络中的枢纽地位,城市贸易流通的集聚和辐射枢纽功能日益突出。
——全球资源配置力显著提高。“十三五”期间,全市实际利用外资300亿美元,约为“十二五”期间的125倍,争取现代服务业实际利用外资占服务业实际利用外资比重达70%。中方协议投资额270亿美元,约为“十二五”期间的27倍。新增内、外资总部企业约60家,力争培育10家左右营业收入100亿元以上本土跨国公司,从而在全球价值链上整合配置资源的能力显著提升。
——国际服务竞争力大幅提升。到2020年,服务贸易进出口总额达720亿美元,年均增长15%左右,与货物贸易进出口总额的比值达到25%以上,“广州服务”的国际影响力明显增强。新培育和引进优质专业品牌展会累计20个,重点展馆展览面积突破1000万平方米,打造国际会展中心城市。建设大宗商品交易中心达20个,部分大宗商品价格和价格指数成为行业重要风向标。
——营商软实力持续提升。形成商贸物流设施完备,信息化程度超前,营商成本相对较低,诚信体系完善,法制环境健全,市场开放度和贸易便利化程度领先,与国际贸易投资规则最大限度接轨,创新创业活力全面激发的营商环境,对境内外投资者和消费者形成强大的凝聚力和吸引力。

第四节 发展定位
一、建设国际贸易中心
加快内外贸一体化,推动专业市场向现代国际采购交易中心转型。依托南沙新区、南沙自贸试验区和广州港的国际航运枢纽以及白云机场的国际航空枢纽建设,打造国内主要商品口岸贸易集散中心和转口贸易中心。提升大宗商品交易平台和专业批发市场能级,引导建立具有交易、结算、融资、物流配送等综合功能并在全国具有影响力的电子交易中心,建成“全球采购、广州集散、辐射全国”的大宗商品及工业原材料集散基地。引进和培育商贸龙头企业、跨国采购商和供应链集成商,加快部署海外营销网络和贸易平台建设,逐步形成“全球接单、广州分拨、国内生产”的国际贸易模式,使我市成为国际贸易订单处理和营运中心。
二、打造国际消费城市
着力引进全球顶级零售商和国际品牌、国内知名品牌和品牌旗舰店,大力推进时尚消费品零售业发展,逐步完善高端时尚消费产业链条,努力打造成为国内外知名品牌的集聚地和潮流时尚的重要传播地。促进大型零售商业网点高端化、特色化发展,打造具有国际影响力的商街商圈,推动商贸业与旅游、文化、会展、餐饮、休闲等行业跨界融合,大力吸引国际和国内消费客源,提升广州“购物天堂”的国际影响力。发展精细化、高品质的生活性服务业,扩大“食在广州”影响力,促进便利消费进社区、便利服务进家庭,提高城市生活的舒适度和便捷度,提升市民生活幸福指数和国内外顾客满意度。
三、建设国际会展中心城市
以建设国际会、展、奖目的地城市为目标,推动会展业开拓创新,深化国际交流合作,促进会展向综合运作转变,推进会展业与关联产业融合发展。发展壮大会展产业链,加快培育本土会展龙头企业,打造一批与我市经济发展相结合的专业品牌展会,大力吸引国际会展组织机构落户广州,支持一批重点国际展会在广州举办,形成以广交会为龙头、专业品牌展会为支撑的国际会展中心城市。规划好全市展馆、专业场馆功能和布局,推进各项会展要素有效配置,提升展馆市场化、国际化运营能力。创新会展管理机制,提升会展业知识产权保护水平,加强会展行业的诚信和自律管理,优化会展业发展环境。进一步提升举办国际性会议、展览、“广州奖”的能力和国际影响力,利用会展和“一奖两会”平台,拓展我市对外经贸交流合作。
四、创建内外贸创新发展城市
积极开展服务贸易创新发展试点建设,健全服务贸易促进体系,深度推进与港澳服务贸易自由化,把广州建设成为我国服务贸易创新发展的先进城市。深入推进国家服务外包示范城市建设,努力建成为国际服务外包接发包中心和跨国公司共享服务中心。推动跨境电子商务公共服务平台和各类特色试点园区融合发展,形成适应跨境电子商务发展的新型监管服务模式和制度体系,打造成为跨境电子商务创新发展先行区,将广州市建设成为全国跨境电子商务中心城市和发展高地。推进国家电子商务示范城市建设,培育壮大市场主体,优化公共服务平台建设,推动互联网与商务各个领域全面渗透与深度融合,促进传统商都向“互联网商都”转型。完善融资租赁政策保障体系,加快推进融资租赁业集聚发展,努力使我市成为华南区域融资租赁集聚区。
五、构建国际资本集聚高地
加快与国际接轨的营商环境建设,完善亲商安商体系,将广州打造成为国内营商环境最优越城市之一。围绕全市构建高端高质高新产业体系,实施大项目好项目带动战略,加大跨国公司、央企、大型民企招商力度。实施总部经济发展行动计划,培育壮大本土总部企业,吸引更多企业在穗设立总部、区域总部、跨国运营中心、销售中心、结算中心、共享服务中心,构筑总部经济高地。加强国际创新合作,积极承接国际技术转移,大力发展技术贸易,鼓励跨国公司在穗设立研发总部或研发中心,积极融入全球创新网络。加快“引进来”和“走出去”协调发展,支持企业以并购投资、股权投资、绿地投资、联合投资等方式参与全球资源配置和产业分工合作,逐步培育具有国际竞争力和国际影响力的本土跨国公司。
第三章 主要任务
第一节 集聚全球高端要素
一、大力引进高端高质高新项目
大力引进500强项目。围绕全市加快产业转型升级,建设国际航运中心、物流中心、贸易中心、现代金融服务体系和国家创新中心城市的总体部署,瞄准世界500强、美欧500强、中国500强、民企500强、服务业500强等领军企业开展高端招商,努力引进若干在全球和全国排在前列、叫得响的项目。
优质高效发展现代服务业。大力吸引金融、物流、信息服务、电子商务、科技服务、商贸会展、商务服务等生产性服务业项目,积极拓展文化产业、旅游业、体育产业、健康服务业、家庭服务业、养老服务业、教育产业、房地产业、饮食业等生活性服务业项目,推动生产性服务业向专业化和价值链高端延伸、生活性服务业向精细化和高品质转变。
做强做优先进制造业。大力引进智能装备及机器人、新一代信息技术、节能与新能源汽车、新材料与精细化工、生物医药与健康、能源及环保装备、轨道交通、高端船舶与海洋工程、航空与卫星应用、都市消费工业等先进制造业,形成一批内生性较强的产业集群,推动制造业向产业链、价值链和创新链高端发展。
培育壮大总部经济。积极引进有意进军中国市场且尚未在中国设立总部或分支机构的跨国公司,在穗设立总部、区域总部、研发中心、采购中心、结算中心和共享服务中心等。力争国内发达地区中有意拓展华南市场的大型企业或跨国企业在穗设立区域性总部。支持省内城市及泛珠其他城市的本地成长型企业在穗设立总部。
二、打造招商引资引技引智高端载体
推动建设三大战略枢纽。以南沙新区和南沙自贸试验区、广州港、黄埔临港经济区等为重点,引进航运交易、航运经纪、航运金融保险、船舶管理、航运法律服务、邮轮游艇、船舶租赁等现代航运服务企业,推动建设国际航运枢纽。立足空港经济区、白云国际机场,开展以航空制造、航空物流、飞机租赁、航空维修、航空服务等临空产业和航空产业招商,大力发展临空经济,推动建设国际航空枢纽。以广州高新区、中新广州知识城、科学城、琶洲互联网创新集聚区、生物岛、大学城、民营科技园、天河智慧城等为重点,加快引进知识密集型、资本密集型、技术密集型企业,推动建设国际科技创新枢纽。
推动建设黄金三角区。打造琶洲互联网创新集聚区,重点引进一批互联网总部企业,培育一批本土互联网经济领军企业,建设互联网领军企业总部基地,带动互联网企业集群发展。加快建设国际金融城,大力引进新型金融机构,吸引国内外融资租赁、互联网金融、境外股权投资、产业金融、消费金融、科技金融等新业态企业,推动保险业企业在穗投资布局。加快发展珠江新城,引进一批总部型企业、科技型企业进驻,推动建设中心商务区。
高标准建设中新广州知识城。推动知识城上升为国家级双边合作项目。以知识经济高端产业为主导的合作方向,重点引进生命健康、新一代信息技术、智能装备和科技服务业,打造世界级知识经济新标杆。营造良好创新创业环境,引进一批高端创新和产业领军人才,培育高成长创新性企业,形成若干产业组团。
增强国家级开发区集聚高端和创新要素能力。依托广州开发区、南沙开发区、增城开发区三大国家级开发区,优化国家级开发区体制机制,提升开发区建设水平,推动成为产业集聚、经济发展、服务提升和发展方式转变的示范区。支持开发区建设众创空间,深化节能环保和科技创新国际合作,支持创建绿色园区、知识产权试点示范园区。
支持特色功能区建设。针对天河智慧城、广州南站商务区、广州北站商务区、广州国际创新城、白鹅潭经济圈、白云新城、北京路文化旅游核心区、新中轴线南段商务区、黄埔临港经济区、从化经济开发区等特色功能区进行专题推介,加快引进现代服务业项目,发挥聚集效应和规模效应,形成多点支撑、联动发展的空间格局。
三、全方位拓宽招商合作领域
拓宽引资领域。按照国家部署并结合本市产业特色,有序扩大服务业对外开放,稳步推进金融、教育、文化、医疗、育幼养老、建筑设计、会计审计、商贸物流等行业对外开放。进一步放开一般制造业,引入外资进入高端制造业和战略新兴产业。争取在城市交通、社会服务、基础设施建设、风险投资等领域招商引资取得新突破。
拓展合作空间。深化与欧美澳等发达国家合作,加强生物医药、节能环保、新一代信息技术、高端装备、航空航天、研发创新、会展、金融保险等欧美优势产业合作,在全市打造承接欧美产业转移的集聚区,力争吸引一批欧美地区龙头领军企业和中小微优势企业进驻。瞄准亚太主要发达国家、地区优势产业和知名企业,加强先进装备制造、都市工业、金融、航运、商贸、专业服务、文化科教和社会服务等方面合作,积极引进吸引亚太跨国公司、研发创新中心和专业服务企业进驻广州。加强国际友城经贸合作,加强与友城政府经济部门、商会、行业协会以及大企业的联系和友好交往,重点加强港口、基础设施建设、电子商务、展贸中心等领域合作。
(图片内容正在更新中)
加大内资招商力度。坚持内资与外资招商并举,确立以大项目、好项目为重点目标,以珠三角、长三角、环渤海等区域为重点,吸引带动作用强、科技含量高或附加值高的总部、龙头企业和科技创新项目,积极承接首都非核心功能疏解出来的央企总部和财务公司、承包公司、研究院等二级单位。充分利用广州驻外办、中介代理招商,加密安排对北京、上海等国内主要目标城市的推介、考察和对接活动,建立分片区内资招商目标责任制,扩大内资招商覆盖面。
四、创新招商引资方式
推进“互联网+招商”。引入O2O(Online To Offline,在线离线/线上到线下)模式,通过互联网整合各方招商资源,提高招商资源和信息对接效率。组建全市互联网智能化招商网络,将全市重点招商项目、招商载体、招商政策等信息通过互联网发布,企业可不出家门,提前掌握全方位信息。
借助高端平台招商。抓住“一带一路”建设契机,开展沿线国家和地区招商。依托世界经济年会、中国发展高层论坛、博鳌亚洲论坛等国际会议,举办专题招商活动,有针对性开展“靶向招商”。引进国际性会议合作方,加强与在穗投资的大型企业集团合作,搭建高规格、高层次、有国际影响力的推介平台,打造广州国际投资年会、达沃斯“广州之夜”等品牌招商活动。
开展与第三方联合招商。推动从单一政府主导招商模式向政府与市场招商相结合的模式转变,推进以商招商、产业集群招商、中介机构招商、楼宇招商等市场化招商模式。建立涵盖商会、协会、企业、园区、专业中介机构等主体的招商联盟,调动各方力量和资源。加强与外国(地区)驻穗商协会,德勤、普华永道、波士顿咨询集团、埃森哲等国际知名企业咨询机构合作,借助“外脑”资源开展招商。引进国际专业招商机构,加大对招商中介机构的扶持,拓展招商渠道。
五、完善亲商安商惠商服务体系
优化招商项目服务机制。按照“统筹协调、综合管理、指导服务、督查督办”的职能定位,完善市、区两级招商工作联席会议机制,落实招商例会、招商点评等机制,推动各成员单位开展招商引资工作。强化项目跟进服务,建立全市招商项目数据库,对全市在谈项目、重点推介项目、重点招商载体等,纳入数据库动态管理。在谈项目落户中遇到的问题,通过招商工作例会,整合市、区资源给予重点协调解决。
积极打造“政府服务高地”“商务成本洼地”和“中外双赢福地”的亲商安商惠商环境。全面实施外商投资准入前国民待遇加负面清单管理制度,深化商事登记制度改革,推动“一站式”审批服务,建立重点企业“直通车”服务制度。切实帮助企业减负增效,降低企业经营动作成本,在“一线城市”形成低营商成本竞争优势。加大政策创新力度,用足用好国家和省给予我市自贸试验区、珠三角国家自主创新示范区、服务贸易创新发展试点等先行先试政策,对重大项目实施“一事一议”“一企一策”,更好地惠及企业。充分用好存量,鼓励已落户企业增资扩产、上市融资和做优做强。
第二节 加快发展电子商务产业
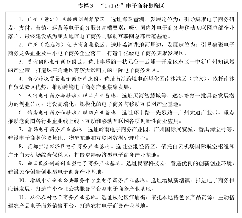
一、推动电子商务集聚区建设
按照“1+1+9”总体发展格局,打造总部引领、集聚发展、各具特色、优势互补、协同发展的电子商务产业集群。
“1”:琶洲互联网创新集聚区。积极引导集聚电子商务研发、支付、营销、运营等电子商务服务高端要素,吸引国内外电子商务与移动互联网总部企业落户琶洲互联网创新集聚区,建设亚太地区电子商务总部示范基地。加大招商力度,在前期已经吸引一批国内知名电子商务和互联网品牌入驻的基础上,重点引进“互联网+新兴产业”的国际品牌龙头项目,拓展区主要引进国内外顶级品牌互联网金融、高端总部、现代服务业等产业,形成以“互联网+”为特色的世界级电子商务和移动互联网品牌集聚区。
“1”:广州花地河电子商务集聚区。引导电子商务龙头企业及中小电子商务企业集聚落户荔湾花地河周边,致力于打造千亿级移动互联网集聚发展区和亚太地区电子商务与互联网总部示范基地。
“9”:九大特色电子商务产业基地。南沙、黄埔等9区结合各自产业特色和比较优势,发展综合性或行业电子商务平台、电子商务产业物流基地和特色产业平台。

二、加快市场主体培育和创新发展
鼓励电商示范企业创新服务、创新技术、创新商业模式和改制上市,合力培育一批具有市场竞争力的“千百十亿”电商龙头企业。到2020年,培育30家以上交易额超百亿的电子商务企业和30家以上电子商务上市公司,企业电子商务普及率达80%。推动传统商贸企业借助第三方电商交易平台或自建电商平台开展O2O模式营销,鼓励做大B2C(企业对消费者)、B2B(企业对企业)、C2B(消费者对企业)等方式网络营销。支持工业骨干企业通过专业化网络平台向品牌化、规模化发展。发挥专业市场集群优势,重点支持服装、医药、茶叶、玉器、花卉、生鲜、水产干货、家居建材等专业市场发展电子商务平台,打造一批垂直领域电商平台。鼓励文化、旅游、物流、医疗、金融、餐饮等服务领域打造一批专业性电子商务平台。
引导电子商务企业持续创新电子商务经营模式、盈利模式、服务模式和产业链合作模式等,探索移动电子商务应用、O2O模式、网络社区电子商务、微商、易货交易、旧货交易、网络定制等商业新模式。推动电子商务产业链与应用领域相关主体深入合作,加快商业模式创新和社会化协作机制创新。鼓励电子支付、仓储物流、安全认证、技术外包等电子商务支撑及衍生服务企业创新技术和服务模式,促进电子商务创新发展。
三、推进电子商务应用助推产业转型升级
发挥国家电子商务示范城市建设先行先试优势,加强电子商务发展政策引领。按照“互联网+”发展思路,不断加强电子商务与商贸流通行业融合,促进传统产业的转移和升级。推进商贸企业电子商务应用,鼓励传统零售企业、贸易企业利用客户数据包括客户数据、客户每次消费的小票数据、仓储物流数据、营销人员数据、门店数等进行大数据分析,通过建立或应用现有网络购物平台、发展线上线下联动进行精准营销。按照“一区一特色、区区有亮点”的原则,引导专业市场商户开展在线洽谈、网上贸易,加强线上线下交易融合发展。鼓励发展网络零售平台和生活服务业综合消费平台,建立虚拟特色商业街区,探索发展社区商业服务O2O新模式。推动移动电子商务发展,积极培育微商等新型业态,大力支持企业建设移动电子商务服务平台,深化移动网络在企业运营的应用。
四、高水平建设跨境电子商务综合试验区
以建设国家跨境电子商务综合试验区(以下简称综试区)为契机,发挥广州区位优势、政策优势与产业优势,采用“平台+机制”的建设思路,构建具有“广州元素、中国特色”的跨境电子商务发展促进体系,将综试区打造成为外贸优化升级的加速器和网上“一带一路”的主枢纽,把广州建成中国跨境电子商务发展高地和跨境电子商务中心城市。
全力打造两大“战略发展平台”。以综试区为载体促进“一带一路”倡议合作,构建国家“一带一路”倡议服务平台。以南沙粤港深度合作区、南沙跨境贸易电子商务产业园、CEPA等为载体,建立粤港澳深度合作先行先试平台。发挥南沙保税港区、白云机场综合保税区、广州保税区、广州出口加工区等海关特殊监管区域的功能作用,叠加政策辐射优势,打造建设“海、陆、空”门类齐全的跨境电子商务集中监管园区。以白云机场综合保税区、南沙保税港区为试点区域,建设生鲜、冷链产品跨境电商进口枢纽。
优化跨境电商模式。以做大做强B2B为重点推进方向,大力推进跨境电子商务零售业务(B2C)、保税网购进口业务(B2B2C),鼓励和支持跨境电子商务多种经营模式的建立和发展,积极构建跨境电商发展服务机制。完善“海外仓”运营机制,建立线上线下融合机制,推进跨境电商公共服务平台建设,提升完善广州国际贸易“单一窗口”平台,优化产业发展保障机制。
五、完善电子商务支撑服务体系
完善电子商务信用和支付体系。加强电子商务信用资源开发利用,建立权威、公正的信用评估机构,发展在线信用服务。引导和鼓励互联网支付、移动支付、电话支付、数字电视支付等新型支付方式加快发展;推动行业支付平台、第三方支付平台建设,支持有实力的电子商务企业申请第三方支付牌照。
增强电子商务安全认证能力。鼓励电子认证的技术研发,加大电子商务认证机构(CA)认证的应用推广力度。依托广州电子认证和电子签名应用支撑服务平台,建设我市电子商务电子认证公共服务平台。增强物流配套支撑能力。鼓励物流快递企业运用信息化管理手段和物流信息化技术,提高物流效率、降低物流成本。
拓宽电子商务投融资渠道。引导金融机构开展多种有针对性的投融资服务,充分发挥市创业投资引导基金的杠杆作用,支持和引导电子商务企业引入风险投资(VC)、战略投资、私募股权投资基金(PE)等资本,发行电子商务中小企业集合债券,推动设立广州市电子商务风险投资基金。支持电子商务企业通过境内外证券市场融资,筛选本土优秀电子商务企业作为重点培养对象,引导和支持企业改制上市。
强化电子商务人才培养和引进机制。鼓励高校、中等职校、园区和企业开展合作,加强电子商务职业教育培训。结合国内和海外高层次人才引进计划,建立有效的人才引育和奖励机制。
第三节 提升都市消费能级
一、着力培育消费新热点
加强消费升级引导。顺应和把握消费升级大趋势,积极推进实施信息、绿色、住房、旅游休闲、教育文体、养老健康家政等六大领域消费工程,加快培育以传统消费提质升级、新兴消费蓬勃兴起为主要内容的消费新热点。壮大信息消费规模。大力发展网络经济和分享经济,培育跨区跨境、线上线下、体验分享等新兴消费业态,鼓励发展数码通讯产品、可穿戴设备、智能家居等智能终端产品服务。促进旅游消费。加快发展购物旅游、会展旅游、邮轮、游艇旅游及配套设施建设。稳定住房、汽车等传统大宗消费,深化住房、汽车流通领域改革创新,完善住房梯度消费格局,支持合理住房消费需求,扩大新能源汽车消费。鼓励养老健康家政消费,推动建立产业基金等发展养老服务,引导建设家政公共服务平台,开展家庭服务业转型升级示范企业认定,推进家政服务企业专业化、连锁化、规模化发展。以广州列入第二批消费金融试点城市为契机,推动消费金融服务在行业内的应用。
发展绿色循环消费。引导流通企业扩大绿色商品采购和销售,推行绿色包装和绿色物流,支持电子商务和物流快递企业实施快递包装垃圾源头减量和回收利用。培育一批集节能改造、节能产品销售和废弃物回收于一体的绿色商场、市场和饭店。鼓励旧货市场规范发展,促进二手商品流通。支持淘汰老旧汽车,加大黄标车淘汰力度,建立健全二手车鉴定评估、交易管理和交易征信体系,加快完善二手车流通信息平台,积极推动二手车流通模式创新,努力活跃二手车市场。制定再生资源回收利用行业发展规划,加强生活垃圾分类和再生资源回收衔接,实现再生资源回收网络与环卫系统垃圾清运网络相互融合协同,推动再生资源回收行业与电商的结合。做好拍卖、典当行业规划和监督管理。
二、大力发展时尚消费
加快培育本土时尚品牌。加强政策引导,完善相关配套措施,引导企业和专业市场增强品牌设计、创新和营销能力,培育符合产业发展特点、市场潜力大、有一定知名度的服务品牌和产品品牌,提升本土品牌数量、形象度和档次水平,扩大本土时尚品牌产品销售规模。大力发展时尚创意产业,以创意园区为依托,走“时尚+创意”发展路径,大力发展时尚设计、展示、传播等相关支撑产业,助推本土品牌成长。坚持“原创、首发、时尚”原则,举办中国(广州)国际时装周,打造成国内时装、成衣、珠宝首饰、皮具箱包、化妆造型等新产品、新设计、新技术的顶级专业发布平台。
积极引入时尚消费品牌。依托天河路、环市东、珠江新城、北京路等时尚消费圈以及奥特莱斯等商业场所,吸引国际知名奢侈品集团的关联品牌、快时尚品牌、原创品牌和文化创意品牌等国际高端时尚消费品牌进入,增强国际时尚酒店、餐饮、影视、娱乐、休闲、饮品等服务业态的配套组合,形成具有国内影响力的时尚商业业态。吸引更多国际知名消费品类展会在穗举办,培育一批专业化的品牌代理商,拓展品牌引进渠道。
打造时尚消费品电商平台。推动高端百货、品牌折扣店、免税店等建立线上综合销售平台,鼓励时尚零售业与VR(虚拟现实)技术跨界融合,形成立足广州、辐射全国的时尚消费品零售格局。鼓励本土电商零售龙头企业发展时尚消费品电子商务和跨境时尚消费品电子商务,推动商贸企业发展网上时尚消费购物。
三、积极吸引境内外消费客源
扩大国际消费客源。充分发挥白云国际机场、南沙客运港、火车东站等进出境旅客的集散枢纽功能,利用广州市72小时过境免签、144小时便利签证等通关政策,争取实施境外旅客购物离境退税政策试点,打通商圈与口岸购物退税的便利通道,增设口岸免税店,加强对国际中转旅客的购物、旅游宣传推介服务,积极拓展入境和过境消费。
推动“文商旅”深度融合。以天河路商圈、越秀—海珠文化金融商旅区、广州北站商务区—万达文化旅游城、汉溪—长隆—万博商旅圈等功能区为重点,推进集商务、购物、旅游、休闲等为一体的购物中央商务区和集聚区的建设,形成集“食、住、游、购、乐”于一体的文商旅产业带。积极发展特色商业,改造提升玉器、海味干果、饰物精品、字画文化等老字号传统特色商业街,注入新型业态,扩大商业容量,促进商业资源与旅游资源、文化古迹与现代商业街的有机融合,打造成集特色购物、特色休闲服务和融岭南传统文化于一体的国际商贸旅游区。以游客体验为中心,推动景点旅游向全域旅游转变,支持发展购物游、会展游和体验游等旅游新业态,增强向全域接待国内和国际游客水平。深入挖掘广州历史文化资源,突出“岭南文化”特色,打造“海上丝绸之路”“广府庙会”“迎春花市”等民俗、文化与商业融合的城市名片。
举办重大节事活动。结合城市重大活动和传统的消费旺季,培植具有国际影响力的消费节庆品牌,以消费节庆品牌吸引国内外消费者。积极引进世界性的综合性或专题性博览会、单项体育国际赛事、大型文化娱乐赛事等大型活动以及国际知名的大型娱乐休闲设施。将“广州国际购物节”、“广州美食节”等办成广州的标志性节庆,提升节庆品牌化、国际化运作水平。
四、提升安全消费水平
推进重要产品追溯体系建设。坚持“政府引导、市场运作、属地管理、互联互通”的原则,以落实企业追溯管理责任为基础,以“互联网+追溯”为支撑,统筹推进我市重要产品追溯体系建设,重点抓好肉类蔬菜、中药材等产品流通追溯体系建设,推进肉类蔬菜“索证索票、购销台账”电子化,逐步形成不同节点信息互联互通、环环相扣的流通追溯信息链条,基本实现“来源可追溯、去向可查证、责任可追究”,力争到2020年,各类追溯体系建设的标准规范得到完善,法规制度进一步健全,全市追溯数据统一共享交换机制基本形成,初步实现有关部门、地区和企业追溯信息互通共享。
健全应急商品储备体系。建立物资社会储备与专业储备相结合、政府储备与商业储备相结合、实物储备与生产供应相结合的应急供应保障机制,增强猪肉、食糖、化肥、农药等产品应急保供能力。综合运用企业采购、跨区域协调、储备投放、进口组织等方式,建立基本生活必需品供应保障机制。实施应急保供重点联系企业动态管理,保持合理库存水平,增加投放力量。
第四节 推动商贸流通业转型升级
一、推动零售业转型升级
优化零售商业网点体系。科学设置零售商业服务网点,构建都会级、区域级、社区级三个层级零售商业网点体系。有序推进天河路、北京路、白云新城、番禺万博等16个都会级商业功能区规划建设,通过产业联动、提升档次、创新模式、突出特色、优化业态等发展策略,适度发展商业综合体、大型购物中心,构建服务珠三角、辐射全国、面向世界的大型零售商业网点体系。以满足区域内购物、餐饮、休闲、娱乐和商务活动等综合消费为主,支持江南西、广州大道北、大学城等16个区域级商业功能区网点建设。进一步发展社区商业,落实新建社区商业和综合服务设施面积占社区总建筑面积的比例不得低于10%的政策,鼓励社区(乡镇)综合服务中心、商贸服务中心和物流配送中心建设。开展社区商业示范社区建设,完善居民生活服务网络,打造“十分钟便民服务圈”。

创新零售商业模式。推动传统零售业向体验化、智能化、服务化和社群化转型,实现零售业自我突围。大力发展体验式商业。鼓励零售企业利用互联网技术推进实体店铺数字化改造,增强店面场景化、立体化、智能化展示功能。支持传统百货业开设跨境电商体验店。开展购物中心、百货店体验消费转型试点,引导购物中心、大型百货差异化主题定位,向智能化、多样化商业服务综合体转型,增加餐饮、休闲、娱乐、文化等设施,由商品销售为主转向“商品+服务”并重。鼓励实体店与虚拟店业态组合式发展,推动实体店、移动终端、PC(个人计算机)终端、社交媒体融合,运用大数据、云计算等技术,打造零售业与顾客社群化的生活伙伴关系。加强线上线下(O2O)互动创新,鼓励实体店通过互联网与消费者建立全渠道、全天候互动,支持实体店拓展互联网展示、传播、聚客、营销、支付等综合服务,提升线下消费、体验、配送和售后等服务水平。
发展现代流通方式。鼓励零售企业发展联营和自营结合的混合经营模式,提高自营商品比例,加大自主品牌、定制化商品比重。深入发展连锁经营,大力培育连锁企业龙头,积极规范发展特许经营,推动连锁经营向多行业、深层次发展。鼓励大中型零售企业发展服务于供应链的小贷公司和消费金融公司,积极介入国内外优势品牌、新晋品牌的总经销领域,以及商业物业开发建设等领域,延伸上下游产业链。
创新发展“老字号”。加强“老字号”企业再造力度。支持引进现代经营理念、管理方式和生产工艺,推动股份制改造或建立企业集团,吸引社会资本参与改组改制。鼓励和支持老字号不断加大对品牌的宣传投入和推广力度,提升老字号的品牌价值及其市场的影响力。推动北京路商圈、荔枝湾“广州老字号一条街”建设,争取将“老字号”街区纳入广州文化旅游路线。加大老字号知识产权保护力度,积极保护具有自主知识产权的民族品牌。
二、促进专业市场创新发展
推进专业市场创新发展。推动专业市场向高端服务型、总部型、展贸式、电商化、国际化和创业创新型等现代市场转型发展。引导专业市场接轨电子商务、现代物流、数字会展等新业态,强化展贸、结算、设计、价格形成等高端服务功能,开展示范专业市场创建工作,推动建立专业市场公共服务平台,促进传统市场向产业服务中心转型。引导商业中心、商业街和商业繁华地段的传统中小型专业市场,通过业态转型,促进其向现代购物中心、社区商业中心和购物商场发展。对市场成熟度高、研发设计和供应链整合能力强的市场,引导其向集商品展示交易、时尚发布、品牌聚集、品牌培育、品牌交流推广等功能于一体的品牌孵化中心转型,打造成品牌商品、品牌商家以及总经销商、总代理商云集的商业高地。
(图片内容正在更新中)
开展“互联网+批发市场+综合服务”转型。鼓励专业市场建立专业化垂直电商平台,推动广贸天下网、衣联网、震海批发网等线上服务平台与实体市场对接合作,配套提供仓储、物流、营销和融资等一站式服务,引导专业市场电商展贸化转型发展。鼓励专业市场向内外贸一体化转型发展,支持功能完善、设施齐全、管理规范、辐射面广的专业市场申报国家市场采购贸易方式试点,引导优势行业的专业市场根据国家“一带一路”发展战略,抱团出海到其他国家设立海外展销中心,促进广州市场品牌与国际平台合作对接,拓展国际市场发展空间。对于临近高校和科研院所、产业支撑基础较好的专业市场物业引导其全面改造提升,打造成“大众创业、万众创新”的产业创新园区和创客空间。
引导专业市场优化布局。出台《广州市专业批发市场及配套的汽车货运场布局规划》,强化批发市场规划指引。结合城市的功能优化,引导新增专业批发市场在外围城区布局发展。建立专业批发市场负面清单管理目录和管理权责目录,规范市场开办者、管理者及经营者的行为。加快专业批发市场商流、物流分离,选址建设一批现代物流配套公共仓,组织物流园区、货运站场与中心城区专业批发市场融合对接,为市场转型升级提供物流承接载体。
三、加快餐饮业转型
加强餐饮业规划。编制《广州餐饮业网点布局专项规划》,推动餐饮集聚区规划建设,重点推进番禺大道(美食集聚区)建设,完善提升惠福美食集聚区、天河广园东食博汇、中华美食城、广州美食园等区域性集聚。引导商业综合体、购物中心发展特色美食广场。按照服务民生、保障供应原则完善餐饮民生网点,引导早餐、夜市、快餐、社区餐饮、团体供膳、外卖送餐、“农家乐”等大众化餐饮有序发展。
促进餐饮产业升级。推动餐饮企业开展中央厨房配送、食品产业化生产基地建设,实现菜点成品和半成品工业化标准化生产和连锁化供应,到2020年培育3—5个示范企业。引导餐饮业向上游延伸经营链条,开展农餐对接、建立示范性原辅料和种植养殖基地或采购基地。鼓励餐饮业与旅游、文化、健康等产业融合发展,将市内主要餐饮集聚区、餐饮名店纳入广州旅游体验项目。促进餐饮与电子商务融合发展,开展O2O营销,大力推广网络预订、在线购买、跨店电子点菜、网络快捷支付、厨师上门做菜等新模式,到2020年打造2—3个具有行业影响力的餐饮电子商务平台,推动全市规模以上餐饮企业“上网触电”。
全面实施品牌带动战略。培育餐饮业著名商标和品牌,到2020年培育2—3家10亿元以上龙头企业,力争创建100家国家级酒家。支持餐饮企业按现代企业制度改制上市,到2020年培育2—3家上市企业和一批企业到“新三板”挂牌。积极推进餐饮企业“走出去”,引导企业借助品牌优势,依托产品和服务标准化,推广连锁经营、网络营销、集中采购、统一配送等现代流通方式,拓展国内国际两个市场。探索引入米其林星级餐厅评定。
优化餐饮业发展环境。以开展商务部餐饮业转型升级试点城市为契机,进一步优化餐饮业发展的政策环境。加强餐饮企业物流配送用车、停车配套设施、融资困难等问题协调解决,落实税收优惠、社保支持、财政资金和专业人才培养等支持政策,争取取消和降低涉及餐饮业收费,切实减轻餐饮业经营负担。
四、发展现代商贸物流业
推进建设商贸物流标准化体系。以托盘标准化及其循环共用、城市配送体系标准化建设为重点,推动建立完善的物流业标准化体系,形成在生产、运输、仓储、配送、销售等环节实现配套设施的无缝对接和循环共用,提高物流运行效率,合理利用社会资源,降低物流成本。加强标准化推广应用。积极推动城市配送标准及冷链标准等物流标准在商贸物流企业中实施及推广,提升商贸物流企业物流标准化水平。
提升发展城市物流配送体系。完善城市物流配送网络体系,优化完善“大型城市物流配送基地—城市配送中心—社区配送集散点”三级城市配送体系,建成高效城市配送平台,推动公共物流仓储,城市配送车辆建设。提高城市配送集约化水平。推动电商物流发展,优化城市物流末端配送模式,支持和鼓励城市物流配送企业与连锁经营实体、便民服务设施、社区服务组织等开展多种形式的服务合作,促进线上线下融合发展,鼓励开展末端集中配送和自提储物柜试点。
推动建设智慧物流体系。建设互联互通的智慧化物流信息服务平台,推动商贸企业与物流企业信息互通、联动发展,提高生产、流通和物流企业的及时响应能力。鼓励发展自动化物流仓储中心,支持企业利用信息化手段,将订单运营、分拣加工、客户服务等功能进行整合,建立智慧化仓储管理信息系统。鼓励电子商务和商贸物流企业充分运用信息化管理手段,提高物流效率、降低物流成本。
引导发展冷链物流服务体系。推进冷链物流基地建设,依托骨干农产品批发市场改造建设一批综合性冷链物流基地和配送中心,鼓励大型零售企业建设冷链物流基地。提升冷链运输水平,鼓励具有一定规模的冷链物流企业更换、新增节能环保的冷链运输车辆,引导和鼓励企业使用标准化托盘、容器、包装等运输工具。完善冷链物流标准体系,以冷链物流通用类和基础类标准以及一些行业亟需的冷链物流标准的修订为主,解决冷链物流领域存在的瓶颈问题。
第五节 培育外贸竞争新优势
一、推动外贸结构优化调整
推动贸易方式优化。做强一般贸易,扩大一般贸易规模,提升一般贸易出口产品的附加值,增加品牌产品出口,发挥品牌增值效应,提高盈利能力。创新加工贸易模式,促进加工贸易转型升级。大力培育新型贸易,积极发展跨境电子商务贸易、市场采购、保税贸易、租赁贸易、离岸贸易、转口贸易等新型贸易方式,努力扩大进出口规模。
优化外贸商品结构。继续巩固和提升纺织、服装、箱包、音响、珠宝玉石、塑料制品、医药等传统优势产品竞争力,推动出口产品向优质优价转变。强化汽车、轨道交通、通信设备、船舶、工程机械、海洋工程等装备制造业和大型成套设备出口的综合竞争优势,着力扩大投资品和机电产品出口。进一步提高新一代信息技术、生物与健康、新材料与高端装备制造、新能源与节能环保等战略性新兴产业的国际竞争力。鼓励先进技术、关键设备和零部件进口,推动我市制造业提升装备水平和国际发展能力。以满足国内消费需求为导向,合理增加一般消费品进口品种和数量,鼓励本市商贸企业经营代理国外品牌,引导境外消费回流。
稳固传统市场,拓展新兴市场。鼓励拥有自主品牌、自主知识产权企业向发达国家市场进军,重点开拓传统市场中新的细分市场和中高端市场。支持企业与当地营销渠道对接,提高贸易效率,实现优势互补。鼓励企业通过国际知名展会等平台积极参与市场竞争。实施一系列有针对性的新兴市场开拓活动,支持企业大力开拓“一带一路”沿线国家和地区等新兴市场,抓住沿线国家基础设施建设机遇带动大型成套设备及技术、标准、服务出口。
二、提升外贸国际竞争力
提升出口产品技术含量。鼓励企业从引进、模仿技术阶段向自主创新驱动阶段升级,逐步实现从“广州制造”向“广州智造”转变。实施国际品牌化战略,提升“三自三高”产品出口比重。加大科技创新投入,支持外贸企业原始创新。鼓励外贸企业、跨国公司和境外科研机构在穗设立研发机构。鼓励企业以进口、境外并购、国际招标、招才引智等方式引进先进技术,促进消化吸收再创新。支持外贸企业通过自建、合资、合作等方式设立海外研发中心。加快运用现代技术改造传统产业,提升劳动密集型产品质量、档次和技术含量,推动传统产业向中高端迈进。
大力提高出口产品质量。积极采用国际质量标准,建立国际认可的产品检测和认证体系,鼓励企业按照国际标准组织生产和质量检验。建设完善出口产品质量检测公共平台,支持出口企业开展质量管理体系认证。严厉打击出口侵犯知识产权和假冒伪劣商品违法行为。
加快构建海外自主营销和服务体系。支持企业通过自建、并购和联合等方式,在海外设立批发展示中心、商品市场、专卖店、“海外仓”等线上线下的国际营销网络。鼓励企业将售后服务作为开拓国际市场的重要途径,提升服务质量,完善服务体系。鼓励企业有计划地针对不同市场、不同产品,采取与国外渠道商合作、自建等方式,建设服务保障支撑体系,完善售后服务标准,提高用户满意度。
大力培育外贸龙头企业。着力培育发展一批拥有自主知识产权和知名品牌、主业突出、带动作用明显、具有国际竞争力的总部型企业,形成研发设计、销售结算、生产服务发展模式。鼓励行业龙头企业延长产业链,加快形成一批在全球范围内配置要素资源、布局市场网络、具有跨国经营能力的大企业。培育一批新型外贸综合服务企业,提升其为中小企业提供通关、物流、退税、金融、保险等综合服务能力。吸引境内外企业来穗开展进出口业务,积极引进央企、跨国采购商和供应链集成商落户。
支持企业扩大进口。推进飞机、船舶、大型装备等国际融资租赁业态加快发展,形成进口新增长点。完善南沙港区汽车物流聚散功能,以汽车平行进口试点为抓手,推动汽车进口业务发展。促进跨境电子商务贸易形成进口增长新动力。加快培育进口商品交易中心。强化进口跨国经营主体培育,力争形成若干个先进技术装备、大宗原材料、日用消费品领域运营能力较强、市场覆盖较宽的综合性龙头企业和专业市场。支持大宗商品、资源性产品等重要物资进口,鼓励企业开展商业储备和境外能源资源开发,适度扩大再生资源进口。
三、推动加工贸易转型发展
延伸加工贸易产业链。推动加工贸易企业由单纯的贴牌生产(OEM)向委托设计(ODM)、自主品牌(OBM)方式发展,到2020年“委托设计+自主品牌”混合生产出口占加工贸易出口总额的比重达75%以上。支持企业创建和收购品牌,拓展营销渠道,从被动接单转向主动营销。促进加工贸易与服务贸易深度融合,鼓励加工贸易企业承接研发设计、检测维修、物流配送、财务结算、分销仓储等服务外包业务,大力吸引加工贸易境外母公司在穗设立采购中心、内销中心、分拨中心和结算中心。
促进转型升级提质增效。在珠三角加工贸易转型升级示范区建设中发挥示范带动作用,提升传统劳动密集型加工贸易产业层次,推动先进制造业和新兴产业加工贸易集群发展。支持加工贸易企业进入关键零部件和系统集成制造领域,掌握核心技术,提升整体制造水平。支持企业与科研院所、商协会以及国家级、省级示范企业为载体,建立生产力提升辅导服务平台、技术创新平台以及品牌推广平台。引导加工贸易企业在穗设立内销中心,通过线上线下多种方式建立内销网络。
引导加工贸易开展国际产能合作。引导企业依托境外经贸合作区、工业园区、经济特区等合作园区,实现链条式转移、集群式发展。支持传统优势产业到劳动力和能源资源丰富的国家建立生产基地,发展转口贸易和加工贸易。
四、加强外贸发展平台建设
加快海关特殊监管区域功能拓展和创新。推动自贸试验区先行先试制度和政策在海关特殊监管区域复制推广,在自贸试验区内的海关特殊监管区域内积极开展内销选择性征收关税、货物状态分类监管、融资租赁大型设备跨关区异地委托监管等政策先行先试。鼓励辐射带动能力强的大型项目入区发展,促进与制造业关联的销售、结算、物流、检测、维修和研发等生产性服务业有序发展。促进海关特殊监管区域发展保税加工、保税物流和保税服务等多元化业务,开展期货保税交割、仓单质押融资等业务,支持设立保税展示交易平台。积极推进国际贸易、现代物流、国际中转、融资租赁、检测维修、国际航运、研发设计、高端制造、跨境贸易电子商务和市场采购等新型业务在海关特殊监管区域发展,实现区域内国内与国际贸易互动发展,在岸与离岸贸易并重发展。整合优化全市海关特殊监管区域,推进广州白云机场综合保税区、南沙保税港区区域调整和建设验收。继续优化广州保税区、广州保税物流园区和广州出口加工区的功能布局,围绕广州开发区经济发展要求进行产业升级和创新发展,并逐步向综合保税区转型。
深入推进外贸转型升级基地建设。通过市、区和企业共建,积极推进汽车、船舶、摩托车、医药、软件、箱包、珠宝首饰、牛仔服装、科技兴贸等9个国家级外贸基地转型升级,完善金融、商贸、物流等政策支撑体系,积极培育一批综合型、专业型和企业型基地。推动外贸出口基地扩大出口,大力支持出口企业发展产品展示、新产品研发、产品性能测试、市场营销、认证注册、公共培训、供应链管理、公共信息等功能。依托南沙自贸试验区、南沙新区和南沙港的综合优势,吸引装备制造业骨干企业和总部企业集聚,大力建设高铁、船舶、海工装备、汽车等装备制造业出口基地。
加快建设进口载体。利用南沙保税港区、白云机场综保区、广州保税区的政策优势,推进红酒、食品、水果、日化商品、化妆品等优质消费品进口口岸分拨、展示、体验中心建设。扩大大宗商品和资源性产品进口,积极打造重要资源性产品国内分拨、国际转口和储备交易中心。充分利用我国自贸区网络,依托空港经济区、南沙自贸试验区等载体,探索建立中国—东盟、中澳新韩等自贸产业园区,扩大税收优惠力度和国内市场潜力大的优质产品进口。
第六节 加快服务贸易发展
一、扩大服务贸易规模
巩固我市旅游、运输服务、建筑等传统服务贸易优势,发挥国际商贸、国际物流、国际会展、中医药、文化产业等产业比较优势,推动“广州服务”走向世界。深化现有服务贸易伙伴合作基础上,加大对新兴服务贸易市场的挖掘和拓展,扩大服务贸易规模。扩大服务贸易出口,重点拓展软件、电信、金融、保险、中医药服务、管理咨询、法律和会计等服务贸易领域在境外的投资合作,带动服务和技术出口。
二、拓展服务贸易领域
积极发展现代服务贸易。巩固提升服务贸易优势领域,着力引进我市经济社会发展亟需的金融服务、科技服务、健康服务等服务,进一步拓展国际金融、文化体育、医疗保健、建筑与劳务服务等。着力推动服务贸易创新发展,力争扩大保税功能对华南地区辐射力,探索建设数据特区,实现引进国外科研机构、金融机构、健康服务机构等方面取得新突破。着力提高优势服务业的技术含量,大力推进服务外包、国际物流、国际金融等服务领域标准化建设,加快培养一批熟悉世界贸易组织规则、精通现代服务贸易、具有良好外语能力和国际协作能力的人才,提升现代服务贸易发展水平。
拓展与港澳服务贸易自由化。按照CEPA框架协议,加快落实关于内地在广东与香港、澳门基本实现服务贸易自由化的协议,建立对接港澳服务业的市场准入、职业资格和监管标准制度,在航运、金融、商贸、专业服务、社会公共服务、电信、科技和文化等领域加快服务贸易自由化进程。继续探索实施CEPA下负面清单管理模式,对港澳服务提供者投资负面清单以外领域改审批制为备案制。

三、优化服务贸易发展格局
形成服务贸易“一核三区”发展格局。“一核”:将南沙自贸试验区打造成为以穗港澳服务贸易自由化为主导的服务贸易创新发展核心。“三区”:以天河中央商务区、琶洲国际会展中心区为重点,大力发展商贸服务、金融服务、电子商务和会展服务等总部职能,建成服务贸易总部经济示范区。以广州南沙保税港区、白云机场综合保税区、广州保税区和番禺莲花山港为重点,建成以国际航运物流、国际中转服务为主的服务贸易保税业务集聚区。以广州科学城、国际生物岛、中新知识城、羊城创意产业园和TIT创意产业园等为重点,建设服务贸易特色产业功能区。
四、提升服务外包能级
构建服务外包行业发展梯次。加快发展软件开发、金融服务、工业设计研发、电信服务、供应链服务、对外工程承包服务、生物医药研发等传统优势行业,重点突破检验检测服务、云服务、电子商务、专业服务、动漫和游戏等潜在优势行业,着力培育知识产权、影视等具备未来优势行业。进一步壮大本土企业规模,积极吸引行业龙头企业和国内外总部机构,逐步培育新兴领域明星企业,全面提升广州服务外包企业竞争力。到2020年,力争全市服务外包企业数达1500家,执行额超10亿元的大型服务外包企业6家以上。优化服务外包园区布局,着力打造服务外包发展的新增长极,形成一批具有广州特色的服务外包产业示范园区。围绕服务外包产业发展的关键环节,加大政策创新扶持力度,完善资金、人才、园区等扶持政策体系,力争到2020年广州服务外包企业从业人员达40万人。拓展区域合作空间,推动珠三角联动发展,深化与港澳地区合作,开拓与东盟地区合作领域,发挥带动全省、辐射华南、影响东南亚的重要作用。
(图片内容正在更新中)
第七节 提高会展业国际化水平
一、优化会展业空间布局
制定全市会展业发展指导意见,加强行业规划指导。高起点推进琶洲国际会展中心区、流花专业会展区、白云新城国际会议活动聚集区、花都航空会展功能区以及各区专业化展贸集聚区建设。完善会展所需的海关、检验检疫以及交通、商务、酒店、餐饮、购物、旅游、休闲、居住服务等配套设施及服务建设。加大会展宣传力度,充分运用网络优势,开展广州会展城市品牌整合性宣传,促进国际会议、展览项目的申办与海外宣传促销有机结合,充分运用网络优势,构建会展推广信息体系。加强行业监管力度,充分发挥行业协会作用,强化会展业行业自律和行业管理,构建“广州会展”立体化推广网络。
二、大力培育和引进国际品牌展会
做大做强品牌展会。坚持自主培育与积极引进相结合,大力支持本土展会做大做强,培育一批具备国际竞争力的品牌展会。支持广交会朝国际化、专业化、品牌化方向发展,促进“智慧广交会”和“绿色广交会”建设,形成出口价格形成中心,打造进口和展示中心。联动国际性、国家性行业协会、商会,支持有实力的商协会在穗办展。梳理筛选国内外知名会展集团及品牌展会,建立会展招商目标库。积极推进与国际展览业组织、会展跨国公司的交流合作,引进国际知名品牌展会来穗办展,引进励展集团、博闻集团、杜塞多夫集团等国际知名会展企业旗下的品牌展会来穗举办,与国内会展企业在穗开展合作经营。
大力发展会展总部经济。利用全球会展业整合契机,有计划分步骤吸引国际展览业协会(UFI)、国际展览与项目协会(IAEE)和独立组展商协会(SISO)等知名会展企业、机构来穗设立区域总部和办展机构。按照会展业向专业化、市场化、国际化发展方向,支持和鼓励我市会展龙头企业以多种形式整合打造会展业航母级企业,探索组建市属国有会展集团,进一步提升我市会展企业整体实力。
三、推动国际性会议业发展
积极拓展国际性会议。大力支持引进中国橡胶年会、国际电信标准化全会等一批高端论坛、行业会议在穗举办,继续发展中国(广州)国际投资年会、全球会展(广州)圆桌会议,积极引进跨国公司年会落户。将广州国际城市创新奖纳入世界城市和地方政府组织(UCLG)、世界大都市协会体系,逐步实现“广州奖”社会化运作,提升广州在世界城市网络体系中的发展地位、城市形象和国际影响力。
探索建立会议大使制度。对接知名国际会议组织,研究聘请学术领域带头人、跨国公司高层、国际机构及协会代表等作为广州“会议大使”。以会议大使在行业的领头地位引进高端会议和行业会议在穗举办。
创新会议业经营模式。支持岭南集团等本土企业创新产业经营模式,整合会议产业链资源,聚焦会议细分市场,做强会议新兴市场。鼓励品牌展会以展促会,在大型专业展览同期创设或套开行业高端论坛、会议。通过发展会议产业创新产业招商模式,以国际高端会议传播广州城市形象,提升广州国际影响力。推动全方位城市营销,与面向国际投资者的主流媒体合作,开展高端宣传,吸引更多国际性专业研讨交流活动、国际会议在穗举办。
四、加强会展行业管理和行业自律
创新会展管理机制。加快成立本市协调广交会发展及建设国际会展中心城市的工作保障机制,综合运用财税、金融、产业等政策,鼓励和支持展览业市场化发展。加强行业监管力度,会同工商等部门研究积极有效的行业管理手段,在现有的法律框架内积极寻求突破。充分发挥行业组织自律、市场公平竞争和政策措施引导的合力,对重点会展活动加强监督管理。
优化会展行业协调机制。以行业协会为协调主体,提升会展行业协会功能,帮助各大展馆探索建立有效的展前沟通协调机制,就展会排期、综合服务等信息进行有效沟通,妥善合理应对同期同质展,规范重复办展、无序竞争,建立高效的统筹监管机制,规范市场秩序,优化会展环境。以协会为整合平台,利用资金、宣传推广、展会服务等手段,多形式鼓励题材相同、相近的展会以市场化手段主动融合、联合办展,对成功融合并达到一定条件标准的展会给予奖励。
第八节 支持企业“走出去”
一、推动企业“走出去”转型升级
推动国际产能合作。加强与我市装备和产能契合度高、合作愿望强烈、合作条件和基础好的国家和地区的合作。大力推进采矿、汽车、摩托车、电子、化工、轻纺、机械、船舶、港口、海洋工程等重点装备制造业“走出去”,引导企业在全球布局营销产业链。加快国际营销网络建设,在境外建设展示中心、分拨中心、批发市场、零售网点等。支持企业充分利用国际研发人才和资源,在境外设立研发中心,提升我市企业科技创新的国际竞争力。加快金融、房地产、保险、管理咨询、法律和会计等服务业加快“走出去”步伐,拓展全球市场,提升国际化水平和能力。引导我市纺织、皮革、箱包、玩具等劳动密集型产业向产业链高端延伸,有序向外转移部分加工制造环节,构建以我市企业为主导的跨境产业链。促进对外承包工程转型升级,深度开发“工程+投资”“工程+融资”“工程+贸易”等方式,推动对外承包由工程建设向特许经营、项目融资、设计咨询、监理、运营管理等高附加值领域拓展,延伸对外承包工程的产业链。
二、打造企业“走出去”发展平台
加快建设境外经贸合作区。加强与央企、相关金融机构的合作,依托国家和省境外经贸合作园区,鼓励和支持我市企业积极参与境外合作园区建设、运营和招商,引导国内企业抱团出海、产业链集群式转移。选取“一带一路”重要节点国家,创新对外合作和境外投资方式,探索建设经贸合作园区,为企业开拓“一带一路”国家的市场和资源打造战略发展新平台。
构建全产业链战略联盟。通过以大带小合作出海,鼓励产业链龙头企业率先走向国际市场,带动上下游中小配套企业“走出去”,构建全产业链战略联盟,形成综合竞争优势。通过互联网借船出海,借助互联网龙头企业境外市场、营销网络平台,促进中小企业开辟新的商业渠道。
三、健全企业“走出去”促进和服务体系
创新企业“走出去”促进体系。推动境外投资促进制度的转型升级,实现由事后补贴向事前引导资助,由普惠支持向精准引导的转变。优化扶持资金使用方向,支持企业开展境外投资可行性分析,鼓励企业积极参与各类“走出去”促进活动。加强与金融机构、龙头企业合作,引入社会资本成立“走出去”投资基金,充分发挥政府扶持资金的杠杆效应。选择有潜力、有战略意义的项目给以重点扶持,打造引领“走出去”的龙头企业。
完善企业“走出去”服务体系。联合商务、外事、金融、保险,以及使领馆和国外投资促进机构,构建集投资备案和核准、境外投资和项目信息、风险评估和防范、企业运营服务等于一体的“一站式”综合服务平台。规范企业境外经营行为,引导企业尊重当地法律法规、文化、宗教和习俗,保障员工合法权益,实现与所在国的互利共赢、共同发展。加强境外中资企业协会、商会建设,提高服务和综合协调能力。
第九节 营造市场化国际化法治化营商环境
一、推动贸易投资便利化
扩大贸易便利化。积极推进口岸管理“三互”(信息互换、监管互认、执法互助)建设,加快建设国际贸易“单一窗口”,推动建立“联合查验、一次放行”“一机两屏”等“一站式作业”模式,深入推进通关作业无纸化,率先形成便利、高效、完善的大通关管理体制机制。以跨境电子商务服务试点建设为突破口,运用互联网和物联网技术推进重要口岸供应链互联互通。推进口岸监管方式创新,推进通关现场非必要的执法作业前推后移,对企业实施分类管理,提高非侵入、非干扰式检查检验比例。
提升投资便利化。落实CEPA项下对港澳服务提供者在本市设立外商投资企业实施准入前国民待遇加负面清单管理制度,在协议开放服务贸易领域内的公司设立及变更的合同、章程实施备案管理。按照国家的部署实行对外商投资实施准入前国民待遇加负面清单管理制度,对负面清单外的外商投资项目实行备案制,将外商投资企业设立、变更及合同章程由审批改为备案管理。在条件成熟的地区适时推行外商投资企业登记“多证联办”,加快完善外商投资管理备案管理办法和操作流程,实现“一窗受理、一表填报、信息共享、联动办理、限时办结、多证同发”的行政审批服务。落实“备案为主、核准为辅”的境外投资审批制度,探索境外投资分类审批管理方式,进一步优化流程和压缩办理时限。
深化商事制度改革。完善外商投资事中事后监管体系,探索实施经营信息报告和经营者集中申报制度。积极参与“条块结合、四级联动、以区为主、重心下移、集成服务”的行政审批改革,实现全部行政审批和公共服务事项(含外资、外贸、特种经营等)“前台综合受理、后台分类审批、统一窗口出件”,提高行政审批服务效率。建设和完善网上办事大厅,推动商务领域政务服务互联化、移动化和标准化,大力推广“一卡通行、一号接通、一格管理、一网办事、一窗服务”等“五位一体”的新型社会治理和政府公共服务模式。
二、建设竞争有序的市场环境
完善现代市场体系。着力破除各类市场壁垒,取消针对外地和外资企业、产品和服务设定歧视性收费项目、实行歧视性收费标准或者规定歧视性价格等歧视性政策。完善各类商品交易市场管理机制,在更多领域提升广州价格指数的影响力。进一步推进工商用电同价,争取允许商业用户选择执行行业平均电价或峰谷分时电价试点。支持市属国有商贸企业开展混合所有制改革和商业模式创新,推动有条件企业“走出去”实现全球范围配置资源。
开展商务综合行政执法体制改革试点。对商务领域的行政处罚,建立由商务行政执法队伍统一受理、统一执法的集中管理模式。建立市区两级商务执法工作联动协调机制,明晰市、区两级商务执法职责,落实属地责任。在南沙自贸试验区开展“一支综合执法队伍管全部”改革试点,建立相对集中执法事权的综合行政执法体系。充实商务执法队伍,强化市场监管,有效控制各种商务违法违规行为,维护市场正常秩序。
加快诚信体系建设。依托“信用广州网”实现政府行政管理部门信用信息互联共享,整合地区商贸流通企业行政许可、资质认定、行政处罚、法院判决裁定等信用信息。着力推动行业诚信建设,推动物流、医药流通、汽车销售等行业协会开展商务诚信试点。支持建立第三方专业信用评价机制,开展电子商务信用评估与认证,帮助企业有效识别和防范信用交易风险。
三、形成与国际接轨的开放环境
构建开放型经济规则体系。适应对外开放不断深化趋势,完善涉外政策规则体系,重点围绕“一带一路”倡议、自贸区、自贸试验区和外资“三法合一”等方面完善制度建设。加强TPP、TTIP和TiSA等国际贸易投资规则的研究,探索建立更高水平的国际投资贸易便利化规则体系。完善知识产权政策法规体系,营造良好的知识产权保护环境。开展“清风行动”,强化进出口环节知识产权保护,健全知识产权涉外应对和维权援助服务机制。
完善公平贸易投资环境。强化中央、地方商务主管部门、行业商(协)会(工作站)、企业“四体联动”贸易摩擦综合应对机制,加强贸易摩擦应对工作总体协调和部门合作。开展广州市贸易政策的合规性评估工作,从源头上减少贸易救济调查。强化贸易摩擦预警,加强对贸易摩擦重点产品和重点市场的跟踪监测、运行分析和预警通报工作。综合利用国际贸易规则手段,积极应对国外技术性贸易措施,化解贸易摩擦和争端,指导企业做好应对反倾销、反补贴调查。
降低企业经营成本。以降低内外贸、内外资企业生产要素成本为重点,推动降低企业制度性交易、人工、税负、社会保险、财务、物流等成本。推动建立与经济发展水平相适应的最低工资标准调整机制,适当下调职工医疗、失业、工伤等保险的单位平均费率。推动建立高效、绿色、便捷的城市配送物流服务体系,到2020年实现物流总费用占商品流通费用的比率下降约3个百分点。落实小微企业、高新技术企业、技术先进型、企业研发费用税前加计扣除等国家税收优惠政策,争取国家支持在境外股权投资、离岸贸易、融资租赁等方面开展财税政策创新试点。落实免征、停征涉企行政事业性收费和经营服务性收费政策,推动所有行政事业性收费省级及省级以下收入(除法律法规和规章规定不能减免的之外)在自贸试验区一律免收。
四、营造充满活力的创新创业环境
建立“互联网+商务”创业创新体系。打造琶洲互联网创新集聚区等一批互联网创业创新基地,促进创业与创新、创业与就业相结合,降低全社会创业门槛和成本。运用互联网技术,采用O2O商业模式,聚集创业服务产品,打造创新要素商城。支持中小微企业应用电子商务拓展业务领域,指导各类创业孵化基地为电子商务创业人员提供场地支持和创业孵化服务。支持电子商务创新创业企业在深圳证券交易所、全国中小企业股份转让系统(“新三板”)等多层次资本市场上市、挂牌融资。
发展创业孵化载体。加快推进专业市场、商圈、物流集聚区等商贸流通转型升级与创业创新孵化相结合,大力发展时尚设计、生活服务业、商业模式创新等领域的创新谷、创客街、创新工场等新型孵化器,做大做强众创空间。鼓励商业、外贸、外资领域的龙头企业和科技创新型企业,围绕主营业务建设专业孵化器,凭借自身行业优势提供全产业链的孵化服务。积极引进国内外知名孵化机构,鼓励企业与境外合作设立新型创业孵化平台,促进境内外先进创业孵化模式落地。
加强创新创业服务。加快发展企业管理、财务咨询、市场营销、人力资源、法律顾问、知识产权、检验检测、现代物流等第三方专业化服务,不断丰富和完善创业服务。优化创新创业政策,落实网络商户从业人员同等享受各项就业创业扶持政策,以及网络商户创业者可按规定享受小额担保贷款及贴息政策。鼓励市属高校开设商务领域创业课程,设立创业俱乐部,探索建立“学业+创业”双导师培养模式、创新创业学分,引导青年大学生创新创业。
第四章 重大平台和重点工程
第一节 重大平台
一、高标准建设中国(广东)自由贸易试验区南沙新区片区开放型经济平台
推动重点领域先行先试。以制度创新为核心,加强国际贸易投资规则跟踪研究,对接国际投资贸易通行规则,探索构建进一步扩大开放、完善公平竞争的市场环境、法规建设、知识产权、电子商务、竞争和供应链等方面对外开放的制度框架。完善外商投资准入前国民待遇加负面清单管理模式,推动市场准入负清单制度改革试点,全面实施面向国际和港澳、对接国家“一带一路”的扩大开放措施。健全对外投资促进政策和服务体系,推动个人境外投资、设立境外投资股权投资母基金和限额内资本项目可兑换等境外投资制度创新。推动建设市场准入统一平台和境外投资“一站式”综合服务平台,提高双向投资便利化水平。推进国际贸易“单一窗口”、一站式作业、一体化通关等贸易便利化改革。强化事中事后监管,探索实施外商投资安全周期监管、建立集中统一的综合执法体系和开展社会信用体系建设创新示范等试点。

强化国际贸易功能创新集成。积极探索转口贸易、离岸贸易、保税贸易、保税展示、保税期货交割、融资租赁、跨境电子商务、汽车平行进口等新型贸易形态,推动南沙自贸试验区成为国际贸易创新的试验田和国际贸易功能集成区。大力推进南沙跨境贸易电子商务产业园、临港国际大宗商品交易中心、国际采购配送中心、汽车保税中转、进口消费品集散中心、汽车进口口岸暨全球品牌汽车展览中心、海工和重型装备成套供应和出海口基地等项目建设,尽快形成贸易集聚效应和外贸新增长极。促进服务贸易创新发展,培育一批创新发展的服务贸易龙头企业和具备较强竞争力的服务品牌;率先推进与港澳服务贸易自由化,打造成为以穗港澳服务贸易自由化为主导的服务贸易创新发展核心区。
加大面向全球招商力度。开展重大产业靶向招商,围绕航运物流、特色金融、国际商贸、金融服务业、科技创新、高端制造业等重点发展产业,引进龙头企业及其上下游企业入驻,加快生产性服务业和高端制造业集聚。利用达沃斯论坛、博鳌亚洲论坛等国际平台和国际知名媒体推介宣传,全力支持南沙自贸试验区开展全球路演。建立省市区联动招商机制,加强专业部门招商、国企招商、市场化招商,形成内外结合、各有侧重、推动有力的招商引资体系,搭建面向全球的大招商网络平台。
二、全力打造国际知名商圈
对标世界著名商业街区,打造天河路商圈、北京路商圈分别代表“现代商都”和“千年商都”的标志性区域,完善生态景观和交通、智能信息化、文化设施,进一步提升在国内外的知名度和影响力。加速引进国际品牌、国内知名品牌和品牌旗舰店,集聚发展一批大型高端购物中心和城市综合体。力推天河路商圈成为国内体验式商业的龙头标杆,支持商圈及重点企业引入特色文化、旅游、餐饮、娱乐等业态。活化利用广州传统中轴线和历代古城中心的文化资源,促进北京路商圈商业与文化、旅游、休闲深度融合,形成多元立体的体验空间。

三、深化建设总部经济集聚和发展平台
深入实施总部经济发展三年行动计划,培育壮大本土总部企业,吸引更多企业在穗设立总部、区域型总部、跨国运营中心、销售中心、结算中心、共享服务中心。坚持“积极引进与重点培育并重,内资总部与外资总部并重”原则,推动建立“1+N”的总部经济集聚区发展格局,形成10个以上具有核心竞争力的总部经济集聚区。构建“互联网+”招商平台、高端会议招商平台、重点园区招商平台,打造招商联盟工程、精细化招商工程以及总部招商拓展工程,形成高效的总部企业招商工作机制。建立总部招商信息库,制定500强招商工作方案,建立总部招商激励机制,大力引进一批总部企业。开展总部企业认定和奖励补贴工作,争取到2020年累计认定内外资总部企业达360家以上。
四、加快构建大宗商品交易与定价平台
推动现有大宗商品交易平台做大做强,支持华南有色金属交易中心、广州商品交易中心等新建设平台建设,努力争取组建国家级珠宝玉石交易所、广州钻石交易所等高端交易平台。提升有比较优势的大宗商品交易市场辐射力,力争形成辐射海内外的塑料、煤炭、金属材料、粮食、木材、化工、汽车及零配件、机械、珠宝玉石、医药、服装、皮革皮具、果蔬等重点商品交易平台。建立大宗商品交易价格指数编制与发布机制,打造具有国内外广泛影响力、辐射力的“广州价格”。发挥广州高新区作用,建设高新技术产品国际交易中心,加快高新技术产品贸易发展,实现“制造+贸易”模式创新。发挥南沙自贸试验区政策和临港优势,依托塑料、有色金属、粮油等交易平台(中心),打造临港国际大宗商品交易平台。推进大宗商品交易平台规范化、规模化发展,促进大宗商品交易市场向现代交易场所有序转型,推动具有交易、结算、融资、物流配送等综合功能的电子交易中心建设,使之成为商品集散中心、流通加工中心、价格形成中心和信息发布中心,掌握资源配置主导权。
五、着力建设“一带一路”经贸合作平台
贯彻落实《广州市推进21世纪海上丝绸之路建设三年行动计划(2015—2017年)》,研究制定广州与沿线国家经贸全面合作的常态机制和具体措施,争当21世纪海上丝绸之路建设桥头堡。依托南沙自贸试验区、中新知识城、广东“侨梦苑”、黄埔临港经济区等载体,将其打造成主要面向海上丝绸之路的开放型经济平台。利用中国进出口商品交易会(广交会)举办“海上丝绸之路国家专场”。充分利用国家跨境电子商务综合服务试点城市的政策优势,着力建设跨境电子商务基地。与沿线国家在穗合作建设一批国际技术转移中心、联合研发中心、国际创新园、国际企业孵化器和国际人才培养基地等创新载体。鼓励我市企业承接沿线国家的港口、道路、能源、园区等基础设施建设工程,促进设施的互联互通。
依托广州港、白云国际机场、广州南站和广州火车站等港口,加快推进建设海铁联运、空海联运等多式联运系统,打通与东南亚国家高铁、铁路和公路货运通道,充分发挥“粤新欧”、“粤满俄”等货运班列作用,将广州打造连接“一带一路”的国际物流大通道。将推动中新、中以、中欧等国际创新合作平台建设。积极发展与沿线国家旅游购物、市场采购和进口贸易等贸易,在穗建设对华贸易分拨中心、小商品国际采购中心和离境退税购物中心。

第二节 重点工程
一、国内贸易流通体制改革发展工程
按照《广州市国内贸易流通体制改革发展综合试点方案》,围绕传统商贸业转型升级、新兴商贸业创新发展、探索建立新型流通管理体制、深化流通领域监管服务改革等4个方面进行探索。重点推进专业批发市场商业模式创新、打造电子商务集聚区、打造“食在广州”城市名片、推进物流标准化试点、提升天河路商圈为国际知名商圈等内贸流通体制改革发展试点的5项重点工程。
二、融资租赁跨跃发展工程
推进“三个一”工程建设,即建立1个信息服务及信用评价体系、建设1个融资租赁资产交易平台、打造1个融资租赁创新服务基地。依托空港、海港、创新港三大战略枢纽建设,发挥自贸试验区政策优势,将南沙自贸试验区建成我市融资租赁业发展集聚试验区,在天河、越秀、黄埔、花都等融资租赁集聚区建设融资租赁产业园区。促进产融结合。推动飞机、轮船、汽车、基础设施、医疗器械、工程机械、轨道交通、海洋工程装备及其他大型成套设备、不动产等重点行业与融资租赁业有机融合,推动制造业转型升级和现代服务业发展。探索开展离岸租赁、出口租赁业务。强化融资租赁制度创新。加快推进融资租赁行业内外资统一管理试点、放宽企业准入及经营条件、调整内资融资租赁公司外债管理政策、落实进出口飞机和船舶等大型设备跨关区间的异地委托监管等政策,制定向国内融资租赁主要城市看齐的支持政策。
三、外贸新业态培育工程
发展新型贸易方式。积极推进市场采购、国际中转、离岸贸易、融资租赁、跨境贸易电子商务、保税贸易、检测维修等新型贸易发展。培育和新引进一批外贸综合服务企业、大型供应链企业和贸易集成商,开展国际贸易服务、分拨、中转、销售、结算业务。加强行业跟踪研究,加大对外贸新业态代表企业政策扶持、政务服务和招商力度,研究制定外贸新业态企业的认定办法。争取外贸新业态企业享受市总部企业、服务业新业态和外贸新业态培育专项支持政策。

四、物流标准化建设工程
继续推进物流标准化试点建设,深化“托盘标准化”和“仓库标准化”建设,以物流标准化试点项目和平台为载体,形成在生产、运输、仓储、配送和销售等环节配套设施的无缝对接和循环共用,提高物流运行效率,降低物流成本。开展现代物流业标准体系研究,清理、修改和制定标准,推动城市配送标准及冷链标准等物流标准在商贸物流企业中实施及推广,提升商贸物流企业物流标准化水平。到2020年,全市标准化托盘普及率达到50%以上,配套设施设备标准化水平达到40%以上。
五、品牌国际化建设工程
落实质量强市和品牌战略,强化外贸自主品牌扶持措施,引导企业制定并实施品牌战略,推动重点行业和企业建立品牌设计、营销、推广中心,力争“十三五”期间自主品牌出口在外贸出口中的比重逐年提高。推进支撑自主品牌国际化推广的公共服务平台建设,鼓励自主品牌骨干企业设立品牌国际化发展基金。支持中医药及制药、汽车、电子产品、精密仪器、海工装备、服装、箱包、灯光音箱等特色产业,开展品牌整体宣传和抱团营销,大力培育区域性、行业性品牌。支持有实力企业到海外收购品牌、建立营销网络或开展特许经营。推动有条件的区、行业和企业建立品牌推广中心,采取多种方式加大广州品牌海外推介力度。支持企业开展商标和专利的国外注册保护,开展海外维权。探索建立出口品牌统计制度。
六、服务贸易创新发展试点工程
深入推进服务贸易创新发展试点建设,积极打造服务贸易制度创新高地,重点在管理体制、促进机制、政策体系和监管模式方面先行先试。建立与国际服务贸易通行规则相衔接的促进、服务和监管体系,探索适应服务贸易创新发展的体制机制。发挥广州市服务贸易跨部门工作小组的统筹协调作用,建立全市服务贸易信息交流共享机制和统计平台,建立重点联系企业制度。探索提升服务贸易便利化水平。探索便利跨境电子商务、供应链管理等新型服务模式发展的监管方式,建立医疗检验检测、会展服务和跨境电子商务服务等服务贸易业务的便捷通关机制,推动境内外专业人才和专业服务便利流动。完善服务贸易促进体系。争取扩大技术先进型服务企业认定范围政策落地,充分利用服务贸易创新发展引导基金支持,积极发展服务贸易出口信保、供应链融资和融资租赁等金融支持体系。
七、跨国公司培育工程
鼓励和支持企业在境外开展并购和股权投资、创业投资,通过全球资源利用、业务流程再造、产业链整合、资本市场运作等方式,加快全球化的产业布局,提升企业国际化水平。在有跨国经营业务并具备一定规模实力的本土企业中,选择一批企业纳入计划予以重点扶持,引导企业加快制定实施品牌、资本、市场、人才、技术国际化战略和跨国经营计划,逐渐形成国际生产网络、全球营销体系和创新研发团队。实施培育本土大型跨国公司“规模型”激励政策,对跨国经营指数在全市前列的企业作为扶持,将前30强作为大型跨国公司的重点培育对象,并按照跨国公司不同需求提供个性化、全天候、链条式服务。到2020年力争培育10家左右营业收入100亿元以上本土跨国公司,打造1—3家具有世界水平的跨国公司。
八、“食在广州”城市名片培育工程
规划建设兼具岭南风情及美食、文化旅游功能的美食风情街,以番禺大道为依托规划建设具有广州风情的地标式美食街区,改造提升广州美食园、惠福美食街等美食街区,将美食街区打造成为展示“食在广州”风采的窗口和载体。积极推动粤菜博物馆、美食网站等饮食文化载体建设。研究挖掘“食在广州”以及餐饮老字号、特色名菜名点、早茶饮食习俗的文化内涵,启动传统技艺“申遗工程”,开展“食在广州”金羊奖十大名店、名厨、名菜、名点、名宴以及“广州手信”系列评选和宣传推广,促进粤菜饮食文化与传统文化、民俗文化和世界饮食文化的融合。举办广州国际美食节等大型节庆活动,推介广州餐饮品牌和美食企业,吸引世界知名菜系、风味食品集聚广州,推动饮食文化与休闲娱乐、旅游购物、民俗节庆等深度融合。开发以美食街区为背景或主题的文化产品,擦亮“食在广州·中华美食之都”和“国际美食之都”的金字招牌。
第五章 保障实施
第一节 保障措施
一、加强法制保障
加快政府职能转变,建立法治型服务型部门。强化重点商务领域建章立制,完善科学民主决策机制。推进电子政务系统建设,加大信息公开力度,推动阳光政务。贯彻落实国家省市“七五”普法规划,推进全市商务系统工作人员学法用法,增强规则意识。严格执行部门“权责清单”,规范商务行政执法,健全行政权力行使的合法性核查机制,确保商务行政职能运转依法高效。
二、加大财税支持
研究提出和积极争取商贸餐饮、服务贸易、服务外包、离岸贸易等税收支持政策,以及市场采购、旅游购物、跨境电商零售出口等出口退(免)税、出口免税政策。研究制定支持融资租赁、外贸新业态、服务贸易等规划重点平台、重点工程和重点项目的专项扶持政策。探索成立商务产业发展引导基金,由财政出资引导,采取市场化和专业化运作,吸引社会资本支持商务发展。制定符合国际惯例的商务领域政府购买服务机制,降低企业经营成本。加强专项资金管理,探索编制部门3年滚动财政资金规划,建立跨年度预算平衡机制。
三、强化金融配套
加强政策研究、部门互动、政企合作和金融机构与企业合作,构建国际商贸中心建设与现代金融服务体系相互支持和互动发展的工作机制。积极发展供应链融资。引导和支持我市商业、外贸、外资等龙头企业以及大宗商品平台、电商平台和外贸综合服务企业等供应链上的核心企业,通过其对上下游企业现金流、进销存、合同订单等信息的掌控,依托自有资金平台或者合作金融机构对上下游企业提供金融服务。拓展跨境人民币使用。推广使用人民币计价、结算,支持跨境电商平台和支付机构取得“互联网支付”业务许可,支持商贸企业参与跨境人民币贷款业务。加快发展消费金融公司,开展个人消费贷款业务,支持居民扩大消费需求。积极发展出口信用保险。加大出口信用保险对自主品牌、自主知识产权、战略性新兴产业和新兴市场出口的支持力度,重点支持高科技、高附加值的机电产品和大型成套设备的出口,扩大小微企业出口信用保险覆盖面,加快发展境外投资保险。
四、人才智力支持
贯彻市委、市政府《关于加快集聚产业领军人才的意见》,充分利用创新创业领军人才、产业高端人才和产业急需紧缺人才计划支持政策,支持商贸会展、电子商务、总部经济等领域创新驱动发展。进一步加强与高等院校、专业机构的合作,构建商务人才培训服务平台,加强商业流通、物流、会展、服务外包、电子商务、总部经济、海外营销、金融、物流、科技创新、品牌管理等方面的人才培养,做到基础培训和实务培训相结合,经营管理人才、党政人才和专业技术人才培训相结合,自主培训和“走出去”培训相结合。创造条件留住人才,积极发挥人才作用,努力营造尊重人才、厚待人才的良好氛围,为留住人才创造良好条件。多方式利用境外人才,在引进境外高端人才的同时,鼓励企业在境外建立生产基地和促销、研发、培训、维护等机构。
第二节 组织实施
一、发挥党委(党组)领导核心作用
坚持总揽全局、协调各方,发挥党委(党组)在商务发展中领导核心作用,为实现“十三五”规划提供坚强保证。发挥基层党组织战斗堡垒作用和党员先锋模范作用,调动各级干部干事创业积极性、自觉性和创造性。坚持党要管党、从严治党,提高执政能力,深入推进党风廉政建设,为我市商务发展营造良好生态环境。充分发挥市场决定性作用,广泛汇聚商务领域企业和群众的力量和智慧,尊重群众首创精神,形成群策群力、共建共享的生动局面。
二、加强规划衔接实施
做好商务发展规划与全市总体规划、城乡规划、土地利用规划等规划衔接,确保规划之间在总体要求上指向一致、空间配置上相互协调、时序安排上科学有序。市、区商务部门要根据本规划科学合理制定相应的专门规划、行动计划、年度计划和年度重点项目计划,分解落实本规划确定的发展目标、主要任务、重大平台和重点项目,明确牵头单位、工作责任、年度目标、工作指标和推进举措。对纳入规划的重点项目,要落实绿色通道制度,争取相关部门对项目选址、用地、融资和财政支持等方面优先安排。
三、加强规划监督和评估
着力推进规划文本及其实施的信息公开,健全商务部门与市民、行业和企业的信息沟通交流机制,提高规划实施的民主化程度和透明度。做好纳入规划指标、政策措施和重大项目实施情况的跟踪监测,及时发现规划实施中的问题,做好重大问题的跟进研究,提出对策建议,确保规划目标任务顺利实现。做好接受市人大、市政府对规划实施情况监督检查,认真组织开展中期评估和终期评估,科学分析评价规划实施效果。
附件1
广州市商务发展“十三五”规划重大政策
一、重大行动计划(16项)
1.广州市构建开放型经济新体制的实施意见
2.广州市推进商贸物流发展三年行动计划
3.广州市加快总部经济发展三年行动计划
4.广州市推进21世纪海上丝绸之路建设三年行动计划
5.广州市加快服务贸易发展的实施意见
6.广州市关于加快培育外贸竞争新优势的实施意见
7.广州市关于促进餐饮业转型升级的实施意见
8.进一步加快推进融资租赁业发展的若干措施
9.广州市专业批发市场及配套的汽车货运场布局规划
10.广州餐饮业发展网点布局规划
11.广州市电子商务和移动互联网产业发展总体规划
12.广州市大型零售商业网点发展规划(2011—2020年)
13.广州市服务贸易发展规划(2015—2020年)
14.广州市服务外包产业“十三五”发展规划
15.广州市再生资源回收利用行业发展规划(2015—2020年)
16.广州市商务信息化“十三五”规划
二、重大改革创新工程(7项)
1.中国(广东)自由贸易试验区南沙新区片区
2.国家服务贸易创新发展试点城市
3.国内贸易流通体制改革发展综合试点城市
4.国家现代物流创新发展城市试点
5.中国(广州)跨境电子商务综合试验区
6.全国商务综合行政执法改革试点城市
7.市场采购贸易方式试点
附件2

附件3
名 词 解 释
1.“三中心一体系”:国际航运中心、物流中心、贸易中心和现代金融服务体系。
2.三大战略枢纽:国际航运枢纽、国际航空枢纽和国际科技创新枢纽。
3.TPP:跨太平洋伙伴关系协定(Trans-Pacific Partnership Agreement)的英文简称。
4.TTIP:跨大西洋贸易与投资伙伴协定(Transatlantic Tradeand Investment Partnership)的英文简称。
5.TiSA:即服务贸易协定(Trade in Services Agreement)的英文简称。
6.“两高一资”:高耗能、高污染、资源性。
大阳城集团娱乐视频办公厅秘书处 2016年12月2日印发
关注 · 广州政府网