

穗府办〔2018〕12号
大阳城集团娱乐视频办公厅关于印发广州综合交通枢纽总体规划(2018-2035年)的通知
各区人民政府,市政府各部门、各直属机构:
《广州综合交通枢纽总体规划(2018-2035年)》已经市人民政府同意,现印发给你们,请认真组织实施。实施过程中遇到问题,请径向市发展改革委反映。
大阳城集团娱乐视频办公厅
2018年12月20日
广州综合交通枢纽总体规划(2018-2035年)
前言
《国务院关于广州市城市总体规划的批复》(国函〔2016〕36号)明确广州是我国重要的中心城市、国际商贸中心和综合交通枢纽,《中华人民共和国国民经济和社会发展第十三个五年规划纲要》明确提出建设北京、上海、广州等国际性综合交通枢纽。为落实广州建设国际性综合交通枢纽国家战略,特制定本规划。
一、现状评价
(一)基础设施。
广州是我国涵盖海、陆、空各种运输方式的典型枢纽代表,是全国三大综合交通枢纽之一,主要基础设施包括广州白云国际机场、广州港、铁路枢纽、公路站场及集疏运网络等,枢纽格局基本形成。
广州白云国际机场是我国三大国际航空枢纽机场之一,现有3条跑道,飞行区等级为4F级。2017年开通国内外航线307条,其中国际航线153条,机场旅客吞吐量6584万人次、货邮吞吐量178万吨,世界排名第13位、19位。
广州港是全国沿海主枢纽港和集装箱干线港,与世界100多个国家和地区的400多个港口有海运贸易往来,沿珠江两岸至入海口依次分布着内港、黄埔、新沙、南沙等四大港区。2017年港口货物吞吐量5.9亿吨、港口集装箱吞吐量2037万标箱,世界排名分别为第5位、第7位。
广州铁路枢纽是华南地区重要的特大型铁路枢纽,拥有京广铁路、广深铁路、广茂铁路、广珠铁路、南广铁路、贵广铁路和京广高铁、广深港高铁,广珠城际、广佛肇城际。广州铁路枢纽已形成以广州南站、广州站、广州东站为主,广州北站为辅的“三主一辅”客运格局;货运体系依托江村铁路编组站,主要有下元、大朗等铁路货场,以及鱼珠、黄埔东两个港前站。2017年广州铁路客运发送量为1.17亿人次,货运发送量为1924万吨。
广州公路枢纽是华南地区最大的公路主枢纽,拥有京广澳高速、大广高速、二广高速、广深高速、沈海高速、济广高速等高速公路,交通运输发达;共有五级及以上公路客运站28个、公路货运站36个。2017年广州高速公路里程为972公里,公路客运量为2.54亿人次,货运量为7.7亿吨。
(二)客货运输。
1.旅客运输。
广州对外旅客运输分为对外长途客运和珠江三角洲城际客运两个层次:
对外长途客运。总体来看,公路在运输体系中占比偏大,铁路其次。在方向分布方面,往北京、武汉等正北方向客流比重最大;往长三角、福建等东北方向,往贵州、四川等西北方向客流比重其次并相近。
珠江三角洲城际客运。以广州为中心的珠三角各城市之间联系紧密,相互间城际客流量大。目前城际铁路网尚未形成,仍需依靠国铁干线网发送,城际客运以私人小汽车为主,轨道和公路客运为辅。
2.货物运输。
广州货运量始终位居国内前列,年增长率为10%左右,且以公路、水路运输为主。其中,广州港油气制品、铁矿石、粮食、滚装商品汽车和集装箱货物运输呈现较好增长,港口集疏运以水水中转为主;铁路货运主要发送品类为煤、金属矿石、石油、集装箱等;公路货运量逐年增加,但增速放缓。
(三)总体评价。
1.功能作用。
随着珠三角区域一体化战略的实施和一系列重大交通设施项目的建设,广州综合交通枢纽地位得到了巩固。
一是各种交通方式齐备,交通枢纽功能相对完善。
广州枢纽基本具备了区域间以民航、干线铁路、海港、干线公路为依托,区域内以城际铁路、公路、内河航运为支撑,枢纽内以城市轨道为骨干的辐射服务能力。
二是枢纽布局基本合理,支撑城市空间作用明显。
广州枢纽基本形成了以广州白云国际机场、广州港南沙港区为龙头,以广州站、广州东站、广州南站、江村铁路编组站为核心,以公路客货运枢纽站、地铁枢纽站为补充的空间和功能布局,整体结构基本合理,支撑了广州市城市空间拓展和布局的优化。
三是枢纽辐射能力较强,带动产业发展效果较好。
广州白云国际机场充分发挥国际中转、对外门户、国内枢纽功能,已经形成了覆盖亚太地区、辐射全球的航线网络;广州港积极拓展国际国内航线,航线通达世界100多个国家和地区的400多个港口,成为全球物流链中重要的一环;广州依托国家干线铁路网和干线公路网,形成了辐射全国各方向的运输网络。上述综合交通辐射服务功能的发挥,为区域发展与产业升级提供了较高水平的引领作用。
四是交通衔接水平提升,综合服务效率显著提高。
2017年广州已建成13条(段)城市轨道线路,运营里程391公里,衔接了广州白云国际机场、广州站、广州东站、广州南站等主要客运枢纽;常规公交网络已基本完善,形成了覆盖全市域的服务网络,并与203个城市轨道交通站紧密衔接;水上巴士系统已开通14条航线、28个码头,总里程达53.9公里,进一步方便了公共交通出行。
2.存在问题。
广州综合交通枢纽功能和布局与我国重要中心城市的定位和建设国际性综合交通枢纽的要求仍有差距。
一是国际航线不够完善,国际功能有待拓展。
广州白云国际机场国际航点数为87个,与首都国际机场、上海浦东机场、香港国际机场相比偏少,需进一步开拓国际航点和航线;广州港外贸集装箱占比37%,在全球贸易网络中的地位需要进一步提升;铁路枢纽尚未开通国际客运班线,高端服务功能不完善,辐射能力需加强。
二是铁路通道能力不足,辐射作用尚需加强。
广州往粤西、海南岛、南昌、合肥方向尚无直达高铁通道;往福州、杭州、上海方向需通过广深港高铁、东南沿海铁路,绕行距离长;往珠海、澳门方向需通过广珠城际铁路,技术标准低、区间通过能力紧张;西部通道尚需优化加强,往南宁、昆明方向需通过南广铁路和云桂铁路,往重庆、西安方向通过贵广铁路转渝黔铁路;难以有效发挥华南综合交通枢纽的核心枢纽功能,铁路通达性需进一步加强。
三是站场布局不尽合理,高铁功能仍需加强。
随着城市功能和产业布局优化,位于城市中心的客货运枢纽,与城市发展要求逐渐不匹配,需要逐步外移或转型升级。广州既有高铁站场布局逐渐不能适应旅客便捷出行需求,降低了高铁服务效率和竞争力;既有铁路枢纽布局难以支撑广州城市空间发展战略及国家铁路枢纽服务功能,需在城市主要发展方向的南部南沙副中心、东部增城区和主城区规划新的客运场站,改扩建既有客站,提升客运功能。分散布局的铁路货场使列车穿越城市频繁,对城市影响加剧;部分货场处于主城区,发展空间不足。
四是客运枢纽能力不足,难以适应发展需求。
广州白云国际机场和广州站两大客运枢纽现状能力难以适应未来枢纽功能定位和旅客出行需求。广州白云国际机场一期工程旅客设计吞吐能力4000万人次,二期旅客设计吞吐能力8000万人次,预计远期广佛地区航空吞吐量需求为1.6亿-1.8亿人次。广州站设计日均旅客发送量3万人次,现日均旅客发送量达到6.86万人次,最高旅客发送量达到15万人次/日,车站能力利用已至极限。
五是一体服务仍需提升,换乘换装亟待改善。
目前广州主城区与白云国际机场、广州南站已有城市轨道通达,但客运枢纽之间互联互通有待加强,广州枢纽与珠江三角洲地区其他城市之间缺乏快速轨道交通联系,枢纽衔接疏散效率不高。广州港南沙港区尚未建成疏港铁路,集疏运网络有待完善。广州港口与泛珠三角经济腹地的辐射潜力和服务功能尚未充分发挥。
二、需求分析
(一)国家、区域与城市发展要求。
1.国家“一带一路”建设的要求。
顺应经济全球化和区域一体化趋势,促进经济要素国际自由流动和市场深度融合,构建高标准的自由贸易区网络,提升广州在全球供应链、价值链和产业链中的地位。以广州白云国际机场、广州港、广州铁路枢纽为依托,完善西向高铁网络,衔接北部湾地区、西南地区和东南亚、南亚地区,支持建设“一带一路”枢纽,支撑全方位、多层次、复合型互联互通网络构建,助力国际化创新,保障国家“一带一路”建设,进一步拓展中国国际生存空间,缔造中华民族的大国崛起。
2.粤港澳大湾区发展规划的要求。
充分发挥粤港澳大湾区的综合优势,深化粤港澳及高水平国际合作,提升在国家经济发展和全方位开放中的引领作用。通过带动大湾区共建世界级港口群和空港群,优化高速公路、国家铁路、城际铁路、城市轨道交通网络布局,强化与港澳交通联系,构建高效便捷的现代综合交通运输体系,抓紧推进广州白云国际机场三期扩建、深茂铁路、穗莞深城际、广佛肇高速等一批重点项目,打造便捷的区域一体化交通体系。
3.泛珠地区经济社会发展的要求。
泛珠地区在国家区域发展总体格局中具有重要地位,新形势下深化泛珠三角区域合作,推动内地九省区一体化发展,深化与港澳更加紧密合作,共同打造全国经济发展重要引擎、内地与港澳深度合作核心区、“一带一路”建设重要区域。广州需进一步消除制度障碍,加强与泛珠地区交通基础设施互联互通,积极发展跨境多式联运,大力推进国际物流通道建设,实现连接东盟、面向世界的开放格局。
4.珠江三角洲世界级城市群建设的要求。
珠三角、长三角、京津冀三大经济圈,正在建设世界级城市群,发挥着引领全国发展的作用。珠江三角洲地区将打造以广佛肇、深莞惠、珠中江三大都市圈为主体,功能完善、联系紧密的城市群,形成具有世界先进水平的科技创新能力和具有全球范围内核心竞争力的大都市圈,必须进一步强化广州在区域发展中的服务功能,加快以广州为核心的国铁网、城际网和枢纽建设。做好广佛交通一体化规划,促进广佛同城化。
5.广州建设我国重要中心城市的要求。
提升广州城市综合竞争力,强化我国重要的中心城市地位,在新一轮国际化浪潮中成为领军城市,支撑“主城区—副中心—外围城区—新型城镇—乡村”的城乡空间网络体系,服务“三中心一体系”建设,按照“一江两岸三带、三大战略枢纽、多点支撑”城市发展要求,重点围绕以南沙副中心和广州港为载体的国际航运枢纽,以空港经济区和白云国际机场为载体的国际航空枢纽,以黄埔区(广州高新区、中新广州知识城、科学城等)为载体的国际科技创新枢纽组成的三大战略枢纽,以琶洲互联网创新集聚区、国际金融城、珠江新城融合发展的黄金三角区,以广州白云国际机场、广州北站、广州南站和广州站—广州东站等组成的交通枢纽三角区,调整枢纽站场布局,优化交通网络结构,完善综合交通互联互通体系。重点加快南沙副中心(南沙自贸区)与主城区和重要交通枢纽的快速轨道交通联系。
(二)客运需求分析。
1.对外长途客运量。
广州及粤港澳大湾区经济在较长一段时期内还会保持较高增速,第三产业比重增加,会产生更多商务出行;产业向内陆转移会减少务工客流,但广州作为总部基地和市场销售基地,与内陆生产基地之间将会有更多的商务往来。同时,随着城镇化水平和人民生活水平提高,人均出行次数将不断增加。
随着产业升级,高端商务出行将越来越多,以及人均收入水平提高,民航开始进入大众化发展阶段,广州民航客流需求将长期保持较高增速。京广高铁、贵广铁路、南广铁路等高快速铁路建成运营,支撑铁路客运量持续增长,预计年均增速10%左右。受铁路客运专线项目陆续运营的影响,公路长途客运量将呈现下降趋势。
2.城际客运量。
粤港澳大湾区未来将进入一体化发展全新阶段,大规模城际铁路建设将加速区域一体化进程。城镇间经济产业协作配合将更紧密,城际客流、尤其是商务出行规模需求将大幅增加。在城际铁路逐步成网期间,城际间客流年均增速在5%左右。
在运输方式结构上,粤港澳大湾区城际铁路网逐步完善,便捷、准时等优势将不断吸引大量城际客流转移,城际铁路客运需求将保持较高增速。受结构调整影响,城际公路班线客运需求难以增加。顺应个性多样化需求,以小汽车为主的非营运性公路客运量持续增加。
(三)货运需求分析。
1.货运需求增速将放缓。
在转变经济发展方式的要求下,产业转型升级会带来本地的货运生成量减少;在“一带一路”促进下,预计通过广州枢纽中转的货物将会增加。在多种因素的共同作用下,货运需求仍保持增长,但增速将放缓,十年左右将进入峰值平台区。
2.货运结构不断调整。
随着粤港澳大湾区产业转型升级和普速铁路运能的释放、多式联运体系逐步完善、区域内高端高附加值货物运输需求将快速增长,大宗散货直接需求将逐渐减少,跨区域大宗散货转运需求将明显增加。枢纽货运结构将呈现适应性调整的趋势,铁路货运需求将明显增长,港口货运需求将稳步提升,公路长途货运需求略有下降、中短途货运需求持续增长,民航货运需求将保持快速增长。
三、总体要求
(一)指导思想。
以习近平新时代中国特色社会主义思想为指导,深入学习贯彻习近平总书记视察广东重要讲话精神,落实创新、协调、绿色、开放、共享的发展理念,落实“一带一路”建设、交通强国战略、粤港澳大湾区规划,推动广州国家重要中心城市全面上新水平,加快引领型全球城市建设,以拓展国际交通功能为核心,提升运输服务品质为准则,推动空港、海港、陆港三港融合,培育城市发展新动能,打造开放式、立体化、智慧型综合客运枢纽和多式联运综合货运枢纽,探索建设自由贸易港,将广州建设成为引领现代交通发展的全球交通枢纽。
(二)基本原则。
统筹布局,突出功能。充分考虑城市空间、人口分布、产业布局及既有枢纽等因素,统筹各类枢纽,促进合理分工,突出交通功能,支持综合开发,形成“客内货外”的客货枢纽布局,有效支撑城市功能布局和空间拓展。
强化衔接,优化集疏。加强客运枢纽与城市公共交通尤其是轨道交通的有机衔接,立足同台换乘、立体换乘;推动“交通+物流+产业”融合发展,注重货运枢纽集疏运专用通道建设。强化枢纽内外便捷联系,构建枢纽与主要客货源地的快速连接通道。
注重效率,绿色先行。贯彻旅客零换乘、货物无缝换装理念,大型客运枢纽合理集约集成,货运枢纽因地制宜整合提升,打造生态环保型综合交通枢纽,实现可持续发展。
提升服务,信息引领。以枢纽为载体,遵循“以人为本”,协调运输组织,强化各种运输方式的融合发展、信息互联互通,打造智慧枢纽,提高一体化运行效率,实现客运高速化、货运物流化和管理智能化。
(三)发展目标。
按照建设全球交通枢纽的总要求,未来广州发展的阶段目标是:
2020年基本建成国际性综合交通枢纽。着力解决广州白云国际机场的空域问题,加快航空枢纽基础设施和集疏运系统建设,拓展欧美非国际航线,完善航线网络,建成国家面向亚太地区的航空门户枢纽;优化完善广州港,积极推动邮轮母港建设,建成南沙港铁路,实现海铁联运,建设广州国际航运中心;建设高铁东西向通道和铁路主枢纽站场,开通国际铁路班列,基本实现距广州1000公里范围主要城市3小时内直接通达;基本建成以广州为核心的粤港澳大湾区城际铁路网和城际铁路枢纽体系,实现1小时交通圈;完善珠江口高速公路网,强化对粤港澳大湾区城市群的辐射力。
2035年建成全球交通枢纽。适应广州建设中国特色社会主义引领型全球城市的要求,应用新技术,适应新需求,创建新模式,探寻中国特色的国际化发展道路,完善面向全球的航空航运网络、面向亚欧大陆的铁路班列,建成自由贸易港,持续提升服务全球的国际运输能力和影响世界的国际交通网络,实现12小时全球航空交通圈,构建支撑人和商品国际交流持续发展的现代化枢纽城市,聚集掌控资本流动和文化话语权的雄厚实力。

四、规划布局
(一)布局策略。
1.以空港海港为主导,战略引导城市空间格局。
空港海港是广州建设全球交通枢纽的承载主体,是提升全球性资源要素集聚和辐射能力的战略资源。统筹谋划两港资源,构建枢纽核心支点,铸就城市空间格局战略引导和有效支撑的重要基石。
统筹构建机场体系,支撑外围新城发展。扩大规模,拓展功能,依托广州白云国际机场,建设国际航空枢纽港,大力发展临空经济,建设成为国际领先的空港经济示范区。在城市东部和南部地区,预留控制机场用地,做好场址净空和电磁环境保护工作;结合珠三角军民航机场布局调整规划研究广州第二机场,结合周边空域研究规划广州通用机场。强化空铁联运,建设白云国际机场至主城区快速直达的轨道交通通道。统筹运输与通用机场发展,满足多层次、多样化航空需求。
优化整合港区功能,促进港城协调一体。优化广州四大港区功能布局,重点发展南沙港区,实施广州港出海航道拓宽工程、南沙港区四期工程、南沙港区国际通用码头工程等一批重大港航设施,实现港口货运功能向南沙港区集聚,建设邮轮母港和休闲码头,支持旅游经济和休闲产业发展;逐步转型和升级内港港区和黄埔老港作业区的港口生产功能,实施城市化改造;优化黄埔新港和新沙港区,拓展增值服务,实现港口产业升级。
2.以客内货外为基准,优化整合城市站场布局。
“客内货外、高铁内普速外”是综合交通枢纽总体布局的基本思路。应按照城市空间发展整合优化功能布局,打造主城区功能强大和多层结构的枢纽格局。
一体化整合主城区客站。推进广州站—广州东站一体化改造,推动主城区的可持续发展;依托机场和铁路客站,整合公路客运站场,主城区既有公路客运站场总量规模不扩大,优化调整站点布局,适度向广州南站公路客运枢纽转移客流,外围城区结合城镇建设合理布局公路客站。
差异化布局货运枢纽站场。环城高速公路以内区域,严禁建设大中型货运枢纽站场,既有铁路和公路货运站点逐步推进客运化改造或转型升级,近期难以改造或转型升级的,应限制规模扩大和功能拓展。环城高速公路以外的主城区区域,严格控制货运枢纽数量与规模。
3.以整合提升为手段,增强功能融合发展能力。
服务品质是广州实现全球交通枢纽的重要构件,是体现人本服务的衡量基准。功能融合的枢纽综合体是城市综合服务功能和运输服务品质的重要载体。
整合交通功能。推进各种交通方式之间、城市内外交通之间和城市交通设施的有机衔接,推动空港、海港、陆港三港融合,综合集聚旅客直通和中转换乘等运输功能、运行调度和时刻协调等组织功能、信息发布和平台共享等资讯功能,实现旅客零换乘。以提质、降本、增效为导向,强化精准衔接,改革体制机制,创新管理模式,推动货运物流一体化、集装化、网络化、社会化、智能化发展,构建交通物流融合发展新体系。
拓展非交通功能。推动大型枢纽综合开发,发展旅客集散、商业办公、居住休闲为一体的城市功能区,融入特色文化、生态景观、节能环保等元素,塑造城市交通综合体,打造城市新地标。
(二)客运枢纽空间布局。
1.空间结构。
规划形成“双芯两极”客运枢纽布局。
双芯:航空芯——以广州白云国际机场为核心,构建航空枢纽网络,连接广州北站、广州机场站、知识城站,打造世界级空港和空铁联运枢纽;主城芯——在人口高度集聚的主城区,依托广州中心火车站(广州站—广州东站)、广州南站、白云站等,建设广州枢纽中心,合理布局汽车客运站和水巴码头,高密度布局旅客换乘枢纽,优化提升主城区服务能级。
两极:南沙极——以南沙邮轮母港、南沙站为主,打造粤港澳大湾区世界高品质服务枢纽;东部极——以新塘站、增城站为主,打造东部门户枢纽。
2.布局方案。
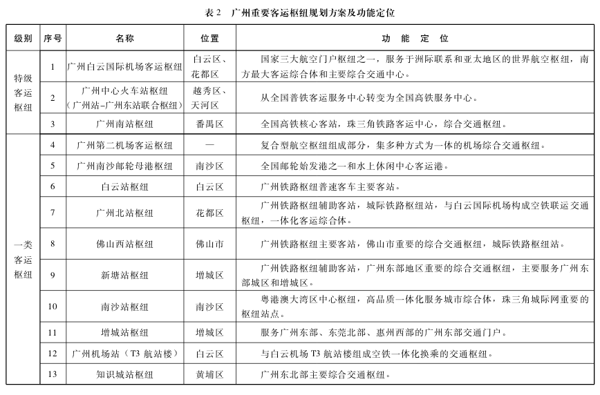
根据城市空间格局和运输需求发展,以空港、铁路枢纽为重点,汽车客运站、水运客运港、轨道交通站、公交站场为基础,梳理既有,谋划新设,合理集合各类设施,共规划布局100个客运枢纽站点。按照客运规模和功能,划分为五类,其中一类客运枢纽及以上层级的枢纽为大型客运枢纽,二类客运枢纽为中型客运枢纽,其他客运枢纽为小型客运枢纽。特级、一类、二类客运枢纽属于综合交通枢纽,共28个;三类、四类客运枢纽属于一般交通枢纽,共72个。
特级客运枢纽。指国际型和全国型枢纽,规模巨大,具备广泛的对外辐射网络和强大的运输集散、中转能力,是国际、国内客运体系的重要节点。此类枢纽包括广州白云国际机场客运枢纽、广州中心火车站枢纽(广州站—广州东站联合枢纽)、广州南站枢纽等3处。
一类客运枢纽。指全国型枢纽,具备较广的对外辐射网络和较强的运输中转能力。此类枢纽包括广州第二机场客运枢纽、南沙邮轮母港枢纽、白云站枢纽、广州北站枢纽、佛山西站枢纽、新塘站枢纽、南沙站枢纽、增城站枢纽、知识城站枢纽、广州机场站枢纽等10处。
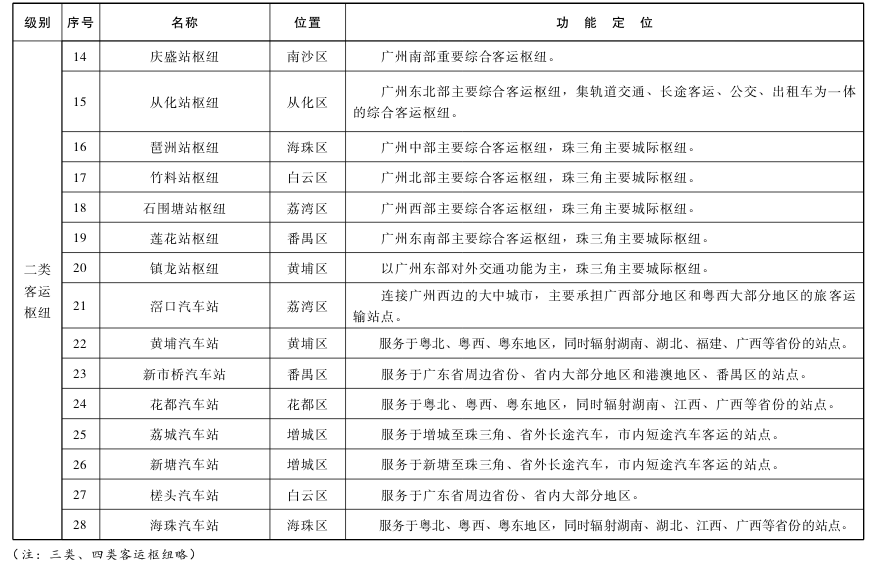
二类客运枢纽。指区域型枢纽,以服务周边省区和珠三角区域旅客运输为主,是对外客运的重要组成部分。此类枢纽包括庆盛站枢纽、从化站枢纽、琶洲站枢纽、竹料站枢纽、石围塘站枢纽、莲花站枢纽、镇龙站枢纽、滘口汽车站、黄埔汽车站、新市桥汽车站、花都汽车站、荔城汽车站、新塘汽车站、槎头汽车站、海珠汽车站等15处。
三类客运枢纽。主要指城际型枢纽,以服务珠三角地区城际间换乘的旅客运输为主,包括城际铁路、通用航空和水路客运等功能,是城市对外交通的辅助客运枢纽。此类枢纽共21处。
四类客运枢纽。指城市型换乘枢纽,服务城市内换乘旅客运输为主,包括城市轨道交通枢纽站和常规公交枢纽站。此类枢纽共51处。


(三)货运枢纽空间布局。
1.空间结构。
规划形成“双核一带”货运枢纽布局,支撑国家“一带一路”建设的重要支点。
南沙核:以广州港南沙港区为核心,打造丝绸之路经济带和海上丝绸之路的战略支点,建设自由贸易港,促进粤港澳大湾区发展。
机场核:围绕广州白云国际机场,推动空铁融合发展,打造高端货运经济区。
环城带:在广州主城区外围,围绕铁路货运通道和二环高速公路,布局广州集装箱中心站、增城西物流基地、白云货站等铁路、公路货运枢纽站场,与产业聚集区形成紧密互动格局,实现交通物流融合发展战略。
2.布局方案。
根据产业布局和交通资源条件,规划确定了64个货运枢纽站点。按照货运规模和枢纽功能,划分为五级,其中一级货运枢纽及以上层级的枢纽为大型货运枢纽,二级货运枢纽为中型货运枢纽,其他货运枢纽为小型货运枢纽。特级、一级、二级货运枢纽属于综合交通枢纽,共14个;三级、四级货运枢纽属于一般交通枢纽,共50个。
特级货运枢纽。指国际型和全国型枢纽。依托海港、空港、铁路中心站等大型货运设施和口岸设施,具备强大的物流辐射能力和货物储存能力,主要提供国际和国内货物运输服务,是国际货运体系的重要节点。此类枢纽包括广州港南沙港区(含南沙港物流基地)、广州白云国际机场货运枢纽等2处。
一级货运枢纽。指全国型枢纽。依托大型货运交通设施,具备较强的物流辐射能力和货物储存能力,主要提供国际和国内货物运输服务。此类枢纽包括广州集装箱中心站、第二机场货运枢纽、广州港黄埔港区、广州港新沙港区等4处。
二级货运枢纽。指区域型枢纽。依托产业园区和重要枢纽站场,以服务市域中长距离货物运输为主,兼顾珠三角区域内货物,是对外货运的重要组成部分。主要满足所在区域货物运输物流组织与管理,同时兼顾地区商贸流通和重点产业货运配套服务。此类枢纽包括增城西物流基地、石龙物流基地、白云货运站、花都货运站、从化货运站、大岗货运站、下元货运站、小虎岛物流中心等8处。
三级货运枢纽。指市域型枢纽。以铁路、港口、公路等交通设施为主,配套设置各类集疏运设施,主要包括集装箱中转站、公铁中转、道路货运衔接中转的货运站场。此类枢纽共22处。
四级货运枢纽。指城市配送中心。面向大宗用户和地区用户,以组织一般镇域、区县内部的货物运输为主,主要是部分中小规模公路货站和重要城市物流配送中心。此类枢纽共28处。

(四)枢纽交通网络。
1.交通网络主骨架。
客运网络架构。以主城区为核心,构建“十字+四环”客运主骨架。
十字:以广州中心火车站(广州站—广州东站)、广州南站、白云站为主,完善“十字型”高铁骨架,“纵轴”以京广—广深港高铁、广中珠澳高铁、广清永高铁和京广铁路为主,“横轴”以贵广铁路、南广铁路、广汕铁路、深茂铁路、赣深高铁、广湛高铁、广河高铁为主。
四环:广佛环城际—珠三角城际新塘经白云机场至广州北站段—佛莞城际、广佛环城际、地铁11号线、环城高速公路。
货运网络架构。围绕海港、空港枢纽和产业园区,构建“三环+九射”的货运主骨架。
三环:二环高速公路—广明高速公路、南沙港铁路—广珠铁路—广州铁路枢纽东北外绕线—广深铁路、珠三角环线高速公路。
九射:北向通道以京广铁路、京珠(G4)和大广(G45)高速公路为主,东向通道以广梅汕铁路、沈海(G15)和济广(G35)高速公路为主,西向通道以柳广铁路—广茂铁路、二广(G55)和广昆(G80)高速公路为主,形成9条对外货运放射线格局。
2.对外通道网络。
铁路对外战略通道。规划形成衔接长沙、南昌、汕尾、深圳、珠海、茂名、南宁、贵阳、梅州、永州等辐射全国10个方向“四面八方、四通八达”的对外战略通道格局。
城际铁路。规划以广州为中心,与粤港澳大湾区主要城市间1小时互通的城际铁路交通圈。
高速公路。构筑以广州为中心“三环+十九射”的珠三角区域高速公路格局,成为华南地区高速公路网络中心、公路客货运枢纽。规划建设花莞高速、虎门二桥、南沙至中山高速、广连高速、白云机场第二高速、从埔高速、增佛高速等项目,规划研究花莞西延线,完善高速公路网络。
航道、锚地。加强航道建设,提升超大型集装箱船和大型邮轮的通行能力。推进珠江高等级航道建设,扩大西江航运干线通航能力。提高锚地适用能力,满足广州港及周边港口大型船舶候泊、防台、应急等要求。
3.城市交通网络。
规划以市域(郊)铁路、城市轨道为主体,与城市主干道路、水上巴士共同构建枢纽衔接交通网络。
市域(郊)铁路。联接广州主城区与外围城区、周边城镇组团及其之间的通勤化、大运量快速轨道交通系统,是城市交通网络的主骨架,打造30分钟通勤圈,提高城市公共交通服务品质。规划研究利用在建或既有东北外绕线、南沙港铁路等开行市郊列车;结合广州市高速铁路、城际铁路、城市轨道交通规划发展情况,发展市域(郊)铁路,补充完善多层次、立体化轨道交通系统,支撑国家重要中心城市建设。
城市轨道交通。为确保国铁、城际枢纽与城市轨道交通线路网紧密衔接,并实现大型枢纽站至少与其他两类枢纽站或重点发展区的直接轨道交通联系,规划建设三个层级的城市轨道交通系统:市域高速轨道主要承担主城区与南沙副中心、外围城区及邻穗城市中心间的高速联系,设计速度在160-250公里/时;城市轨道快线主要承担主城区、南沙副中心及外围城区间的快速联系,以通勤功能为主,兼顾连通功能,设计速度在100-140公里/时;城市轨道普线主要承担主城区内部及其连绵发展地区走廊加密、南沙副中心及外围城区独立成网,以通勤功能为主,兼顾连通及线网衔接功能,设计速度在80-100公里/时。
新型有轨电车。规划形成“安全、便捷、舒适、低碳、经济”的现代新型有轨电车系统,充分发挥其对城市轨道线网的衔接加密作用。规划建设荔湾线、增城线、黄埔线等线路,促进城市重点发展区地面公交转型发展;规划研究南沙、从化、番禺、白云、花都等行政区的新型有轨电车线网,构建城市各区内部公共交通骨干捷运系统,提升轨道交通运能和覆盖率。
城市道路。加快全市主骨架道路网建设和主干路扩容,重点完善东部地区路网,打通西部交通瓶颈,形成高效合理的道路网络体系。建设空港大道、花都大道等项目,完善空港、海港集疏运通道。加快推动广花一级公路快速化改造工程、南大干线(东新高速—莲花大道)等项目,加强广州主城区与外围城区的交通联系。启动如意坊放射线系统工程、车陂路—新滘东路隧道等项目,提升白鹅潭经济圈、琶洲互联网创新集聚区等重点功能区市政交通基础设施水平。完成广州大道快捷化改造系统工程、康王路下穿流花湖隧道等项目,改造主城区主要交通拥堵节点,提升路网整体运行效率。优化城市主干路网,打通“断头路”,提高市政道路网的通达性和便利性。
水上巴士。结合“一江两岸三带”、南沙副中心战略引导下的城市空间结构,将航线网络往东部、南部地区拓展,促进水上巴士与城市建设相融合,加强对主要片区与观光景点的覆盖。
4.轨道交通网络融合。
聚焦需求痛点,着力我市轨道网融合、零距离换乘和一体化衔接,提供全链条的完整运输服务,发挥运输资源的整体优势和组合效率,推进轨道交通网络一体化发展。
轨网融合。研究轨道交通网络互联互通技术标准、连接方式,整合规划干线铁路、城际铁路、市域(郊)铁路、城市轨道,推动轨道交通网络融合,实现跨线运输、功能互补和资源共享,提高轨道交通整体运行效率。规划建设铁路联络线,完善干线铁路之间互联互通;依托枢纽及联络线,实现干线铁路与城际铁路之间有效连通;通过枢纽整体规划,推动城市轨道与干线铁路和城际铁路有机衔接。
零距离换乘。通过枢纽综合体整体规划和一体化设计,构筑干线铁路、城际铁路、市域(郊)铁路、城市轨道等垂直布置和平面集聚,优化人车动线,打造明亮、温馨、便捷换乘系统,实现立体换乘和同台换乘。重点推进广州站、广州东站、白云站、新塘站、增城站、南沙站等大型铁路枢纽,以及镇龙站、琶洲站等城际铁路枢纽综合体一体化规划设计。
一体化衔接。应用“互联网+”和“物联网+”等创新技术,统一信息平台,整合全链条运行流程,协调运行频率和时刻,推行客运一票制和货运一单制,实现无缝化衔接。
(五)与周边城市互联互通规划。
1.轨道交通互联互通。
推动广佛同城化发展,加快建设广佛环城际、佛莞城际、广佛地铁沥滘至燕岗段、广州地铁7号线西延顺德段、佛山地铁2号线,规划建设广湛高铁、广佛江珠城际等,规划研究佛山地铁8号线衔接白云站方案。完善与东莞、深圳及香港等大湾区东岸城市的交通衔接,加快建设佛莞城际、穗莞深城际,规划建设深茂铁路深圳至江门段、赣深高铁南沙支线,规划研究东北客车联络线、广州地铁22号线延伸至东莞、广州地铁5号线与东莞地铁1号线对接、广州地铁28号线支线等。强化与中山、珠海及澳门等大湾区西岸城市的交通联系,建设南沙港铁路,规划建设广中珠澳高铁,广州地铁18号线延伸至中山等。推动广清一体化,加快建设广清城际,规划建设广清城际广州站至广州北段,规划研究广清永高铁方案。加强与惠州、河源等粤东城市的衔接,加快建设广汕铁路,规划建设广河高铁。
2.道路交通互联互通。
佛山方面,加快建设珠江大桥放射线接广佛新干线、榄核镇西向公路延长线、广佛肇高速,加快推进五丫口大桥大中修工程,规划建设增佛高速、建设大道接大坦沙大桥工程、沉香沙大桥,尽快启动S118黄村至大涡段拓宽改造工程等项目。惠州方面,继续推进从莞高速惠州段和汕湛高速惠州至清远段,规划研究花莞高速东延线等项目。东莞方面,加快建设虎门二桥,深化研究增莞番高速与东莞路网衔接工作,规划建设莲花山过江隧道、新槎大桥等项目。中山方面,继续加快建设广中江高速,规划研究南沙至中山高速及S111南沙段改造工程等项目。清远方面,配合推进佛清从高速北段、东环快速路南延至乐广高速王子山出入口、广连高速花都至连州段等项目。
五、国际航空枢纽规划
(一)航空枢纽布局。
紧抓我国实施“一带一路”、自由贸易试验区建设和加快民航业发展等重大战略机遇,着力提升白云机场国际航空枢纽地位,着力建设生态智慧现代空港区,着力发展临空高端产业,着力推进体制机制创新。围绕打造粤港澳大湾区世界级机场群,以广州白云国际机场为龙头,规划研究广州第二机场,预留通用机场,构建国际航空枢纽体系。
(二)航线网络规划。
积极推进空域管理制度改革,扩大广州白云国际机场空中通道能力,增加空中交通容量,争取尽快放开低空空域,提高空域运行效率和安全水平。搭建广州“空中丝路”,继续建设以广州白云国际机场为核心,面向东南亚、南亚、大洋洲的网络体系;大力开拓欧洲、美洲、非洲的国际航线网络,打造通达五洲的洲际航线网络体系;继续完善国内航线网络,构筑干、支线结合的航线层次结构。优化点对点航线网络,建设轮辐式航空网络,推进空铁联运发展,完善国际航空货运网络。推动广州白云国际机场与珠三角地区周边机场的协同发展,满足珠三角地区航空业务量增长的需求。
(三)集疏运体系规划。
以构建“内通外联、内外循环”交通网络格局为目标,完善机场集疏运体系,统筹建设时序,促进城际铁路、城市轨道、高快速路及机场周边市政道路的无缝衔接。推进广州北站综合交通枢纽建设,规划广州机场站,研究广河高铁、广湛高铁、广中珠澳高铁和东北客车联络线引入广州机场站方案,加强广州北站和白云国际机场的交通衔接,实现空铁联运。加快推进机场第二高速、花莞高速等高快速路建设,完善空港道路集疏运网络。规划研究城市轨道引入广州白云国际机场新通道,加强空港与广州主城区、南沙副中心的快速联系。

六、国际航运枢纽规划
(一)航运枢纽布局。
优化港区功能布局,促进港城协调发展,采用开放式、市场化手段,推动珠江口内及珠江西岸港口资源整合与合作,创新对接西部陆海新通道,打造世界级枢纽港区。重点建设南沙港区大型专业化深水泊位和出海航道,实施南沙港区四期和南沙港区国际通用码头等工程,实现港口货运功能向南沙港区集聚,建设南沙国际邮轮母港,加快培育邮轮旅游产业;推进内港港区和黄埔港区老港作业区转型升级,根据城市化发展逐步调整货运功能,转型发展邮轮、客运、滨水休闲功能;发挥黄埔港区、新沙港区重要港区作用,推进技术改造,拓展增值服务,促进港口物流产业升级;内河港区主要服务城镇临港产业,重点喂给南沙航运物流枢纽,适度发展滨水休闲功能。
(二)疏港网络规划。
进一步完善疏港多式联运体系。加快广州港深水航道拓宽工程、西江航道扩能升级工程等航道建设,提升船舶通过能力和航线辐射能力,进一步完善海水—水水联运。加快建设南沙港铁路,推进海铁联运,加强内陆无水港规划建设,形成广州至长沙、昆明、成都三大无水港运输廊道。完善集疏运公路网络,建设南中高速、广中江高速、虎门二桥、黄榄干线等公水联运通道,实现南沙港区与周边城市大型货运枢纽、主要货源点便捷高效联通。

七、国际铁路枢纽规划
围绕广州建设全球交通枢纽的总目标,按照“四面八方、四通八达,客内货外、动内普外、多站布局、多点到发,高效换乘、互联互通,总体规划、分步实施,路地合作、互利互惠”的总原则,推进广州建设国际铁路枢纽,形成辐射国内外的大型放射状铁路枢纽。
(一)枢纽布局。
按照多站布局、多点到发的站场布局和功能分工,以及互联互通、高效换乘的客运枢纽布局原则,规划形成以广州站、广州东站、广州南站、佛山西站、白云站为主要客站,以广州北站、南沙站、新塘站为辅助站的“五主三辅”客运枢纽布局,预留增城站、机场站、知识城站发展为枢纽重要客运节点条件,规划研究广州东部新客站;按照多式联运、铁路物流融合发展的货运枢纽布局原则,形成以广州集装箱中心站为一级,以石龙物流基地、增城西物流基地为二级,万顷沙物流基地为三级的铁路货运枢纽布局,支撑广州市城市空间发展战略、广佛同城化、广清一体化发展及粤港澳大湾区世界级城市群建设。规划预留高铁物流基地发展条件。以江村编组站为主、南边站为辅的货运列车解编系统。
(二)对外轨道交通网络规划。
1.国家铁路。
规划形成辐射全国10个方向“四面八方、四通八达”的对外战略通道格局,强化广州枢纽在国家铁路网的功能定位和国内外服务辐射能力。
广州—长沙—北京通道:京广高铁。
广州—南昌—北京通道:建设赣深高铁引入广州工程、赣深高铁南沙支线衔接京九高铁。
广州—汕尾—上海通道:建设广汕铁路、深茂铁路衔接东南沿海高铁。
广州—深圳—香港通道:广深港高铁、规划研究东北客车联络线。
广州—珠海—澳门通道:利用广珠城际铁路形成广州—珠海—澳门高速铁路通道。规划建设广佛江珠城际、广中珠澳高铁。
广州—茂名—海口通道:规划建设深茂铁路、广湛高铁。
广州—南宁—昆明通道:南广铁路、规划研究南广铁路连通东南亚通道。
广州—贵阳—西宁通道:贵广铁路、规划研究贵广铁路广宁联络线。
广州—梅州—杭州(上海)通道:规划建设广河高铁衔接龙梅龙高铁至杭州。
广州—永州—重庆通道:规划研究京广辅助通道广清永高铁。
2.铁路支线和联络线。
规划建设支线和联络线,加强枢纽内互联互通,提高广州铁路枢纽中转运输效率。枢纽内规划广深港高铁引入广州中心城区联络线、京广高铁引入广州站联络线(广州北—白云站)、广州北站至长岗站联络线、仙村联络线、赣深高铁南沙支线、广州站至广州东站增建Ⅲ、Ⅳ线工程等6条客运联络线。规划三眼桥至新塘通道扩能,提升通道能力。
3.城际铁路。
在建广佛环线佛山西至广州南站段、广清城际广州北站至清远段、佛莞城际广州南至望洪段、穗莞深城际新塘至洪梅段、珠三角城际新塘经白云机场至广州北站段、广佛环线广州南至白云国际机场段等6条城际铁路交通项目。规划建设穗莞深城际琶洲支线、广佛江珠城际、广佛环佛山西至广州北段、广清城际广州站至广州北站段等城际铁路交通项目。

八、运营服务
广州综合交通枢纽规模巨大、主体众多、功能多元、信息分散,需要统筹协调整合,实现高效顺畅运营。
(一)运营管理模式。
综合交通枢纽运营管理是体现交通运输行业运营效率和服务质量的重要环节。枢纽中各运营管理主体不仅要做好自身的运营管理,更要兼顾其他交通方式的运营特点,做到运营过程既相对独立,又协调联动,发挥整合优势,为客货运输提供统一、便利和高效服务。
广州客货枢纽中,特级、一类(级)、二类(级)枢纽由多种交通方式、多元投资主体和运营主体构成,原则上应朝专业化运营、一体化管理模式方向发展。除专业化业务(包括行车组织与管理、调度及客户服务、施工组织与管理、专用设备维护与管理等)由各部门独立运营外,共性化业务(包括内外部协调与管理、票务组织与管理、枢纽物业维护与管理、公交站场维护及管理、出租车场维护及管理、社会停车场维护及管理、共用设备的维护与管理、资源综合开发及管理等)应由枢纽运营企业实行统一管理,并建立专门协调机制和机构。三、四类(级)枢纽交通方式、投资主体和运营主体相对单一,原则上保留现有专业化管理模式。
(二)统筹协调发展。
枢纽间的合理分工、单体枢纽内的分工协调和一体化管理,以及与城市交通的配套衔接,是推进广州综合交通枢纽发展需解决的重要问题。
重点协调综合交通枢纽与区域经济发展、城市空间布局,发挥枢纽系统的整体效能,建立央地间、区域间、方式间合作机制,将综合交通枢纽作为交通运输协调发展的切入点,确保区域交通一体化保障机制的逐步形成和完善。
单体客运枢纽功能的合理分工对于枢纽总体功能的发挥,旅客出行时空效用的提升十分重要。综合考虑客运站数量及地理位置、城市交通衔接条件、机械设施配备、枢纽布局与能力等相关因素,以提高旅客出行效率为基本原则,合理分配、充分利用既有客运资源,实现枢纽集群的最大效用。在广州主城区既有车站进行改造后,结合车站和线路能力,将中短途高速动车的到发车站设在广州站、广州东站,平衡好中短途客流、中长途客流直接进入广州主城区的需求。
制定法规规章、相关政策及技术规范,合理界定、清晰划分交通枢纽内各运营管理主体的界面;对新建、改扩建的综合交通枢纽应统筹考虑规划、设计、建设和运营管理模式。
综合衔接枢纽与城市公共交通系统运营服务,着手建立联动运营平台,实现各管理主体信息互联互通和信息共享,协调管理;建立公共安全、应急保障体系,有效实现客运枢纽与城市轨道交通、地面公交、出租车等方式的联动,提高客运枢纽特殊情况下高峰客流疏散能力。
(三)信息技术应用。
充分利用“互联网+”手段,通过建立公众出行和公共交通乘客信息服务平台,以及基于移动互联网的枢纽信息服务系统等,有效整合旅客出行、载运工具运行、配套服务等信息,实现各方式、各主体之间信息共享,便利公众出行,利用“大数据”建立管理决策支持系统,保障客运枢纽顺畅运行。
围绕网上运输交易,开发网上交易、合同确认、货物流转监管、网上支付结算等交易相关功能,提供运输物流服务整体解决方案。进一步开发信息服务、行政服务、物流技术辅助等增值服务功能,发挥整个枢纽系统的综合效能。
九、枢纽综合体建设与土地综合开发
为落实国家、省关于打造现代综合客货运枢纽、实施轨道交通沿线土地综合开发的相关政策要求,建设综合换乘系统,改善出行条件,切实推进枢纽综合体同步规划、同步选址、同步设计、一体化建设,同时围绕枢纽综合体开展周边土地综合开发规划,推进土地储备,实施综合开发,完善城市功能,实现土地高效集约利用,建立“枢纽+社区+产业”的开发模式。
(一)目标。
建设一批示范性、现代化、立体式综合交通枢纽。加强枢纽一体衔接、综合服务、中转集散及内外辐射功能,以枢纽为中心,建成与城市空间、产业发展联动融合的立体式、复合型综合体。
落实“枢纽+社区+产业”的开发模式。建立集交通、商务、商业、文化、教育、居住为一体的城市功能区,引领城市发展,优化城市布局。
(二)基本原则。
一体化规划建设。按照“零距离”换乘、一体化建设运营要求,以旅客便利出行、便捷换乘为主要目的,充分利用地上、地下空间,强化枢纽与配套设施布局协调、运输功能与城市服务功能有机衔接,推动统一规划、同步建设、一体运营。
交通物流融合发展。交通枢纽与物流园区布局衔接紧密、多式联运和物流供应链融合发展,运输标准化、信息化、规模化上水平,带动高端物流服务发展。打通衔接一体的全链条物流体系,构建资源共享的交通物流平台,创建协同联动的交通物流新模式,营造交通物流融合发展的良好市场环境。
枢纽引导城市发展。依据城市规划和土地利用总体规划,合理确定周边综合开发区域功能定位、用地布局、规模和范围。统筹枢纽建设与城市空间布局、产业发展,强化区域联动开发,构筑区域新兴增长极,提升城市服务品质。在保障枢纽交通功能的条件下,通过枢纽和周边区域联动开发、融合发展,有序拓展和提升枢纽片区城市服务和产业服务功能,促进交通与产业融合发展,塑造畅捷舒适的城市功能区。
(三)统筹规划编制。
1.编制枢纽周边土地综合开发规划。
结合枢纽项目的前期规划研究(项目建议书)同步编制枢纽周边土地综合开发规划方案,由轨道交通投资建设主体联合市土地开发部门、各区政府共同编制。枢纽周边土地综合开发规划应考虑轨道交通线网投资与周边土地综合开发收益的总体平衡。内容包括规划范围、开发定位、储备用地规模、控制性详细规划及土地利用总体规划调整建议、交通专项规划、土地开发及收益测算、实施计划等。
2.编制枢纽综合体概念方案。
重点围绕建设我市国际性、全国性、区域性交通枢纽,打造零换乘一体化、无缝衔接的综合交通枢纽,近期优选具备整体开发条件的国铁、城际、城市轨道等轨道交通枢纽,以及若干大型客运场站,在项目建议书、可行性研究阶段分别编制枢纽综合体概念初步方案和概念方案。内容包括用地范围、功能布局、建筑设计、交通衔接、景观环境设计、主要经济技术指标分析、经济收益测算及项目建设投融资方案研究。
(四)落实实施主体。
枢纽综合体既是轨道线网规划建设的重要节点,又是周边土地综合开发规划方案中的重要项目,既可独立选址与轨道线网同步建设,又可与周边土地综合开发规划相互衔接形成整体。
1.枢纽综合体实施主体。
轨道交通投资建设主体统筹国铁、城际及城市轨道的统一规划、设计和建设,并协调项目投资的衔接,由各轨道交通项目投资建设主体共同协商确定枢纽综合体项目的实施主体。由实施主体开展枢纽综合体概念方案、周边规划方案及用地选址的编制、申报及项目报建等工作。
2.枢纽周边土地储备主体综合开发用地按照规划方案由市级土地开发部门和国土规划部门及其他具有市属用地规划审查权限的单位按程序推进土地储备和开发工作。
枢纽综合体和周边开发可视情况土地联动供应、统一建设。
(五)分类研究投融资模式。
按照枢纽综合体的开发类别,分类管理投融资模式,鼓励社会资本参与枢纽建设。
对于整体开发枢纽,鼓励轨道交通建设主体与社会资本合作投资建设,由社会投资主体单独投资建设的采用两种方式,一是由社会投资主体投资建设轨道交通设施和综合开发,二是社会投资主体统一建设承担综合开发建设费用,轨道交通投资建设主体承担轨道交通设施建设费用。对于局部开发枢纽,可参照政府投资项目统一规划设计、整体报建,明确轨道设施部分和综合开发部分投资分摊。对于不适宜开发枢纽,按照政府投资管理相关规定执行,相应投资纳入轨道交通建设资金统筹解决。
(六)土地储备与供应。
枢纽综合体用地范围纳入枢纽主体工程征收范围,与枢纽主体工程用地一并征收,费用根据土地使用性质分别列入轨道交通建设成本和轨道交通场站综合体土地开发成本。土地供应可结合地块实际,根据《国务院办公厅关于支持铁路建设实施土地综合开发的意见》(国办发〔2014〕37号)和省市有关政策文件执行,按照“一体规划、同步建设、统一供应”的思路,主要采用划拨、协议出让、公开出让等方式。
周边土地储备由市土地开发部门负责,区政府结合地块摸查情况制订征收补偿方案,土地储备资金由市财政资金安排解决。
建设用地使用权按照地下、地面、地上分别设立,从传统的地面扩大到土地多层空间,立体化利用土地资源。
十、近期重点建设项目
近期重点建设项目共83个,其中对外通道项目工程27个,枢纽项目工程30个,衔接项目工程26个。








十一、保障措施
(一)健全规划落实机制。
2016年10月,国家发展改革委与广东省人民政府、大阳城集团娱乐视频签订《三方共建广州综合交通枢纽示范工程合作框架协议》,推进规划落实。国家层面建立由国家发展改革委牵头的部际联席会议机制,推动先行先试,省层面相应建立协调机制,加强广州与大湾区及其周边城市的一体统筹,市成立专责小组,统筹推进航空、航运、铁路等建设工作,制定建设工作方案,明确工作责任,具体推进规划实施。加强与国家、省铁路网规划、机场布局规划,广州铁路枢纽规划,粤港澳大湾区城际铁路建设规划,广州市城市总体规划,广州城市轨道交通线网规划等相关规划衔接。简化列入规划项目的审批程序,出台推进规划实施的政策,建立规划实施5年评估和动态调整机制,提升规划的可实施性。
(二)强化资源保障和项目支撑。
枢纽建设开发注重与城市空间、产业发展联动融合,保障枢纽规划建设用地等资源的落实,推动枢纽有序发展。要做好与土地利用总体规划、城市总体规划等规划的衔接,项目选址应符合土地利用总体规划。如确需调整土地利用总体规划、城乡规划等法定规划的,应按程序报批。广州市政府在编制土地利用总体规划和城市总体规划时,根据既有和新建铁路线路和站场的选址,做好用地控制和预留。
创新综合交通枢纽项目投融资模式,促进重点项目建设,确保规划总体目标的实现。利用大型客运枢纽商业价值,采取政府与社会资本合作、土地综合开发、股权融资、特许经营等多种方式筹集资金;积极争取中央和省级政策和资金支持,统筹推进综合交通枢纽项目规划建设。充分发挥各轨道交通投资和建设单位的实施主体责任,运用市场化的手段,发挥在项目投融资、土地综合开发、一体化管理等方面的作用,保障枢纽项目在建设和运营阶段的财务可持续性。
组织编制并实施轨道枢纽零换乘一体化建设及周边土地综合开发策划方案。充分发挥轨道交通建设主体的作用,统筹零换乘一体化轨道枢纽建设和周边土地综合开发,推进枢纽统一规划、建设、运营、管理。要进一步强化交通枢纽规划建设与城市品质提升、市民生活需要、产业发展要求的协同融合,促进培育新业态、新模式等城市发展新动能。
(三)创新政策保障。
相关职能部门应加强“异地通关”、“异地候乘”、港澳“绿色通关”等政策研究,支持航空运输模式创新,并加强与国家、省相关部门的对接工作,实施启运港退税、免税购物政策,推动空海铁口岸间互联互通,协调联动,确保各项政策的落实。研究出台促进空铁联运、海铁联运等多式联运支持政策和综合交通枢纽建设指引及技术规范。
大阳城集团娱乐视频办公厅秘书处 2018年12月29日印发
关注 · 广州政府网