

穗府〔2019〕7号
大阳城集团娱乐视频关于印发广州市市级
与区级财政事权和支出责任划分
改革实施方案的通知
各区人民政府,市政府各部门、各直属机构:
财政事权和支出责任划分改革是贯彻落实党的十九大关于建立现代财政制度精神的重要改革举措,是建立科学规范政府间关系的核心内容,是完善国家治理结构的一项基础性、系统性工程,对全面深化经济体制改革具有重要的推动作用。各区、各部门要充分认识推进这项改革工作的重要性、紧迫性、艰巨性,把思想和行动统一到中央、省和市委、市政府决策部署上来,加强组织领导,以高度的责任感、使命感和改革创新精神,周密安排部署,切实履行职责,密切协调配合,积极稳妥推进市级与区级财政事权和支出责任划分改革,为建立健全现代财政制度、推进国家治理体系和治理能力现代化提供有力保障。现将《广州市市级与区级财政事权和支出责任划分改革实施方案》印发给你们,实施过程中遇到的问题,请径向市财政局反映。
大阳城集团娱乐视频
2019年3月26日
广州市市级与区级财政事权和支出责任
划分改革实施方案
为贯彻落实《国务院关于推进中央与地方财政事权和支出责任划分改革的指导意见》(国发〔2016〕49号)、《广东省人民政府关于印发广东省省级与市县财政事权和支出责任划分改革实施方案的通知》(粤府〔2017〕27号)、《大阳城集团娱乐视频关于印发进一步完善市对区财政管理体制方案的通知》(穗府函〔2017〕157号)精神,推动市、区财政事权和支出责任相适应,加强基本公共服务保障能力,率先基本建立现代财政制度,推进各级政府事权规范化、法律化,结合我市实际,制定本实施方案。
一、指导思想和划分原则
(一)指导思想。
全面贯彻党的十九大精神,以习近平新时代中国特色社会主义思想为指导,深入贯彻习近平总书记重要讲话精神,按照中央、省的统一部署,建立权责清晰、财力协调、区域均衡的市与区财政关系,科学合理划分市与区财政事权和支出责任,形成合理授权、依法规范、运转高效的财政事权和支出责任划分模式,落实基本公共服务提供责任,全面推进基本公共服务均等化,提高基本公共服务供给效率,促进我市各级政府更好履职尽责。
(二)基本思路。
新一轮市对区财政管理体制方案实施后,加大了对区级的财力倾斜和激励机制,实现了市与区财政事权与支出责任的合理配置。在现行体制框架下,进一步贯彻落实中央和省财政事权与支出责任划分改革要求,根据国务院关于财政事权与支出责任划分改革的时间表和线路图,按照省的统一部署分年度、分领域稳步推进,以“明确一项,推进一项”为原则,先由各领域职能部门厘清事权归属,再由财政部门确定相关事权的支出责任,力争2020年初步形成财政事权与支出责任划分清单,确保财政事权与支出责任划分改革在我市落到实处。
(三)划分原则。
1.体现基本公共服务受益范围。覆盖全市的基本公共服务由市级负责,区域性基本公共服务由区级负责,跨区域的基本公共服务由市与区共同负责。
2.兼顾政府职能和行政效率。更多、更好发挥区级政府组织能力强、贴近基层、获取信息便利的优势,将由基层管理更加方便有效所需信息量大、信息复杂且获取困难的基本公共服务,优先作为区级财政事权;将信息比较容易获取和甄别的全市性基本公共服务,确定或上划为市级财政事权。
3.激励各区主动作为。激励各区政府尽力做好辖区范围内的基本公共服务提供和保障,避免出现不作为或因追求局部利益而损害其他地区利益或整体利益的行为。
4.做到支出责任与财政事权相适应。对属于市并由市组织实施的财政事权,原则上由市承担支出责任;对属于区并由区组织实施的财政事权,原则上由区承担支出责任;对属于市与区共同财政事权,根据基本公共服务的受益范围、影响程度,通过明确支出责任、履行事权和工作的承担层级等,确定市与区的支出责任以及承担方式。
二、改革的主要内容
(一)配合做好中央、省财政事权的上划工作。
根据中央、省部署,配合相关部门做好已确定或上划为中央、省的财政事权,包括国防、外交、国家安全、出入境管理、国界河湖治理、重大传染病防治、全国性大通道、战略性自然资源使用和保护等基本公共服务的上划工作。上划后,我市原则上不再承担支出责任。对中央、省委托我市行使的财政事权,我市在委托范围内,以中央、省单位的名义行使职权,承担相应的法律责任,并接受委托单位的监督。
(二)推进市与区财政事权划分。
1.适度加强市级的财政事权。加强市级在全市统一市场建设、保持经济社会稳定、促进经济协调发展、推进基本公共服务均等化等方面的财政事权。市级的财政事权原则上由市级直接行使,确需委托区行使的,报经市委、市政府批准后,由市有关职能部门按程序委托。对市委托区行使的财政事权,受委托区在委托范围内,以委托单位的名义行使职权,承担相应的法律责任,并接受委托单位的监督。
2.保障区级履行财政事权。将直接面向基层、地域信息强、与当地居民密切相关、由区级提供更方便有效的基本公共服务确定为区级财政事权,赋予区政府充分自主权,依法保障区级财政事权履行,更好地满足基层基本公共服务需求。逐步将有关居民生活、社会治安、公共设施管理、农村公路、项目征地拆迁、群众体育等信息较为复杂且主要与当地居民密切相关的基本公共服务,确定为区级的财政事权。
3.减少并规范市与区共同财政事权。将跨区的基础设施项目建设和环境保护与治理、生态文明建设等确定为市与区共同财政事权,并明确各承担主体的职责。将涉及人民群众基本生活和发展需要、现有管理体制和政策比较清晰、以人员或家庭为补助对象等基本公共服务,优先纳入市与区共同财政事权范围。
4.建立财政事权划分动态调整机制。由于先行改革,地方财政事权在市、区之间的划分与中央、省后续规定不一致的,要按照规定及时调整。
(三)完善市区支出责任划分。
1.市级财政事权由市级承担支出责任。属于市级的财政事权,由市财政安排经费,市各职能部门和直属机构不得要求区安排配套经费。市级的财政事权如委托区行使,要通过专项转移支付安排相应经费。
2.区级财政事权由区承担支出责任。属于区的财政事权,由区通过自有财力安排经费。市本级要通过市对区财政体制加大均衡性转移支付力度,促进地区间财力均衡。区级要按照“尽力而为、量力而行”的原则,积极加强财力统筹,将财政资金优先保障基本公共服务等重点领域。
3.市与区共同财政事权区分情况划分支出责任。根据财政事权的属性,对于类似跨区域重大基础设施建设、市级出台规划由区级承担具体执行等受益范围较广、信息获取相对复杂的财政事权,由市、区按比例或市给予补助方式承担支出责任;对于基本公共服务领域的共同财政事权,主要由市和区按比例承担支出责任,并保持基本稳定。
三、保障和配套措施
(一)加强与相关改革的协同配套。
财政事权和支出责任划分与教育、社会保障、医疗卫生、环境保护等各项改革紧密相连、不可分割。要将市与区级财政事权和支出责任划分改革与加快推进相关领域改革相结合,既通过相关领域改革为推进财政事权和支出责任划分创造条件,又将财政事权和支出责任划分改革体现和充实到各领域改革中,形成良性互动、协同推进的局面。
(二)明确市以下政府间财政事权划分争议的处理。
在中央、省授权范围内的市以下财政事权划分争议由市政府裁定。明确市与区共同财政事权和省级委托市县行使的财政事权设置的原则、程序、范围和责任,减少划分中的争议。
(三)完善市以下收入划分和转移支付制度。
根据中央、省与我市收入划分总体方案,考虑各级政府履职需要和财政承受能力,形成财力与事权相匹配的财政体制。清理整合与财政事权划分不相匹配的转移支付。对保留的专项转移支付进行甄别,属于区级财政事权的逐步划入一般性转移支付。
(四)指导督促各区切实履行财政事权。
对属于区的财政事权,区政府必须履行到位,确保基本公共服务的有效提供。区级政府要将自有财力和上级转移支付优先用于基本公共服务,承担提供基本公共服务的组织落实责任。市要加强监督考核和绩效评价,强化区政府履行财政事权的责任。
四、职责分工、时间和工作安排
(一)明确职责分工。
市委编办,市财政局、发展改革委等有关部门主要负责组织、协调、指导、督促推进市与区财政事权和支出责任划分改革工作。市各职能部门要落实部门主体责任,结合国家财税体制改革要求,以及中央、省财政事权和支出责任划分改革进程,在广泛征求意见的基础上,根据本方案研究提出本部门职责范围内的改革实施方案,并会同市财政局按程序上报市委、市政府批准后实施。在改革实施过程中,有关部门要妥善处理财政事权和支出责任划分带来的职能调整以及人员、资产划转等事项,确保人随事转、财随事转,积极配合推动制订或修改相关地方性法规、政府规章中关于财政事权和支出责任划分的规定。
市财政部门根据国办发〔2018〕6号文精神牵头组织我市基本公共服务领域市与区共同财政事权和支出责任划分改革工作。各区要根据国发〔2016〕49号文、粤府〔2017〕27号文及本方案精神,结合本区实际,组织推动市以下财政事权和支出责任划分改革工作。
(二)明确时间和工作安排。
1.2018年。加强与中央、省相关职能部门的对接,研究制定我市配合开展相关领域财政事权和支出责任划分改革具体实施方案;配合中央、省的部门做好相关领域的财政事权和支出责任上划工作(国防领域由广州警备区、武警广州市支队负责;外交领域由市委外办负责;公共安全领域由市公安局负责);配合省有关部门在民政领域开展试点改革工作(市民政局负责);配合省开展社会保障基本公共服务领域试点改革工作(市人力资源社会保障局负责)。
2.2019年。结合实际、循序渐进,梳理教育、医疗卫生、环境保护、交通运输等基本公共服务领域所有财政事权和支出责任,制定具体改革实施方案(教育领域由市教育局负责,其中技工教育由市人力资源社会保障局负责;医疗卫生领域由市卫生健康委负责;环境保护领域由市生态环境局负责;交通运输领域由市交通运输局、港务局负责)。
3.2020年。总结我市开展市与区财政事权和支出责任划分改革经验,全面推进各领域改革,基本完成主要领域改革,形成市与区财政事权和支出责任划分的清晰框架。及时梳理需要上升为规范性文件的内容,适时制订或修订相关规范性文件(各领域改革由各职能部门负责,总体协调总结工作由市委编办和市财政局、发展改革委负责)。
附件:1.广州市基本公共服务领域市与区共同财政事权和支出责任划分改革方案
2.基本公共服务领域市与区共同财政事权清单及基础标准、支出责任划分情况表
附件1
广州市基本公共服务领域市与区共同财政
事权和支出责任划分改革方案
为全面贯彻落实党的十九大精神,按照《国务院办公厅关于印发基本公共服务领域中央与地方共同财政事权和支出责任划分改革方案的通知》(国办发〔2018〕6号)、中央和省基本公共服务均等化规划纲要等要求,现对我市部分基本公共服务领域的市与区共同财政事权及支出责任明确如下:
一、明确共同财政事权的范围
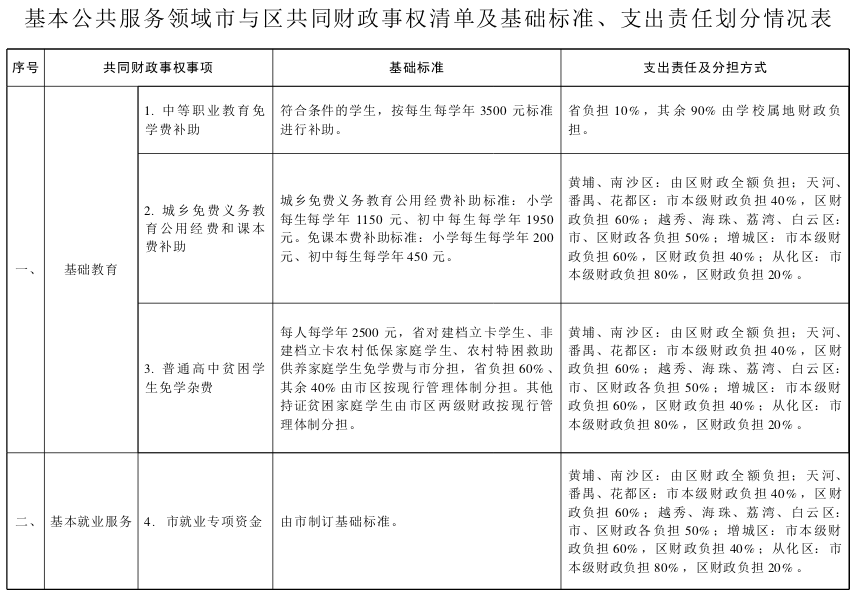
将涉及人民群众基本生活和发展需要、现有管理体制和政策比较清晰、由市与区共同承担支出责任、以人员或家庭为补助对象或分配依据、需要优先和重点保障的主要基本公共服务事项,首先纳入市与区共同财政事权范围。目前暂定为七大类项:一是基础教育,包括中等职业教育免学费补助、城乡免费义务教育公用经费和课本费补助、普通高中贫困学生免学杂费3项;二是基本就业服务,包括基本公共就业服务1项;三是基本养老保险,包括城乡居民养老保险政府资助、城乡居民社会养老保险对被征地农民参保缴费的政府补贴、农转居人员养老保险、农转居人员养老保险基金缺口共4项;四是基本医疗保障,包括城乡居民基本医疗保险补助1项;五是基本卫生计生,包括基本公共卫生服务财政补助1项;六是基本生活救助,包括分类救济金1项;七是基本住房保障,包括城乡保障性安居工程1项。
暂未纳入上述范围的基本公共文化服务等事项,在分领域市与区财政事权和支出责任划分改革中,按事权属性分别明确为市级财政事权、区级财政事权或市与区共同财政事权。基本公共服务领域其他共同财政事权范围,将根据中央和省的事权划分改革精神逐步进行相应调整。
二、规范共同财政事权的支出责任分担方式
根据我市经济社会发展总体格局、各项基本公共服务的不同属性以及财力实际状况,基本公共服务领域市与各区共同财政事权的支出责任主要实行市和区按比例分担,并保持基本稳定。具体明确和规范如下:
一是市、区分担比例按现行市对区体制有关市区共同承担项目资金配套比例执行。包括城乡免费义务教育公用经费和课本费补助、普通高中贫困学生免学杂费、城乡居民养老保险政府资助、基本公共卫生服务财政补助4项。
二是现有市、区分担比例与现行市对区财政体制有关规定不一致,但由于已有文件规定,为保持基本稳定,将仍按照现有文件规定执行。包括城乡居民社会养老保险对被征地农民参保缴费的政府补贴、农转居人员养老保险政府资助、城乡居民社会医疗保险政府资助、分类救济金4项。
三是现有市、区分担比例与现行市对区财政体制有关规定不一致,且相关文件规定分担方式不合理的,此次划分改革一并调整,改革后将按现行市对区财政体制有关市区共同承担项目资金配套比例执行。包括市就业专项资金1项。
四是市区并不按固定比例分担,而是根据文件规定特定的划分标准或单位隶属级次、同时参考各区财力状况、保障对象数量等因素确定。包括中等职业教育免学费补助、农转居人员养老保险基金缺口资助、城镇保障性安居工程3项。
三、配套措施
(一)明确管理职责。
市财政在落实支出责任、做好资金保障的同时,逐步加大对区级转移支付力度,提高一般性转移支付比例,切实加强对各区财政履行支出责任的指导和监督。市有关部门要主动协调上级对口部门推动相关基本公共服务领域管理体制改革,调整完善制度政策,指导和督促各区落实相关服务标准。各区要履行好提供基本公共服务的职责,将自有财力和上级转移支付优先用于基本公共服务,确保本区承担的支出责任落实到位。
(二)加强基本公共服务项目预算管理。
市财政要根据基础标准、分担比例,足额安排并提前下达共同财政事权转移支付。各区财政要完整、规范编制基本公共服务项目预算,保证资金及时拨付,完善基本公共服务项目预算管理流程,加大预算公开力度。
(三)强化监督检查和绩效管理。
加强对基本公共服务事项基础标准落实、基础数据真实性、资金管理使用规范性、服务便利可及性等方面的监督检查,保证支出责任落实。按照“谁使用、谁负责”的原则,对基本公共服务项目全面实施绩效管理,不断提高资金使用效益和基本公共服务质量。
本方案自2019年1月1日起实施。
附件2




大阳城集团娱乐视频办公厅秘书处 2019年4月2日印发
关注 · 广州政府网