

穗府〔2016〕5号
大阳城集团娱乐视频关于印发2016年市政府重点工作及其责任分工的通知
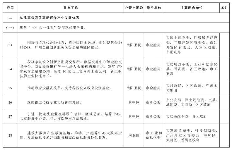
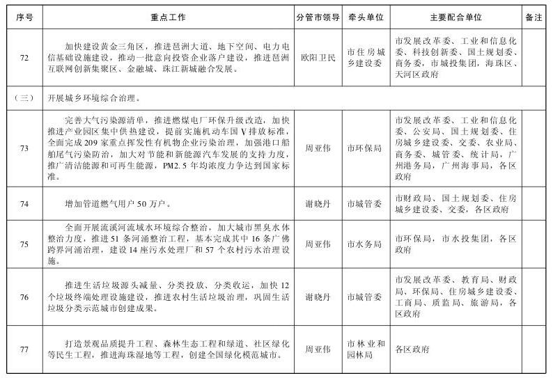
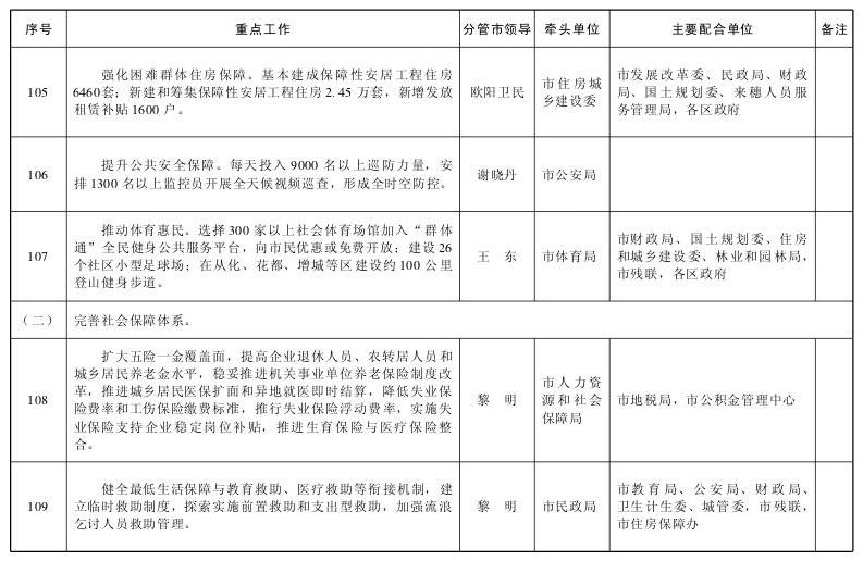
各区人民政府,市政府各部门、各直属机构,市各有关单位:《2016年市政府重点工作及其责任分工》已经市政府第14届200次常务会议审议通过,现印发你们。请全市各级各部门加强领导、强化统筹,精心组织、密切配合,逐项细化工作任务,制定工作计划,明确目标要求、进度时限、具体措施和责任人员,切实抓好工作落实,确保按时保质完成市政府部署的各项重点工作任务。
大阳城集团娱乐视频
2016年3月10日





















大阳城集团娱乐视频办公厅秘书处 2016年3月16日印发
关注 · 广州政府网