

穗府〔2016〕7号
大阳城集团娱乐视频关于印发广州市构建现代金融服务体系三年行动计划(2016—2018年)的通知
各区人民政府,市政府各部门、各直属机构:
《广州市构建现代金融服务体系三年行动计划(2016—2018年)》已经市委、市政府同意,现印发给你们,请认真组织实施。实施中遇到的问题,请径向市金融局反映。
大阳城集团娱乐视频
2016年4月2日
广州市构建现代金融服务体系三年行动计划(2016—2018年)
为贯彻落实市委、市政府关于加快建设国际航运中心和物流中心、贸易中心、现代金融服务体系以及国家创新中心城市的战略部署,着力构建业态丰富、结构合理、服务高效、安全稳健的现代金融服务体系,现结合我市实际,制定本行动计划。
一、行动要求
(一)总体思路。
贯彻落实创新、协调、绿色、开放、共享发展理念,坚持金融为实体经济服务的本质要求,充分发挥我市金融业的规模优势、创新优势和政策优势,通过实施“金融+”行动计划,优化配置金融资源,提升金融服务功能,培育金融新业态,推动经济实现新发展。
(二)基本原则。
一是坚持金融服务实体经济的原则。用好用足国家和省赋予我市各类金融改革创新先行先试政策措施,加快推进金融重点领域和关键环节的改革创新,不断增强金融服务实体经济的能力和水平。
二是坚持实体经济与金融融合发展的原则。传统和新兴产业都要树立“互联互通、共享共赢”的互联网思维,增强运用金融资源的意识和能力,推动金融资本与产业资本深度融合,打造经济发展的新动力和新支柱。
三是坚持突出重点与大胆创新的原则。充分引导金融资源向我市重点发展的产业以及社会民生领域集聚,同时,将金融创新摆在全局发展的核心位置,充分调动和利用好存增量、境内外金融资源,为实体经济发展注入强大动力。
(三)发展目标。
通过实施“金融+”三年行动计划(包括金融+国际科技创新枢纽、金融+国际航运枢纽、金融+国际航空枢纽、金融+互联网、金融+自贸区、金融+“一江两岸三带”、金融+商贸消费、金融+电子商务、金融+先进制造、金融+文化创意、金融+绿色生态、金融+总部经济、金融+民营经济、金融+益民惠农),金融与经济社会各领域的融合进一步深化,金融支撑大众创业、万众创新的作用进一步增强,金融成为我市稳增长、调结构、促转型、惠民生的重要支撑,基本形成现代金融服务体系。到2018年,全市金融业增加值突破2500亿元,占GDP(地区生产总值)的比重达11%左右。
二、重点行动
(一)金融+国际科技创新枢纽。
1.大力发展创业及股权投资机构。积极推进我市股权投资市场规范发展,促进科技、金融与产业融合发展,设立科技企业孵化器天使投资引导基金和科技成果转化引导基金,对创业及股权投资机构投资孵化期、初创期科技企业给予一定补助。借鉴相关城市经验,在具备条件的区域建设特色基金小镇,集聚一批境内外优质私募基金公司。到2018年,全市创业及股权投资机构突破3000家,管理资金规模突破5000亿元。
2.加快发展科技信贷市场。引导金融机构创新科技型融资产品,推广知识产权质押、产业链融资、投贷联动、股权质押融资等新型融资产品,探索开展高新技术企业信用贷款融资试点,对列入国家级、市级高新技术企业的科技企业,银行机构统一开展授信合作,发放信用贷款。开展投贷联动试点,由银行机构与创业投资、股权投资机构合作筛选科技创新企业,开展“股权+银行贷款”和“银行贷款+认股权证”等融资创新。探索开展高新技术企业信贷资产证券化试点。鼓励保险机构、担保机构开展贷款履约保证保险、担保及再担保等业务。新设一批科技金融专营机构。到2018年,全市科技支行突破20家,科技小额贷款公司突破10家、科技融资担保公司等突破5家。
3.发展和利用多层次资本市场。持续加大扶持力度,鼓励我市处于不同发展阶段的科技企业通过主板、中小板、创业板、新三板、区域股权交易市场、众筹平台等获得多层次融资支持。支持科技企业发行中小企业集合票据、中小企业私募债以及在银行间债券市场发行短期融资券、中期票据等债务融资工具。鼓励科技型上市企业发行公司债券和可转换债券。到2018年,全市上市企业突破150家(其中科技企业突破130家),新三板挂牌企业突破500家。
4.发展知识产权金融。支持中国技术交易所华南分中心、广州知识产权交易中心等平台创新产权评估机制,稳步推进中国(广州)知识产权投融资服务平台建设,加快知识产权产业化和资本化。争取国家支持在珠三角地区全面开展专利保险试点,探索设立知识产权保险公司。
5.推动科技保险服务创新。全面推广科技保险工作和国家专利保险试点工作,实行科技保险费率补贴,支持保险公司进一步扩大科技保险险种,将服务对象从高新技术企业扩大到科技企业。
6.加快建设广州金融创新服务区。推动在广州金融创新服务区规划建设科技金融一条街,通过实施特殊优惠政策和营造良好环境,集聚一批科技支行、创业及股权投资机构、科技小额贷款公司、科技融资担保公司、科技保险支公司等科技金融服务机构。到2018年,广州金融创新服务区集聚各类机构达200家以上。
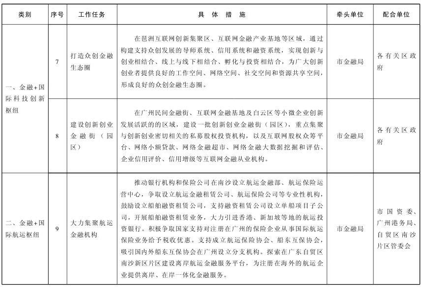
7.打造众创金融生态圈。在琶洲互联网创新集聚区、互联网金融产业基地等区域,通过构建支持众创发展的导师系统、信用系统和融资系统,实现创新与创业相结合、线上与线下相结合、孵化与投资相结合,为广大创新创业者提供良好的工作空间、网络空间、社交空间和资源共享空间,形成良好的众创金融生态圈。
8.建设创新创业金融街(园区)。在广州民间金融街、互联网金融基地及白云区等小微企业创新发展活跃的区域,建设一批创新创业金融街(园区),重点集聚与创新创业密切相关的私募股权投资机构,以及互联网股权众筹平台、网络小额贷款、网络金融超市、网络金融大数据挖掘和评估、企业信用评价、信用增级等互联网金融从业机构。
(二)金融+国际航运枢纽。
1.大力集聚航运金融机构。依托龙穴岛国际航运物流集聚区、黄埔港区和南沙保税港区,加快设立和引进航运金融机构。推动银行机构和保险公司在南沙设立航运金融部、航运保险运营中心,争取设立航运金融租赁公司、航运保险公司等专业性机构,鼓励设立船舶融资租赁公司,支持融资租赁公司设立单船项目子公司,开展船舶融资租赁业务,大力引进香港、新加坡等地的航运投资银行。积极争取国家支持对注册在广州的保险企业从事国际航运保险业务给予税收优惠。支持成立航运保险协会、船东互保协会,吸引国内外船东互保协会在广州设立分支机构。探索在广东自贸区南沙新区片区建设离岸航运金融服务平台,为注册在海外的航运企业提供离岸、在岸一体化金融服务。
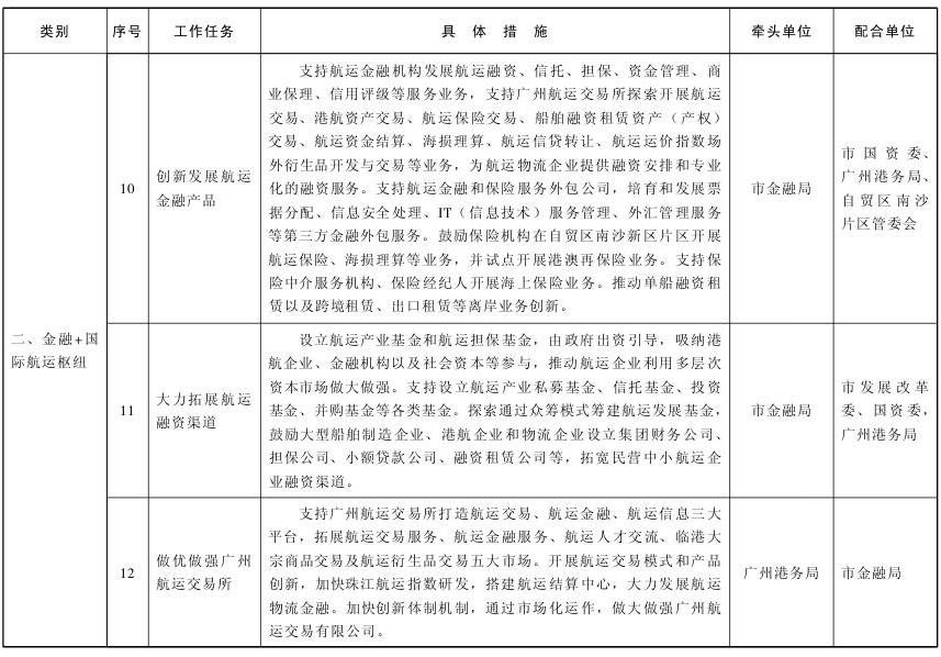
2.创新发展航运金融产品。支持航运金融机构发展航运融资、信托、担保、资金管理、商业保理、信用评级等服务业务,支持广州航运交易所探索开展航运交易、港航资产交易、航运保险交易、船舶融资租赁资产(产权)交易、航运资金结算、海损理算、航运信贷转让、航运运价指数场外衍生品开发与交易等业务,为航运物流企业提供融资安排和专业化的融资服务。支持航运金融和保险服务外包公司,培育和发展票据分配、信息安全处理、IT(信息技术)服务管理、外汇管理服务等第三方金融外包服务。鼓励保险机构在自贸区南沙新区片区开展航运保险、海损理算等业务,并试点开展港澳再保险业务。支持保险中介服务机构、保险经纪人开展海上保险业务。推动单船融资租赁以及跨境租赁、出口租赁等离岸业务创新。
3.大力拓展航运融资渠道。设立航运产业基金和航运担保基金,由政府出资引导,吸纳港航企业、金融机构以及社会资本等参与,推动航运企业利用多层次资本市场做大做强。支持设立航运产业私募基金、信托基金、投资基金、并购基金等各类基金。探索通过众筹模式筹建航运发展基金,鼓励大型船舶制造企业、港航企业和物流企业设立集团财务公司、担保公司、小额贷款公司、融资租赁公司等,拓宽民营中小航运企业融资渠道。
4.做优做强广州航运交易所。支持广州航运交易所打造航运交易、航运金融、航运信息三大平台,拓展航运交易服务、航运金融服务、航运人才交流、临港大宗商品交易及航运衍生品交易五大市场。开展航运交易模式和产品创新,加快珠江航运指数研发,搭建航运结算中心,大力发展航运物流金融。加快创新体制机制,通过市场化运作,做大做强广州航运交易有限公司。
(三)金融+国际航空枢纽。
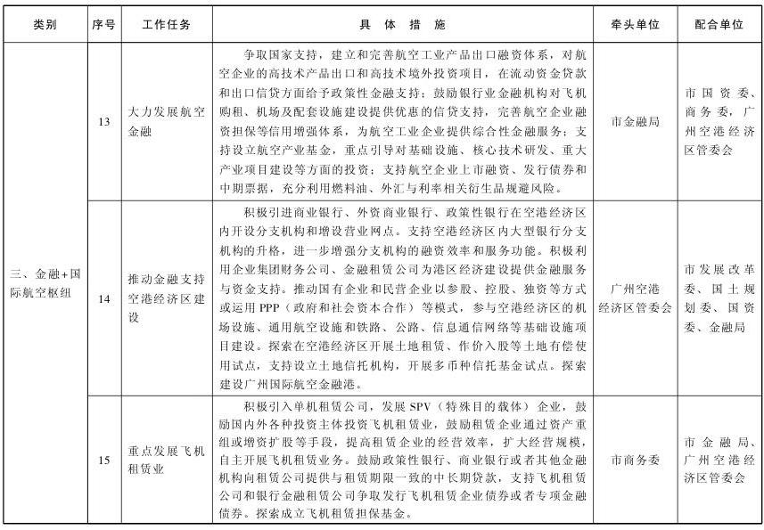
1.大力发展航空金融。争取国家支持,建立和完善航空工业产品出口融资体系,对航空企业的高技术产品出口和高技术境外投资项目,在流动资金贷款和出口信贷方面给予政策性金融支持;鼓励银行业金融机构对飞机购租、机场及配套设施建设提供优惠的信贷支持,完善航空企业融资担保等信用增强体系,为航空工业企业提供综合性金融服务;支持设立航空产业基金,重点引导对基础设施、核心技术研发、重大产业项目建设等方面的投资;支持航空企业上市融资、发行债券和中期票据,充分利用燃料油、外汇与利率相关衍生品规避风险。
2.推动金融支持空港经济区建设。积极引进商业银行、外资商业银行、政策性银行在空港经济区内开设分支机构和增设营业网点。支持空港经济区内大型银行分支机构的升格,进一步增强分支机构的融资效率和服务功能。积极利用企业集团财务公司、金融租赁公司为港区经济建设提供金融服务与资金支持。推动国有企业和民营企业以参股、控股、独资等方式或运用PPP(政府和社会资本合作)等模式,参与空港经济区的机场设施、通用航空设施和铁路、公路、信息通信网络等基础设施项目建设。探索在空港经济区开展土地租赁、作价入股等土地有偿使用试点,支持设立土地信托机构,开展多币种信托基金试点。探索建设广州国际航空金融港。
3.重点发展飞机租赁业。积极引入单机租赁公司,发展SPV(特殊目的载体)企业,鼓励国内外各种投资主体投资飞机租赁业,鼓励租赁企业通过资产重组或增资扩股等手段,提高租赁企业的经营效率,扩大经营规模,自主开展飞机租赁业务。鼓励政策性银行、商业银行或者其他金融机构向租赁公司提供与租赁期限一致的中长期贷款,支持飞机租赁公司和银行金融租赁公司争取发行飞机租赁企业债券或者专项金融债券。探索成立飞机租赁担保基金。
(四)金融+互联网。
1.加快发展互联网金融从业机构。支持有条件的金融机构建设创新型互联网平台,开展网络银行、网络证券、网络保险、网络基金销售和网络消费金融等业务。支持各类资本依法合规设立互联网支付机构、网络借贷平台、股权众筹融资平台、网络金融产品销售平台等机构。到2018年,全市互联网金融从业机构达到400家。
2.做大做强互联网金融交易平台。支持广州股权交易中心青创板做大做强,为青年创业项目和创业企业提供孵化培育、规范辅导、挂牌展示、投融资对接等综合金融服务。加快组建广州数据交易中心,面向全国提供完整的数据交易、结算、交付、安全保障、数据资产管理和融资等服务,助力我市电子商务和“互联网+”发展。
3.建设互联网金融产业基地。加快建设广州民间金融街、广州中小微企业金融服务区、天河CBD(中央商务区)、海珠万胜广场、广州开发区互联网金融产业园等互联网金融产业基地,出台办公用房、业务发展、人才等方面的扶持政策,促进互联网金融从业机构集聚发展。
4.营造良好发展环境。引导社会化的创业服务机构为互联网金融从业机构提供注册设立、融资对接、信用评估、财务核算、业务营销、人才招聘等专业化服务,支持会计、审计、法律、信用评级、担保、咨询等金融市场服务机构为互联网金融从业机构提供配套服务,促进商事登记便利化,工商、税务等部门为互联网金融企业办理注册登记等事项提供优质高效政务服务。积极申报国家互联网金融综合改革试验区。
(五)金融+自贸区。
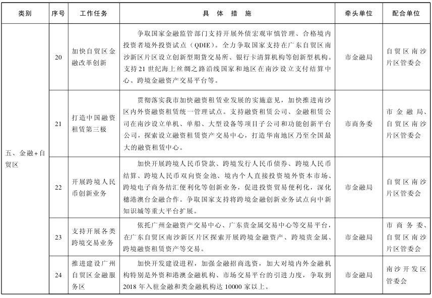
1.加快自贸区金融改革创新。争取国家金融监管部门支持开展外债宏观审慎管理、合格境内投资者境外投资试点(QDIE)。全力争取国家支持在广东自贸区南沙新区片区设立创新型期货交易所、银行卡清算机构等创新型机构。支持21世纪海上丝绸之路沿线国家和地区在南沙设立支付结算中心、跨境金融资产交易平台等。
2.打造中国融资租赁第三极。贯彻落实我市加快融资租赁业发展的实施意见,加快推进南沙区内外资融资租赁统一管理试点。支持融资租赁公司、金融租赁公司在南沙设立单机、单船、大型设备等项目子公司和功能创新平台公司,探索设立融资租赁资产交易中心,打造华南地区乃至全国最大的融资租赁中心。
3.开展跨境人民币创新业务。加快开展跨境人民币贷款、跨境发行人民币债券、跨境人民币结算、跨境人民币双向资金池、境内个人直接投资境外资本市场、跨境电子商务结汇便利化等创新业务,促进投资贸易便利化,深化穗港澳台金融合作。争取国家支持跨境金融创新业务试点向中新知识城等重大平台扩展。
4.支持开展各类跨境交易业务。依托广州金融资产交易中心、广东贵金属交易中心等交易平台,在广东自贸区南沙新区片区探索开展跨境金融资产、跨境贵金属、跨境融资租赁资产等交易。
5.推进建设南沙现代金融服务区。加快开发建设进程,加强金融招商选资,加大对境内外金融机构特别是外资和港澳金融机构、市场交易平台的引进力度,争取到2018年入驻金融和类金融机构达10000家以上。
(六)金融+“一江两岸三带”。
1.加大对“一江两岸三带”基础设施建设的金融支持。引导金融机构创新符合PPP模式特点的金融服务,向以PPP模式建设的项目提供持续稳定的融资。鼓励信托投资公司与证券公司、保险公司合作发起设立以投资和运营重大基础设施项目为定位的股权投资基金,引导银行机构配套提供资金募集、托管等服务并给予项目贷款支持。争取亚洲基础设施投资银行、丝路基金等机构对“一江两岸三带”建设项目的资金支持。
2.大力发展政府产业投资基金。支持广州基金进一步撬动更多社会资本,搭建天使投资、VC投资(风险投资)、PE直投(私募股权投资)、产业融资等全链条基金管理体系。推广增城南粤基金设立经验,推动各区设立由政府主导的产业投资基金,放大财政资金引导效应,激活社会资本投资,推进产业转型升级。到2018年,全市产业投资基金总规模突破3000亿元。
3.充分利用保险资金。建立保险资金投资项目资源库,加强与各类保险机构的交流合作,形成保险资金与重点项目的常态对接机制。鼓励保险公司通过投资企业股权、债权、基金、资产支持计划等多种形式,在合理管控风险的前提下,为“一江两岸三带”建设项目提供资金支持。
4.鼓励民间资本参与重大项目建设。支持民间资本通过参控股、并购重组、PPP等多种方式参与“一江两岸三带”重大项目建设。
(七)金融+商贸消费。
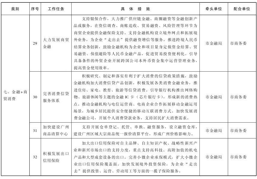
1.大力发展商贸金融。支持银保合作,大力推广供应链金融、商圈融资等金融创新产品或服务,在资信调查、商账追收、贸易融资、风险管理等环节为商贸企业提供金融保险支持。支持金融机构设立境外网点和拓展境外业务,为企业“走出去”提供融资增信等服务。推进跨境人民币结算业务创新,鼓励金融机构为企业和项目量身定做资金结算、贸易融资、保值避险等人民币金融产品,促进贸易投资便利化。引导具备条件的外贸企业开展跨国公司本外币资金集中运营管理业务,提高资金使用效率。
2.完善消费信贷服务体系。积极研究、制定和落实有利于扩大消费的信贷政策措施,鼓励金融机构加大消费信贷产品创新,积极发展各类消费金融业务,推进住房、家电、教育、旅游等信贷消费。引导银行机构推出网络购物、旅游休闲等主题的金融IC卡(芯片银行卡),形成新的消费热点。推动金融机构与电信运营商、电商企业合作拓展移动金融运用场景,为城乡居民提供安全便捷的移动互联消费方式。加快发展消费金融公司,开展个人消费贷款业务,支持居民扩大消费需求。
3.加快建设广州商品清算中心。支持开展仓单登记、托管、串换、融资服务,设立融资仓库,建设广州区域大宗商品统一报价清算平台,形成广州价格影响力。
4.积极发展出口信用保险。加大出口信用保险对自主品牌、自主知识产权、战略性新兴产业和新兴市场出口的支持力度,重点支持高科技、高附加值的机电产品和大型成套设备的出口。完善小微企业承保模式,扩大小微企业出口信用保险覆盖面。加快发展境外投资保险,为企业“走出去”提供投资、运营、劳动用工等方面的一揽子保险服务。
(八)金融+电子商务。
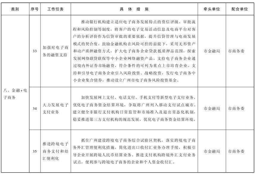
1.加强对电子商务的融资支持。推动银行机构建立适应电子商务发展特点的资信评级、审批流程和风险控制等制度,将客户的电子交易活动信息及电商平台对客户的分析评价作为信贷审批的重要依据,提升信贷管理与电商发展模式的契合度。鼓励金融机构在风险可控的前提下,采用无形资产和动产质押融资方式,扩大电子商务企业贷款抵质押品范围,探索发展网络联贷联保等中小企业网络融资产品。支持电子商务企业通过境内外证券市场融资,符合条件的可列为重点上市培育企业。支持和引导电子商务企业引入风险投资、战略投资,发行电子商务中小企业集合债券,推动设立广州市电子商务风险投资基金。
2.大力发展电子支付业务。加快发展网上支付、电话支付、手机支付等新型电子支付业务,优化电子商务资金结算环境,争取将广州列入移动支付试点城市。建立健全非银行支付机构日常监管和市场准入及退出常态化机制,稳妥推进第三方支付机构的规范发展,优化电子商务资金结算环境。
3.推进跨境电子商务支付和结汇便利化。抓住广州建设跨境电子商务综合试验区契机,落实跨境电子商务外汇管理便利化措施,简化进出口收付汇业务办理手续,积极引导企业开展跨境人民币结算业务。推进支付机构跨境外汇支付业务试点,便利参与跨境电子商务的企业和个人资金收付汇。
(九)金融+先进制造。
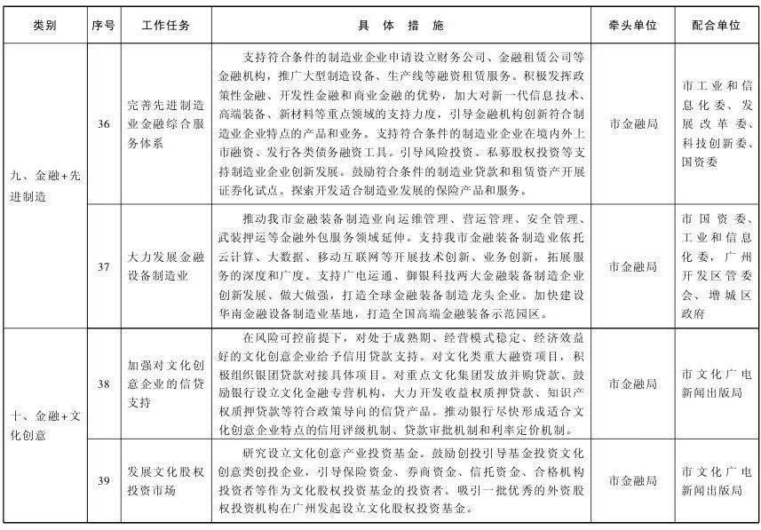
1.完善先进制造业金融综合服务体系。支持符合条件的制造业企业申请设立财务公司、金融租赁公司等金融机构,推广大型制造设备、生产线等融资租赁服务。积极发挥政策性金融、开发性金融和商业金融的优势,加大对新一代信息技术、高端装备、新材料等重点领域的支持力度,引导金融机构创新符合制造业企业特点的产品和业务。支持符合条件的制造业企业在境内外上市融资、发行各类债务融资工具。引导风险投资、私募股权投资等支持制造业企业创新发展。鼓励符合条件的制造业贷款和租赁资产开展证券化试点。探索开发适合制造业发展的保险产品和服务。
2.大力发展金融设备制造业。推动我市金融装备制造业向运维管理、营运管理、安全管理、武装押运等金融外包服务领域延伸。支持我市金融装备制造业依托云计算、大数据、移动互联网等开展技术创新、业务创新,拓展服务的深度和广度。支持广电运通、御银科技两大金融装备制造企业创新发展、做大做强,打造全球金融装备制造龙头企业。加快建设华南金融设备制造业基地,打造全国高端金融装备示范园区。
(十)金融+文化创意。
1.加强对文化创意企业的信贷支持。在风险可控前提下,对处于成熟期、经营模式稳定、经济效益好的文化创意企业给予信用贷款支持。对文化类重大融资项目,积极组织银团贷款对接具体项目。对重点文化集团发放并购贷款。鼓励银行设立文化金融专营机构,大力开发收益权质押贷款、知识产权质押贷款等符合政策导向的信贷产品。推动银行尽快形成适合文化创意企业特点的信用评级机制、贷款审批机制和利率定价机制。
2.发展文化股权投资市场。研究设立文化创意产业投资基金。鼓励创投引导基金投资文化创意类创投企业,引导保险资金、券商资金、信托资金、合格机构投资者等作为文化股权投资基金的投资者。吸引一批优秀的外资股权投资机构在广州发起设立文化股权投资基金。
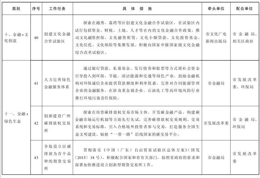
3.创建文化金融合作试验区。探索在越秀、荔湾等区创建文化金融合作试验区,在试验区内试行包括资金、财税、土地、人才等在内的文化金融合作政策,推动文化融资担保、文化融资租赁、文化小额贷款、文化投资基金、文化信托、文化保险等集聚发展。积极向国家申报国家级文化金融综合改革试验区。
(十一)金融+绿色生态。
1.大力完善绿色金融服务体系。通过银行贷款、私募基金、发行债券和股票等方式将社会资金引导投入到环保、节能、清洁能源和交通等绿色产业。鼓励金融机构对环保诚信企业提供贷款额度和利率优惠,完善对合同能源管理企业的金融服务。在涉及重金属企业、石油化工等高环境风险行业推行环境污染责任保险。
2.创新建设广州碳排放权交易所。探索在培育碳排放权交易市场主体、开发碳金融产品、构建碳金融市场运行机制等方面先行先试,完善碳排放权交易规则、交易系统和交易标准,引入合格境外投资者参与交易,打造服务全国生态文明建设、辐射“一带一路”沿线国家的碳交易平台。
3.争取设立以碳排放为首个品种的创新型期货交易所。贯彻落实《中国(广东)自由贸易试验区总体方案》(国发〔2015〕18号),积极配合国家和省有关部门,按照省政府的要求和部署加快推进设立创新型期货交易所工作。
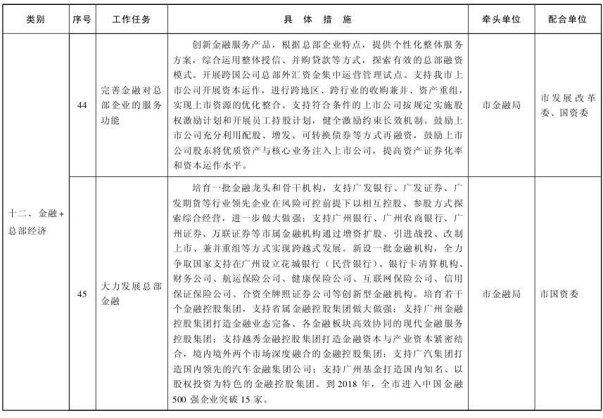
(十二)金融+总部经济。
1.完善金融对总部企业的服务功能。创新金融服务产品,根据总部企业特点,提供个性化整体服务方案,综合运用整体授信、并购贷款等方式,探索有效的总部融资模式。开展跨国公司总部外汇资金集中运营管理试点。支持我市上市公司开展资本运作,进行跨地区、跨行业的收购兼并、资产重组,实现上市资源的优化整合。支持符合条件的上市公司按规定实施股权激励计划和开展员工持股计划,健全激励约束长效机制。鼓励上市公司充分利用配股、增发、可转换债券等方式再融资,鼓励上市公司股东将优质资产与核心业务注入上市公司,提高资产证券化率和资本运作水平。
2.大力发展总部金融。培育一批金融龙头和骨干机构,支持广发银行、广发证券、广发期货等行业领先企业在风险可控前提下以相互控股、参股方式探索综合经营,进一步做大做强;支持广州银行、广州农商银行、广州证券、万联证券等市属金融机构通过增资扩股、引进战投、改制上市、兼并重组等方式实现跨越式发展。新设一批金融机构,全力争取国家支持在广州设立花城银行(民营银行)、银行卡清算机构、财务公司、航运保险公司、健康保险公司、互联网保险公司、信用保证保险公司、合资全牌照证券公司等创新型金融机构。培育若干个金融控股集团,支持省属金融控股集团做大做强;支持广州金融控股集团打造金融业态完备、各金融板块高效协同的现代金融服务控股集团;支持越秀金融控股集团打造金融资本与产业资本紧密结合,境内境外两个市场深度融合的金融控股集团;支持广汽集团打造国内领先的汽车金融集团公司;支持广州基金打造国内知名、以股权投资为特色的金融控股集团。到2018年,全市进入中国金融500强企业突破15家。
3.大力加强金融招商工作。推动大型金融机构和企业集团新设的专业性、功能性、创新型金融机构落户广州。积极引入港澳台金融机构和分支机构。推动运营在广州但注册地不在广州的金融机构回迁广州。到2018年,全市持牌金融机构突破350家,法人金融机构突破80家。
4.依托广州国际金融城大力发展总部金融。将金融城作为我市总部金融招商的核心载体之一,加快开发建设进程,落实进驻金融城的优惠政策,加大对境内外金融机构特别是总部金融机构、金融控股集团、综合型企业集团金融板块的引进力度,综合运用购地建楼、物业置换的多种方式引导金融机构加快进驻,争取到2018年入驻金融机构达到50家以上。
(十三)金融+民营经济。
1.支持民营资本进入金融领域。研究制定扶持政策,鼓励更多民间资本进入金融领域。支持民营资本与国有资本的创新合作,发展混合所有制金融组织体系,培育1—2个全国知名的民营金融投资和服务集团。
2.大力发展小额贷款公司。支持外资设立小额贷款公司。改善小额贷款公司发展环境,支持小额贷款公司接入人民银行征信系统。支持小额贷款公司加强与小额再贷款公司的资金及技术合作,拓宽小额贷款公司融资渠道,支持小额贷款公司上市及发债,不断拓宽融资渠道。支持符合条件的小额贷款公司改制设立村镇银行或社区银行。到2018年,全市小额贷款公司突破100家,贷款余额突破300亿元。
3.规范发展融资担保公司。加快设立大型政策性融资担保公司,支持各类资本参与设立融资性担保公司。依托各类专业市场、产业园区、行业协会促进融资性担保机构专业化经营与业务创新。建立融资担保风险补偿资金,开展再担保业务,改善和提高融资性担保机构的抗风险能力。
4.推进广州民间金融街建设发展。进一步扩大街区范围,争取到2018年入驻机构突破250家,集聚民间资本超300亿元;充分发挥民间资本活力,探索在民间金融街试点众筹产业集聚;支持境内外资本在民间金融街设立小额贷款公司,大力发展互联网金融等新业态;支持民间金融街继续先行先试,成为广东省金融创新先行示范区;争取国家支持将民间金融街列为全国民间金融发展示范区;力争将省内外其他地区民间金融街的价格数据纳入中国民间融资(广州)价格指数,不断提升民间融资“广州价格”的影响力。
(十四)金融+益民惠农。
1.提升小微企业金融服务。出台优惠政策,支持商业银行设立更多小微企业信贷专营机构。推进开展政策性小额贷款保证保险,不断提升总量规模和社会效益。争取设立广州中小微企业信用保险公司。
2.充分发挥广州股权交易中心的平台功能。支持广州股权交易中心优化股东结构,强化市场服务,打造全国性的青年大学生创业投融资综合服务板块、广东省高成长中小企业板快和互联网股权众筹平台,打造具有金融政策发布、信息展示、融资对接等功能的中小微企业培育与金融政策对接基地,建设华南地区最具影响力的中小微企业综合金融服务平台。到2018年,广州股权交易中心挂牌企业数突破8000家,融资额突破100亿元。
3.运用保险机制加强民生保障。鼓励保险公司开发适应我市需求的“以房养老”保险产品,争取将广州列为个税递延型养老保险试点城市,鼓励更多的保险资本投资商业养老产业。争取引入更多的保险机构和保险资金进入医疗卫生产业,支持保险机构参与健康服务业产业链整合,支持保险公司参与公立医院改革,争取开展商业健康保险个人所得税政策试点。研究建立巨灾保险基金、巨灾再保险等制度,大力发展责任保险。
4.加快建设社区金融服务站。进一步提高社区金融服务的覆盖率,引导参与机构到金融服务较薄弱的社区开设服务站,支持牵头机构挖掘偏远区域的业务发展空间。进一步提高第三方支付设备的配置率,鼓励服务站牵头机构引入具备视频功能的自助设备,丰富金融知识普及内容及形式。到2018年,全市社区金融服务站突破700家。
5.大力完善农村金融服务体系。推动商业银行设立农村金融服务站,支持村镇银行开设分支机构,支持依托农业龙头企业设立资金互助合作社,完善农村金融组织体系和服务体系。大力发展农村互联网金融,降低农民获取金融服务的门槛和成本。积极发展政策性农业保险,完善多层次的农业巨灾风险转移分担机制,引导商业保险公司针对农民保险保障需求发展农村小额人身保险。开展林权、农村承包土地经营权、农民住房财产权抵押贷款等“三农”金融产品创新,盘活农村闲置资产。积极打造一批农村金融示范及信用镇(村),建设小型农村金融街区,推进农村地区社会信用体系建设,提升农村金融服务水平。推广增城区农村金融服务站建设经验,在有农村的区建设一批农村金融服务站。到2018年,全市农村金融服务站突破280家。
6.加快建设广州中小微企业金融服务区。加快增城样板区建设,逐步向各区发展扩大,力争到2018年进驻600家以上金融服务机构,建设大数据库,创新中小微企业融资产品,打造成为中小微企业贴身金融服务创新区。
三、保障措施
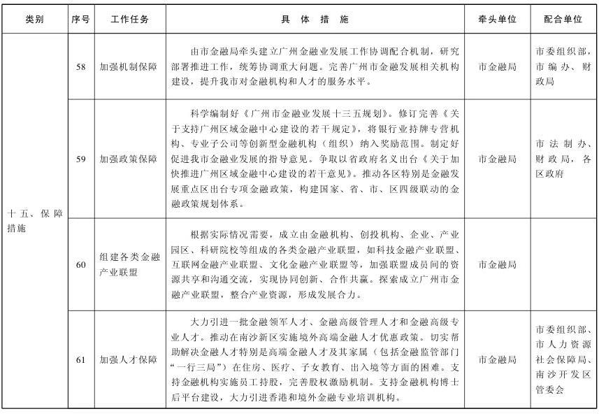
(一)加强机制保障。由市金融局牵头建立广州金融业发展工作协调配合机制,研究部署推进工作,统筹协调重大问题。完善广州市金融发展相关机构建设,提升我市对金融机构和人才的服务水平。
(二)加强政策保障。科学编制好《广州市金融业发展十三五规划》。修订完善《关于支持广州区域金融中心建设的若干规定》,将银行业持牌专营机构、专业子公司等创新型金融机构(组织)纳入奖励范围。制定好促进我市金融业发展的指导意见。争取以省政府名义出台《关于加快推进广州区域金融中心建设的若干意见》。推动各区特别是金融发展重点区出台专项金融政策,构建国家、省、市、区四级联动的金融政策规划体系。
(三)组建各类金融产业联盟。根据实际情况需要,成立由金融机构、创投机构、企业、产业园区、科研院校等组成的各类金融产业联盟,如科技金融产业联盟、互联网金融产业联盟、文化金融产业联盟等,加强联盟成员间的资源共享和沟通交流,实现协同创新、合作共赢。探索成立广州市金融产业联盟,整合产业资源,形成发展合力。
(四)加强人才保障。大力引进一批金融领军人才、金融高级管理人才和金融高级专业人才。推动在南沙新区实施境外高端金融人才优惠政策。切实帮助解决金融人才特别是高端金融人才及其家属(包括金融监管部门“一行三局”)在住房、医疗、子女教育、出入境等方面的困难。支持金融机构实施员工持股,完善股权激励机制。支持金融机构博士后平台建设,大力引进香港和境外金融专业培训机构。
(五)加强金融文化建设。继续办好中国(广州)国际金融交易·博览会,突出交易、交流和招商特色,打造具有国际影响力的金融会展品牌。继续办好珠江金融系列论坛,不断提升论坛的档次和影响力,打造金融领域的高层次对话平台。办好金融图书“金羊奖”,普及金融知识、弘扬金融文化。推进建设广州国际金融文化交流中心(岭南金融博物馆),打造传承和发扬金融文化的重要载体。加快建设广州国际金融研究院,打造全国一流的金融高端研究、培训、教育和文化交流平台。
(六)加强金融风险防控。完善地方政府对小额贷款公司、融资性担保公司、融资租赁公司、创业及股权投资机构、交易场所等新型金融组织的监管模式,加强与金融监管部门的监管联动。大力提高金融案件的审理效率和金融纠纷的调解水平,建立金融消费纠纷调解机制,充分发挥金融行业协会等自律组织的监督协调作用。加大防范和处置非法集资工作力度,加强监测预警,严厉打击非法集资犯罪,依法妥善处置大案要案,加强宣传教育,全面遏制非法集资高发态势。加强中小学、职业院校学生金融理财和风险意识教育。加强对经济新常态下金融业可能出现问题的研判,注重风险防控和处置,确保金融运行平稳有序。
附件:1.2018年主要工作指标
2.重点任务分工表



















大阳城集团娱乐视频办公厅秘书处 2016年4月11日印发
关注 · 广州政府网