

穗府〔2016〕9号
大阳城集团娱乐视频关于印发广州市水污染防治行动计划实施方案的通知
各区人民政府,市政府各部门、各直属机构:现将《广州市水污染防治行动计划实施方案》印发给你们,请遵照执行。执行中遇到问题,请径向市环保局反映。
大阳城集团娱乐视频
2016年5月11日
广州市水污染防治行动计划实施方案
为全面贯彻落实《国务院关于印发水污染防治行动计划的通知》(国发〔2015〕17号,以下简称《水十条》)和《广东省人民政府关于印发广东省水污染防治行动计划实施方案的通知》(粤府〔2015〕131号,以下简称《省实施方案》),深入推进我市水污染防治工作,结合我市实际情况,制定本实施方案。
总体要求:深入贯彻党的十八大和十八届三中、四中、五中全会精神,坚持创新、协调、绿色、开放、共享的发展理念,大力推进生态文明建设,以改善水环境质量为核心,按照“干净、整洁、平安、有序”的城市环境创建总体要求,全面落实《水十条》和《省实施方案》,以广佛跨界河流水环境综合整治为重点,对水环境实施分流域、分区域、分阶段科学治理,系统推进广州市水污染防治、水生态保护和水资源管理。坚持政府市场协同,注重改革创新;坚持全面依法推进,实行最严格环保制度;坚持落实各方责任,严格考核问责;坚持全民参与,推动节水洁水人人有责,形成“政府统领、企业施治、市场驱动、公众参与”的水污染防治新机制,实现环境效益、经济效益与社会效益多赢,为建设美丽广州而奋斗。
基本原则:坚持目标管理、循序推进。以水环境质量目标管理为主线,按照“只能更好、不能变坏”的要求,确定饮用水源、城市水体、近岸海域等水体质量改善目标和进度要求,明确我市实施《水十条》的路线图和时间表。坚持科学规划、精准治污。进一步细化整治目标任务和总体工作部署,推行水环境精细化管理,以水质达标倒逼整治任务,应用系统思维,统筹水环境、水资源和水生态,统筹工程措施与管理措施,多措并举,提高治理实效。坚持先行先试、开拓创新。积极吸收和运用国内外水环境治理和管理新成果、新经验,结合我市实际情况,建立健全以水质改善为核心的水环境综合管理机制体制。坚持上下结合、部门联动。严格按照《水十条》和《省实施方案》的职责分工,发挥水环境整治联席会议机制作用,形成大统筹大协调工作格局;建立部门联动机制,各司其职,密切配合,形成合力。坚持信息公开、公众参与。把公众参与作为实施水污染防治工作的重要环节,以公众关心的环境问题为重点,广泛听取社会组织和公众的意见和建议,向社会公布实施方案和工作进展情况,接受公众和社会监督,引导公众自觉参与水污染防治行动。
工作目标:到2020年,全市水环境质量得到阶段性改善,污染严重水体较大幅度减少,饮用水安全保障水平进一步提升,地下水质量维持稳定,近岸海域环境质量稳中趋好,区域水生态环境状况有所好转。到2030年,水环境质量总体改善,水生态系统功能初步恢复。到本世纪中叶,水环境质量全面改善,水生态系统实现良性循环,为全市人民安居乐业提供安全的供水保障和良好的水生态环境。
主要指标:到2017年底,全市城市建成区基本消除黑臭水体。到2020年底,城市集中式饮用水水源水质稳定达到或优于Ⅲ类,农村饮用水水源水质基本得到保障;全市地表水水质优良(达到或优于Ⅲ类)比例达到省下达我市的目标要求;划定地表水环境功能区划的水体消除劣V类;地下水质量维持稳定,极差的比例控制在10%以内;近岸海域水质维持稳定,达到省下达我市的目标要求。
到2030年,全市地表水水质优良(达到或优于Ⅲ类)比例进一步提升;城市集中式饮用水水源高标准稳定达标,农村饮用水水源水质得到保障。
一、全面控制污染物排放
(一)狠抓工业污染防治。
1.清理取缔“十小”企业。全面排查装备水平低、环保设施差的小型造纸、制革、印染、染料、炼油、电镀等严重污染水环境的工业企业;2016年底前,依法取缔不符合国家或地方产业政策的“十小”生产项目,并建立长效机制防止回潮。(市环保局牵头,市发展改革委、工业和信息化委、国土规划委等参与,各区政府落实。)
2.专项整治水污染重点行业。2016年底前,全面排查造纸、有色金属、印染、农副食品加工、原料药制造、制革、农药制造、电镀等重点行业企业,制定行业专项治理方案,明确治理目标、任务和期限。新建、改建、扩建上述行业建设项目实行主要污染物排放等量或减量置换。(市环保局牵头,市工业和信息化委等参与,各相关区政府落实)
3.实施造纸、有色金属、印染、农副食品加工、原料药制造、制革、农药制造、电镀等行业清洁化改造。2017年底前,印染行业实施低排水染整工艺改造,制药(抗生素、维生素)行业实施绿色酶法生产技术改造,制革行业实施铬减量化和封闭循环利用技术改造。(市工业和信息化委、环保局牵头,市科技创新委等参与,各相关区政府落实)
4.强化工业集聚区水污染治理。2016年6月底前,对辖区内经济技术开发区、高新技术开发区、出口加工区等工业集聚区的环保基础设施进行排查,严格检查各企业废水预处理、工业集聚区内污水与垃圾集中处理、在线监测系统等设施是否达到要求,对不符合要求的工业集聚区要列出清单提出限期整改计划。新建、升级工业集聚区应同步规划、建设污水、垃圾集中处理等污染治理设施。2016年底前,所有工业集聚区应按规定建成污水集中处理设施,并安装自动在线监控装置;逾期未完成设施建设或污水处理设施出水不达标的,一律暂停审批和核准其增加水污染物排放的建设项目,并由批准园区设立的部门依照有关规定撤销其园区资格。(市环保局牵头,市发展改革委、工业和信息化委、科技创新委、国土规划委、住房城乡建设委、商务委等参与,各相关区政府落实)
(二)强化城镇生活污染治理。
5.完善污水处理厂配套管网。加快推进现有污水处理设施配套管网建设,切实提高运行负荷。强化城中村、老旧城区和城乡结合部污水截流、收集。现有合流制排水系统应加快实施雨污分流改造,难以改造的,应采取截流、调蓄和治理等措施。新建、扩建污水处理设施的配套管网应同步设计、同步建设、同步投运。城镇新区建设均实行雨污分流,水质超标地区要推进初期雨水收集、处理和资源化利用。到2017年,全市城市建成区污水基本实现全收集、全处理,到2020年底,我市广佛跨界河流域城镇建成区污水基本实现全收集、全处理。(市水务局牵头,市发展改革委、住房城乡建设委、环保局、水投集团参与,各区政府落实)
6.加快城镇污水处理设施建设与改造。2016年底前,编制实施城镇污水处理设施建设与改造方案。现有城镇污水处理设施要因地制宜进行改造。敏感区域(流溪河、沙湾水道等供水通道沿岸,流溪河水库、黄龙带水库等重要水库汇水区,近岸海域直接汇水区等)、建成区水体水质达不到地表水Ⅳ类标准的城市等区域的城镇污水处理设施出水应于2017年底前达到一级A标准及广东省地方标准《水污染物排放限值》(DB44/26-2001)的较严值。新建、扩建和改建城镇污水处理设施要全面执行一级A标准及广东省地方标准《水污染物排放限值》(DB44/26-2001)的较严值。其中,2016年底前,流溪河流域内水质超标区域以及尾水直排供水通道的污水处理厂要完成深度处理升级,强化脱氮除磷功能,出水达到《城镇污水处理厂污染物排放标准》一级A标准及广东省地方标准《水污染物排放限值》(DB44/26-2001)的较严值。到2016年底,流溪河流域内所有建制镇建成污水处理设施,城镇生活污水集中处理率达90%以上,到2020年,敏感区域、我市广佛跨界河流域内建制镇应建成污水处理设施,全市城镇生活污水集中处理率达到95%以上,流溪河流域内农村生活污水处理率达90%以上。(市水务局牵头,市发展改革委、环保局、水投集团参与,各相关区政府落实)
7.切实推进城镇污水处理厂污泥处理处置。城镇生活污水处理设施产生的污泥应进行稳定化、无害化和资源化处理处置,禁止处理处置不达标的污泥进入耕地。2016年6月底前,要全面排查非法污泥堆放点,列出清单一律予以取缔。推进实施《广州市城镇生活污水处理厂厂内污泥干化减量工作方案》,现有污泥处理处置设施应于2017年底前按相关要求完成改造,全市城镇生活污水处理厂污泥无害化处理处置率达到90%以上。(市水务局牵头,市发展改革委、工业和信息化委、环保局、农业局、城管委、水投集团等参与,各相关区政府落实)
8.推进生活垃圾渗滤液处理设施建设。完成生活垃圾渗滤液处理设施建设;到2016年底,区级以上城镇垃圾填埋场的渗滤液处理达标排放;到2020年,城镇生活垃圾无害化处理率达95%以上,所有垃圾终端处置设施的渗滤液得到有效处理。(市城管委牵头,市环保局参与,各相关区政府落实)
(三)推进农业农村污染防治。
9.防治畜禽养殖污染。科学划定畜禽养殖禁养区,制定禁养区、限养区畜禽养殖业清理整治方案,2016年6月底前报省农业厅备案。2016年底前,依法关闭或搬迁禁养区内的畜禽养殖场(小区)和养殖专业户。现有规模化畜禽养殖场(小区)逐步完善配套粪便污水贮存、处理、利用设施。新建、改建、扩建规模化畜禽养殖场(小区)必须采用干清粪、实施雨污分流以及粪便污水资源化利用。(市农业局、环保局牵头,各区政府落实)
10.控制农业面源污染。2016年6月底前,制定实施农业面源污染综合防治方案。推广低毒、低残留农药使用补助试点经验,开展农作物病虫害绿色防控。实行测土配方施肥,推广精准施肥技术和机具。有条件地区通过建设生态沟渠、污水净化塘、地表径流集蓄池等设施,净化农田排水及地表径流。到2019年,测土配方施肥技术推广覆盖率达到90%以上,化肥利用率提高到40%以上,农作物病虫害绿色防控覆盖率达到30%以上。(市农业局牵头,市发展改革委、工业和信息化委、国土规划委、环保局、水务局、质监局等参与,各相关区政府落实)
11.调整优化种植业结构与布局。建立科学种植制度和生态农业体系,推广与种植业、养殖业和加工业紧密结合的生态循环农业模式,鼓励使用有机肥,减少化肥、农药和类激素等化学物质的使用量,推进农业清洁生产,实现农业生产生活物质的循环利用。(市农业局牵头,市发展改革委、国土规划委等参与,各相关区政府落实)
12.加强农村水环境保护。落实《广州市实施农村环境保护行动计划工作方案(2015—2017年)》,加快推进农村生活污水、垃圾收集处理设施建设,实行农村生活污水处理统一规划、统一建设、统一管理,积极推进城镇污水处理设施和服务向农村延伸,建立和完善“户收集、村集中、镇转运、市(区)处理”的农村生活垃圾收运处理模式,实现“一镇一站”、“一村一点”。深化“以奖促治”,实施农村清洁工程,开展河道清淤疏浚,推进农村环境综合整治。(市环保局牵头,市水务局、城管委等参与,各相关区政府落实)
(四)加强船舶港口污染控制。
13.积极治理船舶污染。依法强制报废超过使用年限的船舶。2018年起投入使用的沿海船舶、2021年起投入使用的内河船舶执行船舶及其设施设备相关新环保标准;其他船舶于2020年底前完成改造,经改造仍不能达到要求的,限期予以淘汰。航行于我市水域的国际航线船舶,按国际公约要求实施压载水交换或安装压载水灭活处理系统。规范拆船行为,禁止冲滩拆解。强化海上排污监管。(广州海事局牵头,广州港务局和市交委、工业和信息化委、环保局、农业局、质监局等参与)
14.增强港口码头污染防治能力。2016年12月底前,编制实施港口、码头、装卸站污染防治方案。加快港区垃圾接收、转运及处理处置设施建设,提高含油污水、化学品洗舱水等接收处置能力及污染事故应急能力。位于内港、黄埔、新沙和南沙等4大港区及广州内河港港区的港口、码头、装卸站及船舶修造厂,分别于2017年底前和2020年底前实现港区废弃物全面收集处理等建设要求,杜绝港区垃圾、废水直接排入水域。港口、码头、装卸站的经营人应制定防治船舶及其有关活动污染水环境的应急计划。(广州港务局牵头,市工业和信息化委、环保局、住房城乡建设委、交委、农业局和广州海事局等参与)
二、推动经济结构转型升级
(五)调整产业结构。
15.严格环境准入。严格执行《广东省地表水环境功能区划》、《广东省近岸海域环境功能区划》等区划,地表水I、II类水域和III类水域中划定的保护区、游泳区以及一类海域禁止新建排污口,现有排污口执行一级标准且不得增加污染物排放总量;严格落实《广东省实施差别化环保准入促进区域协调发展的指导意见》等文件要求,提高环保准入门槛,促进产业转型升级,不断改善环境质量。按照国家、省确定的水资源、水环境承载能力监测评价体系,实行承载能力监测预警;到2020年,完成市、区两级水资源、水环境承载能力现状评价,超过承载能力的地区应编制并实施水污染物削减方案,加快调整发展规划和产业结构。(市环保局牵头,市发展改革委、国土规划委、水务局等参与,各区政府落实)
16.依法淘汰落后产能。自2016年起,依据工业行业淘汰落后生产工艺装备和产品指导目录、产业结构调整指导目录及相关行业污染物排放标准,结合水质改善要求及产业发展情况,制定并实施分年度的落后产能淘汰方案,并于2016年起每年1月底前将上年度落后产能淘汰方案实施情况和当年度落后产能淘汰方案报省经济和信息化委、环境保护厅备案。未按方案完成各年度淘汰任务的地区,暂缓审批和核准其相关行业新建项目。(市工业和信息化委牵头,市发展改革委、环保局等参与,各区政府落实)
(六)优化空间布局。
17.合理确定发展布局、结构和规模。重大项目原则上布局在优化开发区和重点开发区。严格控制水污染严重地区和供水通道敏感区域的高耗水、高污染行业发展,新建、改建、扩建涉水建设项目实行主要污染物和特征污染物排放减量置换。加快推进未完成“退二进三”任务的企业搬迁工作。(市发展改革委、工业和信息化委牵头,国土规划委、环保局、住房城乡建设委、水务局等参与,各区政府落实)
18.积极保护生态空间。2016年底前划定蓝线管理范围,在城市规划区范围内保留一定比例的水域面积,达不到要求的应制定整改恢复计划,新建项目一律不得违规占用水域。开展退耕还湿、退养还滩,严格水域岸线用途管制,土地开发利用应按照有关法律法规和技术标准要求,留足河道、湖泊和滨海地带的管理和保护范围,非法挤占的应于2020年前退出。严格限制重要水库集雨区生态保护与水源涵养区域变更土地利用方式。(市国土规划委、水务局、住房城乡建设委牵头,市环保局、农业局等参与,各区政府落实)
(七)发展绿色产业和循环经济。
19.强化节水减排的刚性约束。积极引导低消耗、低排放和高效率的先进制造业和现代服务业发展。出台优惠政策推动循环发展,鼓励纺织印染、石油化工、化工、发酵、电镀、电力、造纸等高耗水行业实施绿色化升级改造和废水深度处理回用,着力推进工业园区生态化建设。依法全面推行清洁生产审核。(市发展改革委、工业和信息化委牵头,市科技创新委、环保局、水务局参与,各区政府落实)
20.促进再生水利用。完善再生水利用设施,工业生产、城市绿化、道路清扫、车辆冲洗、建筑施工以及生态景观等用水,要优先使用再生水。推进高速公路服务区污水处理和利用。具备使用再生水条件但未充分利用的火电、化工、印染、电镀等项目,不得批准其新增取水许可。自2018年起,单体建筑面积超过2万平方米的新建公共建筑,应安装建筑中水设施,积极推动其他新建住房安装建筑中水设施。到2020年,我市广佛跨界区域内城市再生水利用率达到20%以上。(市水务局牵头,市发展改革委、工业和信息化委、环保局、住房城乡建设委、水投集团等参与,各区政府落实)
三、着力节约保护水资源
(八)控制用水总量。
21.实施最严格水资源管理。编制节水规划,健全取用水总量控制指标体系。加强相关规划和项目建设布局水资源论证工作,国民经济和社会发展规划以及城市总体规划的编制、重大建设项目的布局,应充分考虑当地水资源条件和防洪要求。对取用水总量已达到或超过控制指标的地区以及水质严重超标的地区,暂停审批其建设项目新增取水许可。对纳入取水许可管理的单位和其他用水大户实行计划用水和合同节水管理。要对自备水源情况进行排查,严禁私自取水用于生产和商业用途。严格执行《广东省用水定额》(DB44/T1461)地方标准。新建、改建、扩建项目用水要达到行业先进水平,节水设施应与主体工程同时设计、同时施工、同时投运。2016年底前,建立重点监控用水单位名录。2016年底前,完成《2016—2020年广州市最严格水资源管理制度》的修编工作。(市水务局牵头,市发展改革委、工业和信息化委、住房城乡建设委、农业局等参与,各区政府落实)
22.严控地下水超采。在地面沉降、地裂缝、岩溶塌陷等地质灾害易发区开发利用地下水,应进行地质灾害危险性评估。严格控制开采深层承压水,地热水、矿泉水开发应严格实行取水许可和采矿许可。依法规范机井建设管理,排查登记已建机井,未经批准的和公共供水管网覆盖范围内的生产或商用水井,一律予以关闭。编制地面沉降区、海水入侵区等区域地下水压采方案。对全市地下水利用现状开展评估,2016年开始,对全市地下水水质和水位进行全年监测。2016年底前,完成地下水禁采区、限采区和地面沉降控制区范围划定工作。(市水务局、国土规划委牵头,市发展改革委、工业和信息化委、财政局、住房城乡建设委、农业局参与,各相关区政府落实)
(九)提高用水效率。
23.建立用水效率评估体系。建立包括万元国内生产总值水耗、万元工业增加值用水量等用水效率评估体系,把节水目标任务完成情况纳入地方政府政绩考核。将再生水、雨水和微咸水等非常规水源纳入水资源统一配置。根据国家部署实施用水效率标识管理制度。到2020年,全市万元国内生产总值用水量、万元工业增加值用水量比2013年分别下降30%、27%以上。(市水务局牵头,市发展改革委、工业和信息化委、住房城乡建设委参与)
24.抓好工业节水。开展节水诊断、水平衡测试、用水效率评估,严格用水定额管理。到2020年,电力、纺织印染、造纸、石油石化、化工、食品发酵、电镀等高耗水行业达到先进定额标准。对上述行业开展排查,于2016年底前列出未达标企业清单并提出整改计划。(市水务局、工业和信息化委牵头,市发展改革委、住房城乡建设委、质监局参与,各相关区政府落实)
25.加强城镇节水。禁止生产、销售不符合节水标准的产品、设备。公共建筑必须采用节水器具,于2016年6月底前制定限期淘汰公共建筑中不符合节水标准的水嘴、便器水箱等生活用水器具,到2017年,完成公共用水场所的节水型生活用水器具普及改造。鼓励居民家庭选用节水器具。对使用超过50年和材质落后的供水管网进行更新改造,全市公共供水管网漏损率到2017年控制在12%以内,到2020年控制在10%以内。推进海绵城市建设,积极推行低影响开发建设模式,建设滞、渗、蓄、用、排相结合的雨水收集利用设施,将70%的降雨就地消纳和利用。新建城区硬化地面,可渗透面积要达到40%以上。到2019年,达到国家节水型城市标准要求。(市水务局牵头,市发展改革委、工业和信息化委、住房城乡建设委、质监局、水投集团等参与,各区政府落实)
26.加快发展农业节水。推进农田水利工程建设,形成较为完善的排灌工程体系,持续改善农田水利基础设施条件,显著提高农业综合生产能力。以渠道防渗为主,重点加快灌排工程更新改造,以灌区续建配套与节水改造工程为重点,推广农作物节水抗旱技术。到2020年,大型灌区、重点中型灌区续建配套和节水改造任务基本完成,农田灌溉水有效利用系数符合国家及广东省下达的标准。(市水务局、农业局牵头,市发展改革委、财政局参与,各相关区政府落实)
(十)科学保护调度水资源。
27.完善水资源保护考核评价体系。加强水功能区监督管理,2017年底前,从严核定主要江河湖泊水域纳污能力,2019年底前完成全市江河湖泊纳污能力核定。(市水务局牵头,市发展改革委、环保局参与,各相关区政府落实)
28.加强江河湖库管理和水量调度。推进河道管理范围和水利工程管理范围的划界确权工作,分步骤、按要求、依法规划定河湖管理范围,设立界桩、管理和保护标志,明确管理界线。2017年底前,编制实施基于生态流量保障的水量调度方案。采取闸坝联合调度、生态补水等措施,合理安排闸坝下泄水量和泄流时段,维持河湖基本生态用水需求,重点保障枯水期生态基流。加大水利工程建设力度,发挥好控制性水利工程在改善水质中的作用。(市水务局牵头,市环保局参与,各相关区政府落实)
29.科学确定生态流量。2020年底前分期分批确定我市主要江河生态流量(水位),作为流域水量调度的重要参考。(市水务局牵头,市环保局参与,各相关区政府落实)
四、强化科技支撑
(十一)推广示范适用技术与攻关研发前瞻技术。
30.加快技术成果推广应用。重点推广饮用水净化、节水、水污染治理及循环利用、城市雨水收集利用、再生水安全回用、水生态修复、水环境监控预警、水生态保护、水处理工艺技术和畜禽养殖污染防治等适用技术。完善环保技术评价体系,加强环保科技成果共享平台建设,推动技术成果共享与转化。发挥企业的技术创新主体作用,推动水处理重点企业与科研院所、高等学校组建产学研技术创新战略联盟,示范推广控源减排和清洁生产先进技术。(市科技创新委、环保局牵头,市发展改革委、工业和信息化委、住房城乡建设委、水务局、农业局等参与,各区政府落实)
31.强化水污染防治技术研究。整合科技资源,通过相关国家、省、市科技计划(专项、基金)等,加快研发重点行业废水深度处理、生活污水低成本高标准处理、饮用水微量有毒污染物处理、地下水污染修复、危险化学品事故和水上溢油应急处置等技术。开展水污染对人体健康影响、新型污染物风险评价、水环境损害评估等研究。加强水生态保护、农业面源污染防治、水环境监控预警、水处理工艺技术装备等领域的国际交流合作。(市科技创新委牵头,市发展改革委、工业和信息化委、国土规划委、环保局、住房城乡建设委、水务局、农业局、卫生计生委等参与,各区政府落实)
(十二)大力发展环保产业。
32.规范环保产业市场。2017年底前,对涉及环保市场准入、经营行为规范的法规、规章和规定进行全面梳理,废止妨碍形成统一环保市场和公平竞争的规定和做法。健全环保工程设计、建设、运营等领域招投标管理办法和技术标准。推进先进适用的节水、治污、修复技术和装备产业化发展。(市发展改革委牵头,市科技创新委、工业和信息化委、财政局、环保局、住房城乡建设委、水务局、农业局等参与,各区政府落实)
33.加快发展环保服务业。明确监管部门、排污企业和环保服务公司的责任和义务,完善风险分担、履约保障等机制。鼓励发展包括系统设计、设备成套、工程施工、调试运行、维护管理的环保服务总承包模式、政府和社会资本合作模式(PPP)等。以污水、垃圾处理和工业园区为重点,推行环境污染第三方监测、评估和治理。(市发展改革委牵头,市科技创新委、工业和信息化委、财政局、环保局、住房城乡建设委、水务局等参与,各区政府落实)
五、充分发挥市场机制作用
(十三)理顺价格税费与促进多元融资。
34.加快水价改革。全面实行居民阶梯水价制度。2020年底前,全面实行非居民用水超定额、超计划累进加价制度,对高耗水行业实行差别水价。深入推进农业水价综合改革。(市发展改革委牵头,市财政局、住房城乡建设委、水务局、农业局等参与,各区政府落实)
35.完善收费政策。2016年底前,修订城镇污水处理费、排污费征收管理办法,并适当提高征收标准。结合“村村通”自来水工程建设,扩大污水、垃圾处理费征收范围,建立健全收费制度,做到应收尽收。城镇污水处理收费标准不应低于污水处理和污泥处理处置成本。地下水水资源费征收标准应高于地表水,超采地区地下水水资源费征收标准应高于非超采地区。积极研究和依法落实环境保护、节能节水、资源综合利用等方面税收优惠政策。(市发展改革委、财政局、国税局、地税局牵头,市环保局、住房城乡建设委、水务局等参与,各区政府落实)。
36.拓宽投融资渠道。鼓励社会资金、港澳台及国外资金以PPP等模式投入水环境保护。积极推动设立融资担保基金,推进环保设备融资租赁业务发展。推进环保基础设施资产的整合优化,逐步实现相关资产的证券化。推广股权、项目收益权、特许经营权、排污权等质押融资担保。采取环境绩效合同服务、授予开发经营权益等方式,鼓励社会资本投入水环境保护。统筹流域综合开发与环境治理,推广“水环境治理、土地整备与开发、投融资”三位一体的流域治理新模式,实现土地升值、人居环境改善和城区建设品味提升。鼓励乡贤与企业家捐建水污染治理设施。(市金融局、发展改革委牵头,市财政局、环保局、住房城乡建设委、水务局等参与,各区政府落实)
(十四)建立激励机制。
37.健全节水环保“领跑者”制度。鼓励节能减排先进企业、工业集聚区用水效率、排污强度等达到更高标准,支持开展清洁生产、节约用水和污染治理等示范。(市发展改革委牵头,市工业和信息化委、财政局、环保局、住房城乡建设委、水务局等参与,各区政府落实)
38.推行绿色信贷。积极发挥金融机构在水环境保护中的作用,重点支持循环经济、污水处理、水资源节约、水生态环境保护、清洁及可再生能源利用等领域。严格限制环境违法企业贷款。加强环境信用体系建设,构建守信激励与失信惩戒机制,环保、银行、证券、保险等方面要加强协作联动,于2017年底前分级建立企业环境信用评价体系。鼓励水污染防治相关行业投保环境污染责任保险。对涉重金属、石油化工、危险化学品运输等高环境风险行业实行强制性环境污染责任保险。(市金融局牵头,市工业和信息化委、环保局、水务局等参与,各区政府落实)
六、严格环境执法监管
(十五)完善法规标准。
39.健全法规体系和工作机制。开展水污染防治、饮用水水源保护的地方性法规修订完善工作。探索完善治污河长制、水污染损害赔偿与生态补偿、流域联防联治等机制,按省相关要求推行一级水源保护区土地征用、二级水源保护区土地租用、水源涵养区生态补偿、水源保护专管员聘用模式。(市法制办牵头,市发展改革委、工业和信息化委、国土规划委、环保局、住房城乡建设委、交委、水务局、农业局、卫生计生委等参与,各区政府落实)
40.严格执行标准。对重点行业实行更严格的水污染物排放标准。严格执行《广东省水污染物排放限值》等地方标准。(市环保局牵头,市发展改革委、工业和信息化委、国土规划委、住房城乡建设委、水务局、农业局、质监局等参与,各区政府落实)
(十六)加大执法力度。
41.监督排污单位实现全面达标排放。逐一排查工业企业排污情况,列出超标和超总量排放企业清单并制定整治计划,达标企业应完善措施确保稳定达标。进一步健全企业环境信用评价制度,全面公开评价结果,充分发挥社会舆论监督作用,激励企业持续改进环境行为,加强守信激励和失信惩戒的监管,实现信息共享。定期抽查排污单位达标排放情况,结果向社会公布。(市环保局牵头,市工业和信息化委、公安局、编办等参与,各区政府落实)
42.健全环境监察执法机制。建立健全分级管理的环境监督执法制度,强化环保、公安、监察、水务等部门和单位协作,健全行政执法与刑事司法衔接配合机制,规范案件移送、受理、立案、通报等程序。进一步加强移动执法系统建设。按照国家、省有关要求加强对区政府和有关部门环保工作的监督,贯彻实施环保机构监测监察垂直管理要求。(市环保局牵头,市工业和信息化委、公安局、监察局、水务局、编办等参与,各区政府落实)
43.严厉打击环境违法行为。继续实施重点环境问题和重点污染源挂牌督办制度,每年开展环保执法专项行动,我市广佛跨界河流域各区环保、公安、建设等部门定期开展联合专项行动,对重点片区水污染企业进行整治。重点打击私设暗管排放、倾倒含有毒有害污染物废水、含病原体污水等行为,严肃查处监测数据弄虚作假、不正常使用水污染物处理设施或者未经批准拆除、闲置水污染物处理设施等环境违法案件。严肃查处建设项目环境影响评价领域越权审批、未批先建、边批边建、久试不验等违法违规行为。对构成犯罪的,要依法追究刑事责任。(市环保局牵头,市公安局、住房城乡建设委、水务局等参与,各区政府落实)
(十七)提升监管水平。
44.完善流域协作机制。继续发挥广佛肇经济圈环保专责小组联席会议作用,促进流域上下游各级政府、各部门之间的协调配合,实施定期会商、联合监测、联合执法、应急联动、信息共享和突发环境事件协同处置等制度,妥善处理跨界水污染纠纷和环境突发事件。(市环保局牵头,市发展改革委、科技创新委、工业和信息化委、财政局、住房城乡建设委、水务局、农业局等参与,各相关区政府落实)
45.完善水环境监测网络。优化监测断面(点位)。提升饮用水水源水质全指标监测、水生生物监测、地下水环境监测及化学物质监测等技术支撑能力。按计划推进鸦岗等重要断面的河流污染通量监控系统的建设。在流溪河良口、太平、李溪坝、珠江西航道汇入口设置4个水质自动监测站点,实时监控流溪河水质状况,并向社会发布。对城市集中式饮用水水源地水质每年至少进行一次全指标监测,2016年起监测频次增加到丰、枯两期以上。继续推进乡镇以上集中式饮用水源水质监测,逐步开展农村集中式饮用水源监测工作。对主要江河、重要饮用水源地、工业园区和重大水环境风险源下游等环境敏感区断面加密监测,加大重点污染源监督性监测密度。逐步开展城市集中式饮用水水源地生物毒性实时监控系统建设,开展集中式饮用水水源地持久性有机污染物、内分泌干扰物和湖库型水源藻毒素监测。2020年开展至少一次覆盖全市水环境功能区的水质监测与评价。(市环保局牵头,市发展改革委、国土规划委、住房城乡建设委、交委、水务局、农业局和广州海事局等参与,各相关区政府落实)
46.提高环境监管能力。加强环境监测、环境监察、环境应急等专业技术培训,严格落实执法、监测等人员持证上岗制度,加强基层环保执法力量。完成环境监察标准化建设,具备条件的街道、建制镇和工业园区应明确环境保护职责,配备环境监察人员。(市环保局牵头,市编办等参与,各区政府落实)。
七、切实加强水环境管理
(十八)强化水环境质量目标管理。
47.明确水质保护目标任务。明确地表水、饮用水水源、近岸海域等水体水质保护目标,列出未达标水体清单,制定未达标水体达标方案,将治污任务逐一落实到汇水范围内的排污单位,明确防治措施及达标时限,并报省政府备案。自2016年起,定期向社会公布未达标水体水质达标方案。对水质不达标的区域实施挂牌督办,必要时采取区域限批等措施。(市环保局牵头,市水务局参与,各相关区政府落实)
48.完善污染物统计监测体系。按照国家和省对主要污染物总量控制工作的统一部署,选择对水环境质量有突出影响的总氮、总磷等污染物,适时纳入污染物排放总量控制约束性指标。(市环保局牵头,市发展改革委、工业和信息化委、住房城乡建设委、水务局、农业局等参与)
(十九)严格水环境风险控制。
49.积极防范水环境风险。对危险化学品生产经营、运输和仓储经营企业进行拉网式排查,定期评估饮用水源保护区、主干河流、重要水库周边工业企业、工业集聚区的环境和健康风险,严控高风险化学品,落实环境风险应急预案管理及防控措施。评估现有化学物质环境和健康风险,严控高风险化学品。(市环保局牵头,市工业和信息化委、卫生计生委、安全监管局参与,各相关区政府落实)
50.稳妥处置突发水环境污染事件。2016年底前制定水污染事故处置应急预案,落实责任主体,明确预警预报与响应程序、应急处置及保障措施等内容,依法及时公布预警、处置结果等信息。(市环保局牵头,市住房城乡建设委、水务局、农业局、卫生计生委等参与,各区政府落实)
(二十)全面推行排污许可。
51.依法核发排污许可证。2016年6月前,完成国控重点污染源排污许可证的核发工作,其他污染源于2017年底前完成。(市环保局牵头,各区政府落实)
52.加强排污许可证管理。以改善水质、防范水环境风险为目标,将水污染物排放种类、浓度、总量、排放去向等纳入排污许可证管理范围。建立严格的执法监管机制,禁止无证排污或不按排污许可证规定排污。排污单位应规范开展自行监测,确保排污行为符合排污许可证规定的要求。(市环保局牵头,广州海事局参与,各区政府落实)
八、全力保障水生态环境安全
(二十一)深入推进重点流域污染防治。
53.深化重点流域污染防治。2016年底前,按照省的要求,做好《广州市实施〈南粤水更清行动计划〉工作方案》修编工作。根据国家和省统一部署,细化完善流域水生态环境功能分区方案。对化学需氧量、氨氮、总磷、重金属及其他影响人体健康的污染物采取针对性措施,加大整治力度。按照省人大常委会《关于加强广佛跨界河流、深莞茅洲河、汕揭练江、湛茂小东江污染整治的决议》和市人大常委会《〈关于广佛跨界河流污染整治工作情况的报告〉的审议意见》要求,全面实施水环境综合整治方案,重点推进环境基础设施建设、工业及养殖业污染整治、重污染企业集聚及集中治污、河涌综合整治等工作,完成省下达的各年度整治任务和绩效目标。(市环保局牵头,市水务局、农业局、城管委等参与,各相关区政府落实)
54.加强良好水体保护。加强重要水库集雨区水污染防治工作。对江河源头及现状水质达到或优于Ⅲ类的江河湖库开展生态环境安全评估,2017年底前,制定实施良好水体生态环境保护方案。强化重要水库的水环境保护,有效削减入库污染负荷。(市环保局牵头,市发展改革委、财政局、水务局、林业和园林局参与,各相关区政府落实)
(二十二)保障饮用水水源安全。
55.强化饮用水安全监管。定期监测、检测和评估供水厂出水和用户水龙头水质等饮水安全状况。自2016年起每季度向社会公开城市饮水安全状况信息。(市水务局牵头,市发展改革委、财政局、环保局、住房城乡建设委、卫生计生委参与,各相关区政府落实)
56.统筹优化全市供排水格局,构建安全的供水体系。推进实施《广州市城市供水水源规划(修编)》,加强应急备用水源建设。出台实施《广州市供排水优化设置方案》。(市水务局牵头,市发展改革委、财政局、住房城乡建设委、卫生计生委参与,各相关区政府落实)
57.以流溪河流域为重点加强饮用水源保护。推进《流溪河等广佛跨界河涌工程建设方案》,制定并组织实施流溪河流域综合规划和干流河道岸线利用管理规划。供水通道严禁新建排污口,依法关停涉重金属、持久性有机污染物的排污口,汇入供水通道的支流水质要达到地表水环境质量标准Ⅲ类要求。加强农村饮用水水源保护和水质检测。(市水务局、环保局牵头,各相关区政府落实)
58.强化饮用水源风险控制。定期监测、检测和评估本行政区域内饮用水水源水质。2016年6月底前开展饮用水水源保护区风险排查并列出清单;2016年底前依法清理城市集中式饮用水水源保护区内违法建筑和排污口,完成饮用水水源保护区规范化建设工作,在人类活动频繁影响较大的一级水源保护区设置隔离防护设施。开展水环境危险源排查和整治工作。全面调查重点环境风险源和环境敏感点,进一步加强环境风险企业应急预案备案工作。督促完善防溢流、防渗漏、防污染等措施,最大限度降低事故风险。(市环保局牵头,各相关区政府落实)
59.防治地下水污染。石化生产存贮销售企业和工业园区、垃圾填埋场等区域应进行防渗处理。加油站地下油罐应于2017年底前全部更新为双层罐或完成防渗池设置。应对报废矿井、钻井、取水井做出计划,2020年底前实施封井回填。按照国家和省的统一部署,公布环境风险大、严重影响公众健康的地下水污染场地清单,开展修复试点。(市环保局牵头,市财政局、国土规划委、住房城乡建设委、水务局参与,各区政府落实)
(二十三)加强近岸海域环境保护。
60.防治近岸海域污染。落实省有关整治珠江口污染的要求。规范入海排污口设置,2016年底前列出非法或设置不合理的入海排污口清单,2017年底前完成清理。到2020年,入海河流水质保持达标。按广东省的涉海项目管理有关规定提高涉海项目准入门槛。(市环保局、农业局牵头,市发展改革委、工业和信息化委、财政局、住房城乡建设委参与,各相关区政府落实)
61.推进水产生态健康养殖。2016年底前,在供水通道敏感区域及近岸海域划定限制养殖区。实施水产养殖池塘标准化改造,积极推广人工配合饲料,逐步减少冰鲜杂鱼饲料使用。开展专项整治,加强养殖投入品管理,依法规范、限制使用抗生素等化学药品。(市农业局牵头,各相关区政府落实)
62.严格控制环境激素类化学品污染。按照国家和省的统一部署,2017年底前完成环境激素类化学品生产使用情况调查,监控评估水源地、农产品种植区及水产品集中养殖区风险,实施环境激素类化学品淘汰、限制、替代等措施。(市环保局牵头,市农业局、工业和信息化委、卫生计生委参与,各区政府落实)
(二十四)整治城市黑臭水体。
63.编制黑臭水体整治计划。按期完成黑臭水体排查,公布黑臭水体名称、责任人及达标期限,根据排查结果编制城市建成区内黑臭水体整治计划,并向社会公布,接受公众监督。(市水务局牵头,市环保局等参与,各区政府落实)
64.加大黑臭水体治理力度。2016年6月底前,编制实施全市建成区黑臭水体治理方案,以及河涌保洁专项方案。自2016年起,市水务局每季度第一个月将本地区上季度黑臭水体整治情况报省住房城乡建设厅。我市广佛跨界区域内各镇每年整治一条以上黑臭河涌,其余各区每年整治一条以上黑臭河涌,2017年底前,通过采取控源截污、垃圾清理、清淤疏浚、生态修复等措施,全市建成区污水基本实现全收集、全处理,并实现河面无大面积漂浮物,河岸无垃圾,无违法排污口。城市建成区以南粤水更清重点整治河涌为重点,基本消除黑臭。2020年底前,城市建成区黑臭水体得到进一步消除。2030年底前,城市建成区黑臭水体总体得到消除。(市水务局牵头,市环保局、农业局、城管委、水投集团等参与,各区政府落实)
(二十五)保护水和湿地生态系统。
65.强化江河源头和水源涵养区生态保护。以流溪河流域为重点,加强生态公益林、水源涵养林建设,将饮用水源保护区、主要供水通道和重要水库集雨区范围内的林地纳入生态公益林范畴,加强滨河(湖)带生态建设,在流溪河、增江等河道两侧建设植被缓冲带和隔离带。提高森林涵养水源和保持水土的能力,实施生态公益林扩面提质,到2020年森林覆盖率达425%,生态公益林一、二类林面积比例提高到85%。(市林业和园林局牵头,市国土规划委、环保局、水务局参与,各相关区政府落实)
66.推进水生生物保护工作。加大从化唐鱼、花都芙蓉桃花水母等水生生物自然保护区和流溪河、增江光倒刺鲃水产种质资源保护区保护力度,开展珍稀濒危水生生物和重要水产种质资源保护,提高水生生物多样性。(市农业局牵头,市环保局、水务局参与,各相关区政府落实)
67.进一步加强湿地保护。到2020年,湿地面积不低于76万公顷。推进海珠湿地三期、花都湿地、番禺草河湿地、增城鹤之洲湿地、萝岗凤凰湖湿地、从化风云岭湿地等建设,湿地公园建设要与产业结构升级、水污染治理、水乡文化传承相结合,加强重要湿地生态系统和生物多样性保护。完善南沙湿地公园,保护坦头、十八涌以南红树林,构建珠江口湿地和水鸟保护网络。加强海珠湿地公园配套设施建设,完善湿地生态环境监测站点。(市林业和园林局牵头,市环保局、水务局、农业局参与,各相关区政府落实)
68.加强海洋岸带生态保护。加强珠江河口重要生物繁殖场、索饵场、洄游通道和栖息地保护,实施伏季休渔和禁渔期、禁渔区制度。严格围填海管理和监督,加强海域开发利用监管,积极保护现存自然岸线,加强海岸线整治修复。(市农业局牵头,各相关区政府落实)
九、明确和落实各方责任
(二十六)落实属地主体责任。
69.强化各区水环境保护责任。各区政府是实施本方案的主体,对各自辖区内水污染防治工作负总责,按要求制定并公布水污染防治工作方案,逐年确定分流域、分区域、分行业的重点任务和年度目标;不断完善政策措施,加大资金投入,统筹城乡水污染治理,强化监管,明确完成时限,细化责任分工,将任务层层分解到具体部门和责任人,确保各项任务全面完成。各区工作方案应报市政府备案。(市环保局牵头,市发展改革委、财政局、住房城乡建设委、水务局、农业局等参与,各区政府落实)
70.强化政府资金投入责任。加大对属于市级事权的水环境保护项目支持力度,合理承担部分属于市、区共同事权的水环境保护项目。市、区不断加大水污染防治资金投入,健全财政资金管理、审计和监督机制,提高资金利用效率和效益。研究采取专项转移支付等方式,实施“以奖代补”,充分发挥财政资金的引导和带动作用。从国有土地出让收益中安排一定比例的资金,用于城镇污水收集系统、处理设施和城市生活垃圾收运、处理设施的建设;将新开发区的排水管网建设纳入发展规划,与道路、供水、供电等其他市政基础设施同步建设,计入开发成本。(市财政局,各区政府牵头,市发展改革委、国土规划委、环保局、水务局、农业局等参与)
(二十七)落实部门及排污单位责任。
71.加强部门协调联动。健全水环境整治工作机制,强化全市水环境整治联席会议机制,统筹推进全市水环境整治工作。由市政府主要领导担任召集人,分管副市长担任副召集人,水环境整治联席会议办公室设在市水务局,加强统一指导、协调和监督,工作进展及时向市政府报告。各有关部门要认真按照职责分工,切实做好水环境整治相关工作。(市水务局牵头,市发展改革委、工业和信息化委、财政局、国土规划委、环保局、住房城乡建设委、交委、农业局、城管委、公安局交警支队、水投集团等参与)
72.强化排污单位水环境保护责任。各类排污单位要严格执行环保法律法规和制度,加强水污染治理设施建设和运行管理,开展自行监测,落实治污减排、环境风险防范、信息公开等工作。中央驻穗企业、市属企业要带头落实各项污染治理责任。指导督促全市工业集聚区内企业探索建立环保自律机制。(市环保局牵头,市国资委参与,各区政府落实)
(二十八)严肃责任考核追究。
73.严格目标任务考核。将水污染防治工作目标任务分解落实到各区政府和各职能部门,并作为专项工作纳入环境保护目标责任考核,专项工作考核结果作为市级财政水污染防治相关资金分配的参考依据。对未完成水环境质量改善目标的区,环境保护目标责任考核不予评为优秀。(市环保局牵头,市财政局、水务局、农业局、城管委等参与)
74.严肃责任追究。对因工作不力、履职缺位等导致未能有效应对水环境污染事件的,以及干预、伪造数据和没有完成年度目标任务的,要依法依纪追究有关单位和人员责任。对不顾生态环境盲目决策,导致水环境质量恶化,造成严重后果的领导干部,要记录在案,视情节轻重,给予组织处理或党纪政纪处分,已经离任的也要终身追究责任。(市环保局牵头,市发展改革委、监察局、水务局等参与,各区政府落实)
十、强化公众参与和社会监督
(二十九)依法公开环境信息。
75.定期公布水环境质量状况。定期公布集中式饮用水源地水质、重点整治河涌水质等水环境质量信息。(市环保局牵头,各区政府参与)
76.推动企业主动公开环境信息。监督国家、省和我市确定的重点排污单位依法向社会公开主要污染物名称、排放方式、排放浓度和总量、超标排放情况,以及污染防治设施的建设和运行情况,主动接受监督。推动企业公开环境信息,鼓励企业自觉开展环境公益活动,不断增强企业环保社会责任意识。(市环保局牵头,市发展改革委、工业和信息化委参与,各区政府落实)
(三十)加强社会监督。
77.畅通社会监督渠道。加大水污染防治社会宣传力度,为公众、社会组织提供水污染防治法规培训和咨询。公开曝光环境违法典型案件。健全举报制度,充分发挥“12345”投诉举报热线和环保网络平台作用。建立环保有奖举报制度。积极支持环境公益诉讼。督促企业贯彻落实《企业信息公开暂行条例》,主动公开环境违法受罚信息。(市环保局牵头,各区政府落实)
78.加强节水宣传教育。营造“节水洁水,人人有责”的社会氛围,把水资源、水环境保护和水情知识纳入学校环境教育工作中,提高公众对经济社会发展和环境保护客观规律的认识。依托各类环境教育基地,开展水环境保护的社会实践活动。支持民间环保机构、志愿者开展工作。倡导绿色消费新风尚,在社区、学校、家庭推动节约用水,鼓励购买使用节水产品和环境标志产品。(市环保局、水务局、教育局牵头,市住房城乡建设委等参与,各区政府落实)
附件:
1.流域水质目标清单
2.城市集中式饮用水水源清单
3.地下水监测点位及水质目标清单
4.近岸海域监测站位及水质目标清单
5.重要水库清单
6.主要供排水通道及缓冲区
7.2015—2017年主要生活污水处理设施建设计划
8.2015—2017年主要生活垃圾渗滤液处理设施建设计划
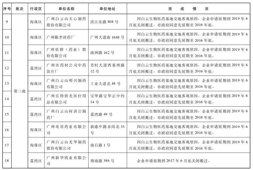
9.未完成“退二进三”企业名单
10.2015—2017年主要河流(涌)综合整治工程建设计划
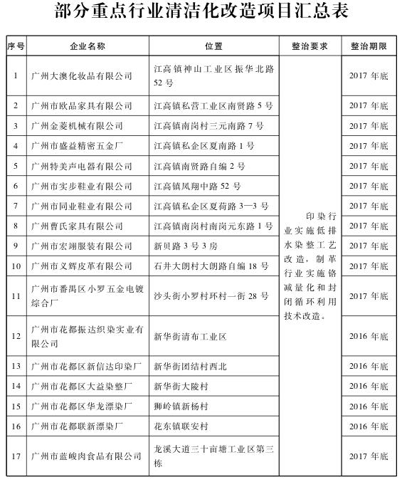
11.部分重点行业清洁化改造项目汇总表
12.主要工业聚集区排查清单
13.重点专项方案设置计划
附件1:

附件2:

附件3:

附件4:

附件5:

附件6:

附件7:

附件8:

附件9:



附件10:



附件11:

附件12:

附件13:

大阳城集团娱乐视频办公厅秘书处 2016年5月20日印发
关注 · 广州政府网