

穗府〔2015〕27号
大阳城集团娱乐视频关于加快养老服务业综合改革的实施意见
各区人民政府,市政府各部门、各直属机构:2014年9月,省民政厅、省发展改革委《转发民政部办公厅发展改革委办公厅关于做好养老服务业综合改革试点工作的通知》(粤民发〔2014〕135号)确定我市为全国养老服务业综合改革试点城市之一。为深入推进该项改革试点工作,根据《国务院关于加快发展养老服务业的若干意见》(国发〔2013〕35号)、《广东省人民政府关于加快发展养老服务业的实施意见》(粤府〔2015〕25号)精神以及上级有关工作部署和要求,结合我市实际,现提出如下实施意见:
一、总体要求
(一)指导思想。
深入贯彻落实党的十八大和十八届三中、四中、五中全会精神,坚持保障基本,创新体制机制,激发社会活力,注重统筹发展,在财政、用地、金融、收费、人才、技术及服务模式等方面先行先试,积极推进养老服务业综合改革,加快建成具有广州特色的养老服务体系,满足老年人日益增长的养老服务需求,努力使养老服务业成为保障和改善民生、促进养老与健康产业发展、推动经济转型升级的重要力量。
(二)基本原则。
1.法治与改革并行实施。用法治思维和准则推进养老服务管理工作,以改革推动养老服务业创新发展,积极构建法治化框架内养老服务业改革创新的体制机制。
2.事业与产业协同发展。以养老服务体系建设为基础,大力培育具有较强市场竞争力的养老服务产业,实现全市养老服务事业与产业“两促进、两繁荣”。
3.政府与市场相辅相成。积极履行政府“保基本、兜底线”的职责,着力保障特殊困难老年人的养老服务需求。发挥市场在养老服务资源配置中的决定性作用,逐步形成基本养老服务、其他公益性养老服务和市场化养老服务相结合的供给机制。
4.城市与农村协调发展。统筹配置城乡养老服务资源,建立养老服务对口支援与合作机制,将城市养老服务资源向农村延伸,实现城乡养老服务一体化发展。
(三)主要目标。
通过开展养老服务业综合改革,进一步完善以居家为基础、社区为依托、机构为支撑,功能完善、规模适度、覆盖城乡的社会养老服务体系。到2017年,法规政策体系更加完善,政府定位更加明晰,市场主体活力充分激发,服务水平明显提升,老年人基本权益得到充分保障。全市96%的老年人在社会保障和社会服务体系支持下通过家庭照顾养老,其中社区照料、社区康复等专业化居家养老服务覆盖6%的老年人;4%的老年人可通过入住养老机构实现养老。到2020年,进一步形成以改革推动养老服务业创新发展的良好格局,支持养老服务业发展的氛围更加浓厚,全市养老服务社会化、医养融合发展、养老产业集聚、跨境养老服务合作等四方面改革创新效果突显,养老服务业年产值超过800亿元;养老服务业对关联产业带动效应明显,成为全市现代服务业的重要组成部分和新的经济增长点。
二、主要任务
(一)健全社会养老服务体系。
1.优化养老服务设施规划布局。按照人均用地不少于0.25平方米的标准,在城市总体规划、控制性详细规划中分区分级规划设置养老服务设施。推进《广州市养老服务机构设施布局规划(2013-2020年)》及其补充规划的实施。严格执行《广州市社区公共服务设施设置标准》,新建城区和居住(小)区养老服务设施按每千人4.5张床位的标准配套建设养老院、日间照料中心以及老年人活动站点,并与住宅同步规划、同步建设、同步验收、同步交付使用。凡老城区和已建成居住(小)区无养老服务设施或现有设施没有达到规划和建设指标要求的,要加快通过购置、置换、租赁等方式开辟养老服务设施,不得挪作他用。
2.提升养老服务设施功能。加强社区养老服务设施建设,巩固和提升现有养老服务设施功能,符合标准的日间照料中心、老年人活动站点等服务设施覆盖城乡社区。推进养老服务设施与卫生、文化、体育、教育、助残等设施的功能衔接,提高资源配置效率,社区具有为老年人服务功能的设施全部面向老年人开放。加快老年人家庭及居住区公共服务设施无障碍改造,对特殊困难老年人家庭无障碍设施改造给予资助。支持机关、企事业单位将所属的度假村、培训中心、招待所、疗养院等转型,鼓励社会力量对企业厂房、商业设施及其他可利用的社会资源进行整合和改造,按程序调整控制性详细规划或临时变更使用功能举办养老机构设施。到2017年全市养老床位达到6.5万张,2020年达到7.2万张(其中民办养老机构床位占70%以上),每千名老年人拥有床位数40张以上,养老机构建筑面积达260万平方米。
3.发展社区居家养老便捷服务。建设市、区两级居家养老服务指导中心,发挥指导管理、区域统筹、规范服务、服务评估、人员培训等作用。以街道为单位整合政府和社会的各类为老服务资源,建设居家养老综合服务平台,具体开展“一站式”、“到户式”服务,逐步完善街道、社区服务网络,打造“10分钟社区居家养老服务圈”。支持医疗卫生、护理康复、家政服务、社会工作、养老服务等专业机构进入社区居家养老服务领域,引导有条件的居家养老服务企业实行规模化、网络化、品牌化经营。探索建立长期照护保险制度,为失能、半失能老年人照顾和护理提供有力保障。将社区居家养老服务纳入社区网格化服务管理基础事项,建立社区养老服务巡查、报告、解决、督查、反馈工作机制。加快退休人员社会化管理服务体系建设,促使老年人口就近安养、融入社区。
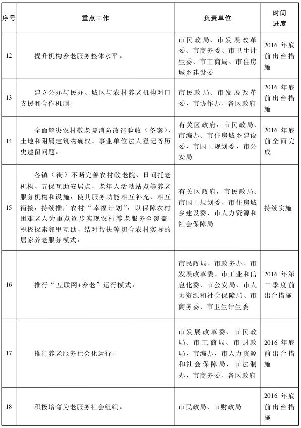
4.提升机构养老服务整体水平。公办养老机构实行评估轮候制度,为特殊困难老年人提供无偿、低偿服务,切实履行政府保障职能,发挥示范引领作用。强化公办养老机构为失能、半失能老年人提供护理服务功能,建设失智老人护理专区。鼓励养老机构参与省社会福利机构等级评定,到2020年,市、区公办养老机构全部达到省一级以上等级,政府资助向达到省等级的民办养老机构倾斜,加快实现养老机构服务管理的专业化、标准化、精细化和信息化。支持养老机构利用自身优势延伸社区居家养老服务功能,创新推动“虚拟养老院”建设。建立公办与民办、城区与农村养老机构间对口支援和合作机制。鼓励社会力量举办规模化、连锁化养老机构,鼓励养老机构跨区联合、资源共享,发展异地互动养老,推动形成一批具有较强竞争力的养老机构。
5.完善农村养老服务网络。持续推广农村“幸福计划”,以保障农村困难老人为重点逐步实现农村养老服务全覆盖。全面解决农村敬老院消防改造验收(备案)、土地和附属建筑物确权、事业单位法人登记等历史遗留问题。各镇(街)不断完善农村敬老院、日间托老机构、五保互助安居点、老年人活动站点等养老服务机构和设施,促进其服务功能相互补充、相互衔接。积极探索邻里互助、结对帮扶等符合农村实际的居家养老服务模式。
6.创新推行“互联网+养老”运行模式。积极推进居家和社区养老服务信息网络建设试点、养老机构信息网络试点,整合全市涉及老年人服务的各类信息资源,2020年前建成涵盖服务对象、服务提供方、服务内容、服务形式、服务管理的全市统一的养老服务信息平台,完善老年人基本信息和服务信息数据库,促进养老服务与社区服务、健康服务、家政服务以及其他公共服务信息资源共享。协助老年人建立市民网页,为老年人获取政府服务和办事提供便利。全面推广社区居家老年人智能终端救急系统,为老年人提供紧急援助、家政、医疗保健、电子商务、服务缴费等一站式便捷服务,不断提升养老服务信息化水平。
(二)推进养老服务社会化运行。
1.支持和鼓励社会力量参与养老服务。完善养老机构运营资助、新增床位资助政策,鼓励和扶持社会力量举办养老机构。落实行政审批事项下放,优化养老机构设立许可办理流程,降低准入门槛。深化商事登记制度改革,对举办营利性养老机构实行“先照后证”,优化前置审批。提高服务效能,对香港、澳门服务提供者或其他社会力量办理养老机构设立许可、民办非企业登记实行并联审批,逐步实现同步受理、同步发证。建立市场形成价格为主的养老机构服务收费管理机制,进一步规范养老机构服务收费行为。推行社区居家养老服务社会化运作,以政府购买服务、合资合作等方式引入社会力量参与社区居家养老服务设施运营管理和提供服务。
2.稳妥推进公办养老机构社会化改革。鼓励公办养老机构在明晰产权和优先保障“三无”(无劳动能力,无生活来源,无赡养人和扶养人、或其赡养人和扶养人确无赡养和扶养能力)老人、低收入老人和经济困难的孤寡、失能、高龄等老年人服务需求的基础上,逐步实现运行机制市场化。积极稳妥将专门面向社会提供经营性服务的公办养老机构转制成为企业或民办非企业单位,妥善处理好机构性质、职工利益、国有资产等关键问题。
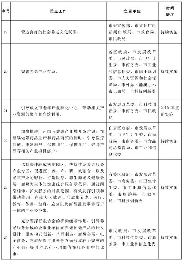
3.积极培育为老服务社会组织。发挥社会组织公益创投等平台作用,重点培育社区居家养老服务社会组织、养老产业社会组织。健全老年协会两级网络,发挥基层老年协会组织作用。鼓励养老类社会组织承接政府转移职能、购买服务和授权委托事项。支持社会力量参与制定养老服务行业标准,推动行业标准化建设。营造良好的社会养老文化氛围,弘扬孝亲敬老传统文化,加强家庭赡养义务宣传。到2020年,全市养老服务专业社会组织达到500家、95%以上的城镇社区和80%的农村社区(村)成立基层老年协会。
(三)促进养老产业集聚式发展。
1.完善养老产业布局。根据经济发展能力和资源环境优势,围绕老年人的衣、食、住、行、医、文化娱乐等需要,着眼于生活服务和生产服务两大领域,先行先试,助推养老服务产业链的形成和延伸,加快形成强有力的产业支撑体系,努力使养老产业成为我市新的经济增长点。越秀、荔湾区着重在医养融合服务、老年用品批发零售等方面创新发展;海珠、天河区着重在养老服务人才培养、养老服务业会展等方面创新发展;白云、黄埔区着重在健康养老产业园区建设、老年产品研发制造等方面创新发展;番禺、花都、南沙区着重在跨境项目合作、产品物流开发等方面创新发展;从化、增城区着重在健康养老产业园区建设、休闲养老等方面创新发展。到2020年,打造10个左右健康养老产业为主的产业集聚(园)区,规模化经营的养老服务企业和社会组织达到500家。
2.加快老年用品生产与服务集聚。引导成立市老年产业孵化中心,带动相关产业资源的聚合和高效利用。加快推进广州国际健康产业城开发建设,在继续做强药品生产和药品商贸的同时,引导医疗器械、康复辅具、保健用品、保健食品、健身产品等相关产业项目落户。选择条件较成熟的园区,扶持建设养老服务产业专区,促进医、养、产、研、教融合,以及老年产业的孵化。打造医疗、养生养老及健康会展、商贸为主体的健康综合服务示范区,通过网络延伸,扩大服务对象范围,有效发挥引领和带动作用,在较大区域逐步形成集养老、医疗、教育、休闲、健身、旅游以及商品批发零售等于一体的产业经济带。充分发挥行业协会的桥梁纽带作用,引导养老服务领域的企事业单位在养老护老产品的研发设计、服务模式创新、产品制造、商贸会展、电子商务、物流配送与服务等方面形成较为完整的产业链,提升养老产业增加值在服务业中的比重。
3.推动老年人生活服务升级。建立和完善公共信息平台,利用互联网技术模式,为供需双方提供配套服务,激发养老服务消费市场活力。培育扶持养老产业创意、设计、老年用品专业批发零售市场,形成涵盖产品设计、批发、零售的老年用品专业交易市场。结合养老机构及社区和居家养老服务设施的布点建设和运营,配套跟进老年人衣、食、住、行、医、文化娱乐等方面的创意设计、展示及销售。鼓励商场、超市、批发市场等设立老年用品专区专柜。鼓励电商平台完善服务功能,增加适应老年人消费需求及特点的商品和服务。支持社会资本投资商业养老地产,开发老年住宅、老年公寓等老年人生活设施。充分发挥广州地域优势,强化老年旅游信息集散区、老年休闲观光区、疗养区等综合功能区建设,创新推广“海丝文化”、“岭南风情”、“南方暖冬”等老年休闲旅游品牌。
(四)加快医疗卫生与养老服务融合发展。
1.提升医疗卫生机构服务老年人能力。医疗机构为老年人就医提供优质服务。鼓励有条件的二级以上综合医院开设老年病科,增加老年病床数量,做好老年慢性病防治和康复护理。医疗机构、社区卫生服务机构为老年人建立健康档案,对适合在家庭条件下护理的老年患者提供居家护理服务,符合条件的可为其开设家庭病床服务。到2020年,家庭医生服务覆盖所有城乡社区。建立健全医师多点执业的人事(劳动)关系管理制度、医疗责任承担机制以及行业监管体系,推行公办医院医生到养老服务机构内设医疗机构开展多点执业,开展面向养老机构的远程医疗服务试点。结合公立医院改革,引导和鼓励部分医疗机构转型为老年专科医院及护理院。支持医疗机构利用闲置场地举办养老机构或养老护理专区。
2.推动医疗卫生与养老服务融合发展。加快建设医养结合型健康养老示范基地。推动医疗卫生机构与养老机构、日间托老机构及老年人家庭建立医疗契约服务关系,支持和鼓励养老机构以多种形式设立医疗机构,符合广州市社会保险定点医疗机构资格条件的,依申请优先纳入定点范围。到2020年,养老机构、日间照料中心的医疗卫生服务覆盖率均达到100%,专业护理、康复水平明显提升。创建老年人健康生活指导管理模式研究试验基地,提高全市老年人健康生活管理水平。探索促进医养融合发展的费用支付方式,保障老年人基本医疗需求。
(五)推动跨境养老服务合作。
1.加大养老服务贸易开放力度。支持引进国际知名养老服务品牌企业、管理团队运营公办养老机构,支持境外资本合资、合作或独资方式举办民办养老机构,引进国际养老服务先进理念和专业方式开展养老服务。结合广东自贸区广州南沙新区片区特点,推动在港澳注册的国际性养老服务机构、社会组织在南沙开展养老服务,推动养老服务贸易自由化。
2.推动穗港澳养老服务合作。充分借鉴香港、澳门在养老服务理念、护理人才培训、服务质量提升等方面的经验和做法。加强穗港澳养老护理转诊合作,推进养老护理员职业资格互认。到2017年,建立起穗港澳养老服务机构交流合作的有效平台和长效机制。到2020年,建立1—3个穗港澳养老产业合作开发示范基地,推动跨境养老服务产业发展。全市养老服务业人才实训基地建立穗港澳养老康复护理技术交流合作机制。
三、政策措施
(一)完善财政支持政策。
1.保障养老服务业财政资金投入。将老年事业发展经费纳入财政预算,建立与人口老龄化和养老服务发展需求相适应的财政投入增长机制。确保市、区两级50%以上的福彩公益金用于社会养老服务体系建设,并根据老龄化发展水平逐步提高比例,其中支持民办养老服务发展的资金不得低于30%。重点支持护理型机构(专区)和居家养老服务设施建设运营、为老年人服务社会组织培育、养老护理培训以及养老服务创新性项目。建立事权与财权相匹配的补贴制度,界定市和区养老服务财权与事权的关系,建立基于支出责任和服务职能的资金分担制度。
2.建立健全政府购买养老服务制度。建立政府购买为老服务目录清单,界定服务项目、范围、内容。纳入购买服务目录的养老服务项目,全市各级政府必须实施购买服务。逐步加大对社区康复护理、老年教育、科技助老、互助服务、失能半失能老人家庭照顾等服务领域的支持力度。逐步提高政府购买居家养老服务标准,提高对“三无”、高龄、独居等特殊困难老人服务保障水平。
(二)完善用地保障政策。
1.保障土地使用供应。优先将养老服务设施建设用地纳入年度土地储备计划、年度土地利用计划;加强养老机构用地指引和用地监管,指导和规范单位、个人取得建设用地及办理有关手续,保障养老机构建设用地供应。民间资本举办的非营利性养老机构与政府举办的养老机构享有相同的土地使用政策。严禁将养老设施建设用地违规改变用途、容积率等土地使用条件用于房地产开发。
2.提升土地使用效益。通过三规合一、功能片区土地利用总体规划编制等,逐步解决养老机构用地与控制性详细规划、土地利用总体规划不符和确权问题。通过城市更新盘活存量闲置公益性用地优先用于发展养老服务,对现有空闲的厂房、学校、社区用房依据有关规定进行改造和利用兴办养老机构,经规划批准改变建筑使用功能从事符合国家划拨目录非营利性养老服务的,不增收土地年租金或土地收益差价。
(三)完善投融资支持政策。
1.鼓励开发养老服务金融产品。鼓励金融机构开发适合养老服务发展需求的金融保险产品和担保方式。鼓励保险机构开发长期护理险以及与健康管理、养老等相关的健康保险产品,积极试点老年人住房反向抵押养老保险。全面推行养老机构意外责任保险。根据国家规定开展个税递延型商业养老保险。充分发挥商业保险对基本养老保险的补充作用,扩大商业养老、健康保险覆盖面和保障人群,完善社会保障体系。发展养老融资租赁服务,拓宽信贷抵押担保物范围,允许民办养老机构利用有偿取得的土地使用权、产权明晰的房产等固定资产办理抵押贷款。
2.促进养老服务业投资。建立完善养老服务业重大项目审批服务、协调督办和信息共享机制。依托市重大项目投资推介平台,吸引民间资本投资养老产业。利用财政贴息、小额贷款等方式,加大对养老服务业的有效信贷投入。加大企业债券融资方式对养老产业的支持力度,支持专门为老年人提供生活照料、康复护理等服务的营利性或非营利性养老项目发行养老产业专项债券。鼓励民间资金设立养老产业发展基金和组建养老机构资产管理公司。支持社会力量采取股份制、股份合作制、PPP(政府和民间资本合作)等模式投资养老服务业。民办非营利性养老机构享有对其资产的法人财产权,捐资人(举办者)不拥有对所捐赠财产的所有权。对于举办者以租赁形式给予组织使用的固定资产,以及以借款方式投入组织运营的流动资金,允许其收取不高于市场公允水平的租金和利息。探索非营利性养老机构按一定比例提取年度盈余收益,用于奖励投资者。
(四)落实税费优惠政策。
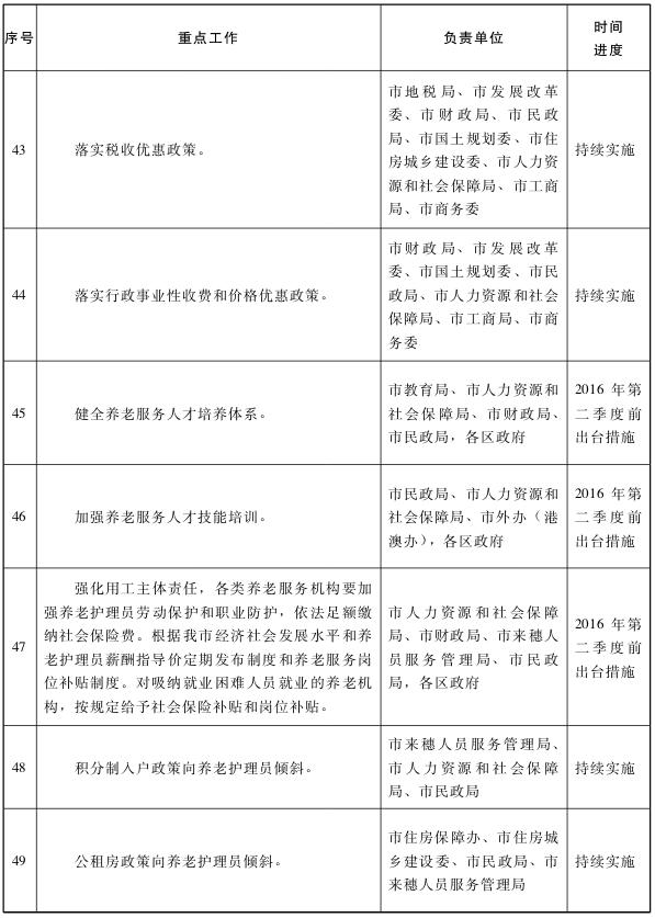
1.落实税收优惠政策。对养老机构提供的养护服务免征营业税,城市维护建设税、教育费附加和地方教育附加随主税减免而同时减免。对非营利性养老机构自用房产、土地免征房产税、城镇土地使用税,对通过非营利组织免税资格认定的养老机构,按照企业所得税有关政策规定享受优惠政策。养老机构在资产重组过程中涉及的不动产、土地使用权转让,不征收增值税和营业税。落实养老机构企业年金、职业年金个人所得税递延纳税政策。对企事业单位、社会团体和个人向非营利性养老机构的捐赠,符合税法规定的,准予在计算其应纳税所得额时按税法规定比例扣除。境内外资本举办养老机构享有同等的税收优惠政策。
2.落实行政事业性收费和价格优惠政策。对非营利性养老机构建设全额免征行政事业性收费,对营利性养老机构建设减半收取行政事业性收费,减免收费项目包括土地复垦费、土地闲置费、耕地开垦费、土地登记费、房屋登记费、白蚁防治费、村镇基础设施配套费(仅对乡镇规划区收取)、绿化补偿费、恢复绿化补偿费、占用利用公路路产补(赔)偿费(指在公路开设或改造路口)、水土保持补偿费、河道管理范围占用费、防空地下室易地建设费。对非营利性养老机构建设全额免征城市基础设施配套费,对营利性养老机构建设减半收取城市基础设施配套费,其他政府性基金项目按规定相应减免。养老机构使用水、电、燃气,按照居民生活类价格标准收费;免收民办非企业单位登记的养老机构固定电话、有线(数字)电视、宽带互联网一次性接入费用,减半收取有线(数字)电视的基本收视维护费和固定电话的月租费。凡我市登记失业人员、残疾人、退役士兵以及毕业2年内的普通高校毕业生创办养老服务机构的,自其在工商部门首次注册登记之日起3年内免收管理类、登记类和证照类等有关行政事业性收费。
(五)完善人才支持和就业政策。
1.健全养老服务人才培养体系。支持大中专院校开设养老服务相关专业,鼓励建立“校企合作”、“校院合作”等人才培养机制。充分发挥开放大学的作用,开展养老护理员继续教育和远程学历教育。扩大中等职业教育免学费政策范围,将养老护理、社会工作等专业纳入扶持专业目录。大中专院校养老服务相关专业毕业生在养老机构从事养老护理工作满3年的,对其助学贷款或学费给予一定比例的补偿。
2.加强养老服务人才技能培训。落实养老护理员免费培训政策,对外地户籍在我市养老机构从事养老护理的人员实行与本市户籍人员相同的免费培训政策。依托示范性养老机构和居家养老综合服务平台,建立10个以上实训基地,开展养老护理员职业技能培训和管理人员培训。加强与专业社会组织、高校以及境外养老服务机构的培训合作,提高从业人员服务意识和职业技能。到2020年,中高级职业资格养老护理员占20%以上。提供10万个以上养老服务就业岗位。
3.保障与提高养老服务从业人员待遇。强化用工主体责任,各类养老服务机构要加强养老护理员劳动保护和职业防护,依法足额缴纳社会保险费。根据我市经济社会发展水平,建立养老护理员薪酬指导价定期发布制度和养老服务岗位补贴制度。对吸纳就业困难人员就业的养老机构,按规定给予社会保险补贴和岗位补贴。积分制入户政策、公租房政策向养老护理员倾斜。按照有关规定引导养老服务从业人员子女按时接受义务教育。民办养老服务机构内设医疗机构聘用医护人员在注册考核、职称评审、岗位津贴、课题申报、业务培训、技能鉴定、推荐评优等方面与公办医疗机构同类人员享受同等待遇。将养老服务机构及其从业人员资质统一纳入社会信用体系。
(六)鼓励公益慈善力量支持养老服务。
建立养老服务领域慈善行为导向机制,促进公益慈善资源与财政等行政资源有机衔接和优势互补。发挥“广州慈善推介会”平台作用,引导公益慈善力量进入养老服务领域,鼓励将无定向的慈善捐款重点投向养老福利事业。支持街道(镇)、社区组建专业社工队伍、志愿服务队伍和互助服务队伍,搭建健康老年人参与志愿互助服务平台。推行互助养老服务模式,发挥社区居民自治组织和基层老年协会作用,强化社区养老服务功能。运用义务(志愿)服务计时系统,创新推行为老义务(志愿)服务“时间银行”,打造义务(志愿)服务与养老服务相结合的“广州模式”。
四、加强组织实施
(一)加强组织领导。将市养老服务业综合改革试点工作联席会议并入市社会保障工作联席会议,下设市养老服务业综合改革试点工作办公室(设在市民政局),负责全市养老服务业综合改革试点工作具体措施的落实和协调。各区根据实际情况,建立相应机构,形成部门协同推进养老服务业机制。
(二)落实工作职责。建立健全推进养老服务业发展目标责任制度和分工协作机制,确定综合改革试点的主要任务和工作职责、完成时间并逐一落实相应的责任单位,加快推进养老服务业综合改革实施和项目建设。联席会议成员单位、各区政府要定期报告试点工作情况。市民政局要牵头会市发展改革委建立工作督办制度,确保责任到位、任务落实。
(三)加强行业监督。建立老年人口和养老服务业统计调查制度,完善老年人口和养老服务业统计指标。制定、推广养老服务行业标准体系,建立健全养老服务质量评价和监测体系,开展养老服务满意度调查。推动设立市养老服务业发展专家咨询委员会,建立社会各界参与综合改革决策、监督的机制。
(四)总结试点经验。市民政局要牵头会市发展改革委总结试点过程中取得的经验,按要求向上级民政、发展改革部门报告试点工作情况。要加大试点工作的宣传力度,及时向社会通报养老服务业综合改革进展情况,积极总结推广试点经验,促进我市养老服务业全面发展。
附件:重点工作分工
大阳城集团娱乐视频
2015年11月25日
附件










大阳城集团娱乐视频办公厅秘书处 2015年12月11日印发
关注 · 广州政府网