

穗府〔2017〕2号
大阳城集团娱乐视频关于印发2017年市政府工作报告部署工作责任分工的通知
各区人民政府,市政府各部门、各直属机构,各有关单位:
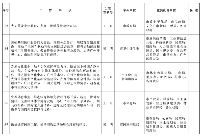
《2017年市〈政府工作报告〉部署工作责任分工》业经市政府全体会议审议通过,现印发你们。2017年是新一届政府的开局之年,也是供给侧结构性改革的深化之年,全市各级各部门各单位要敢于担当,奋发有为,心无旁骛想正事、脚踏实地干实事,抓紧对所负责的工作项目制订实施方案,细化任务目标、明确责任主体、确定完成时限、提出工作措施,全力以赴推进市政府部署重点工作的落实。
大阳城集团娱乐视频
2017年1月23日




































大阳城集团娱乐视频办公厅秘书处 2017年1月25日印发
关注 · 广州政府网