

穗府〔2017〕6号
大阳城集团娱乐视频关于印发广州市系统推进全面创新改革试验三年行动计划(2016—2018年)的通知
各区人民政府,市政府各部门、各直属机构:
现将《广州市系统推进全面创新改革试验三年行动计划(2016—2018年)》印发给你们,请认真贯彻执行。执行过程中遇到的问题,请径向市发展改革委反映。
大阳城集团娱乐视频
2017年2月16日
广州市系统推进全面创新改革试验三年行动计划(2016—2018年)
系统推进全面创新改革试验是我市提升国家中心城市创新竞争力的内在需求,是贯彻落实广州国家自主创新示范区建设要求、加快构建国际科技创新枢纽的必然路径。根据《中共中央办公厅国务院办公厅印发〈关于在部分区域系统推进全面创新改革试验的总体方案〉的通知》(中办发〔2015〕48号)和《广东省人民政府关于印发广东省系统推进全面创新改革试验行动计划的通知》(粤府〔2016〕120号),结合我市实际,特制定本行动计划。
一、总体要求
(一)指导思想。
坚持以价值创新为引领,以推动科技创新为核心,以实现创新驱动发展转型为目标,以破除体制机制障碍为主攻方向,充分发挥广州国家自主创新示范区与南沙自贸区“双自联动”的突出优势,统筹推进经济社会和科技领域改革,统筹推进商业模式创新和体制机制创新,统筹推进“引进来”和“走出去”合作创新,探索营造大众创业、万众创新的生态环境,推动全球创新高端要素集聚,最终落实到经济结构转型和培育新的经济增长点上,形成新技术、新产品、新模式、新消费、新业态、新空间。
(二)发展目标。
到2018年,基本构建推进全面创新改革的长效机制,在市场准入与公平竞争、知识产权与科技成果转化、金融创新与投融资体制、科研院所与高等教育、人才培养激励与流动、科技创新与科技管理体制、开放创新与国际合作等重要领域和关键环节方面取得一批重大改革突破,每年向全省或全国范围复制推广一批改革举措和重大政策。
——率先构建符合创新驱动发展的体制机制。基本形成政策协调、要素齐全、功能完善、服务高效的制度和政策环境,逐步构建开放型区域创新体系,创新基础设施进一步完善,创新生态环境更加优化。
——初步实现创新驱动发展转型目标。到2018年,创新投入水平显著提高,全社会研究与开发(R&D)经费占地区生产总值(GDP)的比重达2.8%;知识产权质量和效益显著提升,每万人发明专利拥有量达22件以上。
——培育形成新的经济增长带。打造科技产业创新中心,建设一批具有国际影响力、拥有知识产权的创新型企业、创新产业集群和创新型基地园区。到2018年,创新活力明显提升,高新技术企业力争达6500家;劳动生产率和资源配置效率大幅提高,高新技术产品产值占规模以上工业总产值的比重力争达到48%。
——着力提升在全球创新体系中的影响力。抓住参与“一带一路”建设的机遇,充分集聚全球创新资源,初步构建开放型创新经济体系框架,在试点示范基础上打造珠三角自主创新示范区广州核心区、南沙自贸区、珠江创新带等具有示范带动作用的区域性改革创新平台,建设具有国际影响力的国家创新中心城市。
二、改革举措
(一)完善政府创新管理机制。
1.加快推进社会治理创新。(1)打造“互联网+政务”治理服务体系,建设政府大数据库,推进信息共享平台和电子证照管理系统的深化应用,实行“网上办事、一门受理、并联审批”,加快打造“五个一”社会治理政府公共服务平台,方便群众和企业办事。(2)积极争取国家大数据开放创新试点,探索建立政府数据开放机制,鼓励对数据资源进行增值业务开发。(3)发展数据交易市场,建立广州数据交易平台,争取省支持成立广州数据交易中心,并适时争取国家支持将其升级为数据交易所。(责任单位:市工业和信息化委、政务办、发展改革委、金融局)
2.研究探索支持创新发展的税收政策。(1)研究探索高新技术企业和科技型中小企业对科研人员科技成果转化股权激励的个人所得税递延纳税政策。(2)按照国家税制改革的总体方向与要求,对包括天使投资在内的投向种子期、初创期等创新活动的投资,研究探索相关税收支持政策。(3)研究探索对符合条件的众创空间等新型孵化机构适用科技企业孵化器税收优惠政策。(责任单位:市科技创新委、财政局、国税局、地税局)
3.实施支持创新产业发展的用地政策。制定支持高技术产业发展的土地利用政策,自主创新示范区内科技企业优先列入年度土地供应计划、优先办理供地手续,在土地出让时依法依规设定竞买资格,形成创新产业发展的集聚和规模效应。(责任单位:市国土规划委、发展改革委、科技创新委)
4.健全创新政策审查和评议评价机制。(1)建立市重大经济和科技活动知识产权评议制度,推动对政府重大投资活动、公共财政支持的科研项目、重要人才引进项目等开展评议。(2)完善创新指标统计方法和制度,全面监测分析客观反映各区、各领域创新投入、创新产出、创新载体、创新绩效等情况,增强创新对经济社会发展的引领和导向作用。(责任单位:市知识产权局、科技创新委、统计局、发展改革委)
5.有序推进国有检验检测认证机构整合改革。(1)推动国家检验检测高技术服务业集聚区(广州)建设,开展国家检验检测认证机构整合改革综合试点,组建广州检验检测认证集团。(2)加大对国家级、省级质量监督检验中心和计量中心的财政资金扶持力度,推动我市检验检测高技术服务业快速发展。(责任单位:市质监局、发展改革委、财政局)
6.实施技术标准战略。(1)建设国家技术标准创新基地,培育发展标准化服务业,支持企业、联盟和社团参与或主导国际标准研制,形成技术标准竞争新优势。(2)推动技术标准与科技创新相结合,鼓励拥有较强研发实力和关键知识产权的企业积极参加各级标准研制,探索开展团体标准、标准联盟工作。(责任单位:市质监局、知识产权局、科技创新委)
(二)激发企业创新内生动力。
1.激发国有企业创新活力。(1)提高自主创新在企业负责人业绩考核中的权重,将研发机构建设、研发投入、承担国家和省市科技计划项目、建立长期技术储备、科技成果转化和产业化等工作情况纳入到市属国有企业负责人经营业绩考核体系。(2)开展市属国有工业企业专利申请促进行动,加快推进国有企业专利创造、运用、保护和管理工作。(3)成立广州市国资国企创新战略联盟,构建跨部门、跨区域、跨行业、跨学科、跨所有制的高端产业技术服务平台。(责任单位:市国资委、知识产权局)
2.争取高新技术企业认定管理权限。落实国家高新技术企业认定管理办法,争取省下放自主创新示范区内高新技术企业认定管理权。(责任单位:市科技创新委)
3.建立企业研发准备金制度。(1)落实省普惠性企业研究开发财政补助政策,已享受我市企业研发后补助政策的企业,若建立企业研发准备金制度且符合省政策条件的,可同时享受省研发投入财政补助。(2)引导企业有计划、持续增加研发投入,对研发准备金实行专账管理,改革财务制度,规范企业使用财政科研资金。(责任单位:市科技创新委、财政局)
4.制订政府采购企业创新产品和服务政策。(1)创新政府对创新产品市场推广的支持方式,制订我市企业创新产品和服务目录,建立符合规则的支持采购创新产品和服务政策,加大政府对创新产品和服务采购力度。(2)采用首购、订购以及政府购买服务等方式,支持我市企业创新产品的研发和规模化应用。(责任单位:市科技创新委、财政局、发展改革委、工业和信息化委、知识产权局、质监局)
5.实施首台(套)重大技术装备推广示范应用政策。(1)落实国家、省首台(套)重大技术装备保险补偿机制试点工作,制订《广州市首台(套)重大技术装备推广应用指导目录》,对制造目录内装备且投保首台(套)重大技术装备综合险或选择国际通行保险条款投保的企业,市工业转型升级专项资金安排资金给予保费补贴。(2)建立健全我市首台(套)重大技术装备推广应用制度,对经认定的首台(套)重大技术装备研制企业进行奖励。(责任单位:市工业和信息化委、财政局、金融局)
(三)完善知识产权保护制度。
1.实行严格的知识产权保护制度。(1)加强知识产权联合执法和跨区域执法协作。(2)修订完善知识产权保护相关地方法规,在推动南沙自贸区开展知识产权行政执法体制改革、维权援助机制建设和健全国际仲裁机制等方面先行先试。(3)推动知识产权信用监督体系建设,将知识产权侵权和假冒案件信息纳入公共信用信息管理系统并公布。(4)探索建立新业态新模式创新成果保护机制,推进电子商务领域知识产权保护制度建设。(责任单位:市知识产权局、工商局、文化广电新闻出版局、发展改革委、商务委,南沙区政府,广州仲裁委)
2.推动知识产权创造和运用。(1)积极推动中新知识城创建“国家知识产权运用和保护综合改革试验区”。(2)开展国家知识产权区域布局试点、国家专利导航产业发展实验区建设,实施重点产业专利导航,构建提升产业竞争力的专利池。(责任单位:市知识产权局、工商局、文化广电新闻出版局,广州开发区管委会)
3.建设技术和知识产权交易平台。(1)支持南沙自贸区建立知识产权运营中心,加快建设广州知识产权交易中心等运营机构,完善知识产权交易规则和机制。(2)鼓励社会资本组建重点产业知识产权运营基金,开展国家专利质押融资示范,设立知识产权质押融资风险补偿基金,推动质押融资市场化、规模化发展。(3)争取开展知识产权证券化试点,探索建立健全知识产权证券化涉及的著作权、专利权权属登记、转让、信用评级、法制保障等方面机制和规则。(责任单位:市科技创新委、知识产权局、金融局、财政局,南沙区政府,广州开发区管委会)
(四)推动金融服务模式改革创新。
1.大力发展创业投资。(1)参照国家做法,按照市场化原则设立新兴产业发展引导基金,完善向社会资本适度让利的基金收益分配机制,壮大我市创业投资规模。(2)鼓励各区设立创业投资引导基金、产业投资引导基金,打造特色基金小镇。(3)推进保险资金投资创业投资基金。(4)推进国有企业参与设立国有资本创业投资基金,完善国有创业投资机构激励约束机制和监督管理机制。(5)落实国家关于对符合条件的创投企业采取股权投资方式投资于未上市中小高新技术企业实施税收优惠的政策。(责任单位:市发展改革委、财政局、金融局、国资委、国税局、地税局)
2.推进多层次资本市场建设。(1)争取纳入投贷联动试点地区,与创业投资、股权投资机构等实现投贷联动,大力支持科技创新型企业的发展。(2)推进广州股权交易中心在依法合规、风险可控的前提下创新发展,支持证券公司等专业机构参与区域性股权市场建设,推动建立区域性股权交易市场与全国中小企业股权转让系统之间的合作对接机制。(责任单位:市金融局)
3.推动金融平台创新发展。(1)争取国家尽快批准在广州筹建以碳排放为首个品种的创新型期货交易所。(2)争取国家支持在广州设立民营银行。(3)争取省支持在广州开发区建设金融、科技、产业整合创新综合试验区。(责任单位:市金融局、发展改革委,广州开发区管委会)
(五)构建市场导向的科技成果转化机制。
1.建立科技成果强制转化机制。高等学校、科研院所和职业院校在完成科技成果登记之日起3年内未实施转化的,创新成果完成人可取得该成果所有权。法律、法规另有规定的除外。(责任单位:市科技创新委、教育局、国资委、财政局、人力资源和社会保障局)
2.完善股权激励机制。(1)对在穗高等学校、科研院所和职业院校的领导干部,实质参与研发活动所取得的科技成果在本省实现转化的,经批准和公示,可按实际贡献享受成果转化收益。担任五级管理岗位以下(含五级)领导职务的科技人员参与科技成果技术入股事宜,由所在高等学校、科研院所和职业院校领导班子集体研究决定;担任四级管理岗位以上(含四级)领导职务的科技人员参与科技成果技术入股,按照干部管理权限报有关部门和省经营性领域技术入股改革联席会议审批。(2)严禁未作贡献人员利用职务便利获取科研成果转化相关权益,对领导干部违规获取科研成果转化相关权益的行为,按有关规定严肃处理。(责任单位:市委组织部,市人力资源和社会保障局、教育局、科技创新委、财政局,市纪委〔市监察局〕)
3.建立科技成果转化服务机构。(1)在不增加机构和编制的前提下,符合条件的高等学校、科研院所和职业院校可以研究探索设立技术转移服务机构,负责技术转移、成果转化和社会服务。(2)高等学校、科研院所和职业院校转化科技成果所获得的收入全部留归单位,在扣除对完成和转化职务科技成果做出重要贡献人员的奖励和报酬后,对技术转移机构的运行和发展给予保障。(3)经省、市主管部门认定的高等学校技术转移服务机构,纳入省、市科技孵化器管理范围,并给予相应的政策和资金支持。(责任单位:市科技创新委、编办、教育局、人力资源和社会保障局)
4.建立科技创新资源开放共享机制。(1)按照省的统一部署,推动形成大型科学仪器开放共享的长效机制,支持和鼓励重大科技基础设施、重大创新平台大型仪器设备开放共享。(2)完善专利信息传播利用基地建设,推动专利基础信息资源向全社会开放。(3)按功能定位分类整合国家、省、市级重点实验室、工程实验室、工程技术研究中心、企业技术中心等创新平台,构建开放共享互动的创新网络,建立向企业特别是中小企业有效开放的机制。(责任单位:市科技创新委、知识产权局、发展改革委、工业和信息化委)
(六)建立灵活的人才创新发展制度。
1.完善科技人才聘用制度。(1)建立完善岗位流动制度,公益一、二类事业单位科研人员可按规定交流岗位。事业单位从企业招聘高层次人才和具有创新实践成果的科研人员,经考核合格可办理用人手续。争取省支持开展事业单位招聘境外人员试点工作。(2)高等学校、科研院所和职业院校现有工作人员难以满足重大创新项目或课题研究需要的,可设定一定比例流动岗位,吸引确有创新实践经验的企业家和企业科技人才兼职。(3)探索研究公办高等学校实行编制备案制管理的具体措施,争取省下放专业技术岗位设置自主权,由高等学校在编制总量内自主确定岗位,自由设置岗位结构比例和岗位标准,自主聘用人员。(4)向省争取下放职称评审权,探索建立用人单位职称自主评价机制,健全社会和业内认可评价机制。(责任单位:市人力资源和社会保障局、教育局、科技创新委、编办)
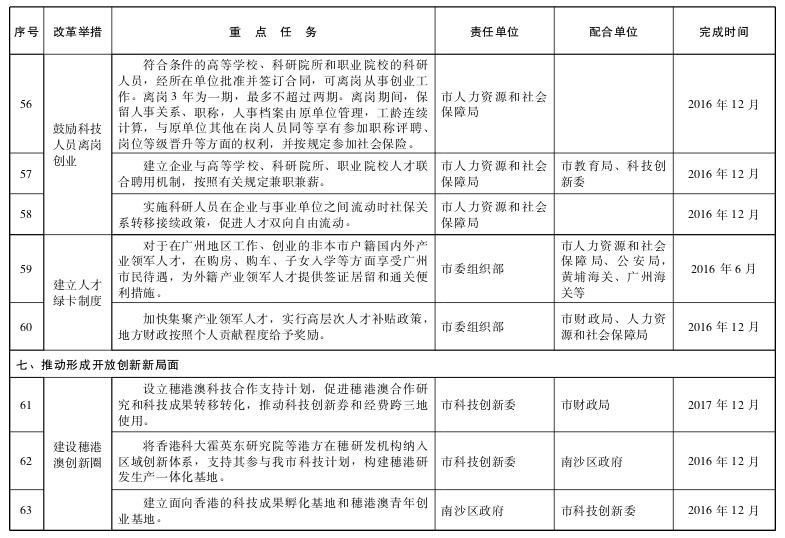
2.鼓励科技人员离岗创业。(1)符合条件的高等学校、科研院所和职业院校的科研人员,经所在单位批准并签订合同,可离岗从事创业工作。离岗3年为一期,最多不超过两期。离岗期间,保留人事关系、职称,人事档案由原单位管理,工龄连续计算,与原单位其他在岗人员同等享有参加职称评聘、岗位等级晋升等方面的权利,并按规定参加社会保险。(2)建立企业与高等学校、科研院所、职业院校人才联合聘用机制,按照有关规定兼职兼薪。(3)实施科研人员在企业与事业单位之间流动时社保关系转移接续政策,促进人才双向自由流动。(责任单位:市人力资源和社会保障局、教育局、科技创新委)
3.建立人才绿卡制度。(1)对于在广州地区工作、创业的非本市户籍国内外产业领军人才,在购房、购车、子女入学等方面享受广州市民待遇,为外籍产业领军人才提供签证居留和通关便利措施。(2)加快集聚产业领军人才,实行高层次人才补贴政策,地方财政按照个人贡献程度给予奖励。(责任单位:市委组织部,市人力资源和社会保障局、财政局、公安局,黄埔海关,广州海关,南沙区政府等)
(七)推动形成开放创新新局面。
1.建设穗港澳创新圈。(1)设立穗港澳科技合作支持计划,促进穗港澳合作研究和科技成果转移转化,推动科技创新券和经费跨三地使用。(2)将香港科大霍英东研究院等港方在穗研发机构纳入区域创新体系,支持其参与我市科技计划,构建穗港研发生产一体化基地。(3)建立面向香港的科技成果孵化基地和穗港澳青年创业基地。(4)推进全国人才管理改革试验区(粤港澳人才合作示范区)南沙片区建设,率先建立具有国际竞争力的人才制度。(5)落实港澳服务提供者设立人才中介服务机构条件比照市内企业执行政策。(责任单位:市财政局、科技创新委、人力资源和社会保障局,南沙区政府)
2.扩大中外合作办学自主权。(1)争取国家和省支持我市引进世界知名大学合作办学,推进在南沙开展国际高等教育合作试验,建设一批与港澳台地区合作办学项目以及若干专业化、开放式、国际化特色学院。(2)支持市属高校“走出去”境外办学,开展教育合作和人才联合培养。鼓励高校教师赴境外高水平高校深造学习,支持市属高校探索建立骨干教师出国访学研修制度和教师海外学术假期制度。(3)推进市属高校开展国际科技战略合作,依托国际科研合作平台,联合承担重大科研项目。(责任单位:市教育局、南沙区政府、市人力资源和社会保障局)
3.完善跨境跨国人才服务机制。(1)争取将国家下放给省的中外合资、中外合作(自贸区内外资)人力资源服务许可审批权限下放给广州市、南沙自贸区。(2)积极推进落实中国自贸区(广东)人力资源市场扩大对外开放试点,以及CEPA(内地与港澳关于建立更紧密经贸关系的安排)协议下的港澳服务提供者设立独资人力资源服务机构并享受国民待遇政策。(3)积极推动穗港澳职业资格互认试点工作,允许港澳地区取得专业资格的人员到广州提供专业服务。(4)推动特色留学人员创业园建设,吸引更多留学人才来穗创新创业发展。(责任单位:市人力资源和社会保障局、南沙区政府)
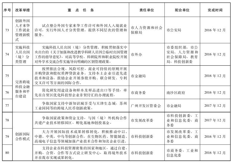
4.创新外国人才来华工作就业管理新模式。试点整合外国专家来华工作许可和外国人入境就业许可,实行外国人才分类管理,提供不同层次的管理和服务。(责任单位:市人力资源和社会保障局、公安局)
5.实施科技人员出国(境)分类管理。积极贯彻落实中央出台的《关于加强和改进教学科研人员因公临时出国管理工作的指导意见》,对高等学校、科研院所和职业院校开展对外学术交流合作实施导向明确的区别管理政策。(责任单位:市委组织部,市外办、公安局、人力资源和社会保障局、教育局、科技创新委)
6.完善跨境科技金融服务和平台建设。(1)按照依法合规、风险可控、商业可持续的原则开展并购贷款和股权质押贷款业务,支持本土企业引进先进技术和设备,鼓励企业开展参股并购、联合研发、专利交叉许可等方面的国际合作。(2)简化研发用途设备和样本及样品进出口等手续,率先在南沙自贸区优化科技型企业非贸付汇的办理流程。(3)争取国家支持中新知识城享受与天津生态城、苏州工业园同等的跨境人民币创新政策。(责任单位:市金融局、发展改革委、国资委、商务委,南沙区政府,广州开发区管委会)
7.创新国际合作模式。(1)争取国家政策和资金支持,与国(境)外机构合作共建产业技术转移园区、孵化基地和创投基金。(2)大力开展国际技术成果转移转化,积极推动中以、中德、中英、中乌等创新合作,在生物医药、智能制造、高端电子信息等领域加强产业技术合作和引进。(3)支持企业在科技资源密集的国家和地区,通过自建、并购、合资、合作等方式设立研发中心,取得境外技术并在我市实现成果转化。(责任单位:市商务委、发展改革委、科技创新委、工业和信息化委)
三、保障措施
(一)加强组织领导。
依托我市已成立的全面创新改革试验联席会议机制,加强对全面创新改革试验工作的统筹协调,研究制定并组织实施改革试验重大任务,并对改革措施实施绩效进行评估。联席会议由市发展改革委担任召集人单位,成员单位由市工业和信息化委、教育局、科技创新委、公安局、财政局、人力资源和社会保障局、商务委、国资委、工商局、质监局、统计局、知识产权局、金融局、国税局、地税局和广州开发区管委会、南沙区政府等组成,重大事项提请市领导协调。
(二)有序部署任务。
属于市事权范围的改革措施,本行动计划印发后,由牵头部门推动落实。属于省事权范围的改革措施,本行动计划印发后上报省政府审批。属于中央事权范围的改革措施,本行动计划印发后向省政府提出试验建议,经省政府同意后上报国务院审批。
(三)建立政策措施保障机制。
承担全面创新改革试验任务的部门和区要按照改革试验任务部署和需求,提出具体实施方案,研究制定相应的配套政策措施和落实时间表,确保责任到人,以保障改革事项快速落地实施,发挥应有成效。各有关单位要在职责范围内积极创新支持方式,支持和允许改革试验过程中试错、容错和纠错,并加强政策协同,配合做好改革成效监测及绩效考核评估工作,全力打通决策部署的“最先一公里”和政策落实的“最后一公里”,切实形成全面创新改革合力。
(四)做好政策评估和推广应用工作。
由市发展改革委牵头,各有关单位要及时总结、宣传改革试验进展和成效,配合做好改革试验成效评估和成果推广应用工作。改革举措需要调整现有法律、行政法规、国务院文件和经国务院批准的部门规章的部分规定的,按规定程序向上级部门申请调整。可供全省或全国复制推广的改革举措和重大政策,应及时上报省政府。
(五)实施进度安排。
2016年,研究制定改革试验方案,协调落实有关改革举措,明确阶段任务和目标。
2016—2017年,全面推进落实改革试验部署,开展阶段总结评估,对成熟的改革举措及时向全省、全国推广。
2018年后,滚动部署年度改革试验任务,对若干代表性重大改革举措开展深入试点,促进各项重大改革试验任务落实、落地,组织开展中期评估,向全省、全国推广重大改革举措。
附件:1.广州市全面创新改革事项表
2.广州市系统推进全面创新改革试验三年行动计划重点任务分工表
附件1
广州市全面创新改革事项表



附件2










大阳城集团娱乐视频办公厅秘书处 2017年2月23日印发
关注 · 广州政府网