

穗府〔2017〕4号
大阳城集团娱乐视频关于印发广州市加强知识产权运用和保护促进创新驱动发展实施方案的通知
各区人民政府,市政府各部门,各直属机构:现将《广州市加强知识产权运用和保护促进创新驱动发展的实施方案》印发给你们,请遵照执行。执行中遇到的问题,请径向市知识产权局反映。
大阳城集团娱乐视频
2017年1月27日
广州市加强知识产权运用和保护促进创新驱动发展的实施方案
知识产权制度是激励创新的基本保障,加强知识产权运用和保护是广州营造市场化法治化国际化营商环境和建设国家创新中心城市的迫切需要。为贯彻落实中央和省关于加快实施创新驱动发展战略的决策部署,大力实施知识产权战略,坚持市场主导与政府引导相结合,充分发挥知识产权激励创新的基本保障作用,努力把广州建设成为创新要素集聚、转化运用流畅、保护制度完善、服务体系健全、高端人才汇聚的知识产权枢纽城市,把知识产权打造成广州最叫得响的品牌,根据《国务院关于新形势下加快知识产权强国建设的若干意见》(国发〔2015〕71号)和《广东省人民政府关于印发广东省建设引领型知识产权强省试点省实施方案的通知》(粤府〔2016〕56号)等文件精神,现就我市加强知识产权运用和保护制定本实施方案。
一、推进知识产权管理体制机制改革
(一)开展知识产权综合管理改革试点。加快推进中新广州知识城国家知识产权运用和保护综合改革试验,完善知识产权行政管理机制,设立知识产权综合政务服务中心(牵头单位:广州开发区管委会)。推动南沙自贸试验区知识产权维权援助中心建设,支持南沙设立区域技术产权交易市场,在南沙自贸试验区建立与国际仲裁模式接轨的知识产权仲裁体系(牵头单位:南沙区政府,配合单位:广州仲裁委)。
(二)加强国家相关机构落户广州的建设和服务工作。加快国家知识产权局专利局专利审查协作(广东)中心建设,充分发挥其服务地方创新驱动发展的重要作用(牵头单位:市知识产权局,配合单位:广州开发区管委会)。全力做好国家工商行政管理总局商标审查协作广州中心、商标局驻广州办事处建设和保障服务工作(牵头单位:市工商局,配合单位:越秀区政府)。
(三)加强科技创新全过程知识产权管理。研究制定科学的知识产权评价标准,在科技计划和新兴产业财政扶持项目的立项、验收以及监督管理中全面加强知识产权指标审核;把拥有自主知识产权作为推荐承担国家、省、市科研和产业化项目的重要条件之一;加强科技成果知识产权管理,建立科技计划项目成果登记制度(牵头单位:市科技创新委,配合单位:市发展改革委、工业和信息化委)。建立市重大经济和科技活动知识产权评议制度,明确评议内容,规范评议程序,对评议项目给予资金扶持,引导市场主体开展评议;加强部门间的沟通协作,推动开展对政府重大投资活动、公共财政支持的科研项目、重要人才引进项目等的评议工作(牵头单位:市知识产权局,配合单位:市发展改革委、科技创新委)。建立以知识产权为重要内容的创新驱动发展评价制度,将知识产权产品纳入国民经济核算(牵头单位:广州开发区管委会)。
(四)实施创新主体“贯标”工程。加大资金扶持力度,推进企业、高校、科研院所等创新主体贯彻知识产权管理规范国家标准,重点扶持高新技术企业、上市公司、国有大中型企业、高校及科研院所“贯标”。同时,对“贯标”辅导机构给予扶持(牵头单位:市知识产权局)。
二、营造市场化法治化国际化知识产权保护环境
(五)完善知识产权政策法规体系。制定《广州市知识产权“十三五”规划》、《广州市专利条例》(牵头单位:市知识产权局,配合单位:市法制办)。促进知识产权政策法规与全市科技经济政策有机融合(牵头单位:市知识产权局,配合单位:市发展改革委、科技创新委、工业和信息化委、商务委、质监局,各区政府,广州开发区管委会)。
(六)打造华南知识产权司法保护高地。推进健全审判权运行机制、建立技术专家咨询机制、开展远程诉讼服务等改革举措,依法加大诉讼禁令、赔偿责任适用力度,发挥最高人民法院知识产权司法保护与市场价值(广东)基地的作用,探索建立符合市场价值的知识产权侵权赔偿制度(牵头单位:广州知识产权法院)。建立巡回审判工作机制,推进有权限的区法院知识产权民事和刑事“二审合一”工作机制改革(牵头单位:市法院、广州知识产权法院)。加强行政执法与刑事司法衔接信息共享平台建设,实现案件数据及时交换(牵头单位:市检察院)。进一步完善行政执法与刑事司法衔接临界点、证据和程序指引(牵头单位:市法制办,配合单位:市公安局、市检察院)。
(七)加强知识产权行政执法。加强对产品制造集中地、商品集散地、农村和城乡结合部等侵犯知识产权和制售假冒伪劣商品案件高发地的市场监管和巡查。对知识产权保护规范化市场培育和会展知识产权保护给予资金扶持,强化对高端制造、展会、专业市场等领域的行政执法,重点查办跨地区(国境)、职业化、团伙化、规模化的假冒案件。完善知识产权联合执法和跨区域知识产权执法协作机制,加强互联网领域侵权假冒治理和新业态、新领域知识产权保护,制订《广州市电商平台知识产权保护办法》,开展电子商务领域知识产权保护试点,给予资金扶持。落实知识产权行政处罚案件信息公开制度,加强知识产权侵权纠纷行政调处工作,严格保护知识产权权利人合法权益,免征注册地在广州的企业专利纠纷案件行政处理费(牵头单位:市知识产权局,配合单位:市工商局、版权局,各区政府,广州开发区管委会)。
(八)强化进出口环节知识产权保护。在南沙自贸试验区探索建立海关帮助企业预先鉴别外商订单知识产权状态的机制,拓展通关大数据模型应用,提高风险布控和查验的准确性和有效性。落实各专项行动,强化对重点地区、高风险地区出口商品的查验力度,加强对跨境电商领域侵权假冒行为打击力度,加强关区内重点权利人企业的培树工作,引导企业通过互联网在海关总署进行知识产权备案(牵头单位:广州海关、黄埔海关)。
(九)健全知识产权维权援助和涉外应对机制。对企事业单位专利维权和服务机构给予资金扶持,重点支持开展应对涉外专利维权活动;加快建设知识产权涉外应对和维权援助平台,对我市支柱产业和战略性新兴产业中的重点进出口产品进行专利预警分析,指导产品进行海外专利布局,规避市场风险;推动企业分领域建立知识产权涉外事务合作机制(牵头单位:市知识产权局)。积极为外贸企业提供技术性贸易措施知识产权咨询服务,推进应对技术性贸易措施(牵头单位:市质监局、商务委)。充分发挥中国广州花都(皮革皮具)知识产权快速维权中心作用,探索建立快速维权与行政、司法衔接机制(牵头单位:花都区政府,配合单位:市知识产权局、工商局,广州知识产权法院)。制定市场采购贸易方式知识产权保护办法及措施,处理好贸易便利化、监管规范化和市场现代化三者关系(牵头单位:花都区政府)。探索建立重点产业外观设计、版权快速维权机制(牵头单位:广州开发区管委会,配合单位:市知识产权局、工商局、版权局,广州仲裁委)。
(十)构建多元化知识产权保护长效机制。完善“两书五制”商标监管长效机制和随机抽查模式(牵头单位:市工商局)。建立专业市场知识产权保护规范化管理工作长效机制,建立知识产权保护社会信用标准和监督机制,出台《广州市知识产权公共信用信息管理办法》,将侵权假冒行为信息及时报送到市公共信用信息管理系统并进行公示(牵头单位:市知识产权局,配合单位:市工商局、版权局、工业和信息化委)。积极构建司法、行政、海关、仲裁、人民调解有机衔接、相融互补的多元化知识产权纠纷解决机制,强化国家知识产权局专利复审委员会与广州知识产权仲裁院的合作,建立专利无效确权与侵权仲裁的对接机制(牵头单位:市知识产权局,配合单位:市工商局、版权局、司法局,市法院,广州知识产权法院,广州海关,黄埔海关,广州仲裁委)。
(十一)促进知识产权保护国际交流与合作。建立广州与港澳台、东盟、美日欧韩及“一带一路”沿线国家和地区的知识产权交流合作长效机制,重点推进合作打击跨境侵权假冒活动(牵头单位:市知识产权局,配合单位:市工商局、版权局)。建立稳定的知识产权国际交流机制,定期举办高水平知识产权国际论坛(牵头单位:广州开发区管委会)。
三、加快推动知识产权运用和转化实施
(十二)大力推进重点产业专利技术产业化。加大财政引导资金投入,充分利用社会资金,围绕构建高端高质高新现代产业新体系,在新一代信息技术、新能源汽车、生物医药和健康、新材料与精细化工、轨道交通、能源及环保等领域,重点培育和扶持一批优秀核心专利技术的转化实施;探索建立军民融合专利技术试验区;支持重点产业、企业等建立专利收储基金,收储关键专利,引导支持国内外高价值专利来穗转化实施;推动企业组建产业专利联盟,通过联合授权、交叉许可、运营合作等方式实现知识产权商业化运用,获得具有行业核心竞争力的专利资产池;建立健全专利技术产业化评估考核机制和配套奖励措施(牵头单位:市知识产权局)。
(十三)促进版权产业加快发展。加大扶持力度,推进国家版权贸易基地建设,打造华南地区最大的版权集散中心和交易市场;发布广州市版权产业的经济贡献调研报告;推进版权兴业工程,大力支持广播影视、新闻出版等具有鲜明岭南特色和文化精髓的优秀作品,扶持具有重大影响的版权产业和企业,力争建成一批版权兴业重点企业和版权兴业示范基地(牵头单位:市版权局,配合单位:越秀区政府,市金融局)。
(十四)深入实施商标战略和名牌带动战略。继续推进国家商标战略实施示范城市建设,在全市深入推广设立商标品牌指导站,编制《商标品牌指导站工作手册》,分类指导和支持大型工业园区、行业协会和企业实施商标品牌战略,指导协助有关经济组织、行业协会注册培育集体商标,做大做强“狮岭皮具”、“白云裘皮”、“新塘牛仔”、“石碁红木”、“沙湾珠宝”等区域品牌;指导协助企业申请驰名商标认定保护,申报省市著名商标;引导企业加大境外商标注册和海外维权力度;帮扶农村经济组织培育具有广州特色的农产品地理标志(牵头单位:市工商局)。推动企业争创名牌产品,擦亮“老字号”,新增一批具有自主知识产权的名牌产品,支持企业培育国际品牌(牵头单位:市工业和信息化委,配合单位:市商务委、质监局)。鼓励企事业单位、社会团体积极参与以自主知识产权为基础的标准研制(牵头单位:市质监局,配合单位:市知识产权局、科技创新委)。
(十五)建立和完善知识产权投融资和运营体系。探索建立市场化的知识产权投融资服务体系,支持知识产权入股,培育多元化的知识产权金融服务市场;设立知识产权质押融资风险补偿基金,制定《广州市知识产权质押融资风险补偿基金管理办法》,贴息扶持知识产权质押贷款项目,支持银行、证券、保险等机构广泛参与知识产权金融服务,促进知识产权质押融资工作实现规模化、常态化;支持保险公司增加保险品种,完善专利保险服务体系(牵头单位:市知识产权局,配合单位:市财政局、金融局)。支持线上线下知识产权服务平台建设,发挥广州知识产权交易中心作用,建设有全国影响力的知识产权交易枢纽,支持条件成熟的广州市高校、科研院所设立独立的知识产权转化运营机构,全面推动专利技术的转化运用(牵头单位:市知识产权局,配合单位:市科技创新委、金融局)。中新广州知识城设立多元化主体投资的知识产权风险投资基金,打造专利创造和运用的产业链(牵头单位:广州开发区管委会)。开展国家知识产权投融资试点(牵头单位:广州开发区管委会、增城开发区管委会)。
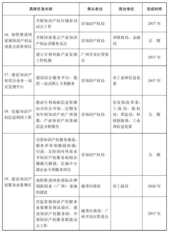
(十六)加快推进国家级知识产权运用重点改革项目。开展我市知识产权区域布局试点工作,综合评价我市专利及产业布局现状,提出专利资源导向指引建议,探索专利资源为我市科技、经济、产业等领域布局服务的工作机制(牵头单位:市知识产权局)。开展国家重点产业知识产权运营服务试点,按照“政府引导,市场化运作”原则,发挥财政资金引导作用,带动社会资本共同组建重点产业知识产权运营基金,引进和培育知识产权运营机构(牵头单位:市知识产权局,配合单位:市财政局、金融局)。建立专利导航产业发展工作机制,围绕中新广州知识城重点发展产业,实施产业规划类和企业运营类专利导航项目,绘制服务产业发展的专利导航地图,对“卫星通讯北斗导航”和“智能装备”等区域优势产业进行专利导航分析,为重点企业提供专利导航、分析、挖掘、预警服务(牵头单位:广州开发区管委会)。
四、大力提升知识产权服务业发展水平
(十七)建设知识产权综合业务一站式受理平台。通过网络信息技术,针对不同用户,实现专利检索、专利分析、专利预警、专利统计、专利技术网上交易、维权投诉、网上教育培训等一站式服务功能(牵头单位:市知识产权局,配合单位:市工业和信息化委)。
(十八)实施知识产权信息利用工程。开发建设和完善覆盖广州支柱产业、战略性新兴产业的全产业专利数据库;基于市大数据公共服务平台,探索建设专利、商标、版权、地理标志、标准、科技文献等“多位一体”的知识产权信息系统;定期研究发布中国知识产权广州指数;定期发布产业知识产权基础信息分析报告;支持企业建立专业数据库;加强知识产权供给,建设专利信息传播利用基地,推动专利基础信息资源向全社会开放(牵头单位:市知识产权局,配合单位:市发展改革委、工商局、版权局、质监局、科技创新委、工业和信息化委)。
(十九)建设知识产权服务业集聚区。完善知识产权服务规范、服务评价和激励机制;积极引进国内外高水平知识产权服务企业入穗发展,支持知识产权服务机构通过联合重组、上市融资做大做强;实施中小微企业专利服务项目,推行精准服务、优质服务(牵头单位:市知识产权局)。加快推进国家商标品牌创新创业(广州)基地的建设,形成商标品牌服务业集聚区(牵头单位:越秀区政府,配合单位:市工商局)。以国家知识产权局专利局专利审查协作(广东)中心和专利导航产业发展实验区为重点,打造越秀区和广州开发区两个省级知识产权服务业集聚发展试验区;在中新广州知识城起步区高标准规划建设知识产权服务园;开展知识产权服务联盟试点工作(牵头单位:越秀区政府、广州开发区管委会)。
(二十)加强知识产权人才培养。加快“广州知识产权人才基地”建设;充分利用各大高校、研究机构、中介服务机构、企业等平台载体,支持知识产权高端人才培养和引进;继续开展知识产权专业技术资格评定工作;建设知识产权智库;鼓励社会化的知识产权培训机构发展,对开展知识产权教育培训、宣传推广、人才培养、文化培育及软课题研究等人文基础建设进行资助(牵头单位:市知识产权局)。
五、保障措施
(二十一)加强组织保障。发挥市知识产权工作领导小组作用,定期召开会议,加强统筹协调解决重大问题,加强对重点工作的指导、督促、检查,推动各项措施有效落实(牵头单位:市知识产权局,配合单位:市工商局、版权局,各区政府,广州开发区管委会)。
(二十二)加强队伍建设。开展经常性学习培训,强化执法监督和管理,加强执法与宣传培训的有机结合,不断提高依法行政能力和水平;各区知识产权部门落实在编执法人员(牵头单位:市知识产权局,配合单位:市工商局、版权局,各区政府,广州开发区管委会)。
(二十三)加强资金保障。市专利工作专项资金与全市研发经费投入增长相匹配,对专利创造、运用、保护、管理、服务项目进行全面扶持;保障商标品牌培育扶持经费,鼓励支持企业自主品牌培育、保护、商标国际注册等;市作品著作权登记政府资助专项资金与全市作品登记数量增长相匹配,大力推进作品登记、著作权合同登记备案等工作(牵头单位:市财政局,配合单位:市知识产权局、工商局、版权局)。
(二十四)加强统计监测。利用大数据模型加强对知识产权运用和保护项目的统计、监测,跟踪项目进展和落实情况,开展专项资金使用绩效评估,认真分析市场需求,及时制定对应性的政策(牵头单位:市知识产权局,配合单位:市工商局、版权局)。
(二十五)加强宣传教育。通过各类媒体和宣贯平台广泛开展面向大众的知识产权意识普及宣传,加强知识产权公益宣传和咨询服务,以各级领导干部、创新主体领导层和研发人员为重点,举办知识产权各领域针对性培训(牵头单位:市知识产权局,配合单位:市工商局、版权局)。支持中小学和高等院校开展知识产权试点学校工作(牵头单位:市知识产权局,配合单位:市教育局)。
附件:任务分解表
附件
任务分解表






大阳城集团娱乐视频办公厅秘书处 2017年2月10日印发
关注 · 广州政府网