

穗府〔2017〕13号
大阳城集团娱乐视频关于印发广州市土壤污染防治行动计划工作方案的通知
各区人民政府,市政府各部门、各直属机构:
现将《广州市土壤污染防治行动计划工作方案》印发给你们,请认真贯彻执行。执行过程中遇到的问题,请径向市环保局反映。
大阳城集团娱乐视频
2017年5月19日
广州市土壤污染防治行动计划工作方案
为全面贯彻落实《国务院关于印发土壤污染防治行动计划的通知》(国发〔2016〕31号,以下简称《土十条》)和《广东省人民政府关于印发广东省土壤污染防治行动计划实施方案的通知》(粤府〔2016〕145号,以下简称《省实施方案》),深入推进我市土壤污染防治工作,结合我市实际情况,制定本工作方案。
总体要求:深入贯彻党的十八大和十八届三中、四中、五中、六中全会以及国家、省有关文件精神,坚持创新、协调、绿色、开放、共享的发展理念,大力推进生态文明建设,以改善土壤环境质量为核心,总结广州市污染地块环境管理经验,按照“干净、整洁、平安、有序”的城市环境创建总体要求,以保障农产品质量和人居环境安全为出发点,坚持预防为主、保护优先、风险管控,突出重点区域、行业和污染物,实施分类别、分用途、分阶段治理,严控新增污染、逐步减少存量,形成政府主导、企业担责、公众参与、社会监督的土壤污染防治体系,切实解决关系人民群众切身利益的突出土壤环境问题,促进土壤资源永续利用。
工作目标:到2018年底,全市土壤环境监管体系基本建立,土壤环境质量监测网络投入运行,农用地土壤环境质量状况进一步查清,建设用地分用途风险管控制度全面实施。到2020年,土壤污染加重趋势得到初步遏制,全市土壤环境综合监管能力得到显著提升,土壤环境质量总体保持稳定,农用地和建设用地土壤环境安全得到基本保障,土壤环境风险得到有效控制。到2030年,全市土壤环境质量稳中向好,农用地和建设用地土壤环境安全得到有效保障,土壤环境风险得到全面管控。到本世纪中叶,土壤环境质量全面改善,生态系统实现良性循环。
主要指标:到2020年,受污染耕地安全利用率达到90%左右,污染地块安全利用率达到90%以上。到2030年,受污染耕地安全利用率达到95%以上,污染地块安全利用率达到95%以上。
一、开展土壤环境详查,掌握土壤环境质量状况
(一)开展农用地土壤环境质量详细调查。按照国家、省的统一部署和要求,以耕地为重点,兼顾园地、林地和草地,围绕已有调查发现的重点土壤污染区域和潜在重点土壤污染区域,开展农用地土壤环境质量详细调查,并协同开展食用农产品质量调查。2018年底前,查明农用地土壤污染的面积、分布及其对农产品质量的影响,构建农用地土壤环境质量基础数据库。建立农用地土壤环境质量状况定期调查制度,每10年开展一次。(市农业局、环保局牵头,市财政局、国土规划委、林业和园林局、卫生计生委等参与,各相关区政府落实)
(二)开展重点行业在产企业用地土壤环境质量调查。按照国家、省的统一部署和要求,以石油加工、化工、电镀、制革、造纸、印染、汽车拆解、医药制造、铅酸蓄电池制造、有色金属冶炼、焦化、危险废物处理处置和其他涉及危险化学品生产、储存、使用等行业(以下称重点行业)在产企业用地及重点污水处理厂、垃圾填埋场、垃圾焚烧厂、污泥处理处置设施等公用设施用地为重点,开展土壤环境调查,掌握污染地块分布及其环境风险情况,构建重点行业在产企业用地土壤环境质量基础数据库。2019年底前,完成全市重点行业在产企业用地土壤环境质量调查。建立重点行业在产企业用地土壤环境质量状况定期调查制度,每10年开展一次。(市环保局牵头,市发展改革委、工业和信息化委、财政局、国土规划委、卫生计生委、国资委等参与,各相关区政府落实)
(三)开展重点行业关闭搬迁企业地块环境排查。按照国家、省的统一部署和要求,结合全市“退二”及“三旧”改造推进工作,以重点行业企业用地为重点,有序开展关闭搬迁企业地块环境排查。2019年底前,完成重点行业关闭搬迁企业地块排查工作,掌握潜在污染地块清单及其环境风险情况。对重点行业新增关闭搬迁企业地块及时进行环境排查。(市环保局牵头,市发展改革委、工业和信息化委、财政局、国土规划委、卫生计生委、国资委、安全监管局、城市更新局等参与,各相关区政府落实)
(四)建立土壤环境质量监测网络。科学规划和建设土壤环境质量监测网络。按照国家和省相关要求,开展土壤环境质量监测。2017年底前,基本确定土壤环境质量监测点位和风险监控点位。2018年底前,按要求完成土壤环境质量监测网络建设。2020年底前,实现土壤环境质量监测点位全覆盖。(市环保局牵头,市发展改革委、工业和信息化委、国土规划委、农业局、林业和园林局,各相关区政府参与)
结合区域布局和环境监测标准化建设情况,提升各级环境监测机构土壤环境监测能力(市环保局牵头,各相关区政府参与)。农业部门具备土壤和农产品协同监测的能力(市农业局牵头,各相关区政府参与)。加强土壤环境监测人才队伍建设,加大人才引进和培养力度,制定土壤环境监测技术人员培训计划,每年至少开展1次培训。2017年底前,建立全市土壤环境监测技术人才资源库和专家库(市环保局牵头,市人力资源和社会保障局、农业局、林业和园林局,各相关区政府参与)。
(五)建设土壤环境信息化管理平台。配合国家和省统一要求建设土壤环境信息化管理平台。充分利用国土规划、环境保护、农业等部门土壤环境状况调查数据,整合农用地、重点行业在产企业用地、重点行业关闭搬迁企业地块等土壤环境质量调查结果,建立土壤环境基础数据库,力争建成广州市土壤环境信息化管理平台。加强数据共享,建立完善共享机制,明确共享权限和方式,发挥土壤环境大数据在污染防治、城乡规划、土地利用、农业生产中的作用。 (市环保局牵头,市发展改革委、工业和信息化委、教育局、科技创新委、财政局、国土规划委、农业局、林业和园林局、卫生计生委、城市更新局,各相关区政府参与)
二、加强源头监管,做好土壤污染预防
(六)防范建设用地新增污染。重点行业的建设项目以及工业园区,在开展环境影响评价时,按照相关技术导则要求对土壤环境进行调查及环境影响评价,提出防范土壤污染的具体措施;需要建设的土壤污染防治设施,要与主体工程同时设计、同时施工、同时投入使用。环境保护部门要做好有关措施落实情况的监督管理工作。(市环保局牵头,市发展改革委、工业和信息化委等参与,各相关区政府落实)
(七)合理空间布局管控。加强规划区划和建设项目布局论证,充分考虑土壤等环境承载能力,合理确定区域功能定位、空间布局和建设项目选址。国土规划部门编制土地利用总体规划、城市总体规划、控制性详细规划等相关规划时,应充分考虑污染地块的环境风险,合理规划土地用途(市国土规划委牵头,市发展改革委、环保局,各相关区政府参与)。“三旧”改造项目应当符合土地利用总体规划、城市规划(市国土规划委、城市更新局牵头,各相关区政府参与)。
严格执行相关行业企业规划布局要求,禁止在居民区、学校、医疗和养老机构等周边新建有色金属冶炼、焦化等行业企业(市发展改革委牵头,市国土规划委、环保局、水务局、林业和园林局,各相关区政府参与)。结合推进新型城镇化、产业结构调整和化解过剩产能等工作,对土壤造成严重污染的现有企业进行产业调整(市发展改革委牵头,市工业和信息化委、环保局,各相关区政府参与)。根据区域功能定位、居民区等敏感对象的分布,结合土壤污染防治需要,科学布局生活垃圾处理、危险废物处理处置、废旧资源再生利用等设施和场所,确定合理的防护距离(市城管委、环保局、商务委牵头,市发展改革委、工业和信息化委、国土规划委、供销总社,各相关区政府参与)。
(八)严控工业污染。实施重点监管企业名录制度。加强对重点行业企业土壤环境监管,自2018年起,根据工业企业污染物排放情况以及土壤环境质量状况,定期公布本市土壤环境重点监管企业名单。土壤环境重点监管企业每年应当按照相关规定和监测规范,依法对其用地进行土壤环境监测,并将结果向社会公开。重点监管企业在接受环境保护等部门现场检查时,要如实反映情况,提供必要的资料。环境保护等有关部门要定期对重点监管企业和工业园区周边土壤进行监测,重点监测土壤中镉、汞、砷、铅、铬等重金属和多环芳烃、挥发性有机物、石油烃等有机污染物,监测数据要及时上传土壤环境信息化管理平台。 (市环保局牵头,各相关区政府参与)
加强涉重金属行业污染管控。严格执行重金属污染物排放标准并落实相关总量控制指标,加大监督检查力度,对超过污染物排放标准或者超过重点污染物排放总量控制指标排放污染物的,环境保护部门要依法责令其采取限制生产、停产整治等措施;情节严重的,报经有批准权的人民政府批准,责令停业、关闭,并将企业名单向社会公开(市环保局牵头,各相关区政府参与)。禁止新建落后产能或产能严重过剩行业的建设项目(市发展改革委牵头,市国土规划委、环保局,各相关区政府参与)。按计划逐步淘汰普通照明白炽灯。制定涉重金属重点工业行业清洁生产技术推行方案,鼓励企业采用先进适用技术和生产工艺、替代原料,对涉重金属落后产能进行改造(市工业和信息化委牵头,市环保局、各相关区政府参与)。到2020年,有色金属冶炼、电镀、铅酸蓄电池等重点行业的重点重金属排放量完成省下达任务(市环保局牵头,市发展改革委、工业和信息化委等参与,各相关区政府落实)。
加强持久性有机污染物污染防控。结合产业结构调整淘汰落后产能,采取有效措施控制持久性有机污染物(POPs)排放,实施POPs污染地块的风险管控。(市环保局牵头,市发展改革委、工业和信息化委等参与,各相关区政府落实)
加强工业固体废物处理处置。进一步健全危险废物源头管控、规范化管理和处置等工作机制,科学规划和建设危险废物处置设施。重点组织对电镀、汽车拆解等行业企业进行危险废物规范化管理工作的监管。对废轮胎、废塑料等工业废物的再生利用活动进行清理整顿,引导有关企业采用先进适用加工工艺、集聚发展,集中建设和运营污染治理设施,防止污染土壤和地下水。(市环保局、发展改革委牵头,市工业和信息化委、国土规划委、供销总社,各相关区政府参与)
加强对关闭搬迁工业企业的监督检查。督促重点行业企业按照有关规定实施安全处理处置,规范生产设施设备、构筑物和污染治理设施的拆除行为,防范拆除活动污染土壤和地下水;编制应急预案、安全处置企业遗留固体废物等工作方案,报环境保护、工业和信息化部门备案。(市环保局、工业和信息化委牵头,市安全监管局,各相关区政府参与)
(九)控制农业污染。合理使用化肥农药。落实广州市《到2020年化肥使用量零增长行动方案》和《到2020年农药使用量零增长行动方案》,实施化肥、农药零增长行动。按照“谁购买谁交回、谁销售谁收集、谁生产谁处理”的原则,实施废弃农药包装物押金制度,探索基于市场机制的回收处理机制。推行农业清洁生产,开展农业废弃物资源化利用试点,形成一批可复制推广的农业面源污染防治技术模式。严禁将城镇生活垃圾、污泥、工业废物直接用作肥料。到2020年,全市测土配方施肥技术推广覆盖率提高到90%以上,主要农作物化肥、农药使用量实现零增长,利用率提高到40%以上,农作物病虫害绿色防控率达到30%以上。(市农业局牵头,市发展改革委、财政局、环保局、水务局、城管委、质监局、供销总社,各相关区政府参与)
强化畜禽养殖污染防治。各区依法依规关闭或搬迁禁养区畜禽养殖场(小区)。非禁养区现有规模化畜禽养殖场(小区)要配套建设粪便污水贮存、处理、利用设施,散养密集区要实行畜禽粪便污水分户收集、集中处理利用;新、改、扩建规模化畜禽养殖场(小区)要实施雨污分流、粪便污水资源化利用。到2020年,规模化畜禽养殖场(小区)配套建设废弃物处理设施比例达到80%以上。严格规范兽药、饲料添加剂的生产和使用,防止饲料中抗生素、铜、锌、砷等超标,促进源头减量。(市农业局、环保局牵头,市发展改革委、国土规划委等参与,各相关区政府落实)
加强灌溉水水质管理。开展灌溉水水质监测。灌溉用水应符合农田灌溉水水质标准。对因长期使用污水灌溉导致土壤污染严重、威胁农产品质量安全的,要及时调整种植结构。(市水务局牵头,市农业局、环保局参与,各相关区政府落实)
推进废弃农膜回收利用。鼓励农民和农业生产经营者使用环保型农用薄膜,严厉打击违法生产和销售不合格农膜的行为。建立健全废弃农膜回收贮运和综合利用网络,开展废弃农膜回收利用试点。(市农业局牵头,市发展改革委、工业和信息化委、公安局、工商局、质监局、供销总社参与,各相关区政府落实)
(十)减少生活污染。推进生活垃圾处理。建立政府、社区、企业和居民协调机制。到2020年,实现80%的社区人口进行分类投放,城镇生活垃圾分类回收利用率达35%。在分类回收的基础上,积极推进生活垃圾综合处理设施建设,构建以分类收运、资源回收利用为主、填埋为应急设施的生活垃圾处理模式。促进生活垃圾减量化、资源化、无害化。建立和完善“户收集、村集中、镇转运、区处理”的农村生活垃圾收运处理模式,实现“一镇一站”“一村一点”。加快建设垃圾焚烧发电厂,严格落实各项环保措施。组织开展简易填埋和无渗滤液处理的垃圾处理场排查工作,到2018年底,完成全市重点生活垃圾简易处理场治理。逐步取缔简易填埋等不规范的垃圾处置方式。开展利用建筑垃圾生产建材产品等资源化利用示范。强化废氧化汞电池、镍镉电池、铅酸蓄电池和含汞荧光灯管、温度计等含重金属废物的安全处置。减少过度包装,鼓励使用环境标志产品。(市城管委牵头,市发展改革委、工业和信息化委、财政局、环保局等参与,各相关区政府落实)
切实推进污泥无害化处置。城镇生活污水处理设施产生的污泥应进行稳定化、无害化和资源化处理处置,禁止污泥就地堆放和原生污泥简易填埋等不符合环保要求处置方式,避免污泥处置过程造成土壤污染。鼓励将处理达标后的污泥用于园林绿化等方面。新、改、扩建污水处理厂在设计、建设阶段应配套建设污泥减量化设施,推进采用深度脱水等工艺。现有污泥处理处置设施应于2017年底前按相关要求完成达标改造。2020年底前,全市城镇生活污水处理厂污泥无害化处理处置率达到90%以上。(市水务局牵头,市发展改革委、工业和信息化委、财政局、环保局,各相关区政府参与)
(十一)加强未利用地环境管理。严格未利用地土壤环境保护,合理开发未利用地,防止造成土壤污染。对划入生态保护红线区内的未利用地,要严格按照法律法规和相关规划,实行强制性保护,严守生态安全底线。拟开发为农用地的,由所在区政府组织开展土壤环境质量状况评估,不符合相应标准的,不得种植食用农产品。各地应当加强纳入耕地后备资源的未利用地保护,定期开展巡查。依法严查向滩涂、湿地、沼泽地等非法排污、倾倒有毒有害物质的环境违法行为。(各相关区政府负责)
(十二)加强海岸带环境保护。强化珠江河口、海岸生态保护,严格围填海管理和监督,合理利用海岸带资源。对陆源入海排污行为等进行动态监视、监测,开展定期巡查,依法查处工业生产、船舶作业等相关活动非法排放油类及油性混合物、船舶垃圾、废弃物等环境违法行为。禁止在海岸带从事有损防护林、红树林的开发和生产活动。(市海洋渔业局、环保局牵头,市发展改革委、市国土规划委、市林业和园林局、广州海事局等参与,各相关区政府落实)
三、实施农用地分类管理,保障农产品质量安全
(十三)划定农用地土壤环境质量类别。根据农用地土壤环境质量,实施农用地分类管理,建立农用地土壤环境质量档案。按污染程度将农用地划为3个类别,未污染和轻微污染的划为优先保护类,轻度和中度污染的划为安全利用类,重度污染的划为严格管控类。以耕地为重点,采取相应管理措施,保障农产品质量安全。以土壤环境详查结果为依据,开展耕地土壤和农产品协同监测与评价,在试点基础上有序推进耕地土壤环境质量类别划定。2020年底前,完成分类清单,报市政府审定,数据上传土壤环境信息化管理平台。根据土地利用变更和土壤环境质量变化情况,定期对各类别耕地面积、分布等信息进行更新。(市农业局、环保局牵头,市国土规划委、林业和园林局,各相关区政府参与)
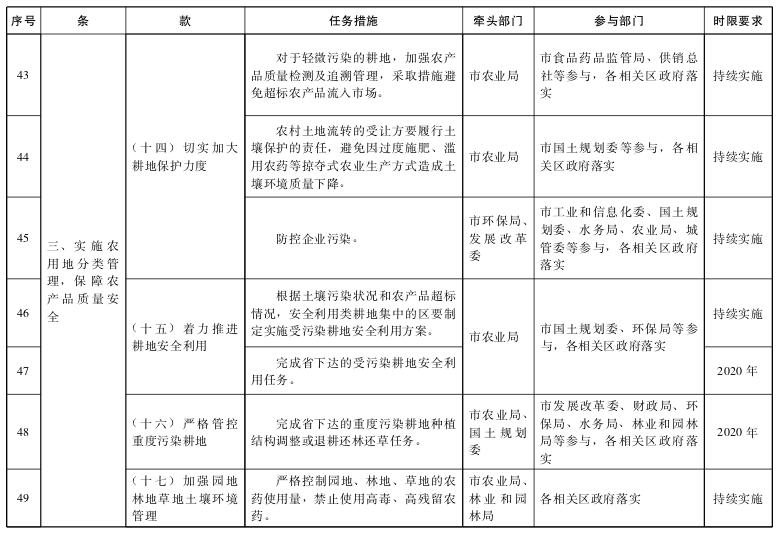
(十四)切实加大耕地保护力度。将符合条件的优先保护类耕地划为永久基本农田,实行严格保护,确保其面积不减少、土壤环境质量不下降,除法律规定的重点建设项目选址确实无法避让外,其他任何建设不得占用(市国土规划委牵头,市发展改革委、环保局、农业局,各相关区政府参与)。高标准农田建设项目向优先保护类耕地集中的地区倾斜(市国土规划委牵头,市发展改革委、水务局、农业局,各相关区政府参与)。推行秸秆还田、增施有机肥、少耕免耕、水旱轮作、农膜减量与回收利用等措施(市农业局牵头,各相关区政府落实)。对于轻微污染的耕地,加强农产品质量检测及追溯管理,采取措施避免超标农产品流入市场(市农业局牵头,市食品药品监管局、供销总社等参与,各相关区政府落实)。农村土地流转的受让方要履行土壤保护的责任,避免因过度施肥、滥用农药等掠夺式农业生产方式造成土壤环境质量下降(市农业局牵头,市国土规划委等参与,各相关区政府落实)。
防控企业污染。严格控制在优先保护类耕地集中区域及周边新建重点行业企业,以及污水处理厂、垃圾填埋场、垃圾焚烧厂、污泥处理处置设施等公用设施,现有相关行业企业要采用新技术、新工艺,加快提标升级改造步伐。(市环保局、发展改革委牵头,市工业和信息化委、国土规划委、水务局、农业局、城管委等参与,各相关区政府落实)
(十五)着力推进耕地安全利用。根据土壤污染状况和农产品超标情况,安全利用类耕地集中的区要结合当地主要作物品种和种植习惯,制定实施受污染耕地安全利用方案,采取农艺调控、种植结构调整等措施,降低农产品超标风险。强化农产品质量检测。加强对农民、农民合作社的技术指导和培训。到2020年,完成省下达的受污染耕地安全利用任务。(市农业局牵头,市国土规划委、环保局等参与,各相关区政府落实)
(十六)严格管控重度污染耕地。加强对严格管控类耕地的用途管理,及时将重度污染耕地划出永久基本农田,依法划定特定农产品禁止生产区域;对威胁地下水、饮用水水源安全的,要制定环境风险管控方案,并落实有关措施。到2020年,完成省下达的重度污染耕地种植结构调整或退耕还林还草任务。(市农业局、国土规划委牵头,市发展改革委、财政局、环保局、水务局、林业和园林局等参与,各相关区政府落实)
(十七)加强园地林地草地土壤环境管理。严格控制园地、林地、草地的农药使用量,禁止使用高毒、高残留农药。完善生物农药、引诱剂管理制度,加大使用推广力度。加强对重度污染园地、林地产出食用农(林)产品质量检测,发现超标的,要采取种植结构调整等措施。(市农业局、林业和园林局牵头,各相关区政府落实)
四、强化建设用地风险管控,防范人居环境风险
(十八)建立调查评估制度。建立土地用途改变及流转中土壤环境状况调查评估制度。对重点行业企业用地和垃圾填埋场、垃圾焚烧厂、污泥处理处置设施等公用设施用地,拟收回土地使用权的或用途拟变更为居住和商业、学校、医疗、养老机构等公共设施的,由土地使用权人负责开展土壤环境状况调查评估;已经收回的,由土地储备机构组织开展调查评估(市国土规划委、环保局牵头,各相关区政府参与)。自2018年起,重度污染农用地转为城镇建设用地的,由所在区政府组织开展调查评估(各相关区政府负责)。调查评估报告报送环境保护、国土规划部门备案(市环保局、国土规划委牵头,各相关区政府参与)。采取自行改造的重点行业企业用地,以及非重点行业企业用地涉及土壤开挖的,调查评估报告报送环境保护、城市更新部门备案(市环保局、城市更新局牵头,各相关区政府参与)。
(十九)分用途明确管理措施。自2017年起,结合潜在污染地块清单及其环境风险情况,根据已开展的建设用地土壤环境状况调查评估结果,逐步建立污染地块名录及其开发利用的负面清单,并进行动态更新(市环保局、国土规划委、城市更新局牵头,各相关区政府参与)。符合相应规划用地土壤环境质量要求的地块,可进入用地程序;不符合相应规划用地土壤环境质量要求的地块,可通过调整规划或进行治理修复,确保达标后再进入用地程序(市国土规划委牵头,市环保局、城市更新局,各相关区政府参与)。暂不开发利用或现阶段不具备治理修复条件的污染地块,由所在区政府组织划定管控区域,设立标识,发布公告,开展土壤、地表水、地下水、空气环境监测;发现污染扩散的,有关责任主体要及时采取污染物隔离、阻断等环境风险管控措施(各相关区政府负责)。
(二十)落实部门职责。环境保护部门要加强对建设用地土壤环境状况调查、风险评估和污染地块治理与修复活动的环境监管。国土规划部门应当结合土壤环境质量加强城乡规划论证和审批管理,加强土地征收、收回、收购、转让和改变用途等环节的监督管理,严格建设用地审批。城市更新部门要加强“三旧”改造项目自行改造的监管。住房城乡建设部门要结合土壤环境质量状况,加强污染地块再开发利用建设项目的施工审批管理。(市环保局、国土规划委、城市更新局、住房城乡建设委牵头,各相关区政府参与)
涉及污染地块再开发利用的规划和建设项目,应当将土壤环境调查评估的结论作为规划和建设项目环境影响评价的重要依据。未按照规定进行土壤环境调查评估的,或认定为污染地块未按照规定制定修复方案的,不得批准其涉及修复部分的再开发利用建设项目环境影响评价文件;不得办理其用途改变或土地使用权流转等相关手续;不得组织审核其城市更新项目实施方案。未经治理与修复效果评估或效果评估不符合要求的污染地块,不得审批其开工建设与治理修复无关的任何项目。(市环保局、国土规划委、城市更新局、住房城乡建设委牵头,各相关区政府参与)
2017年底前,建立环境保护、国土规划、城市更新、住房城乡建设等部门间信息沟通机制,实行联动监管(市环保局、国土规划委、城市更新局、住房城乡建设委牵头,各相关区政府参与)。2018年底前,制定污染地块环境监管工作实施方案,报省环境保护厅备案(市环保局牵头,市国土规划委、城市更新局、住房城乡建设委、各相关区政府参与)。
五、推进治理与修复,改善土壤环境质量
(二十一)明确治理与修复主体。按照“谁污染,谁治理”原则,造成土壤污染的单位或个人要承担治理与修复的主体责任。责任主体发生变更的,由变更后继承其债权、债务的单位或个人承担相关责任;土地使用权依法转让的,由土地使用权受让人或双方约定的责任人承担相关责任。责任主体灭失或责任主体不明确的,由市(区)人民政府依法承担相关责任。(市环保局牵头,市国土规划委、农业局、城市更新局,各相关区政府参与)
(二十二)制定治理与修复规划。整合国土规划、环境保护、农业部门土壤相关成果资料,根据土壤环境质量状况,以影响农产品质量和人居环境安全的突出土壤污染问题为重点,梳理土壤治理修复地块清单,明确重点任务、责任单位和分年度实施计划,建立项目库。2017年9月底前,完成全市土壤污染治理与修复规划,报省环境保护厅备案(市环保局牵头,市国土规划委、农业局、城市更新局,各相关区政府参与)。每年向省环境保护厅报告土壤污染治理与修复工作进展(市环保局牵头,市国土规划委、住房城乡建设委、农业局、城管委、城市更新局,各相关区政府参与)。
开展污染地块治理与修复。结合城市环境质量提升和发展布局调整,以拟开发建设为居住、商业、学校、医疗和养老机构等项目的污染地块为重点,开展治理与修复。(市环保局牵头,市国土规划委、城市更新局,各相关区政府参与)
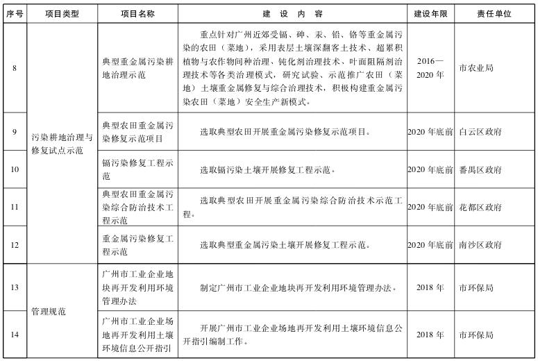
实施污染耕地治理与修复。根据耕地土壤污染程度、环境风险及其影响范围,确定治理与修复的重点区域,开展污染耕地治理与修复,探索建立易推广、成本低、效果好的技术模式。到2020年底,完成省下达的受污染耕地治理与修复任务。(市农业局牵头,市国土规划委、环保局参与,各相关区政府落实)
(二十三)强化治理与修复过程管理。科学编制治理与修复实施方案。污染地块需要实施修复的,责任主体应当根据土地利用规划和有关部门要求,结合土壤环境调查和风险评估结果,制定污染土壤修复实施方案,报送环境保护、国土规划、城市更新部门备案(市环保局牵头,市国土规划委、城市更新局,各相关区政府参与)。污染耕地需要实施治理与修复的,其污染土壤治理与修复实施方案由市(区)农业部门组织制定(市农业局牵头,市国土规划委、环保局、林业和园林局参与,各相关区政府落实)。
严格控制二次污染。责任主体实施污染土壤治理与修复活动不得对土壤及其周边环境造成新的污染,并委托第三方机构对治理与修复工程进行环境监理。治理与修复过程中产生的废水、废气、固体废弃物等,应当依法进行处理处置,防止二次污染,倡导绿色修复。工程施工期间,责任主体要设立公告牌,公开工程基本情况、环境影响及其防范措施。治理与修复工程原则上在原址进行,并采取必要措施防止污染土壤挖掘、堆存等造成二次污染;转运处置污染土壤的,应当提前告知项目所在地和接收地环境保护部门。环境保护部门会同有关部门对污染土壤治理与修复过程的环保措施落实、污染物排放、环保设施运行等进行监督检查。(市环保局牵头,市国土规划委、住房城乡建设委、水务局、农业局、林业和园林局、城管委、城市更新局等参与,各相关区政府落实)
开展治理与修复效果评估。污染土壤治理与修复工程完成后,责任主体应当委托第三方机构对治理与修复效果进行评估,编写评估报告。涉及建设用地的,评估报告向社会公开后报送环境保护、国土规划、城市更新、住房城乡建设部门备案(市环保局牵头,市国土规划委、城市更新局、住房城乡建设委,各相关区政府参与);涉及污染耕地的,报送农业、环境保护部门备案(市农业局牵头,市环保局、各相关区政府参与);涉及林地的,报送林业、环境保护部门备案(市林业和园林局牵头,市环保局、各相关区政府参与)。需要进行后期运营的治理与修复工程,责任主体应当依照相关规定维护、运营设施(市环保局牵头,市国土规划委、农业局、林业和园林局、城市更新局,各相关区政府参与)。
对有关责任主体在土壤环境状况调查评估、治理与修复实施方案制定、环境监理、修复效果评估等环节形成的报告,区级以上有关部门可以组织专家进行咨询论证。(市环保局、国土规划委、城市更新局、农业局、林业和园林局牵头,各相关区政府参与)
六、实行差异化防控,落实重点任务
(二十四)分区分类管控。在充分落实土壤污染防治各项任务的基础上,各区政府应结合地域特点、发展方向、污染现状及基础条件等,提出管控要点。主要落实以下工作:
监管辖区内集中式饮用水水源地、污染耕地、省级以上工业园区、村镇工业集聚区内重点行业企业。筛选并确定土壤环境监管区属重点企业名单。
各区政府与区属重点行业企业签订土壤污染防治责任书。建立垃圾处理设施、危险废物处理处置企业土壤环境监测档案,定期监测其土壤和地下水环境质量状况,白云区、黄埔区、增城区等先行先试。排查工业副产石膏、粉煤灰、冶炼渣等固体废物堆存场所,完善防扬散、防流失、防渗漏等设施,制定整治方案并有序实施,黄埔区、南沙区先行先试。
荔湾区、海珠区、天河区、白云区、黄埔区等要加强“退二”及“三旧”改造等重点行业企业关闭搬迁地块土壤调查评估与治理修复环境管理,强化治理修复过程管理,严格控制二次污染。
白云区、番禺区、花都区、南沙区等开展测土配方施肥项目、农田土壤污染治理修复试点示范。增城区、从化区以蔬菜种植基地为重点,开展土壤环境监测和农产品质量检测。
海珠区、黄埔区、番禺区、南沙区要加强对围填海和开发利用海岸带资源的管理,依法严查向湿地、滩涂、沼泽等非法排污、倾倒有害物质的环境违法行为。
(二十五)统筹推进工作落实。各区要于2017年6月底前制定并公布土壤污染防治工作方案,确定工作目标、重点任务和工程项目,并逐一落实到部门、街道和重点行业企业,工作方案报市政府备案。每年12月15日前各区政府应将年度土壤环境保护重点工作进展情况及下年度工作计划报送市环保局。
七、强化科技支撑,推动治理与修复产业发展
(二十六)加强科技支撑与成果转化。联合高校、科研机构实施土壤修复技术攻关,整合科技资源,通过相关国家省、市科技计划(专项、基金)等,推进土壤风险管控、治理与修复等共性关键技术研究,开展耕地土壤污染成因分析,加强重点行业典型污染地块土壤污染治理修复技术研究。(市科技创新委、环保局牵头,市发展改革委、工业和信息化委、教育局、财政局、国土规划委、农业局、林业和园林局、卫生计生委,各相关区政府参与)
完善土壤污染防治科技成果转化机制,广泛开展国内外合作研究与技术交流,引进消化土壤污染风险识别、土壤污染物快速检测、土壤及地下水污染协同处置等先进技术和管理经验(市科技创新委、环保局牵头,市发展改革委、工业和信息化委、教育局、国土规划委、农业局,各相关区政府参与)。自2017年起,启动污水与污泥、废气与废渣协同治理试点示范(市水务局、环保局牵头,市城管委、各相关区政府参与)。按照省的要求建设土壤修复技术验证评估中心,筛选、推广区域性合适的土壤修复技术(市环保局、科技创新委牵头,市发展改革委、工业和信息化委、农业局,各相关区政府参与)。
(二十七)推动治理与修复产业发展。鼓励社会机构参与土壤环境监测等活动。采取激励措施和优惠政策,培育一批具有土壤环境调查、分析测试、风险评估、治理修复等综合实力的龙头企业。规范土壤污染治理与修复从业单位和人员管理,建立健全监督机制,将技术服务能力弱、运营管理水平低、综合信用差的从业单位名单通过企业信用信息公示系统向社会公开。(市发展改革委牵头,市工业和信息化委、科技创新委、国土规划委、环保局、农业局、商务委、工商局,各相关区政府参与)
八、完善管理制度,强化土壤环境监管
(二十八)健全监管体系。逐步建立广州市土壤环境管理体系。全面落实国家、省土壤环境保护相关的法律法规。制定广州市工业企业地块再开发利用环境管理办法,开展广州市工业企业场地再开发利用土壤环境信息公开、污染地块土壤风险评价筛选值、工业企业再开发利用环境调查和风险评估、污染地块修复工程环境监理、污染地块环境修复方案等相关技术文件编制研究工作。探索建立修复后地块土壤污染风险长期监控监督机制。(市环保局牵头,市工业和信息化委、国土规划委、住房城乡建设委、水务局、农业局、林业和园林局、质监局、法制办、城市更新局,各相关区政府参与)
(二十九)严格监管执法。将土壤污染防治作为环境执法的重要内容,充分利用环境监管网络,加强土壤环境日常监管执法。重点加强集中式饮用水水源地、海岸带、污染耕地集中区等区域的土壤污染防治监督管理。开展重点行业企业专项环境执法,严厉打击非法排放有毒有害污染物、违法违规存放危险化学品、非法处置危险废物、不正常使用污染治理设施、监测数据弄虚作假等环境违法行为。(市环保局牵头,市工业和信息化委、公安局、国土规划委、农业局、林业和园林局、安全监管局、城市更新局参与,各相关区政府落实)
(三十)加强能力建设。加强土壤环境行政管理、技术保障和执法监管队伍建设,对各级相关人员每3年开展1轮土壤污染防治专业技术培训,为执法监管人员配备土壤污染快速检测等必要的执法装备(市环保局牵头,市国土规划委、农业局、林业和园林局、编办,各相关区政府参与)。番禺区、南沙区、花都区和白云区等要加强监测装备的配置(各相关区政府负责)。
提升土壤应急能力。将土壤环境保护内容纳入突发环境事件应急预案,2017年底前,完善广州市突发环境事件应急预案。强化环境应急救援能力建设,加强土壤环境应急专家队伍管理,提高突发环境事件快速响应及应急处置能力。(市环保局牵头,市工业和信息化委、公安局、国土规划委、住房城乡建设委、农业局、林业和园林局、卫生计生委、城管委、安全监管局,各相关区政府参与)
九、发挥政府主导作用,构建土壤环境治理体系
(三十一)完善激励政策,做好资金保障。市、区财政要加大对土壤污染防治工作的支持力度,统筹相关财政资金,通过现有政策和资金渠道加大支持,将农业综合开发、高标准农田建设、农田水利建设、耕地保护与质量提升、测土配方施肥等涉农资金,更多用于优先保护类耕地集中的区。统筹专项资金,支持企业对涉重金属落后生产工艺和设备进行技术改造。(市财政局牵头,市发展改革委、工业和信息化委、国土规划委、环保局、水务局、农业局、林业和园林局,各相关区政府参与)
制定完善激励政策。采取有效措施,激励相关企业参与土壤污染治理与修复。相关职能部门要研究制定扶持有机肥生产、废弃农膜综合利用、农药包装废弃物回收处理等企业的激励政策。在农药、化肥等行业,开展环保领跑者制度试点。(市财政局牵头,市发展改革委、工业和信息化委、国土规划委、环保局、农业局、城管委、供销总社,各相关区政府参与)
(三十二)探索土壤污染防治市场机制。通过政府和社会资本合作(PPP)模式,发挥财政资金撬动功能,带动更多社会资本参与土壤污染防治。采取环境绩效合同服务、授予开发经营权益等方式,鼓励社会资本投入土壤污染治理与修复。加大政府购买服务力度,推动受污染耕地和以政府为责任主体的污染地块治理与修复。探索通过发行债券推进土壤污染治理与修复。有序开展重点行业企业环境污染强制责任保险试点。(市发展改革委、环保局牵头,市财政局、金融局,各相关区政府参与)
(三十三)加强社会监督。推进信息公开,引导公众参与。市政府根据土壤环境质量监测和调查结果,定期公布全市土壤环境状况。重点行业企业要依据有关规定,向社会公开其产生的污染物名称、排放方式、排放浓度、排放总量以及污染防治设施建设和运行情况。土壤环境状况调查评估、风险管控和修复的责任主体应当依法向社会公开有关土壤环境信息。(市环保局牵头,市国土规划委、住房城乡建设委、农业局,各相关区政府参与)
推动环境公益诉讼。以非法倾倒生活垃圾、工业固体废物或危险废物造成土壤环境污染案件为重点,鼓励依法对环境违法行为提起环境民事公益诉讼;同时,积极建立和完善检察机关提起公益诉讼的制度体系和工作运行机制,有力惩治污染土壤等损害社会公共利益的违法行为,并督促负有土壤污染防治监管职责的行政机关依法履行职责、严格执法。逐步完善环境污染损害鉴定评估与环境公益诉讼司法程序衔接机制,将环境污染损害鉴定评估结果作为环境公益诉讼的重要依据,依法追究污染土壤环境或破坏土壤生态行为的责任。(市检察院、法院牵头,市国土规划委、环保局、水务局、农业局、林业和园林局、城管委,各相关区政府参与)
开展宣传教育。制定实施土壤环境保护宣传教育计划,充分利用广播电视、报刊杂志、网络以及专业展馆等方式,结合世界地球日、世界环境日、世界土壤日、世界粮食日、全国土地日等主题宣传活动,大力宣传土壤环境保护的法规政策、相关科学知识。将土壤环境保护的内容作为环境教育的重要内容,把土壤环境保护宣传教育融入党政机关、学校、工厂、社区、农村等的环境宣传和培训工作。依托土壤治理与修复示范工程,采取组织参观、制作宣传手册、设置展馆等形式,开展土壤污染防治宣传教育活动。(市环保局牵头,市委宣传部,市发展改革委、教育局、国土规划委、农业局、文化广电新闻出版局、城管委、城市更新局、科协,各相关区政府参与)
十、加强目标考核,严格责任追究
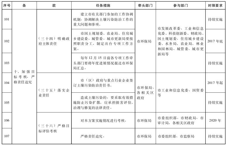
(三十四)明确政府主体责任。市政府是实施本方案的责任主体,对全市土壤环境质量负总责。区政府是本方案的落实主体,对辖区土壤环境质量负责。
加强部门协调联动。建立市有关部门参加的工作协调机制,协调解决土壤污染防治工作的重大问题和事项。市国土规划委、农业局、住房城乡建设委、城管委、城市更新局要按照职责分工,于2017年底前制定出台专项工作方案,抓好工作落实,协同做好土壤污染防治工作。每年12月15日前各专项工作牵头部门要将年度进展情况报送市环保局汇总。(市环保局牵头,市发展改革委、工业和信息化委、科技创新委、财政局、国土规划委、住房城乡建设委、水务局、农业局、林业和园林局、城管委、城市更新局等参与)
(三十五)落实企业责任。自2017年起,市(区)政府与重点行业企业签订土壤污染防治责任书,明确相关措施和责任,责任书向社会公开。有关企业要采取有效措施保护和改善土壤,将土壤污染防治纳入环境风险防控体系建设,依法开展自行监测,落实环境风险预防和信息公开等责任。造成土壤污染的,要采取有效措施防止污染扩散,应承担损害评估、治理与修复的法律责任。(市环保局、各相关区政府牵头,市工业和信息化委、国资委等参与)
(三十六)严格目标评估考核。实施目标责任制。将土壤污染防治专项工作纳入环境保护目标责任考核,分年度对各区和相关部门的重点工作进行评估。2020年对本方案实施情况进行考核,评估和考核结果作为对领导班子和领导干部综合考核评价、自然资源资产离任审计的重要依据。(市环保局牵头,市委组织部,市财政局、审计局,各相关区政府参与)
严格责任追究。对失职渎职、弄虚作假的,区分情节轻重,予以诫勉、责令公开道歉、组织处理或党纪政纪处分;对构成犯罪的,要依法追究责任;已经调离、提拔或者退休的,也要终身追究责任。(市环保局牵头,市委组织部、市监察局参与)
附件:1.部门任务分工
2.重点工程项目
3.部分重点生活垃圾简易处理场名单
4.生活垃圾处理设施名单
5.危险废物处理处置企业名单
6.污泥处理处置设施名单
7.铅酸蓄电池企业名单
8.省级以上工业园区名单
9.涉重金属企业名单
10.排放持久性有机污染物企业名单
附件1
部分任务分工














附件2
重点工程项目



附件3
部分重点生活垃圾简易处理场名单

附件4
生活垃圾处理设施名单

附件5
危险废物处理处置企业名单


附件6
污泥处理处置设施名单

附件7
铅酸蓄电池企业名单

附件8
省级以上工业园区名单

附件9
涉重金属企业名单






附件10
排放持久性有机污染物企业名单

大阳城集团娱乐视频办公厅秘书处 2017年6月2日印发
关注 · 广州政府网