

穗府〔2016〕4号
大阳城集团娱乐视频关于印发广州制造2025战略规划的通知
各区人民政府,市政府各部门、各直属机构:
《广州制造2025战略规划》已经市委、市政府同意,现印发给你们,请认真贯彻执行。执行中遇到问题,请径向市工业和信息化委反映。
大阳城集团娱乐视频
2016年2月26日
广州制造2025战略规划
一、发展形势与背景
新一轮科技革命与产业变革正孕育兴起,国际上以德国工业4.0为代表的制造业转型升级战略的实施,移动互联网、云计算、大数据、物联网等新一代信息技术加速在制造业领域应用,推动制造业发展方式加快向智能化、绿色化、服务化转变。我国实施制造强国战略,以促进创新发展为主题,用三个十年的时间实现制造强国的战略目标,重塑制造业发展新优势。广东省加快推进制造强省建设,建设全国智能制造发展示范引领区,促进信息化与工业化深度融合,推动制造业向高端化、智能化、绿色化方向发展。广州制造业转型升级、创新发展迎来重大机遇。
广州市建设制造强市任务艰巨而紧迫。经过几十年的快速发展,制造业发展取得了良好成绩,规模质量稳步提升,产业高端发展能力明显增强,创新发展能力不断提高,产业结构稳步优化,两化融合水平显著提升,绿色发展取得积极成效。但是,仍存在着制约制造业进一步发展的因素:工业发展内生动力不足,缺乏对经济拉动作用明显的新项目、好项目;资源环境压力加大,土地日益紧缺、环境容量趋于饱和;高端产业发展滞后,新的核心竞争优势尚未突显;创新能力不足,自主品牌、具有核心竞争力的品牌偏少;生产性服务业等与世界先进水平相比还有差距,支撑带动效应尚未体现。建设制造强市,必须紧紧抓住当前新一轮科技革命和产业变革、我国实施制造强国战略的重大机遇,积极应对挑战,立足实际,转变发展理念,加强统筹规划,突出创新驱动,激发内在动力,实现制造业由大变强的战略目标。
二、总体要求与发展目标
(一)指导思想。
深入实施创新驱动发展战略,抢抓新一轮科技革命和产业变革机遇,积极发挥我市先进制造业和信息产业发展取得的优势,充分利用国内外两种资源、两个市场,转变发展理念,激发内在动力,主动适应和引领经济新常态。坚持以创新驱动为主题,以新一代信息技术与制造业深度融合为主线,推动制造业加快向智能化、绿色化、服务化方向转型,着力拓展制造业新产业新业态增长空间、智能制造降本增效空间、服务型制造价值增值空间、“一带一路”新的市场空间。强化工业基础,提升制造业核心竞争力,注重“互联网+”应用,促进制造业转型升级。基本方针是:
创新驱动。把创新放在制造业发展全局的核心位置。强化企业创新主体地位,完善有利于创新的制度环境,推动跨领域跨行业协同创新,走创新驱动的发展道路。
质量为先。把质量作为建设制造强市的生命线。强化企业质量主体责任,提高质量意识,健全质量标准及监管体系,营造诚信经营的市场环境,走以质取胜的发展道路。
结构优化。把结构调整作为建设制造强市的关键环节。大力发展先进制造业,改造提升传统优势产业,培育壮大新兴产业,推动智能服务发展,优化产业空间布局,走提质增效的发展道路。
融合发展。把融合发展作为推动制造业发展的重要抓手。推进两化深度融合,推动生产型制造向服务型制造转型,促进制造业向高端升级,走融合发展道路。
绿色低碳。把可持续发展作为建设制造强市的重要着力点。强化约束机制,构建绿色制造体系,推动制造业绿色发展,走生态文明的发展道路。
开放发展。把开放发展作为建设制造强市的重要动力。积极推进南沙自贸试验区、中新广州知识城建设,拓展新的开放领域和空间,深化产业国际合作,走开放、合作的发展道路。
(二)发展定位。
全国重要的高端装备制造业创新基地。强化企业技术创新主体地位,提高创新设计能力,以中国(广州)智能装备研究院、广州中国科学院工业技术研究院、相关大学等组织和科研机构以及龙头企业为载体,加快推进科技成果产业化,进一步完善制造业创新体系;实施高端装备创新工程和制造业创新中心建设工程,在节能与新能源汽车、轨道交通、船舶与海洋工程、智能成套设备等重点领域推动实施一批创新和产业化专项,申报一批国家级或重大工程项目,建设若干国家级制造业创新中心(工业技术研究基地),打造全国重要的高端装备制造业创新基地。
国家智能制造和智能服务紧密结合的示范引领区。紧跟制造业发展趋势,实施智能制造工程和工业互联网基础设施建设工程,推进制造过程智能化,提升产品智能化水平,在汽车、电子、船舶、海洋工程装备等产业领域分类实施数字化车间/智能工厂、智能管理、智能服务等试点示范及应用推广,夯实工业发展基础,强化质量品牌建设,促进制造业服务化转型,打造“智能制造+智能服务”全产业链,培育一批国内国际知名的智能制造装备集成商与整体解决方案提供商,全力推进国家智能制造和智能服务的示范引领区建设。
“一带一路”倡议重要支点和开放高地。贯彻落实丝绸之路经济带和21世纪海上丝绸之路等重大战略部署,实施更为积极的开放战略,将“引进来”和“走出去”更好地结合起来,进一步扩大制造对外开放,积极参与和推动国际产能合作,加快中国(广州)中小企业先进制造业中外合作区的建设,打造合作新载体,提升国际合作的水平和层次,推动装备等优势产业国际化布局,实施装备走出去工程,重点促进汽车、船舶、摩托车、海洋工程装备、轨道交通装备、智能装备等领域的产品出口和国际产能合作,支持节能环保装备、新能源装备、机器人等行业拓展国际市场,引导企业提高跨国经营能力和国际竞争力,打造“一带一路”倡议重要支点和开放高地。
(三)主要目标。
到2020年,制造强市建设取得重要进展,信息技术对制造业发展的支撑能力大幅提升。建立起较为完善的制造业创新体系,掌握一批关键核心技术,技术创新处于国内领先,质量效益明显提高。培育起一批国际知名、国内领先的行业优势骨干企业,重点领域产业国际化布局取得积极成效。重点行业单位制造能耗、物耗、污染物排放达到国内领先水平。
到2025年,制造业整体素质大幅提升,创新能力显著增强,两化融合迈上新台阶,质量效益名列国内前茅。拥有一批国际知名、国内领先的跨国公司和产业集群,在全球产业分工的地位显著提升,产业链向附加值高的部分充分延伸。重点行业单位工业增加值能耗、物耗及污染物排放达到世界先进水平。
到2035年,制造强市更加巩固,创新能力大幅提升,具有一批拥有世界影响力的制造业门类,主要领域具有创新引领能力和明显竞争优势,逐步建立起全球领先的技术体系和产业体系。


三、重点领域及方向
(四)智能装备及机器人。
到2020年,智能制造装备产业实现产值达到1300亿元,2025年突破3000亿元,建成珠三角乃至全国智能装备关键设备、技术供应和研发创新中心。
智能成套装备。推进精细化工、生物医药等流程类制造领域数字化车间与全自动化成套设备开发。加快发展汽车、船舶与海工装备、航空航天、电子等离散型制造领域智能化成形及加工成套设备、机器人化智能检测装配生产线、关键零部件成套加工装备、中高档数控系统、3D打印设备等智能成套装备和系统,以及智慧物流仓储装备系统。支持金融设备智能化发展,加快建设华南金融设备制造业基地。拓展智慧化农机产品,探索开发无人农机,不断提升农机装备智能化水平。
机器人。推进低成本多关节机器人、并联机器人、移动机器人等经济型机器人本体开发,集成开发具有自主知识产权的焊接机器人、喷涂机器人等机器人。加快研制发展医疗康复机器人、手术机器人、护理机器人等服务机器人,以及消防机器人、救援机器人等特种机器人。积极推进与小批量定制、个性化制造、柔性制造相适应的机器人技术的研发与推广应用。
智能模块及关键零部件。发展多功能集成智能传感器、生物传感器、高分辨率视觉传感器、高精度流量传感器等新型传感器。加快推进高精度机器人专用伺服电机、先进控制器、高精度传动和驱动装置、精密减速器、智能仪器仪表与检测设备等智能装备核心部件和模块研发。突破具有较强鲁棒性的分布式控制系统、运动控制系统等关键技术,提高智能化成套装备系统集成能力。
智能装备系统集成。推进电子信息、物流、医药、汽车、船舶与海工装备等领域智能设备、智能模块、智能系统的应用集成。支持系统集成商依托工业互联网、云计算等新一代信息技术向智慧工厂、数字化工厂等方向拓展业务,提升顶层架构设计和软件集成能力。
(五)新一代信息技术。
到2020年,产业体系进一步完善,总产值突破4000亿元;到2025年,建立起完整的“终端设备设施—基础网络服务—信息应用服务”互联网产业链,实现总产值8500亿元,年均增速达到15%,建成极具影响力的国家级新一代信息产业基地。
大数据及信息服务。大力发展面向企业和个人,尤其是在移动应用领域的软件和数据信息服务,推动大数据、物联网等技术在交通、环保、物流、医疗、教育、政务等各领域的示范应用,推动智慧城市建设。
工业软件及操作系统。加快推进嵌入式操作系统、工业实时数据库、云操作系统、智能终端操作系统等基础软件的研发与应用。建立工业研发设计平台和企业生产经营管理平台,开发研发设计类、数字控制类、智能生产类和管理类工业软件。
集成电路及关键元器件。发展12寸晶圆半导体材料,力争突破28纳米及以下级芯片制造工艺、高密度先进封装技术,提高芯片产品的设计开发能力,发展先进的LED(发光二极管)芯片等优势芯片制造产业,推进电子元器件产品的片式化、集成化、高性能化和无害化,实现自主配套。
移动通信。发展以SDN(软件定义网络)为代表的网络通信设备及系统,加快对T比特级高速光传输设备及大容量组网调度光传输设备、高端核心路由器与交换机、5G(第5代)系统设备核心部件,以及新一代多通信设备和关键软件平台的研发。
互联网终端设备设施。突破TFT-LCD(薄膜晶体管液晶显示器)等相关技术,加强8.5代液晶面板等大尺寸面板产品竞争力,延伸产业上下游产业链,打造千亿级的新型平板显示产业集群。大力发展传感器、单片机、微处理器、PLC(电力线通信宽带)等高新技术及产品,发展基于个人、家庭终端应用的智能家居、智能穿戴设备、智能数据终端等智能电子产品。
(六)节能与新能源汽车。
到2020年,形成完善的产业配套体系和创新体系,自主品牌汽车实现跨越式发展,总产值3800亿元;到2025年,新能源汽车年产量突破100万辆,自主品牌节能与新能源汽车同国际先进水平接轨,实现总产值达到6500亿元。
整车。发展节能内燃动力乘用车、纯电动乘用车、插电式混合动力乘用车、混合动力商用车、燃料电池汽车、高附加值专用车等节能、新能源汽车。
关键汽车零部件。提高新型节能高效发动机及控制系统、驱动电机、高效变速器等新能源汽车关键核心装备及零部件本地配套能力。突破动力电池与电池管理系统、纯电动力系统、插电/增程式混合动力系统等关键技术。提升充电设备、总线通讯网络系统、安全系统等配套设备及系统模块化、智能化、网络化水平。
智能网联汽车。发展驾驶辅助级智能汽车、部分或高度自动驾驶级智能汽车、智慧出行用车。突破基于网联的车载智能信息服务系统、车载互联终端、集成控制系统、多源信息融合技术、车辆协同控制技术等智能网联汽车关键零部件和技术。
(七)新材料与精细化工。
到2020年,建立起较为完善的产业研发创新体系,新材料与精细化工产业高端化、品牌化取得明显成效,总产值超过4200亿元;到2025年,质量、品牌效益进一步提升,实现总产值6100亿元,建成国内一流的新材料与精细化工产业基地。
先进高分子材料。积极发展功能涂层材料、树脂基先进复合材料、碳纤维复合新材料等高性能复合材料和特种橡胶,满足高端装备制造发展需要。加大生物医用材料开发,发展用于制造人体器官、医疗器械等的聚合物材料。突破新型纳米材料、增材制造材料、新型光电信息材料等前沿新材料技术及生产工艺,逐步发展智能高分子复合材料、形状记忆材料、智能高分子膜的智能材料。
先进非金属材料。加快发展高性能阻燃材料、纳米材料、陶瓷/陶瓷基复合材料、烧蚀材料等航空航天、船舶海工等多领域特种材料。依托电子信息产业发展优势,发展光电器件、电子元件、半导体分立器件等功能材料。发展轻质建材、隔热隔音等新型环保节能建筑材料,培育智能温控等节能材料。
先进合金材料。发展耐高温钛合金、铝锂合金、镍基高温合金、金属间化合物、含铼高温合金、高强度铝合金等高性能新型轻合金材料,以及高抗应力浮士德不锈钢等特种装备用超高强度不锈钢,满足航空、深海钻探、特种船舶等行业的需求。
精细化工。提升炼化一体化水平,发展高标准油品生产技术。延长产业链,加快发展基础有机原料、合成纤维及单体、工程塑料、高性能纤维、氟硅树脂、生物环保可降解材料等高端石化衍生品产品。积极发展高端美容、美发、护发、清洁等个人护理产品及配料和添加剂。
(八)生物医药与健康医疗。
到2020年,生物医药与健康医疗产业链条进一步完善,培育一批创新能力强、品牌效益好的生物医药、医疗器械企业,总产值突破1300亿元;到2025年,建立起完善的生物健康产业技术创新体系,实现总产值3000亿元。
生物技术与制药。发展新一代基因测序技术、基于基因信息和分子标志物的精准治疗技术,重点开展癌症、高血压、糖尿病、出生缺陷和罕见病的精准防治治疗。发展基于新靶点、新结构、新功能的抗体、蛋白、多肽、核算和免疫细胞治疗等创新生物技术药物研制新技术。发展中药有效成分的提取/纯化/质量控制新技术,加快新型中药饮片等新技术开发和应用。推进代谢性疾病药物、抗传染及感染性疾病药物、抗自身免疫及过敏性疾病药物、抗精神及神经性疾病药物等化学合成创新药和现代中药生产及研发。
高性能医疗器械。发展高性能医学影像设备、微创外科和介入治疗装备、肿瘤治疗器械及设备、医疗急救及移动式医疗装备、生物材料3D打印装备、康复工程技术装置、医用有源植入式装置、高通量临床检验设备、快速床边检查等高性能医学检验医疗装备及器械。
智能健康管理系统及设备。发展即时健康检测设备、新型可穿戴健康信息采集与监测设备等智能健康监测及康复设备和产品,推进健康大数据与健康物联网技术开发及应用。
(九)能源及环保装备。
到2020年总产值突破1600亿元,2025年实现总产值3000亿元,成为支撑广州经济发展的重要增长点。
电力及电网装备。发展百万千瓦级核电反应堆压力容器、蒸汽发生器等第三、四代核电装备。大力推进智能电网设备、交/直流输变电成套设备、第三代核电设备。突破先进电能质量控制技术、柔性交流输电技术等智能电网先进技术。加大储能装备和技术的研发,发展大容量低成本储能设备和先进储能电池。
节能环保设备。发展烟气脱硫脱硝、机动车尾气净化等大气污染治理设备,污水脱氮除磷深度处理成套装备,垃圾处理设备,减震降噪设备,重金属污染防治设备。着力发展节能泵、气体压缩机等节能通用装备;节能型食品加工成套设备,节能型电动机、微电机、变压器、电感器等节能专用设备。
(十)轨道交通。
到2020年实现总产值400亿元,到2025年实现总产值1600亿元。培育一批轨道交通装备系统集成商、智慧运营商,建成具有全球影响力的轨道交通装备制造集成研发基地。
先进轨道交通整车。提升新一代绿色智能、高速重载城市轨道交通装备整车、城际快速动车组制造能力。
关键设备及系统。发展轨道交通牵引供电系统、控制系统、制动装置及系统、各种车载空调系统、隧道机械、维修/检测装备、基础零部件等城市轨道交通装备核心装备系统。推进城市轨道交通装备中自动售检票系统、安防监控系统、智能电机管理系统、轨道交通路网监督指挥系统等光机电设备系统智能化、集成化、网络化水平。
设计、运营及工程总承包。拓展在规划设计、试验检验、系统集成、认证咨询、运营调控、维修保养、工程总承包等产业链前后端的增值服务业务。
(十一)高端船舶与海洋工程装备。
到2020年,建立起较为完善的高端船舶与海洋工程装备产业配套体系,实现总产值突破1300亿元;到2025年,产业创新能力进一步提升,产业关键技术得到突破,实现总产值2000亿元。
高附加值船舶及关键零部件。发展大型集装箱船、新兴动力装置LNG(液化天然气)运输船、成品油轮、化学品船、豪华邮轮等高附加值船舶研发制造。突破等新材料与船体结构轻量化设计技术、船型优化节能技术、船舶智能设计制造技术等关键共性技术研发。提升船舶动力系统、控制系统、传动系统等高端配套设备系统集成能力。前瞻性布局超级节能环保船、高性能执法作业船舶、智能船舶等高性能技术船舶。
海工装备及关键系统。发展深水半潜式钻井平台、大型浮式生产/储卸装置及关键设备、海洋监测探测仪器设备、临港机械等海洋工程装备及关键系统。突破深海锚泊及动力定位控制系统、水下油气生产系统工程技术等关键技术研发。拓展填海围岛及航道疏浚工程装备、海水综合利用等海工装备。提升海工装备制造企业装备总集成、整体解决方案以及总承包能力。
(十二)航空与卫星应用。
到2020年,建立较为完善的航空和卫星应用产业链,总产值超过400亿元;2025年,产业创新能力进一步增强,成为国内重要的航空和卫星应用产业基地,实现总产值超1200亿元。
航空装备及维修。推动航空电子领域高度集成/智能航空信息管理系统、通用航空座舱显控系统、通用航空飞行监视与管理设备、飞行服务系统设备、空地一体通用航空机场指挥调度设备、机载维护系统等设备系统生产研发。积极拓展航空传感器、高精度谐振式光子晶体光纤陀螺、航空航天3D打印装备等航空设备及关键元器件制造领域。着力提升飞机维护、维修、大修、改装、改良以及其他相关服务能力。
无人机。突破机体结构设计测试总集成、机体复合材料、高精度数字飞行控制系统、快反数据链系统、地面控制系统、载荷系统等无人机关键技术。加快推进农业植保无人机、电力检测无人机、测绘无人机、微型无人机等产品研发。重点培育中小微无人机在快速响应与紧急服务环境气象监测、航拍航测、影视传媒、现代物流、农林植保突发事件监控、边防/海事巡逻等领域应用。
卫星应用。发展高性能导航基带、射频芯片、板卡、多模卫星接收机、高分辨率传感器、高精度北斗导航/测绘终端装备、重点车辆监管服务系统、北斗高精度定位服务系统等北斗导航核心元器件及应用装备系统。突破高精度北斗定位数据处理系统技术、大规模空间数据融合分析与服务关键技术、高精度测绘、高精度多模卫星导航数据处理分析与实时定位软件等技术研发。着力培育智慧交通、智能工业和智慧公共安全等装备系统集成及整体解决方案提供商,以及北斗导航服务运营商。
(十三)都市消费工业。
到2020年,都市消费工业实现产值超过3000亿元,建成国内领先的时尚服装基地、智能家居基地;2025年,形成高端引领和创新示范作用的现代都市产业体系,实现总产值3900亿元。
智能家居。发展智能油烟机、智能灶具、电动窗帘、智能冰箱、智能热水器、智能空调、视频监控等智能家居产品。推动智能家居(中央)控制管理系统、家居照明控制系统、家庭安防系统的设计研发。鼓励家居行业探索利用网络设计平台和虚拟现实技术提供个性化定制服务的模式创新。
绿色食品。发展具有传统优势的啤酒、凉茶、食用油、特种油脂、婴幼儿奶粉等绿色食品。拓展氨基酸、补血剂、脂肪酸、保健酒、保健茶、保健饮料、有机食用油、低脂食品、黑色食品、功能性饮料等功能保健食品及营养强化食品。
时尚服饰。发展牛仔、女装、商务装、纺织面料等纺织服装产业。加快发展高档彩宝饰品、黄金首饰、珍珠饰品以及男女手袋、提包、钱包、钥匙包等皮具皮革制品。积极发展个性化时尚化运动与休闲系列服饰。倡导发展绿色纤维面料、功能性纤维面料服装服饰、专属定制珠宝首饰、高端服装定制产品。
灯光音响。发展照明、显示屏以及电声配件、音响系统、数字功放、民用功率放大器、专业功率放大器、音频信号处理器等灯光音响产品。推进音响产品时尚化、智能化、个性化。积极发展车载扬声器、通讯类扬声器、多媒体音响等音响产品。
文体用品。发展创意好、附加值高、文娱乐性强的文体用品。大力发展三角钢琴、数码钢琴、立式钢琴等钢琴产品,以及球类、网羽拍、运动健身器材、运动护身用品等体育用品。
四、重点任务
(十四)提升制造业创新能力。
1.完善制造业创新体系。
完善以企业为主体、市场为导向、产学研用相结合的制造业创新体系。鼓励企业设立研发中心、技术中心、工程实验室等创新平台。积极推动十大重点发展领域组建产业联盟,推进各重点领域申报国家重点实验室和工程技术研究中心等研发中心,建设一批国家级制造业创新中心。依托广州“天河二号”超算中心建立国家级制造业工程数据中心。在交通便利的城市区域打造制造业研发集聚区。推进区域公共技术服务平台和公共服务体系建设,为企业提供技术研发、检验检测、技术评价、质量认证、人才培训等服务。
2.提高企业创新设计能力。
在智能装备制造、电子信息等优势领域开展创新设计示范,普及数字化、智能化、协同化的先进设计技术与工具,提高工业设计信息化水平,倡导绿色生态设计。培育专业化工业设计企业,鼓励企业建立设计中心,支持创建国家工业设计中心。推进广州工业设计科技园、3D打印产业园、羊城创意产业园等园区发展,打造有影响力的省级、国家级工业设计示范基地。设立广州工业设计奖,激发全社会创新设计的积极性和主动性。
3.推进科技成果产业化。
实施高端智能装备首台(套)以及新材料首批次、新软件首版次突破及示范应用政策。鼓励各类企业通过股权、期权、分红等激励方式加快科技成果转化。建立健全高等学校、科研院所的科技成果转化统计和报告制度。按照政府支持引导、专业机构运作、一站式服务、网络化链接的模式,建设全链条、综合性、规模化的科技创新创业服务体系。
4.强化技术标准和知识产权运用。
深入推进技术标准化战略,引导企业建立健全标准化体系,鼓励企业广泛采标生产。发挥核心制造业企业、科研院所及行业组织在标准制定中的作用,积极参与国家和行业标准的制定和修订。建立专利资助政策,建立标准信息公共服务平台,开展专利评估、交易、质押等服务;建立与国际接轨的知识产权保护体系,强化涉外知识产权保护工作。
(十五)推进两化深度融合。
1.构建“三区一带”全国智能制造示范引领区。
按照“资源集聚—平台集聚—企业集聚—智慧集群”的原则,优化智能制造产业布局,以广州开发区、增城区、云埔工业区(黄埔)等三区为轴心打造国家级“智能制造+智能服务”产业基地,以花都、番禺、南沙三区为支点构建辐射珠三角的智能制造创新产业带与示范引领区。加快培育辐射全球、具有较强国际影响力的智能装备产业集群、智能装备制造企业与智能制造整体方案提供商。
2.推进制造过程智能化。
建立健全首台(套)重大技术装备保险与风险补偿机制,引导制造企业申请国家、省级数字化车间/智能工厂示范项目。面向汽车、电子信息、化工、医药、纺织、食品、饮料、装备制造等产业领域分类实施智能制造试点示范。着力推进重点领域“云端+终端”工业大数据平台、工业操作系统及其应用软件、智慧工业云与制造业核心软件等研发与应用示范工作。
3.提升产品智能化水平。
在汽车、电子产品、轨道交通装备、医疗装备、数控机床、电梯等制造领域实施以信息技术深度嵌入为代表的智能装备(产品)试点示范项目。重点提升制造企业产品智能化水平与竞争力。着力开发智能网联汽车与车载终端、智慧家居、智慧医疗、可穿戴设备、机器人、智能成套装备等智能终端产品,推进消费电子产品数字化智能化升级。
4.推动互联网与制造业融合发展。
加快推动移动互联网、云计算、大数据、物联网等与现代制造业结合,积极创建互联网经济创新示范区,着力发展社会实验室、创新工场等新型创业创新服务平台。实施“互联网+制造”示范试点,支持有条件的制造企业面向产业链关联配套企业建设智能互联工厂,搭建制造需求与制造资源高度优化匹配的协同开发/云制造平台。
(十六)夯实工业发展基础。
1.推进工业强基示范项目建设。
在节能汽车、电子信息、机器人、新材料产业等优势行业领域,支持一批具有核心关键技术和产业化应用前景的关键基础材料、核心基础零部件(元器件)、先进基础工艺、产业技术基础(以下统称“四基”)的项目,发展一批基础好、带动能力强、重大工程需求迫切的“四基”产品技术,力争部分标志性工艺达到国际领先水平。
2.提升工业基础领域创新能力。
针对“四基”技术工艺、工程化、产业化瓶颈,支持优势企业开展企业、研究机构、高等院校、政府部门协同攻关,鼓励上下游企业联合,激发各类市场主体发展新活力,加快创新成果工程化产业化和推广应用。创新组织管理模式和资金使用方式,逐步向后补助方式过渡,引导各类资源聚集。
3.推动整机与“四基”企业协同发展。
紧密对接国家工业强基发展目录、工业强基专项、国家科技专项和广东省首台(套)重大技术装备推广应用指导目录,跟踪国家产业技术基础公共服务平台建设,支持整机、系统和基础企业合作研发和协同攻关,推动整机和系统采用自主产品和技术。推进工业基础领域信息技术集成应用,加快技术创新成果转化,提高整机装备水平和产品质量性能。
(十七)优化调整产业结构。
1.实施新一轮技术改造。
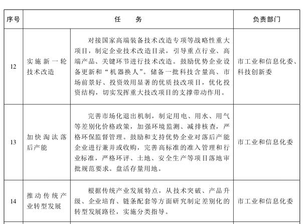
对接国家高端装备技术改造专项等战略性重大项目,制定企业技术改造目录,引导重点行业、高端产品、关键环节进行技术改造。鼓励优势企业设备更新和“机器换人”,提升制造工艺水平。储备一批科技含量高、市场前景好、投资效用显著的优质技改项目,优化投资结构,切实发挥重大技改项目的支撑带动作用。
2.加快淘汰落后产能。
完善市场化退出机制,制定高于国家标准的用电、用水、用气等差别化价格政策,加强环境监测、减排核查,严格环保监督管理。鼓励和支持优势企业对落后产能企业进行兼并或收购,完善高标准的准入管理和行业标准,严格环评、土地、安全生产等项目落地审批规范要求。盘活存量用地,为先进制造业的发展腾出空间,提高工业用地利用效率。
3.推动传统产业转型发展。
根据传统产业发展特点,从技术突破、产品升级、企业培育、链条配套等方面研究制定差别化的转型发展路径,实施分类指导。推动食品饮料、家居家电、灯光音响、电子产品等优势传统产业加大研发投入,提升品牌,提高产品层次,实现整体转型升级。加快纺织、服装、鞋帽、制革等传统产业淘汰落后生产工艺和设备,提升技术工艺水平。
4.促进企业协调发展。
以兼并重组、战略投资、上市融资等方式,培育和引进一批具有全球视野、创新能力强、带动效应明显的重点领域的领军企业,发展壮大总部经济。激发创新创业活力,帮扶一批高成长民营企业发展,培育一大批“专精特新”中小企业,促进小微企业上规模,形成“大众创业、万众创新”的良好发展格局。
5.优化制造业发展布局。
落实广东省主体功能区规划,制定全市工业园区布局规划和功能定位指引,着力打造黄埔(广州开发区)、增城、花都、番禺、白云、从化以及南沙自贸试验区先进制造业基地,重点建设以广州开发区、南沙自贸试验区、增城开发区3大国家级开发区为中心,以4个省级开发区为支点,多个市级先进制造业集聚发展基地错位发展的“3+4+N”的园区发展格局。
(十八)提升品牌质量。
1.提升制造业产品质量。
加快推广先进的企业质量管理技术和方法、先进成型技术和加工方法,以及在线监测、智能物流系统等先进制造和检测设备,提高企业质量在线监测、在线控制和质量追溯能力。组织一批关键共性质量技术攻关,加强可靠性设计、试验和验证技术的开发应用;推进家电、食品药品等领域的产品生命周期质量管理体系建设。
2.完善质量监管体系。
引导企业建立健全质量管理体系,强化企业质量主体责任和行业自律,鼓励企业开展质量体系认证和测量管理体系认证,争创中国质量奖。打造质量信息信用平台,建立质量失信“黑名单”制度和质量分析报告制度,对企业实施质量信用评级和分级分类监管。
3.夯实质量发展基础。
围绕重点领域完善标准体系的顶层设计,制定广州标准引领战略路线图,积极参与国家标准和国际标准制修订,创建国家技术标准创新基地(广州)。强化计量检测基础支撑,鼓励具备能力的检验检测机构申请国家质检中心和国家产业计量测试中心。依托国家检验检测高技术服务业集聚区,强化检测认证平台建设,逐步形成以国家级质检中心为龙头,以番禺、南沙、广州开发区3个检验检测与认证服务集聚区为骨架,以检测认证信息化服务平台为纽带的检测认证体系。
4.加快“广州制造”品牌建设。
实施品牌发展战略,鼓励重点领域企业争创著名品牌,培育一批具有自主知识产权的世界品牌,争创“全国知名品牌示范区”、“出口产品质量安全示范区”,提升“广州制造”整体形象。制定品牌发展的激励政策和扶持措施。加强对“广州制造”的品牌宣传推广,培育发展一批第三方服务机构,开展品牌管理咨询、市场推广等服务。
(十九)推动绿色制造。
1.提升企业绿色发展能力。
加大节能环保技术、工艺、装备的研发和推广力度,鼓励企业进行环保改造,实现规模以上企业清洁生产全覆盖;强化脱硫脱硝运行管理和石油炼制、化工等重点行业有机废气排放的综合治理;开展企业能效对标,加强对重点能耗企业的监测,加强能效标识和节能产品认证制度的实施力度,提高工业能效水平。
2.推动绿色制造产业发展。
支持企业开发绿色节能产品,积极推行生态设计,减少物质和能源的消耗、减少有毒有害物质的排放;推行能源合同管理,支持节能服务公司发展;完善再制造旧件回收物流体系,实现再制造企业规模化发展;推进大气污染防治、环境监测仪器和设备、新型环保材料等节能环保产业的发展,打造绿色制造业生态链。
3.大力发展循环经济。
鼓励工业园区开展集中供热、土地集约利用、企业间废物交换利用、水的循环利用等,推进园区循环化改造,打造国家级循环经济示范园区。加快推广应用循环经济新技术、新工艺、新设备,建设国家级的“城市矿产”示范基地;建立完善资源消耗和回收资源再生利用统计制度。
4.强化节能环保监管。
严格实施项目能评和环评制度,严格落实高能耗行业新增产能实行能耗等量或减量置换约束性条件。加强环境监管执法,坚决处置环境违法行为,加大处罚力度。
(二十)加快发展服务型制造及生产性服务业。
1.推动发展服务型制造。
实施服务型制造与“互联网+服务”示范试点,鼓励企业通过兼并重组等方式向价值链两端拓展,促进“生产型制造”向“服务型制造”转变。面向汽车、装备制造、纺织服装、物流、能源、医疗器械等重点领域开展智能服务试点示范工作,积极引导制造企业以用户为中心构建智能服务平台,推动制造企业向个性化定制、整体解决方案、全生命周期管理等高端服务发展。
2.加快发展现代物流。
争取建设国家现代物流创新发展城市试点,鼓励企业申报国家智慧物流配送示范企业,推动物流业和制造业联动发展。实施多式联运发展、甩挂运输服务及相关绿色物流示范项目的扶持推广应用,加强物流园区、第三方等基础设施现代化建设,推动制造企业构建深度感知的智慧化仓储管理系统、基于互联网和移动互联网的末端物流配送体系、智慧化物流分拨调配系统、互联互通的智慧化物流信息服务平台等于一体的智慧物流体系。
3.加快推进制造业电子商务应用。
开展工业电子商务区域试点,引导制造企业利用电子商务实现网上统一采购与线上线下全渠道营销。促进电子商务向研发设计、生产制造渗透,促进生产和消费环节对接,促进传统制造模式向基于消费者个性需求的新模式转变;推动制造企业构建采、产、供协同电子商务信息平台,提高智能制造水平。
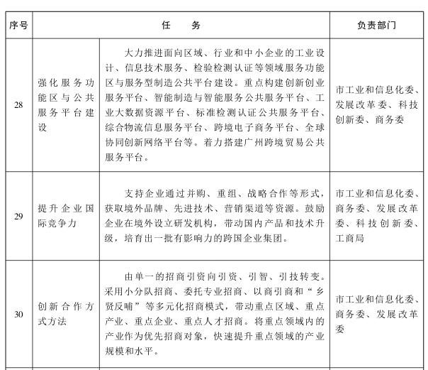
4.强化服务功能区与公共服务平台建设。
大力推进面向区域、行业和中小企业的工业设计、信息技术服务、检验检测认证等领域服务功能区与服务型制造公共平台建设。重点构建创新创业服务平台、智能制造与智能服务公共服务平台、工业大数据资源平台、标准检测认证公共服务平台、综合物流信息服务平台、跨境电子商务平台、全球协同创新网络平台等7大公共服务平台支撑体系。着力搭建广州跨境贸易公共服务平台,为国际贸易企业提供海外战略咨询、法律援助、人才培训等服务,降低企业“走出去”的战略风险。
(二十一)提高制造业国际化发展水平。
1.提升企业国际竞争力。
支持企业通过并购、重组、战略合作等形式,获取境外品牌、先进技术、营销渠道等资源。鼓励企业在境外设立研发机构,带动国内产品和技术升级,培育出一批有影响力的跨国企业集团。
2.创新合作方式方法。
转变和创新合作方式,由单一的招商引资向引资、引智、引技转变。采用小分队招商、委托专业招商、以商引商和“乡贤反哺”等多元化招商模式,带动重点区域、重点产业、重点企业、重点人才招商。将重点领域内的产业作为优先招商对象,快速提升重点领域的产业规模和水平。
3.深化产业国际合作。
落实国家构建开放型经济新体制的战略部署,优化开放结构,提高开放水平。积极对接“21世纪海上丝绸之路”重大战略,加强与沿线国家的合作,积极参与沿线港口城市联盟。鼓励企业参与沿线高铁、港口基础设施、运河等项目建设,以“工程”带动产业和产品出口。
五、保障措施
(二十二)健全组织实施机制。
在市工业和信息化发展联席会议下设立广州制造2025专项小组,由分管副市长任组长,小组成员由有关部门负责人和区主要领导构成,明确责任分工,加强各区、各部门协作,形成工作联动。专项小组办公室设在市工业和信息化委,办公室主任由市工业和信息化委主要领导兼任,承担专项小组日常工作。专项小组统筹协调全市制造强市建设工作,推动落实国家重大政策措施,研究部署全市制造业发展的重大规划、重大政策、重大工程专项和重要工作安排,指导和协调各区、各部门开展工作。
(二十三)深化体制机制改革。
深化审批制度改革,建设项目审批“绿色通道”,推行行政审批标准化,缩短审批时限。探索投资领域实行负面清单模式,加快政府职能转变,推进制造领域的市场化进程。紧抓新一轮国企改革,鼓励私有资本投资制造领域。加快南沙自贸试验区建设,逐步实现服务贸易自由化和投资便利化,支持与港澳及国外共建园区(合作区),探索区域经济合作新模式。
(二十四)强化政策支持力度。
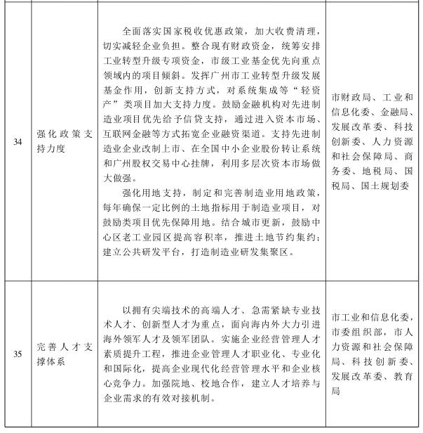
全面落实国家税收优惠政策,加大收费清理,切实减轻企业负担。整合现有财政资金,统筹安排工业转型升级专项资金,市级工业基金优先向重点领域内的项目倾斜。发挥广州市工业转型升级发展基金作用,创新支持方式,对系统集成等“轻资产”类项目加大支持力度。鼓励金融机构对先进制造业项目优先给予信贷支持,通过资本市场、融资租赁、互联网金融等方式拓宽企业融资渠道。支持先进制造业企业改制上市、在全国中小企业股份转让系统和广州股权交易中心挂牌,利用多层次资本市场做大做强。
强化用地支持,制定和完善制造业用地政策,每年确保一定比例的土地指标用于制造业项目,对鼓励类项目优先保障用地。结合城市更新,鼓励中心区老工业园区提高容积率,推进土地节约集约;建立公共研发平台,打造制造业研发集聚区。
(二十五)完善人才支撑体系。
以拥有尖端技术的高端人才、急需紧缺专业技术人才、创新型人才为重点,面向海内外大力引进海外领军人才及领军团队。实施企业经营管理人才素质提升工程,推进企业管理人才职业化、专业化和国际化,提高企业现代化经营管理水平和企业核心竞争力。加强院地、校地合作,建立人才培养与企业需求的有效对接机制,打造高素质专业技术及技能型人才队伍。
(二十六)营造良好发展环境。
高起点、高标准建设园区,完善园区配套资源环境,打造“产城融合”新型园区。围绕南沙自贸试验区建设,加快推进粤港澳基础设施对接,构建国际性交流平台和营商环境。加强知识产权运用和保护,强化国家和行业强制性标准实施的监督检查,加快推进中新广州知识城建设。加大公共服务资源配置的专业化、市场化,扶持科技、会展、创意、商贸等专业化的服务机构。建设企业信用数据库,利用大数据等技术构建“诚信广州”制度体系,建立公平有序的市场环境。
附件:
1.广州制造2025重点工程
2.广州制造2025专栏
3.广州制造2025重点任务及部门分工
4.广州制造2025重点领域核心区布局图
























(图片内容正在更新中)
大阳城集团娱乐视频办公厅秘书处 2016年2月26日印发
关注 · 广州政府网