

穗府〔2017〕25号
大阳城集团娱乐视频关于印发广州市环境空气质量达标规划(2016-2025年)的通知
各区人民政府,市政府各部门、各直属机构:现将《广州市环境空气质量达标规划(2016-2025年)》印发给你们,请认真组织实施。实施过程中遇到的问题,请径向市环保局反映。
大阳城集团娱乐视频
2017年12月4日
广州市环境空气质量达标规划
(2016-2025年)


广州市是国家重要中心城市和特大型省会城市,位于珠三角核心区域,大气复合污染特征明显。近年来,空气质量主要污染物指标中二氧化氮、细颗粒物年均浓度存在不同程度超标,属于未达到《环境空气质量标准(GB3095-2012)》的城市。根据《中华人民共和国环境保护法》《中华人民共和国大气污染防治法》和《广东省环境保护厅关于印发广东省环境保护“十三五”规划的通知》(粤环〔2016〕51号)等要求,我市作为空气质量未达标城市,需要编制环境空气质量限期达标规划,明确大气污染防治措施,在2020年底前实现空气质量6项主要污染物(二氧化硫、二氧化氮、可吸入颗粒物、细颗粒物、一氧化碳、臭氧)全面达标。为促进全市环境空气质量限期达标及污染防控工作,持续改善我市空气质量,制定本规划。
一、空气质量现状与存在问题
(一)环境空气质量时空特征。
近年来,我市各项污染物浓度逐步下降。其中,二氧化硫和一氧化碳已稳定达标;PM10(可吸入颗粒物)初步达标,但仍存在一定比例的日均浓度超标率;PM 2.5(细颗粒物)尚未达标,二氧化氮、臭氧超标天数有上升趋势,污染形势严峻。2015年,我市二氧化氮年均浓度超标17.5%,PM 2.5的年均浓度超标11.4%,臭氧日最大8小时平均第90百分位数浓度仅初步达标。首要污染物为二氧化氮的天数108天,占比39.9%;首要污染物为臭氧的天数84天,占比31.0%;首要污染物为PM 2.5的天数66天,占比24.4%。近3年来,我市二氧化氮、PM 2.5、臭氧为主导的复合型污染特征明显。

在空间分布上,二氧化氮的高值区域集中在市区中西部。PM 2.5高值分布相对平均,在市区中西部及南部的番禺区尤为突出。臭氧的高值区则出现在南部的番禺区和北部的花都区。
在时间分布上,秋冬季容易受不利污染物扩散及少雨的气象条件影响,10月至次年1月,二氧化氮、颗粒物的浓度较高;臭氧污染在温度较高的夏、秋二季常见,年度高值通常出现在7月至10月。我市空气质量国控监测点大部分位于西、中部的市中心,二氧化氮浓度日变化与机动车流量变化相关度较高,呈现双峰值特征,第一个峰值是8时至9时,第二个峰值是19时至20时,与上下班高峰时段重合;PM 2.5日变化呈现非显著性单峰值结构,出现时间为20时至21时左右,与多源排放大气化学反应滞后及夜间混合层高度减小相关;夏、秋二季的臭氧浓度在11时开始上升,在15时左右达到峰值,太阳落山后浓度急剧下降。
(二)大气污染物排放特征。
根据我市大气污染物源排放清单研究结果,2014年,我市排放二氧化硫为7.8万吨,氮氧化物为23.1万吨,一氧化碳为36.5万吨,挥发性有机物为22.2万吨,氨气为2.2万吨,PM10为12.1万吨,PM 2.5为5.7万吨。其中,化石燃料固定燃烧源是二氧化硫的主要来源,占比达72.0%;移动源在氮氧化物排放中占比最大,达67.9%,移动源氮氧化物排放量前三位依次为道路移动源、船舶和工程机械;工艺过程源、溶剂使用源和道路移动源是挥发性有机物的主要排放源,三者合计占比达到86%;一次排放的PM10和PM 2.5则主要来源于扬尘源和固定源,其中扬尘源在一次排放的PM10和PM 2.5中占比分别达到51.7%和26.2%;氨气主要来源于农业源。
2015年大气污染物源排放清单研究结果显示,我市主要污染物排放量均呈下降趋势。其中,二氧化硫为5.3万吨,氮氧化物为18.7万吨,一氧化碳为28.2万吨,挥发性有机物为18.2万吨,氨气为2.3万吨,PM10为11.8万吨,PM 2.5为5.2万吨。与2014年相比,除船舶排放污染在二氧化硫排放中占比增大外,其他各主要污染源在各污染物排放的占比变化相差不大:道路移动源、非道路移动源中的船舶和工程机械在氮氧化物排放占比依然较大;工艺过程源、溶剂使用源和道路移动源仍然是挥发性有机物的主要排放源;扬尘源在PM10和PM 2.5一次排放的占比有所增加。

(三)面临的主要问题。
1.复合大气污染相对严重。珠三角区域大气复合污染特征明显;位于核心区域的广州市,二氧化氮、PM 2.5浓度较高,同时臭氧污染超标率偏高,复合大气污染问题显著。
2.区域污染传输影响明显。我市与周边的主要城市佛山、东莞等连为一体,在大气环流及大气化学的双重作用下,城市间大气污染相互影响明显。我市与周边城市大气污染积累过程明显同步、相关,需要与周边城市联防联控,共同持续改善空气质量并实现目标。
3.二氧化氮达标压力大。移动源是我市二氧化氮占比最大的排放源,包括道路移动源和非道路移动源。我市虽然从2012年7月起实施了中小客车总量调控管理措施,但机动车保有量仍然较大,同时存在一定数量外地车本地化使用情况,加剧了交通拥堵,使机动车在氮氧化物污染中的占比逐年快速递增。我市虽逐步落实和深化非道路移动源控制,但船舶污染控制力度仍有待强化,对施工机械等非道路移动源尚缺乏有效的监管和治理措施。随着近年来我市电厂和工业锅炉的脱硝工作深入推进,工业源氮氧化物减排空间有限,我市二氧化氮指标能否按期达标,移动源减排至关重要。
4.臭氧短期内整治难度较大。臭氧是氮氧化物与挥发性有机物经由大气光化学反应生成的二次污染物,是具有远距离输送特点的典型区域性污染物,需要珠三角各城市联合开展多污染物协同治理才能有效控制,治理难度远大于一次污染物治理,在欧美等发达国家仍然是大气污染治理难题。2014年以来,臭氧已经超越PM 2.5成为影响珠三角区域环境空气质量的首要污染物。挥发性有机物是臭氧生成的前体物,涉及的行业类别广泛,排放基数尚不够完善,单位治理和监测成本较高,全过程治理难度较大,治理工作在国家、省层面处于起步阶段。
5.PM 2.5治理仍须持续强化。PM 2.5化学组分复杂,主要由一次排放以及挥发性有机物、二氧化硫、氮氧化物和氨等前体物经复杂的大气化学过程转化形成的二次污染物组成,其治理难度远大于单纯削减一次污染物。虽然近年来我市PM 2.5浓度持续下降,但要实现稳定达标仍需付出较大的努力,同时需要通过区域联动共同治理。
二、空气质量形势预测与达标压力
(一)大气污染防治成效。
1.大气环境综合整治全面推进。
“十二五”期间,我市深入推进大气污染综合整治,先后制定实施《大阳城集团娱乐视频办公厅关于印发广州市2012-2016空气污染综合防治工作方案的通知》(穗府办函〔2012〕163号)、《大阳城集团娱乐视频办公厅关于印发广州市大气污染综合防治工作方案的通知》(穗府办函〔2014〕61号)等综合性指导文件,大力推进大气污染防治各项措施。一是优化产业结构和能源结构,淘汰落后产能,促进高污染企业搬迁。二是强化工业燃煤污染治理,基本完成燃煤电厂超洁净排放改造和高污染燃料锅炉整治。三是全面防治机动车排气污染,严格控制新车源头污染,建立在用车环保达标管理机制,基本完成黄标车淘汰。四是推进扬尘污染精细化管理,提升道路扬尘、工地扬尘及运输过程扬尘的监管能力。五是建立挥发性有机物排放重点企业清单,启动从原辅材料优选、工艺过程到末端治理的全过程综合整治。六是狠抓餐饮业污染整治,创新我市餐饮业油烟治理机制。七是逐步推进船舶等非道路移动源污染控制。八是完善大气污染防治科学研究,为整治工作提供科学支撑。
2.主要污染物排放总量逐年下降。
“十二五”期间,我市大力推进主要污染物总量减排工作,制定实施了《关于印发广州市“十二五”主要污染物总量控制规划的通知》(穗环〔2012〕110号)、《大阳城集团娱乐视频关于印发广州市“十二五”主要污染物总量减排实施方案的通知》(穗府函〔2013〕24号),并以工程减排、监管减排、结构减排为主要抓手,全面完成了“十二五”主要大气污染物总量控制目标。通过实施工业污染治理设施建设、燃煤电厂超洁净排放改造、淘汰落后产能、燃煤锅炉整治、黄标车淘汰等减排项目,取得了显著的减排成效。截至2015年,二氧化硫、氮氧化物均超额完成省下达我市的“十二五”总量减排任务。
3.空气质量总体逐步提升。
随着空气污染综合整治的深入推进,我市环境空气质量逐步提升。“十二五”期间,二氧化硫从33微克/立方米下降至13微克/立方米,降幅60.6%;二氧化氮从53微克/立方米下降至47微克/立方米,降幅11.3%;PM10从69微克/立方米下降至59微克/立方米,降幅14.5%;PM 2.5从2013年实施空气质量新标准的53微克/立方米下降至39微克/立方米,降幅26.4%。
(二)大气污染防治形势。
1.存在的机遇。
绿色发展成为重大发展理念。党的十八大将生态文明建设纳入“五位一体”总体布局。党的十九大进一步提出加快生态文明体制改革、建设美丽中国的宏伟蓝图,提出坚持“节约优先、保护优先、自然恢复为主”的方针,形成节约资源和保护环境的空间格局、产业结构、生产方式和生活方式。
同时,公众环境保护意识日益增强。随着生活水平不断提高和生活方式转变,公众对享受优质环境的需求越来越大,控制和减少大气污染已成为公众关注的焦点,公众的环保意识、责任意识、监督意识和环境法制观念日益增强。
2.面临的挑战。
社会经济发展需求与环境制约的矛盾突出。根据宏观预测,在不采取进一步严控措施的情形下,按照现有的经济增长速度和污染控制水平,到2020年,二氧化硫、氮氧化物、挥发性有机物、PM10和PM 2.5的年排放量预计将分别达到9.1万吨、28.3万吨、27.3万吨、13.6万吨和6.6万吨,比2014年分别增加1.3万吨、5.2万吨、5.1万吨、1.5万吨和0.9万吨,我市空气质量将持续恶化。
大气环境问题复杂多样,治理难度日益加大。工业燃煤和道路移动源污染控制机制不断完善,减排空间有限;能源结构和产业机构仍需进一步优化;扬尘、挥发性有机物等精细化管理水平有待提高;船舶、工程机械等非道路移动源污染控制刚刚起步;“散乱污”场所清理整顿力度仍需加强。空气质量进一步改善难度加大,单位治理成本剧增。
(三)空气质量达标压力。
截至2015年,我市环境空气常规六项污染物中,二氧化硫、一氧化碳已稳定达标,且浓度值远低于国家二级标准;PM10年均浓度实现了达标,但日均浓度存在超标现象;二氧化氮年均浓度虽呈下降趋势,但下降幅度有限,距离标准值还有较大差距;PM 2.5年均浓度近3年虽呈下降趋势,并已接近国家标准,但仍未达标;臭氧作为珠三角区域环境空气的首要污染物,我市要实现臭氧日最大8小时平均浓度超标率下降的目标也面临重大挑战。2015年,我市环境空气质量达标天数比例为85.5%,离2020年达标天数比例90%的目标值还有一定差距;二氧化氮、PM 2.5近3年均超过国家二级标准,是需要优先控制的污染物;臭氧超标率居高不下,影响我市达标天数比例,需要重点控制。
三、规划总则
(一)指导思想。
紧紧围绕“五位一体”总体布局,牢固树立创新、协调、绿色、开放、共享的发展理念。以环境空气质量达标为核心,着力解决以二氧化氮和PM 2.5为重点、兼顾臭氧的大气污染问题,推动环境空气质量持续改善,促进经济、社会和环境的协调发展。
(二)规划原则。
1.统筹协调、相互衔接。空气质量限期达标规划与国家宏观经济政策、节能减排重大战略和产业发展规划等有机衔接,与我市环境保护总体规划、“十三五”环境保护规划等相协调,任务措施是城市经济社会发展规划的重要内容。将达标规划的实施作为优化经济发展和能源结构调整的重要手段,推动经济发展和环境保护双赢。
2.综合评估、科学施治。重点针对影响我市空气质量达标的二氧化氮、PM 2.5和臭氧,分析其超标点位和超标时段,综合运用大气污染物源排放清单、数值模拟、污染来源解析等技术手段,有针对性地制定达标措施,科学优化达标方案。结合政策要求、减排潜力估算等,提出控制目标,做到精准施策、靶向治理。
3.项目落地、责任落实。围绕不同阶段空气质量改善目标,推进多污染物协同减排,量化各项污染物的防治要求,明确工作任务,分解落实到相关部门和单位。
(三)规划范围。
规划范围为我市辖十一区,共7355.32平方公里的区域。
(四)分阶段规划达标时限、目标。
分阶段目标年分别为2020年和2025年。2020年为近期规划年,要求多污染物协同减排成效显著,空气质量实现全面达标,空气质量达标天数比例达到90%以上。2025年为中远期规划年,要求空气质量全面稳定达标,并在此基础上持续改善,臭氧污染得到有效控制,空气质量达标天数比例达到92%以上。

(一)总体战略。
以环境空气质量达标为核心,优化产业结构和布局,推进能源结构调整,不断巩固火电行业超低排放和工业锅炉整治成果,深化机动车船等移动污染源污染控制,加快推进挥发性有机物综合整治,提高扬尘、餐饮业管理水平,促进多污染物协同控制及区域联防联控,提升大气污染精细化防控能力。
(二)分阶段战略。
到2020年,全面深化能源及产业结构,优化工业布局,大力推进并有效控制机动车船等移动源污染,不断巩固并深化火电行业超低排放和工业锅炉整治的成果,加大氮氧化物和VOCs(挥发性有机物)协同减排力度,实施VOCs原辅材料清洁化替代工程,全面加强环境监控和精细化管理能力建设。全面完成“十三五”二氧化硫、氮氧化物和VOCs的减排任务,二氧化氮和PM 2.5达到国家二级标准,臭氧污染得到初步控制并有效降低日均超标率。
到2025年,不断巩固和深化“十三五”综合整治的成效,全面推进清洁原料替代及清洁能源利用,通过优化工艺流程大力提高各行业清洁化生产水平,提升大气环境精细化管理能力,建立城市空气质量联合会商和联动执法机制,臭氧污染得到进一步控制,空气质量持续改善。
五、近期产业和能源结构调整措施
(一)优化产业结构和布局,统筹环境资源。
1.优化工业布局,落实大气环境空间管控。
统筹考虑区域环境承载力、人口承载力、基础设施承载力和大气环流特征,优化我市主体功能区划。加快完成全市能源、工业发展规划及其他专项规划的环境影响评价工作,依据区域资源环境承载力合理确定产业发展布局、结构和规模,提高准入门槛,规模以上工业项目应入驻工业园区或产业基地,提升工业园区和产业基地的环境管理水平。加强战略、规划、建设项目环评联动,在建设项目环境管理中落实战略和规划环评要求,进一步强化规划环评对项目环评的指导和约束作用。落实《大阳城集团娱乐视频关于印发广州市城市环境总体规划(2014-2030)的通知》(穗府〔2017〕5号)中关于大气环境空间管控以及空气质量功能区管理要求。
2.严格环境准入,强化源头管理。
(1)严格控制高耗能、高污染项目建设,推进产业结构战略性调整。
禁止新建、扩建燃煤电厂和企业自备发电锅炉,严禁新建、扩建石化、水泥、钢铁、平板玻璃、铸造、建材、有色金属等高污染、高能耗企业。
结合“退二进三”和“三旧”改造,按照产业结构调整指导目录,严格限制平板玻璃、皮革、印染、水泥等行业规模。2020年前,限制石油化工类企业扩建与增加产能。
推进产业结构战略性调整,优质高效发展现代服务业,增强先进制造业核心优势,培育壮大战略性新兴产业。
(2)严格控制污染物新增排放量。
将污染物排放总量作为环评审批的前置条件,以总量定项目。对排放二氧化硫、氮氧化物的新建项目,实行区域内现役源2倍削减量替代;对排放工业烟粉尘、挥发性有机物的建设项目,按照国家相关要求逐步实行减量替代。严格实施环评制度,将环境空气质量达标情况纳入规划环评和相关项目环评内容。
3.推动供给侧结构性改革,实施传统产业绿色化升级改造。
充分发挥市场机制的倒逼作用,综合运用差别电价、惩罚性电价、阶梯电价、信贷投放等经济手段推动落后和过剩产能主动退出市场。严格执行环保、安全、质量、能耗等标准,对达不到要求的企业责令整改,整改仍不达标的依法关停退出。实施传统产业绿色化升级改造,对化工、建材、轻工、印染、有色等传统制造业全面实施能效提升、清洁生产、强化治污、循环利用等专项技术改造。到2020年,全市1500家企业通过清洁生产审核,规模以上工业企业审核率达到30%以上,创建市级清洁生产企业500家,培育省级清洁生产企业100家。
(二)优化能源结构,加强能源清洁化利用。
1.大力发展清洁能源及可再生能源。
大力推进天然气、电力等清洁能源及可再生能源发展,拓宽渠道增加清洁能源供应量,使天然气、电供应量满足我市能源结构调整需要。加快天然气全市“一张网”建设,结合“十三五”能源规划积极推进黄埔、花都、增城等区天然气热电联产工程,建设一批各具特色的冷热电三联供天然气分布式能源站。扩大天然气供应范围,按照重点工业园区全覆盖、高污染燃料禁燃区基本气化的目标,加快推进气源工程建设。提高清洁能源和可再生能源消费比重,实现清洁能源供应和消费多元化。创新机制降低工业用天然气供应价格,扩大天然气应用领域。
2.实施煤炭消费总量控制。
削减煤炭消费总量,实行煤炭消费总量中长期控制目标管理。到2020年,我市煤炭消费量控制在1363万吨以下。
3.扩大高污染燃料禁燃区范围。
进一步扩大高污染燃料禁燃区范围,巩固“无煤街道”“无煤社区”“无煤工业园区”创建成果。已建成的使用高污染燃料的各类设施要限期拆除或改用天然气、液化石油气、管道煤气、电或其他清洁能源,对逾期继续燃用高污染燃料的设施依法强制拆除。
4.加快集中供热项目建设。
大力发展热电联供和集中式能源站项目,建设系统完备的集中供热体系,新建工业园区要以热电联产企业或集中式能源站为供热热源。按照《广州市能源工作领导小组办公室关于印发广州市工业园区和产业集聚区集中供热实施方案(2014-2017年)的通知》(穗能源办〔2014〕6号)部署加快推进集中供热建设,推进生物质成型燃料锅炉集中供热示范项目建设,引导用热企业向园区及集中供热范围集聚,力争到2017年,全市具备一定规模用热需求的园区基本实现集中供热,集中供热量占园区供热总规模的70%以上;到2020年有用热需求的工业园区全面实现集中供热。全面清理淘汰集中供热范围内的高污染燃料分散供热锅炉,逐步推进集中供热范围内生物质成型燃料等其他燃料锅炉的淘汰替代。
六、近期大气污染治理的措施
(一)深化工业燃煤污染治理。
1.强化火电机组超洁净排放改造及监管。
2017年底前,完成10万千瓦及以上燃煤机组(含自备发电锅炉)淘汰或超洁净排放(超低排放)改造;2018年6月底前,全市燃煤机组全面淘汰或完成超洁净排放(超低排放)改造。结合国家、省政策,适时推进新一阶段“上大压小”节煤减排升级改造。
建立燃煤电厂超洁净排放日常监管机制,督促燃煤机组经超洁净排放改造后稳定达到燃气电厂排放水平,研究推进烟囱排放“水蒸汽”收集措施。推进燃气机组加装低氮燃烧及尾气脱硝装置措施,推进完善超洁净排放监测方法。
2.深化工业锅炉监管机制。
强化高污染燃料锅炉和生物质成型燃料锅炉的日常监管,保持锅炉排放监管高压态势,对排放超标等违法行为严格查处。完善淘汰锅炉报废机制,严防已淘汰锅炉重新流入市场。提高生物质成型燃料锅炉监管水平,逐步加严生物质成型燃料锅炉管理政策要求。研究推进燃气锅炉、窑炉加装低氮燃烧及尾气脱硝装置措施,2025年底前燃气锅炉基本实现低氮排放。加强燃煤燃油及生物质锅炉的燃料产品质量及锅炉燃用情况的监管。煤炭含硫量不得高于0.6%、灰分不超过15%;燃油含硫量不高于0.8%。
新建、改建、扩建固定资产投资项目和政府采购项目应优先选用列入高效锅炉推广目录或能效等级达到1级的产品。定期对在用锅炉进行检测和保养,通过减少散热、提高煤炭燃烧效率和调整运行负荷等措施来提高锅炉热效率。
3.完成工业窑炉等其他燃烧设置整治。
完成全市工业窑炉排放现状调查,2018年底前,基本完成高污染燃料窑炉的淘汰或改燃清洁能源。因生产工艺等客观条件制约经论证需沿用高污染燃料的窑炉,须按照脱硫、脱硝、除尘效率分别达到85%、60%、99%以上的要求完成治理设施升级改造。
(二)强化机动车及非道路移动机械污染控制。
1.大力发展可持续交通体系。
加强城市交通管理,优化城市功能和布局规划,推广智能交通管理,缓解城市交通拥堵,大力发展公共交通,倡导和鼓励绿色出行。加快轨道交通线路建设,推进新型有轨电车规划建设,优化公交线网,进一步拓展水上巴士服务范围,加大公共交通运力投放,大力规划建设城市外围轨道交通换乘枢纽。完善高架路、立交桥和行人过街设施建设,减少人流、车流的交织,减少汽车拥堵。
2.完善机动车使用管理政策。
依法完善中小客车总量调控措施,遏制汽车数量过快增长。积极推动落实对本地化使用外市籍车辆的交通管理措施,完善差别化停车收费等政策措施。联动周边城市推进非本市籍及过境车辆排气污染整治。2020年底前,基本形成机动车拥有、使用和城市交通、大气环境相协调的可持续发展机制。
3.推进车用油品及机动车排放标准升级。
加快车用成品油品质升级,提前供应国Ⅵ车用汽、柴油,车用汽油蒸汽压全年不超过60千帕。加强车用油品质量的监督检查,建立健全炼化企业油品质量控制制度,全面保障油品质量。提前实施机动车国Ⅵ排放标准。
4.加强在用车环保达标管理。
进一步完善I/M(机动车排气污染定期检查与维护)制度,提高检测机构和维修企业的检测维修水平,健全在用车环保达标管理长效机制。综合运用抽检执法和遥感监测等手段强化机动车排气污染控制,以大、中型客车及重、中型货车为重点,加大机动车集中停放地的尾气排放监督抽检力度。积极推进燃气公交车氮氧化物减排技术改造。
5.促进淘汰高排放汽车。
扩大黄标车限行范围,2017年7月起在全市行政区域内禁行黄标车,进一步增加电子警察抓拍执法点数量,全面压缩黄标车使用空间,到2017年底基本完成黄标车淘汰。加快老旧机动车淘汰更新步伐,推进国Ⅱ及以下老旧车的淘汰更新工作,研究在二氧化氮高值月份或不利气象条件下实施国Ⅱ及以下机动车限行措施。
6.加大对柴油货车的监管执法力度。
加大对柴油货车的日常排气抽测和监管力度,探索研究将机动车排气抽检、冒黑烟车查处与I/M制度相结合。加强对机动车排气检验机构监管,在全市检验机构逐步推广柴油车排气检测移动摄像装置,实现对柴油车排气检测过程更精确的实时监控。开展固定垂直式机动车遥感监测试点工作。
7.加快推进新能源汽车。
从2017年起,新增及更新的公交车100%使用纯电动汽车,力争到2018年底全面实现公交电动化。加大新能源出租车推广力度,结合充电桩配套进度等情况,逐步扩大新能源出租车推广应用规模。2017年起,环卫等公共服务领域每年新增或更新的车辆,选用新能源汽车的比例不低于55%且逐年提高5个百分点,其中纯电动汽车比例不低于35%且逐年提高5个百分点,鼓励物流领域新增或更新选用新能源汽车。每年党政机关和公共机构、企事业单位新增及更新的车辆,在满足工作需求的前提下,原则上全部使用新能源汽车。
加快新能源汽车配套充电桩建设,提高充电桩建设密度,扩大分布范围,逐步实现市内各行政街道充电桩有效覆盖,实行网格化便民服务运营管理。加快节能与新能源、清洁替代能源汽车技术开发,加强车辆购置、配套设施建设等方面的政策支持。
8.开展非道路移动机械污染控制。
开展施工工程机械、农用机械、农用运输车、铁路机车等非道路移动源以及飞机的大气污染物排放调查研究,2017年底前建立非道路移动源管理台账清单,适时建设非道路移动机械登记和排气监管检测系统。
严格实施国家第三阶段非道路移动机械排放标准。根据在用非道路移动机械排放地方标准制定情况开展对在用非道路移动机械的排放监督检查。
在完善非道路移动机械台账的基础上,划定非道路移动机械低排放区工作,区内禁止使用第三阶段排放标准之前的高排放非道路移动机械,促进高排放、服务年限较长的工程机械、农业机械淘汰或安装DPF(颗粒物捕集器)。
(三)大力推进VOCs综合整治。
1.建立更新VOCs排放清单。
结合广东省和我市VOCs排放重点企业名单,以现场调研、实地监测等手段为基础,全面深入摸查我市行业VOCs污染现状,完善工艺过程源、溶剂使用源、储存运输源等各类VOCs调查、监测及污染控制技术研究。动态更新我市工业企业VOCs排放清单,不断完善VOCs基础数据台账。开展VOCs重点监管企业信息管理系统建设。
2.提高VOCs排放类建设项目要求。
提高VOCs污染企业环境准入门槛。新、扩和改建排放VOCs的项目遵循“一流的设计、一流的设备、一流的治污、一流的管理”的建设原则进行严格把关,要求生产型、存储型、使用型等各类涉VOCs排放的项目在设计、建设中使用先进的清洁生产和密闭化工艺。
严格落实国家、省关于各行业低挥发性原辅料使用要求,适时编制我市低挥发性原辅材料使用比例、废气净化设施收集率和净化效率等技术规范。推广环境友好型原辅材料使用,鼓励VOCs排放重点监管企业优先采用具有环境标志的原辅材料。
实施原料替代工程。对于农药行业,开发绿色农药剂型,加快绿色溶剂替代轻芳烃和有害有机溶剂,大力推广水基化、无尘化、控制释放等剂型;对于涂料行业,重点推广水性涂料、粉末涂料、高固体分涂料、无溶剂涂料、UV(辐射固化)涂料等绿色涂料产品;在胶粘剂行业,加快推广水基型、热熔型、无溶剂型、紫外光固化型、高固含量型及生物降解型等绿色产品,限制有害溶剂、助剂使用;在油墨行业,重点研发推广使用低VOCs或无VOCs的非吸收性基材水性油墨、单一溶剂型凹印油墨、辐射固化油墨。
3.全面完成VOCs排放重点行业、重点企业综合整治。
按照环境保护部等6部门印发的《关于印发〈“十三五”挥发性有机物污染防治工作方案〉的通知》(环大气〔2017〕121号)、《广州市环境保护局关于印发广州市挥发性有机物污染综合整治工作方案(2017-2020年)的通知》(穗环〔2017〕52号)等部署以及“一企一方案”的原则,结合各行业生产工艺及排放特点,通过采取源头预防、过程控制、末端治理等综合措施逐步推进各重点行业、重点企业挥发性有机物综合整治。督促企业使用低VOCs含量的原辅材料,探索建立重点行业有机溶剂使用申报制度;推广清洁生产技术,采取有效措施防止或减少无组织排放和泄漏;强化治理工程建设,逐步推进VOCs在线监测设施建设,提高企业VOCs综合整治水平。
2017年底前,完成60%以上省级重点监管企业和年排放量500吨及以上市级重点监管企业的综合整治。2018年底前,按照“一企一方案”要求全面完成省级重点监管企业和年排放量100吨及以上、500吨以下市级重点监管企业的综合整治任务。2019年底前,全面完成年排放量1吨及以上、100吨以下市级重点监管企业的综合整治任务。2020年底前,对已开展综合整治企业进行全面梳理,全面完成全市重点行业、重点企业VOCs综合整治工作。各重点行业应根据本行业VOCs排放特点,采取有针对性的整治技术路线,确保减排目标、收集率及综合去除率水平达到国家、省相关要求。
4.控制含VOCs的溶剂使用。
在建筑装饰装修行业推广使用符合环保要求的建筑涂料、木器漆和胶粘剂,促进低挥发性有机物的建筑涂料和家用溶剂的推广使用。积极推进商用及家用溶剂产品挥发性有机物污染控制,服装干洗行业应淘汰开启式干洗机,提高干洗用溶剂冷凝回收率。干洗溶剂储存、使用、回收场所应具备防渗漏条件,并由有资质单位回收处理。
5.完善VOCs排放管理政策。
完善我市挥发性有机物排放控制管理规范。按照国家、省的要求开展VOCs排放总量控制工作,重点推进炼油石化、化工、表面涂装、印刷、制鞋、家具、电子制造等重点行业以及机动车、油品储运销等领域VOCs减排;重点加大活性强的芳香烃、烯烃、炔烃、醛类、酮类等VOCs关键活性组分减排。结合国家排污许可证核发、排污收费及环保税费改革等管理制度的改革进程,以及产品VOCs含量标准、VOCs排放限值标准体系的建立和完善进程,逐步完善我市VOCs排放各项管理政策。
(四)推进船舶污染控制。
1.加快岸电设施建设及应用。
新建沿海邮轮泊位和10万吨及以上的集装箱泊位配套建设岸电设施,新建其他大型码头泊位配套建设岸电设施或预留建设岸电设施的空间和容量。推进现有大型邮轮和集装箱码头实施岸电设施改造,2020年前完成50%的集装箱码头改造,力争2025年前全面完成主要集装箱码头改造。鼓励船舶配套建设靠港使用岸电的设备设施。
工作船和港务管理船舶靠港全部使用岸电。鼓励其他靠港船舶关闭燃油发电机,优先使用岸电。
2.改善港口用能结构。
2017年底前,完成所有RTG(轮胎式门式起重机)“油改电”工作;2020年底前,鼓励、支持采用LNG(液化天然气)等清洁能源驱动港作车船和其他流动机械,鼓励利用太阳能等清洁能源为港口提供照明、生产、生活用能等服务。
3.加强船舶油品使用和排放监管。
落实《交通运输部关于珠三角、长三角、环渤海(京津冀)水域船舶排放控制区实施方案》(交海发〔2015〕177号)及《广州市环境保护局广州海事局广州港务局广州市工业和信息化委员会关于加强船舶排放控制的通告》(穗环〔2016〕126号)要求,加强对内河船舶、到港的沿海和国际航行船舶燃油质量监管,查处船舶“冒黑烟”现象。对到港船舶燃油的硫含量抽检每年不低于1000艘。
敦促船舶在靠近港口区域和近岸海域使用低硫燃料,靠近港口区域减速航行,控制船舶氮氧化物排放。2016年8月1日起,我市辖区水域内的公务船、客渡船、珠江游船和港口作业船舶应使用硫含量小于等于0.035%m/m(质量百分比)的普通柴油;2016年10月1日起将该要求的实施范围扩大至广州港港区内所有内河船舶;普通柴油的硫含量按标准规定分别从2017年7月1日、2018年1月1日起下降至不大于50mg/kg(毫克/千克)、10mg/kg。2017年1月1日起,广州港港区内远洋船舶、沿海船舶靠岸停泊期间(靠港后的一小时和离港前的一小时除外)应使用硫含量小于等于0.5%m/m的燃油;2019年1月1日起,船舶进入广州港港区内应使用硫含量小于等于0.5%m/m的燃油;2019年12月31日前,根据上述控制措施实施的效果评估,确定是否将进入广州港港区内船舶燃油硫含量进一步降低至小于等于0.1%m/m。船舶可采取连接岸电、使用清洁能源、尾气后处理等与上述排放控制要求等效的替代措施。
4.推进燃料配套升级。
逐步推广船舶低硫燃油供应,配套港区加油设备。推行与低硫燃油相适应的船舶设备改造。根据国家相关标准的制定进展,鼓励推进内河电动船舶和在航船舶的柴油机改用液化天然气开发应用,推进船舶动力装置研发和升级换代,并配套建设足量的船用LNG加注站和充电桩。
5.大力推进船舶氮氧化物控制。
推动内河船型标准化,依法对超过使用年限的船舶不予检验发证并强制报废,促进老旧落后船舶淘汰。2025年底前,通过更新发动机、安装废气清洁设备或使用其他技术手段加大船舶氮氧化物排放控制力度。
6.开展近岸海域及港口空气质量监测。
开展近岸海域空气质量监测,2017年底前在南沙港等主要港区建立空气质量监测站点。
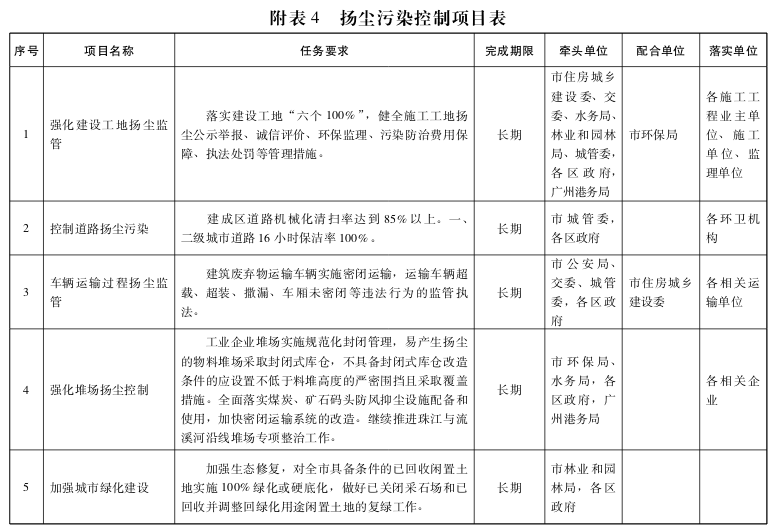
(五)落实扬尘污染精细化管理。
1.强化建设工地扬尘监管。
建立和完善扬尘污染防治长效机制,以新区开发建设和旧城改造区域为重点,实施建设工地扬尘精细化管理。严格落实绿色文明施工,重点做好施工场地围闭、地面硬化绿化、工地砂土覆盖、裸露地表抑尘、物料堆放遮盖、进出车辆冲洗等环节扬尘管控措施六个100%。健全施工工地扬尘监管信息公示及污染举报受理机制,完善建筑企业环保诚信评价制度和建设工程环保监理制度。督促建设单位将防治扬尘污染的费用纳入工程造价,并在施工承包合同中明确施工单位扬尘污染防治责任。完善住房城乡建设、环保、城管等部门建设工地扬尘监管信息共享及动态更新机制。推行建成区施工工地安装视频监控以及一定规模施工工地安装颗粒物在线监测设备。
2.控制道路扬尘污染。
改进道路清扫方式,推行城市道路清扫标准化作业,提高城市道路洒水保洁水平,建成区道路机械化清扫率达到85%以上。一、二级城市道路16小时保洁率100%。统筹安排道路建设工程,减少道路开挖面积,开挖道路实施分段封闭施工,及时修复破损路面。加强道路两侧绿化,减少裸露地面。
3.强化运输过程扬尘。
监督建筑废弃物运输车辆密闭、出工地前整洁装载,加大对建筑废弃物运输车辆超载、超装、撒漏、车厢未密闭等违法行为的监管执法力度,规范运输路线、优化装卸流程,严格落实车身冲洗和车厢严密遮盖等环保措施,严厉查处违法违规运输行为。对建筑废弃物运输车辆全面安装卫星定位装置。研究适当延长建筑废弃物运输时间措施。
4.强化堆场扬尘治理。
工业企业堆场实施规范化封闭管理,易产生扬尘的物料堆场采取封闭式库仓,不具备封闭式库仓改造条件的应设置不低于料堆高度的严密围挡且采取覆盖措施。堆场内进行搅拌、粉碎、筛分等作业时应喷水抑尘,在空气重污染期间禁止产生扬尘作业。物料装卸配备喷淋等防尘措施,转运物料尽量采取封闭式皮带输送。厂区主要运输通道实施硬化并定期冲洗或湿式清扫,堆场进出口设置车辆冲洗设施,运输车辆实施密闭或全覆盖,及时收集清理堆场外道路上撒落的物料。试点安装工业堆场网格化微型颗粒物在线监控设施,与城市扬尘在线监控平台联网,实现工业企业堆场扬尘动态管理。全面落实煤炭、矿石码头防风抑尘设施配备和使用,加快密闭运输系统的改造。继续推进珠江与流溪河沿线堆场专项整治工作。
5.加强城市绿化建设。
严格落实空间管制和绿地控制要求,提高城市绿地面积和绿化率。加强生态修复,对全市具备条件的已回收闲置土地实施100%绿化或硬底化,做好已关闭采石场和已回收并调整回绿化用途闲置土地的复绿工作。
(六)其他面源污染控制。
1.实施餐饮业油烟精细化管理。
深化餐饮业排污许可证管理制度。餐饮业户全面使用天然气、电等清洁能源;产生油烟的餐饮业户须全面安装高效油烟净化设施,设施正常使用率不低于95%。中型以上餐饮业户应安装油烟在线监控设施,逐步推进大型餐饮业户安装在线监测设施,到2020年大中型餐饮服务单位安装在线监控装置超过80%。推进餐饮业油烟集约化管理,具备条件的餐饮业场所推行油烟集中处理及治理设施第三方运营。主城区内禁止露天烧烤或有油烟产生的露天餐饮加工。修订《广州市餐饮场所污染防治管理办法》(市政府令第95号)。推广使用高效净化型家用吸油烟机,提高家用排油烟净化率。
2.推进农业面源治理。
开展绿色种植,因地制宜推广和开发生态农业实用技术,建设循环利用的生态农业模式,鼓励发展无公害农产品、绿色食品和有机产品。提升农药化肥施用效率,降低农药施用量;调整氮肥结构,降低铵态、酰胺态氮肥比例,扩大非铵态氮肥比例,增加包膜肥料等缓释型肥料、水溶肥料用量。推广各类生物、物理病虫害防治技术。改进施肥方式,提高机械施肥比例,强化氮肥深施,推广水肥一体化技术,减少农田氨排放。
推进农业秸秆综合利用,在白云、黄埔、番禺、花都、南沙、增城、从化等区推广秸秆直接还田利用、秸秆能源化与饲料化、秸秆工业化等综合利用措施,建立秸秆综合利用示范工程,提高秸秆资源化利用水平。到2020年,秸秆综合利用效率达到85%以上;到2025年,秸秆综合利用效率达到90%。加强秸秆焚烧监管,实行农作物秸秆禁烧网格化管理,完善区、镇、村三级秸秆或生物质焚烧责任体系。加强秸秆禁烧宣传力度,普及秸秆综合利用的经济、社会和生态效益,引导教育农民群众转变观念。禁止城市清扫废物、园林废物、建筑废弃物等露天焚烧。
3.加强养殖业废气治理。
加强对规模化畜禽养殖场(小区)污水处理设施及沼气池的运行状况监管。鼓励农村地区实施规模化畜禽养殖,在规模化畜禽养殖场开展密闭负压养殖试点,建设氨排放净化装置。限制人口密集农村畜禽散养,推进畜禽粪便生物处理技术。开展“种养一体”试点,根据种植业规模和土壤环境容量确定养殖规模,实现养殖业废弃物就地处理利用,减少农田化肥使用量,改良土壤结构,降低大气氨排放,促进农业生产和畜禽养殖废物利用良性循环。
4.推进污水处理系统废气排放治理。
加强污水处理系统工艺管理,强化重点位置臭气治理,减少恶臭气体产生。
(七)强化工业“散乱污”整治。
进一步强化工业“散乱污”场所的排查和整治,推动工业“散乱污”污染源环境整治长效化。加大治理加工小企业粉尘排放,强化治理皮具制造、漂染、印刷、汽车维修喷涂等小作坊的有机废气。2020年,全市各区基本完成小污染源排查工作,中心城区完成“散乱污”场所污染源的关停、治理并纳入有效管理。
(八)加强监控能力建设。
1.完善空气质量监测网络。
优化完善现有城市站、区域站、超级站建设,逐步建设并完善路边、码头、农村等网格化微型空气监测站点及垂直监测、遥感监测等专题站点。推进区级空气自动监测站建设,完善大气复合污染成分监测网,强化对污染较严重地区的污染源追踪解析。提升挥发性有机物、重金属监测能力,试点按空气质量标准开展汞、铅、氟等指标监测。根据广州塔地面空气质量自动监测点与广州塔3个不同高度层监测点共同监控污染物的高空输送监测成果,研究一次污染和二次污染的分布特征及来源。
2.加强重点污染源监控能力建设。
完善重点大气污染源烟气自动在线监测系统网络。建立我市重点排污单位名录每年动态更新机制,督促重点排污单位严格按照规定的监测要求开展自行监测,并将监测信息在环保部门的污染源自行监测信息平台及时发布。国家重点监控排污单位要建设稳定有效的污染源在线监测系统。纳入VOCs重点监管企业名录中的企业按照国家、省VOCs在线监测技术规范要求,分行业、分阶段逐步推进VOCs在线监测设施建设。2020年底前VOCs重点工业园区建立监测站点,安装网格化微型VOCs监测仪,实现挥发性有机物排放重点环节和部位的精细化管理。
3.推进机动车船排污监控能力建设。
完善I/M制度和工况法排气检测工作,健全在用车环保达标管理长效机制。加强机动车排气污染道路抽检和停放地抽检,增加黄标车电子警察抓拍执法点。推进船舶排污监控能力建设,推进使用快速检测柴油机氮氧化物排放的方法,实施在用船舶柴油机氮氧化物检测。加强对港口区域空气质量监测。
4.推进其他污染源监控能力建设。
逐步拓展工程机械、农用机械、飞机等移动源,建筑工地、堆场等扬尘源,畜禽养殖、农田施肥等农业源的监测与统计工作。
5.提升精细化管理能力。
完善PM 2.5来源解析工作机制和技术体系,逐步开展臭氧来源解析工作。结合大气污染防治、大型活动空气质量保障等工作需要,及时开展快速动态源解析工作。完善大气污染物源排放清单编制机制,实现源排放清单动态更新。逐步推进火电厂大气汞、铅排放控制研究和清单编制工作,开展火电厂碳捕捉试点。建立统一的大气环境管理业务平台,集成环境监测、污染源监控等环境信息,建立污染物减排与空气质量改善定量快速可视化评估体系,实现按季度调度、分析大气污染防治形势与进展的功能,为空气质量管理、污染物减排评估以及污染防治措施决策、考核提供支持。
(九)完善空气质量预报预警响应体系。
1.完善空气质量监测与预警平台。
完善二氧化氮、臭氧、PM 2.5的测报及综合分析,建设精细化空气质量综合预报预警平台,进一步加强环保、气象部门的对接协作,完善空气污染预警机制及预警信息传输体系,提高环境空气质量短、中、长期预报准确率,及时预报极端不利气象条件对空气质量的影响。推进广州南沙小虎岛化工园区有毒有害气体预警体系建设。
2.实施以空气质量日变化为依据的应急响应措施。
完善环境空气重污染应急响应机制。完善环境空气重污染应急测报、信息发布、部门协作、市区联动、措施落实、社会参与等应急响应体系,组织实施环境空气重污染应急响应演练,提高应急反应能力。每季度更新污染物不稳定达标排放的企业名单及应急重点监管企业名单。完善轻度以上空气污染强化监管联动措施。
(十)完善环境管理政策措施。
1.完善财税补贴激励政策。
加大大气污染防治资金投入。逐步调整财政补贴资金的使用方式,相关补贴资金由建设环节为主逐渐转向兼顾运营环节。落实国家对企业环保基础设施运营环节及对环保运营商的税收优惠政策。完善节能环保汽车财税补贴激励政策。推行政府绿色采购,完善强制采购和优先采购制度,逐步提高节能环保产品的比重。
2.深入推进金融贸易政策。
推行“绿色信贷”制度,将企业环保信用评级结果作为授信审查的条件之一。鼓励金融机构根据环保部门信用评级的结果,优先对污染治理或减排成效显著的企业给予信贷支持,在贷款规模、期限和利率上给予优惠。
3.深化排污许可及大气治理经济政策。
按照国家、省关于排污许可管理工作的部署,在2020年前完成覆盖所有固定污染源的排污许可证核发工作。根据国家排污收费及环保税费改革工作部署,进一步完善扬尘、挥发性有机物整治经济政策。
4.拓宽投融资渠道。
健全PPP(政府和社会资本合作)机制,进一步鼓励社会投资特别是民间投资参与生态环保等重点领域建设,在同等条件下,政府投资优先支持引入社会资本的项目。通过特许经营、购买服务、股权合作等方式,建立政府与社会资本利益共享、风险分担、长期合作关系。鼓励金融机构对民间资本参与的生态环保项目提供融资支持。
5.健全环境信息公开制度。
健全环境信息发布机制,提高环境质量信息获取渠道的便捷性和多样性,保障公众对政府决策的知情权、参与权与监督权。畅通环保部门与其他职能部门、各级环保部门间的信息沟通渠道,加强部门间协作,促进各部门发布的生态环境保护方面的信息口径统一、内容互补。
充分发挥社会监督作用,根据《环境信息公开办法(试行)》(国家环境保护总局令第35号),按照自愿公开与强制性公开相结合的原则,推动大气污染物排放各重点企业及时、准确地公开企业环境信息,建立特征污染物监测报告制度并向社会发布年度环境报告书。完善企业环保信用管理机制,定期开展污染源排放情况的评估并向社会公告。建立重污染行业企业、涉及有毒废气排放企业、上市公司、市政公共设施环境信息强制披露制度,鼓励全社会参与大气环境保护监督工作。
七、重点工程
重点工程包括工业燃煤污染整治、挥发性有机物整治、机动车船等移动源污染控制、扬尘污染控制等污染防治措施和环境监测预警中心项目等7项能力建设,以及达标规划评估等6项科技支撑重点项目(详见附表)。
八、近期规划实施保障措施
(一)加强组织领导。
落实规划实施领导责任制,建立政府负总责、各部门各尽其责的工作机制。市环保局牵头组织协调规划实施,制定年度实施计划并组织推进,监督规划目标、任务和措施落实情况,对规划实施情况进行评估并纳入年度环保目标责任考核的内容。市发展改革委牵头推进产业结构与能源结构优化调整。市工业和信息化委根据国家和省的产业政策要求牵头推进淘汰落后产能工作。市财政局负责审核环保、节能等相关资金,按规定纳入财政预算。市住房城乡建设、交通、水务、园林、城管等部门负责扬尘污染控制及监管。公安、交通、渔业、海事、港务等部门根据各自职责负责对机动车、船舶大气污染防治的监督管理。各区政府对本区环境空气质量负责,依职责组织落实大气污染防治工作。
各有关单位要按照规划确定的各项任务和要求,以及规划实施的年度计划,组织制订本区、本部门具体实施方案,细化分解各项工作任务,明确落实责任。健全规划实施的沟通协调机制,各相关部门定期组织研究解决推进达标过程中遇到的重大问题。加强大气环境管理队伍建设,增加人员配置,全面推进监测、监察、宣教、信息等大气环境保护能力标准化建设。
(二)严格考核评估。
建立健全干部行政监察和考核制度,并将考核情况作为干部选拔任用和奖惩的依据之一。建立达标规划年度分析、中期评估、终期考核的机制,对实施过程中遇到的问题及时调整和修正,实现规划项目库的动态调整。建立健全大气环境治理后督察机制,强化大气环境治理综合督查。
年度分析结合环保目标责任考核开展,每年进行一次。通过分析及时跟踪国家相关法律法规的新要求、重点行业新工艺新技术、城市环境空气质量改善状况等,并作为中期评估的依据之一。
中期评估实行“滚动实施、动态调整”的管理模式,每3年进行一次,目的是进一步明确达标规划控制目标的实现程度或设定的合理性,从而调整和优化控制目标和控制措施,评估的方式采用定性和定量相结合,评估的内容应包括当前国际先进水平及广州的差距、我市空气质量的改善程度、规划目标设定的合理性、规划指标实现情况、主要政策措施实施进展和效果、重点任务的推进进度、相关投资及使用情况、规划实施机制建设及运作情况、下一阶段规划实施中需要调整的内容和需要进一步加强的方向等建议。
终期考核将综合各年度分析及中期评估情况,以空气质量全面达标及持续改善为标准,对规划实施情况进行最终评价,并根据评价结论为远期空气质量提升及大气污染整治工作指明方向。
(三)加大资金投入。
切实增加环境空气质量改善的投入,将环境保护资金列入本级预算,加大对重大工程建设项目的支持力度。各级政府按照规划提出的要求,制定、细化和落实具体的环保工程项目,对规划所列的项目优先安排,列入年度重点建设投资项目并落实经费保障。在财政预算中安排一定资金,采用补助、奖励等方式,支持节能减排重点工程、高效节能产品和节能环保新技术新工艺推广、污染减排监管体系建设等。
充分发挥环保资金杠杆的撬动作用,以奖代补、以奖促治,推动企业配套治理资金投入,提高企业治污减排积极性。按照“政府主导、市场运作、社会参与”的原则,引入多元化建设投资主体,引导社会资金投入大气污染治理工作。
(四)完善法规制度。
继续完善我市大气污染防治环境法规体系建设。大力开展大气污染防治政策措施研究,重点探索以经济杠杆为手段的污染控制措施,创新环境管理制度。主要围绕工业企业环保准入要求、机动车限排、重点行业大气污染治理、推行清洁生产要求等方面开展研究,为我市推行大气污染物减排措施提供法规及政策依据。
(五)强化科技支撑。
加快环保技术创新平台建设,联合高校、科研机构实施环保技术攻关,形成环境科研支撑体系。开展PM 2.5、臭氧等污染物来源解析及传输扩散规律、气象条件对空气质量影响规律等方面的科学研究以及清洁生产、大气污染物治理技术开发,引进和推广应用各类大气污染治理的新技术、新工艺、新产品。充分发挥环保专家的咨询作用,对环保专家库进行完善与动态更新。健全研究团队,为达标规划政策方案的制定、评估等提供有力的技术支撑。建立城市空气质量定期会商机制。
(六)加强宣传教育。
定期举办全市性的大气污染防治和生态建设宣讲、公益赛事等活动,宣传环境保护知识及环境保护科研成果,提高公众的参与意识和自觉保护环境意识。
(七)加强区域合作保障机制。
积极实施区域大气污染联防联控,全面加强与周边城市的沟通与合作。积极推动政策制定同步协调,实现大区域内大气环境管理制度的整体对接。推动建立健全大区域内大气环境状况信息共享机制,建立共享信息平台,互通区域内重大项目审批、执法等信息。公开跨界重点大气污染源信息、联合整治工作计划及实施进度,提高联防联治效能。
附图:











大阳城集团娱乐视频办公厅秘书处 2017年12月26日印发
关注 · 广州政府网