穗府〔2018〕5号
大阳城集团娱乐视频关于印发2018年市政府工作报告部署工作责任分工的通知
各区人民政府,市政府各部门,各直属机构:
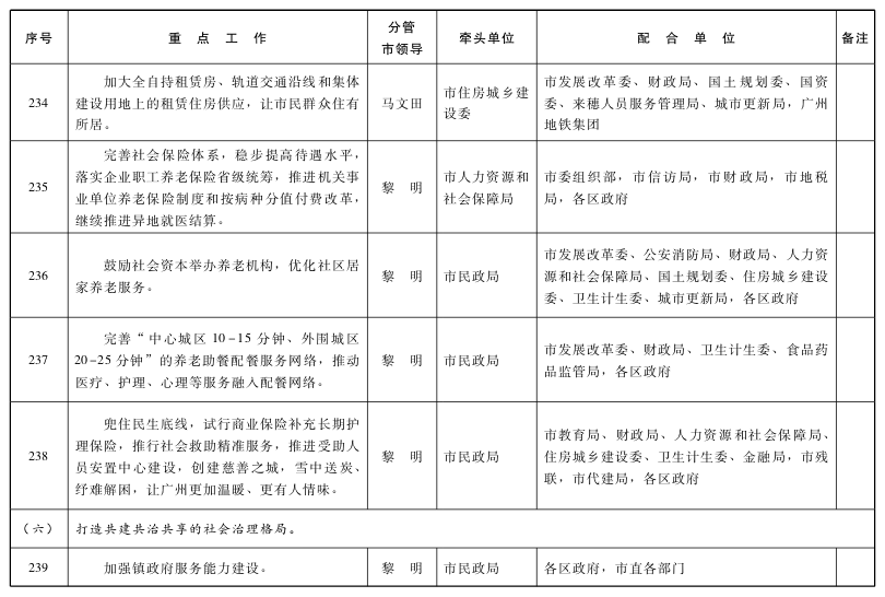
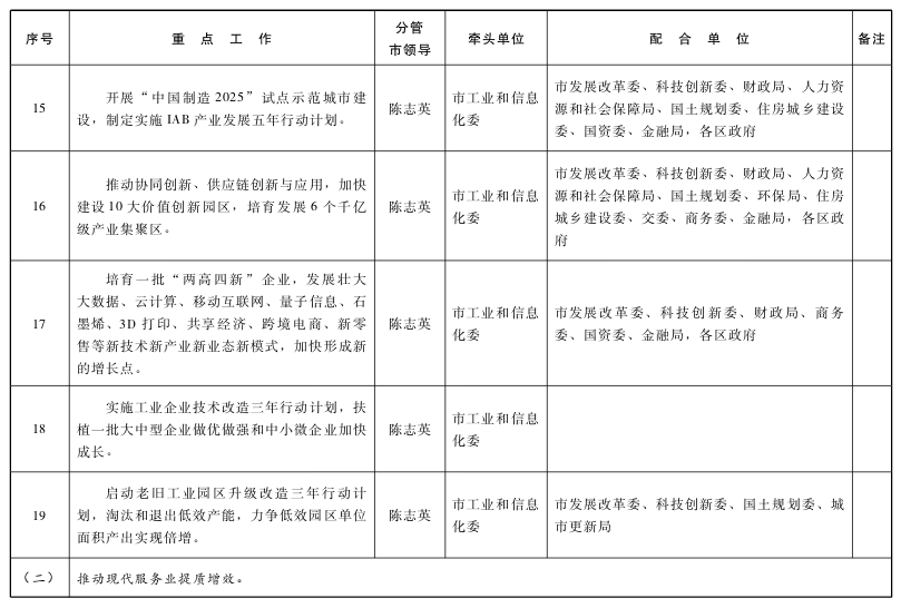
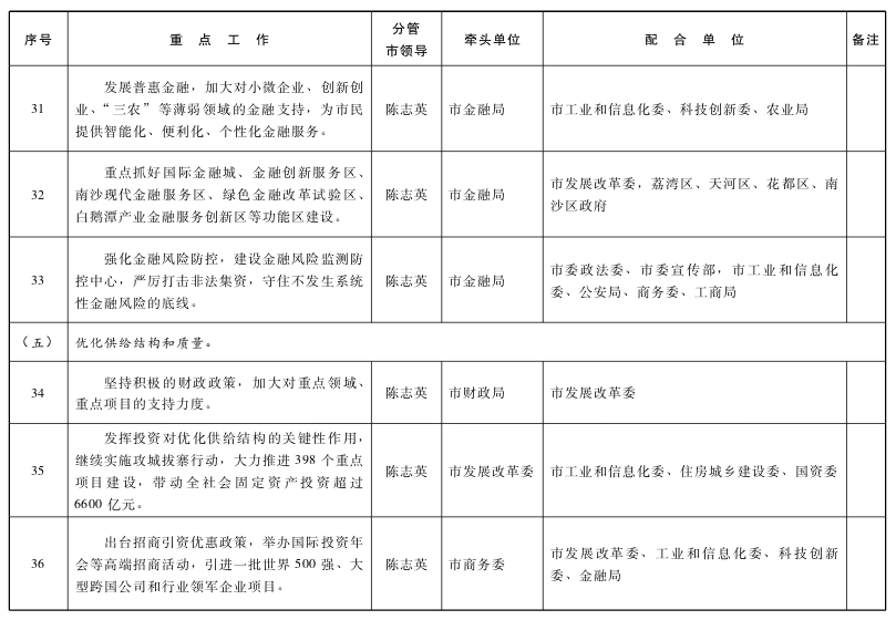
《2018年市政府工作报告部署工作责任分工》已经市政府第15届34次常务会议审议通过,现印发给你们。全市各级各部门要按照工作分工,切实落实责任,抓紧制订实施方案,细化任务目标、工作措施、完成时限和各层级责任人,以钉钉子精神狠抓工作落实,确保按时高质高效完成2018年各项重点工作任务。
大阳城集团娱乐视频
2018年2月13日







































大阳城集团娱乐视频办公厅秘书处 2018年2月23日印发