

穗府〔2018〕7号
大阳城集团娱乐视频关于修订广州市建设“中国制造2025”试点示范城市实施方案的通知
各区人民政府,市政府各部门、各直属机构:现将修订后的《广州市建设“中国制造2025”试点示范城市实施方案》印发给你们,请认真组织实施。执行中遇到问题,请径向市工业和信息化委反映。
大阳城集团娱乐视频
2018年3月12日
广州市建设“中国制造2025”试点示范城市实施方案
为贯彻落实“中国制造2025”和《广州制造2025战略规划》,全面实施制造强市战略,根据《工业和信息化部关于广州市创建“中国制造2025”试点示范城市的批复》(工信部规函〔2017〕169号)要求,现就我市全面推进“中国制造2025”试点示范城市建设,制定本方案。
一、总体要求
(一)思路和原则。
围绕创建“中国制造2025”试点示范城市,深入贯彻创新、协调、绿色、开放、共享的发展理念,落实“创新驱动、质量为先、结构优化、融合发展、绿色低碳、开放发展”六大指导方针,聚焦“IAB”(新一代信息技术、人工智能、生物医药)重点产业行动计划,围绕八大重点领域加快实施八项重点工程,积极构建协同制造、协同创新体系,着力打造全国重要的高端装备制造业创新基地、国家智能制造和智能服务紧密结合的示范引领区、“一带一路”倡议重要支点和开放高地,主动探寻新时期特大城市及中心城市制造业转型升级可复制、可推广经验,辐射带动珠三角地区制造业整体水平提升,为全国探索形成有效的制造业转型升级新模式、新路径,推动我国早日迈入世界制造强国行列。
(二)发展目标。
到2019年底,制造强市建设取得重要进展,新一代信息技术对制造业发展的支撑能力大幅提升。建立起较为完善的制造业创新体系,掌握一批关键核心技术,技术创新处于国内领先,质量效益明显提高。培育一批国际知名、国内领先的行业优势骨干企业,重点领域的产业国际化布局取得积极成效。重点行业的单位工业增加值能耗、物耗、污染物排放达到国内领先水平。


(三)实施步骤。
1.创建实施阶段(2017年1月—2018年7月)。积极贯彻《中国制造2025》以及《广州制造2025战略规划》基本要求,各部门按本方案的职责分工落实各项重点工作,在重点领域遴选一批龙头企业或行业领军企业开展试点,加快培育符合“中国制造2025”战略的制造业产业体系,促进产业结构转型升级。
2.中期评估阶段(2018年8月—2018年12月)。全面组织开展各项试点示范工作,按照工业和信息化部的要求完善统计监测、绩效评估、动态调整和监督考核机制,对试点示范所涉及的各项指标和任务的完成情况进行全面科学的评估分析,总结成功经验,查找问题和不足,形成完整客观的评估分析报告,并及时上报工业和信息化部。
3.总结示范阶段(2019年1月—2019年12月)。根据评估分析报告以及三年来我市制造业发展实效,进一步修订完善相关指标、制度,充实发展经验,补齐发展短板,为全面推进“中国制造2025”发展提供具有指导意义的经验和行之有效的推广方法。
二、重点领域及方向
(一)智能装备及机器人。
1.发展目标。
充分发挥广州市智能装备基础优势,对接智能制造发展及传统产业智能化改造升级需求,打造智能装备及机器人产业集群。到2019年底,智能装备及机器人产业产值达到1000亿元。
2.重点领域。
机器人。整合工业和信息化部电子五所、国机智能、广州沈自所、沈阳新松等优势资源,加快推进省级机器人创新中心筹建,开展共性关键技术研究。突破先进数控系统、智能控制系统、智能化操作系统等关键技术,推进高精密减速机、高性能交流伺服电机、先进控制器、传感器和控制执行装置等机器人及系统集成关键技术和核心部件,加快发展具有核心自主知识产权的6轴以上多关节工业机器人、人机协作机器人、双臂机器人、重载AGV(自动导引运输车),培育发展清洁、金融、教育娱乐、救援、护理等服务机器人,探索发展新型智能机器人。依托极飞科技、中海达、工业和信息化部电子五所等优势资源,推动无人机在物流、农业、电力、石油、林业、气象、海洋水利、测绘等民用领域的应用。
轨道交通。以广州和谐型大功率机车修造基地及配套产业区、番禺南车城市轨道车辆维修组装基地、白云区神山装备制造产业园等为载体,大力发展重载电力机车、新一代绿色智能、高速重载城市轨道交通整车及产业配套、系统集成能力,提升发展车辆牵引传动系统及配电控制设备、智能控制、盾构机械等。开展工程总承包,重点培育轨道交通装备系统集成商、整体解决方案提供商、工程总承包商、智慧运营商。培育引进一批检测认证、系统集成、研发设计、工程总承包等企业和机构,拓展产业链前后端增值服务。推进广州龙头企业建立上下游产业联盟,打造具有全国乃至全球影响力的轨道交通装备制造集成研发基地。
智能成套装备和系统集成。推进精细化工、生物医药等流程类制造领域数字化车间与全自动化成套设备开发。加快发展汽车、船舶与海工装备、航空航天、电子等离散型制造领域智能化成形及加工成套设备、机器人智能化检测装配生产线、关键零部件成套加工装备、中高档数控系统、3D(三维)打印设备等智能成套装备和系统,以及智慧物流仓储装备系统。支持金融设备智能化发展,加快建设华南金融设备制造业基地。
3.发展路径和布局。
以黄埔区为轴心,以增城区、南沙区、番禺区、白云区和中心城区为依托,打造智能装备及机器人产业集群。黄埔区重点建设云埔工业区、黄埔机械谷智能产业园,加快推进广州数控和工业机器人产业园等产业化基地建设。增城区重点建设智能装备制造产业园与工业和信息化部电子五所无人机试飞基地,壮大博创机械、科利亚农业机械等骨干企业。南沙区重点建设大岗先进制造业基地,壮大鑫泰科技、井源机电等具有核心自主知识产权的智能装备及机器人骨干企业。番禺区重点建设石北工业区,壮大科盛隆机械、广州机床等骨干企业。白云区重点建设神山装备制造产业园、白云电器节能与智能电气产业园,壮大白云电气等骨干企业,建设轨道交通电力装备产业集群。中心城区依托科研资源集聚优势,加快发展具有核心自主知识产权的工业机器人,培育发展清洁、教育娱乐、医疗健康等服务型机器人,探索发展新型智能机器人。
4.重点区块导向(见附件)。
(二)新一代信息技术。
1.发展目标。
到2019年底,产业体系进一步完善,总产值突破7000亿元,加快构建以高世代面板和新型显示为核心的新一代显示技术研发体系和产业链,打造“世界显示之都”。
2.重点领域。
新型显示。着力加快乐金8.5代液晶面板、富士康10.5代显示器全生态产业园项目建设,引进上游半导体、集成电路,下游移动终端、液晶电视制造企业,推进建设“重点新材料研发及工程化”国家重大专项,推动广东省印刷及柔性显示创新中心(广东聚华印刷显示技术有限公司)创建国家制造业创新中心,突破印刷显示关键材料、印刷显示工艺、OLED(有机发光二极管)面板打印技术并产业化,打造千亿级平板显示产业集群。
集成电路。依托广州在北斗卫星导航射频、卫星通信射频、功放、数字多媒体等领域的基础优势,重点围绕移动智能终端、存储器、光电、照明、传感网、物联网等应用领域,引进和培育一批具有自主知识产权、具有国际影响力的集成电路设计龙头企业。加快发展12英寸、8英寸集成电路制造生产线,尽快建立以芯片制造为核心的产业链、供应链,在硅晶圆、光刻胶、抛光液、溅射靶材、金属丝线等专用原材料以及制程、量测设备等领域培育一批龙头企业。推动大功率器件、电源管理、基板等领域半导体分立器件和集成电路封装产业上规模、上水平。
人工智能。建立健全人工智能领域产业链,培育以大数据和云计算为支撑、具有广州优势的人工智能产业集群和产业生态。瞄准人工智能核心技术突破,着力加快基础硬件、核心算法开发、语音及语言理解、机器视觉、认知智能、脑机接口技术、机器翻译和智能技术应用等重点领域发展。推进智能产品创新,促进人工智能在制造、家居、汽车、软硬件终端、可穿戴设备、虚拟现实和服务业等领域的推广应用,着重实现规模化、集群化发展。
互联网。推进落实《工业和信息化部广东省人民政府合作框架协议》,大力发展互联网核心技术,推动互联网应用服务创新,创建国家互联网创业创新示范区。打造“一核五基十镇”,以琶洲互联网创新集聚区为核心,建设五大千亿级产业基地和十个互联网特色小镇,构建“产业圈层集聚,区域差异化发展”的完整产业生态圈。推广国家超级计算广州中心产业化应用,推动互联网、大数据、物联网等技术在交通、环保、物流、医疗、教育、政务等各领域的示范应用。发展实时工业操作系统及高端制造业嵌入式系统、以工业大数据平台与制造业核心软件为代表的基础工业软件、面向重大装备领域的工业应用软件,提高工业领域自主可控能力。
3.发展路径和布局。
以中心城区、黄埔区、南沙区、花都区、番禺区、增城区为核心,打造新一代信息技术产业集群。中心城区重点建设琶洲互联网创新集聚区、天河软件园、天河智慧城、越秀区“互联网+”小镇、荔湾区“互联网+”小镇、唯品会人工智能产业集聚区、中新广州知识城。黄埔区依托广州经济技术开发区,重点发展乐金8.5代液晶面板,加快推进广东省印刷及柔性显示创新中心建设和新型平板显示产业基地建设。南沙区加快推广广州超算中心南沙分中心产业化应用,重点推进广州南沙国际人工智能高级研究院、亚信数据全球运营总部、广州奥翼电子柔性显示总部及研发生产基地、晶科电子智慧创新产业基地等项目建设。花都区以临空经济工业园区为载体,加快建设中大氧化锌LED(发光二极管)芯片等光电科技项目。番禺区以广州大学城为载体,依托国家超级计算广州中心等资源,培育发展大数据、云计算、物联网等新一代信息技术。增城区以富士康10.5代显示器全生态产业园为载体,加快建设10.5代面板、基板玻璃及相关后段产品生产线。
4.重点区块导向(见附件)。
(三)生物医药与健康医疗。
1.发展目标。
到2019年底,力争生物医药产业产值超1300亿元,吸引1-3家世界500强医药企业来穗发展、3-5家国内龙头企业在广州设立研发中心或生产基地,培育3-5个年销售额超过10亿元的重大品种,创新研发5-10个新药,研发上市20-30个三类医疗器械产品。
2.重点领域。
生物技术与制药。依托广州中药产业的雄厚基础以及生化提取与基因重组蛋白等先发优势,重点发展中药有效成分的提取、纯化、质量控制新技术,加快新型中药饮片等新技术开发和应用。发展新一代基因测序技术以及基于基因信息和分子标志物的精准治疗技术,开展癌症、高血压、糖尿病、出生缺陷和罕见病的精准防治治疗。发展基于新靶点、新结构、新功能的抗体、蛋白、多肽、核酸和免疫细胞治疗等创新生物技术,推进化学合成创新药和现代中药生产及研发。抓住药品上市许可持有人制度试点机遇,支持建设1个中药(化学药)、1个生物药生产基地。
生物医学工程与高性能医疗器械。立足广州在IVD(体外诊断)产业的先发优势,重点发展分子诊断、即时检验(POCT)以及生物材料3D打印装备、医用有源植入式装置、高通量临床检验设备、微创外科和介入治疗装备、肿瘤治疗器械及设备、医疗急救及移动式医疗装备、高性能医学影像设备、康复工程技术装置等高性能医学检验医疗装备及器械。
智能健康管理系统及设备。发展即时健康检测设备、新型可穿戴健康信息采集与监测设备等智能健康监测及康复设备和产品,推进健康大数据与健康物联网技术开发及应用。
3.发展路径和布局。
以广州国际生物岛为核心,中心城区、白云区、黄埔区、南沙区、从化区多点布局,打造生物医药与健康产业集群。广州国际生物岛以生物医药领域研究和产品开发为主导,重点打造国家级生物医药研发基地。白云区依托广州生物医药基地重点发展医药制造业,加快推进国家健康城建设,打造“研发设计—医药制造—健康服务”全链条大健康产业集群。黄埔区以云埔工业区、广州经济技术开发区、中新广州知识城为载体,重点发展生物制药、化学合成创新药、现代中药、高端医疗机械设备,加快突破基于基因信息和分子标志物的精准治疗技术。南沙区加快推进中创生物科技与医疗器械产业园项目,整合华南地区优质医疗器械和生物科技企业。荔湾区依托大坦沙健康生态岛、广州国际医药港、广州3D打印产业园重点推进医药应用转化,探索发展3D打印医疗器械产业,形成医、疗、休、养、游全产业链的高端健康生态产业区。从化区以明珠工业园和高技术产业园区为载体,加快发展生物医药产业,推动本地生物医药企业做大做强。
4.重点区块导向(见附件)。
(四)智能与新能源汽车。
1.发展目标。
到2019年底,形成完善的产业配套体系和创新体系,智能与新能源汽车发展取得重大突破,自主品牌汽车实现跨越式发展,汽车制造业实现总产值5100亿元。
2.重点领域。
整车。重点推进广汽传祺等自主品牌轿车的研发、生产和品牌建设,提高零部件本地化配套能力,提升整车成本竞争力。在发展传统汽车的基础上重点谋划新能源及智能网联汽车、纯电动乘用车、插电式混合动力乘用车、混合动力商用车、燃料电池汽车、高附加值专用车等新一代汽车整车发展。鼓励广州汽车企业,尤其是自主品牌汽车企业开拓“一带一路”等海外市场。
汽车关键零部件。按照“153”战略(一个基地、五个园区、三个重点)构建广州国际汽车零部件产业基地,打造国际高端汽车零部件制造和出口基地、国家级新能源汽车零部件产业集聚区和国家级智能网联汽车零部件产业集聚区。围绕传统汽车整车企业,发展配套的动力总成、变速器、电子控制系统、轻量化部件等高端零部件。前瞻布局新能源汽车及智能网联汽车零部件,重点发展动力电池、驱动电机、电控系统、车载光学系统、车载雷达系统、高精定位系统、车载互联终端等。
智能网联汽车。加快广汽智联新能源汽车产业园建设,打造智能网联汽车国家测试验证中心和国家智能汽车测试与示范运行基地。支持广汽集团与国内外信息技术优势企业合作,整合区域内外网络开发、芯片集成、智能控制、信息通讯、传感定位、影像雷达等软硬件资源,搭建智能网联汽车研发与生产制造体系。构建广州汽车共性技术研究院,建立国家智能网联汽车共性基础技术研究和创新中心,大力开展多源信息融合、车辆协同控制、人机交互与共驾等技术的研究。支持广州中国科学院软件应用技术研究所牵头建设中国科学院智能网联汽车技术重点实验室。
3.发展路径和布局。
以番禺区、南沙区、花都区三大汽车制造基地为核心,以黄埔区、增城区、从化区新能源汽车项目为扩展,以“153”汽车零部件发展战略为依托,打造“整车—新能源汽车—高端汽车零部件”完整产业生态链。番禺区重点构建自主品牌、欧美系及新能源乘用车等多元化整车研发制造及高端汽车零部件基地。增城区重点构建欧美系、日系整车及汽车核心零部件、新能源汽车关键零部件生产基地。花都区重点建设日系整车、汽车核心零部件、新能源汽车关键零部件、零部件再制造、智能网联汽车测试与示范基地和国际汽车创新谷。南沙区重点构建整车、新能源汽车研发制造及关键零部件基地,打造区域零部件出口基地。黄埔区以广汽及永和经济区域为载体,以总成及关键部件为突破口,积极拓展汽车电子、新能源汽车等新兴领域,推动面向5G(第五代移动通信技术)技术的物联网、智慧城市示范区与汽车制造业相结合,加快汽车产业与电子信息、新材料、文化创意等产业的融合发展,打造从零部件生产、整车到配套服务汽车全产业链条。从化区重点发展商用车及新能源汽车零部件产业。此外,依托肇庆(高要)汽车零部件产业园、广州(梅州)产业转移工业园,重点发展传统汽车零部件,承接珠三角汽车整车配套零部件项目转移。
4.重点区块导向(见附件)。
(五)新材料。
1.发展目标。
到2019年底,新材料产业高端化、品牌化取得明显成效,产值达到3600亿元,推动新材料产业智能化、绿色化、健康化升级,加快广州新材料国家高新技术产业基地建设,建成国内新材料产业集聚区。
2.重点领域。
重点发展先进高分子材料、先进无机非金属材料、先进复合材料、先进合金材料、工程塑料及精细化工产品,加强石墨烯新材料、3D打印高性能材料等前沿新材料研发与突破。统筹石化领域技术改造、产品结构调整与先进高分子材料产业发展,强化产业对接,加快发展高性能高分子材料及复合材料、工程塑料、高性能碳纤维复合材料等。发展高端汽车用钢、高等级建筑用钢、高强度不锈钢、高性能精密合金板等精品钢材,高性能合金材料、高性能稀土功能材料、特殊功能有色金属材料等。
3.发展路径和布局。
以广州科学城、广州民营科技园、从化明珠工业园、荔湾广钢岭南V谷·广州国际智能科技园(广钢新材料)等为载体,着力发展先进高分子材料、稀土功能材料、先进合金材料、精细化工。在增城区、南沙区筹备设立新材料工业园区,集聚发展高分子及复合材料、石墨烯相关材料、化学制药原料等。强化创新体系建设,支持新材料企业建设研发机构和创新中心。
4.重点区块导向(见附件)。
(六)新能源。
1.发展目标。
到2019年底,产值达到1200亿元,新能源产业核心关键技术攻关、产品研发及科技成果转化取得明显成效,力争建成全国重要的新能源产品研发基地。
2.重点领域。
支持薄膜电池与新一代太阳能电池的研发与生产,加强钙钛矿、染料敏化、有机等新型太阳能电池的研发与生产,推动高效率、低成本的太阳能新技术、新材料、新产品的产业化,建设一批分布式光伏发电示范项目。支持发展核电装备制造,重点发展大型先进压水堆、高温气冷堆、快堆及后处理技术装备。大力推进天然气分布式能源项目建设,优化能源结构,提高电网运行可靠性,促进核心装备国产化,形成配套产业链。加快建设适应新能源产业发展的智能电网及其运行体系。重点发展新能源介入与并网,智能输变电、智能配电、智能用电及智能电网通信等。
3.发展路径和布局。
以白云电器节能与智能电气产业园、南沙核电装备基地、广州环保装备产业园、大岗环保产业园、增城区新塘镇银沙工业园等为载体,加快推动新能源装备发展,提升智能化水平。依托东方电气、白云电气、西门子变压器、中国华电等骨干企业,建设研发创新和成果转化平台,推进大型核电、超临界火电、重型燃气轮机、中高压输电、生物质能发电等新能源装备和技术的研发突破。建立新能源技术创新体系和研发平台,建立产学研协同研发创新机制,搭建新能源技术和装备研发平台,促进新能源产业集聚发展。
4.重点区块导向(见附件)。
(七)都市消费工业。
1.发展目标。
到2019年底,都市消费工业实现产值超过2800亿元,建成国内领先的智能家居基地、灯光音响基地、时尚服饰之城。
2.重点领域。
智能家居产业。大力推动家电、家具产业向智能化、绿色化、定制化、健康化发展,支持物联网、云计算、大数据、人工智能等技术在家居产品的应用。重点发展智能节能家电、智能安防、健康厨卫电器、服务机器人、空气源热泵空调、智能可穿戴设备等高品质家电产品,满足消费结构升级需要。发挥国内领先的“互联网+”定制家具生产基地优势,鼓励家具、家电行业协同创新,推广智能家居整体解决方案。
时尚服饰产业。围绕番禺沙湾珠宝产业园、花都狮岭皮革皮具产业集群、增城新塘牛仔服装产业集群等打造多个特色产业小镇(街),提升时尚服饰产业区域特色经济和品牌优势,实现增长方式从数量主导型向品牌效益型转变。支持纺织服装电子商务平台、技术研发创新平台及第三方检测服务平台的建设。鼓励皮革皮具、珠宝饰品产业向品牌化、个性化、时尚化发展。
灯光音响产业。结合智能家居、智慧城市应用,积极推动智能照明技术研发及产业化,重点发展适应各种照明应用场所需要的高技术含量和附加值的LED照明产品,推进高端LED舞台灯、舞台照明系统、智能控制系统等研发和产业化。大力发展无线智能音响设备、车载智能影音系统、车联网集成影音系统等汽车音响产品。
绿色食品产业。加快方便休闲食品向多品种、营养化、高品质方向发展,积极发展风味独特、营养健康的休闲食品,推动岭南特色菜肴、糕点、小吃的规模化生产。扩大广式凉茶、珠江啤酒等优势产业生产规模,推广智能高效节能环保生产线应用。支持绿色食品健康溯源平台及体系建设。
文体用品产业。依托珠江钢琴、双鱼体育等龙头企业,加快建设珠江钢琴荔湾文化产业园,不断延伸产业链,构建全球产量第一的乐器声场基地。推进乐器精益化生产和个性化定制,推动球类运动器械等体育用品产业向绿色、健康、新颖、实用方向发展。
旅游用品产业。鼓励游艇、房车、登山装备等旅游用品研发设计,引进具有中高档游艇、房车及关键零部件设计、开发、制造能力的企业、项目落户广州,推动旅游产业发展。
3.发展路径和布局。
构筑“一核两带多基地”的都市消费工业总体布局体系。“一核”以越秀区、海珠区、荔湾区和天河区等中心城区为核心,吸引国内外都市消费工业研发、工业设计、营销、产品展览展示等企业总部集聚,汇集生产性服务业高端资源,形成一批专、精、特、新的产业群。“两带”以黄埔区、番禺区、南沙区、增城区为节点打造综合消费品制造产业带,以白云区、花都区、从化区为节点打造时尚消费品制造产业带,着力发展一批新型都市消费工业园区。加快建设欧派智能家居生产基地、狮岭皮革皮具产业基地、国光智能电子产业园、沙湾珠宝产业园、新塘牛仔服装生产基地、珠江钢琴增城中高档立式钢琴产业基地等一批特色鲜明、绿色高端的都市消费工业产品制造基地。
4.重点区块导向(见附件)。
(八)生产性服务业。
1.发展目标。
到2019年底,生产性服务业增加值达到1.3万亿元左右,占服务业增加值和GDP的比重分别达到70%和49%左右,生产性服务业发展载体进一步完善,生产性服务业对工业转型升级和经济提质增效的引领带动作用进一步增强。
2.重点领域。
制造业电子商务。扩大制造企业电子商务应用覆盖面,鼓励制造企业通过自建平台或应用第三方电子商务平台开拓市场,引导制造企业利用电子商务实现网上统一采购与线上线下全渠道营销,鼓励构建采、产、供协同电子商务平台,推进电子商务向研发设计、生产制造、消费者个性需求渗透。以家具、服装、皮具、箱包等都市消费工业为重点,加快个性化定制、大数据精准营销等模式创新和示范推广,促进制造企业与新业态、新商业模式的融合发展,形成新的产业供给。
工业设计。大力推动工业设计由产品外观设计向高端综合设计服务转变,建设贯穿产业链的研发设计服务体系。支持制造企业加大工业设计相关投入,鼓励工业设计企业创新服务模式,加快培育一批国家级、省级、市级工业设计中心。加快广州经济技术开发区国家新型工业化示范基地(工业设计)建设。进一步扩大广州国际设计周、工业设计红棉奖的影响力。
检验检测认证。加快建设新能源汽车、工业机器人和智能装备第三方检验检测平台,重点打造广州国家质检中心、国家检验检测高技术服务业集聚区。在汽车、家电、装备等制造行业,发展实时监测、故障预警、在线运维、质量诊断等增值服务。
3.发展路径。
以中心城区为核心,黄埔区、花都区、南沙区、增城区等区产业集群为依托,积极推进建设涵盖研发设计、电子商务、现代物流、供应链管理、金融服务、科技信息、检验检测等一系列要素的生产性服务业功能区发展体系。中心城区重点建设琶洲互联网创新集聚区(研发设计总部)、广一国际电子商务产业园(电子商务)、平云广场(检验检测)、3D打印产业园(研发设计)、荔湾“互联网+”小镇(电子商务)、白鹅潭产业金融服务创新区(金融服务)等功能区。黄埔区依托“互联网+”小镇资源,重点发展状元谷(现代物流)、荔联宝盛电商园(电子商务)、鱼珠智谷(科技信息)等功能区。南沙区依托自贸区政策优势,以天运国际物流中心(供应链管理)、嘉诚国际港(现代物流)为载体,打造服务于本土制造业的综合跨境物流与供应链服务链条。增城区依托新塘牛仔产业集群等,重点建设广州中小微企业金融服务区(金融保险)、低碳总部园(研发设计总部)等。花都区依托狮岭皮革皮具、电子音响两大产业集群,以皮都皮具箱包博物馆、狮岭皮具文化广场、炭步飞达工业园等为载体,打造皮具箱包创意设计基地(创意设计)、云音响研发设计产业基地(研发设计)。
4.重点区块导向(见附件)。
三、实施八大重点工程
(一)开放合作工程。
加大力度引进一批优质企业(项目)。瞄准全球500强、中国500强、中国制造业500强、中国民营500强和行业领军企业,加强产业链、价值链、创新链招商,力争3年内引进500个高精尖技术项目。加快中国(广州)中小企业先进制造业中外合作区建设,围绕重点领域,构建以广州经济技术开发区为核心区,南沙经济技术开发区、增城经济技术开发区、广州国际创新城、天河智慧城为辐射带动区的“一核四区”中外合作平台体系。依托广州经济技术开发区,促进中欧政策合作试点区、中欧合作示范园建设,深化中欧区域政策合作;积极打造中国与以色列合作示范区,支持广州中以生物产业基金、广州中以生物基地、广州中以机器人研究院、广州中以机器人与智能制造产业基地等的发展。支持中乌巴顿焊接研究院建设,推动乌克兰先进焊接技术在航天航空、船舶制造、核电装备、精密加工、医疗技术等方面开展产业化应用。(市工业和信息化委牵头,市商务委、发展改革委、科技创新委、贸促委,各区政府配合)
(二)创新引领工程。
通过技术改造等方式发展壮大一批高端企业。一是鼓励企业实施技术改造。每年组织实施一批重点技术改造项目,实行动态管理、滚动实施,并采取股权投资、事中补助、事后奖补、贴息、风险补偿等扶持方式,单个项目支持额度最高可达项目投资额的30%。将优质技术改造项目优先纳入市产业扶持专项资金资助范围,并向国家、省推荐申报相关扶持资金。力争3年内工业技改投资年均增长20%以上。二是构建产业创新体系。支持引进和培育一批新型研发机构,在启动建设、运营管理、研发绩效方面给予“全链条”财政支持;支持骨干企业自主设立产业创新研究院等创新型产业技术研发院所,依托产业链优势环节开展内部创新孵化,鼓励中小企业建立轻资产的创新型产业技术研发机构;构建政产学研企协同创新平台,支持企业、高校、科研机构、检验检测机构等组建协同创新联盟,突破制约制造业产业发展的重大关键技术,促进产业链上下游协同发展。三是支持企业兼并重组。支持优势企业通过兼并、收购、联合、参股等多种形式开展跨地区、跨行业、跨所有制和跨国(境)兼并重组及投资合作,获取国内外制造业领域的知名品牌、先进技术、核心专利、营销渠道、高端人才等资源,加快吸聚全球创新资源。(市科技创新委牵头,市工业和信息化委、发展改革委、商务委、财政局,各区政府配合)
(三)“两高四新”培育工程。
着力培育一批高科技、高成长、新技术、新产业、新业态、新模式“两高四新”企业。支持骨干企业通过上市融资、战略投资、兼并重组等方式做大做强,形成有影响力的自主品牌和核心技术优势,对行业发展发挥重要带动作用。扶持处于种子期、初创期的高技术领域创新型企业和小微企业上规模,培育众多创新型中小微企业。组织摸查全市制造业领域“两高四新”企业清单,制定出台民营和中小微企业“三个一批”(引进一批、扶持壮大一批、培育一批)实施意见,每年安排专项财政资金着力培育壮大一批“两高四新”企业。(市工业和信息化委牵头,市发展改革委、科技创新委、商务委、财政局、国资委、金融局,各区政府配合)
(四)园区提质增效工程。
培育“价值创新园区”。聚焦IAB产业,着力打造富士康、思科、通用医疗、百济神州、广汽智能网联产业园、琶洲互联网创新集聚区等10个左右价值创新园区,集聚科研、生产、生活、生态等高端要素,完善城市服务、交通、教育、环境等配套建设,联动周边产业带及社区群,形成“有产有城”相对完整的产业生态群落。推动低效产业园区提质增效。出台实施《广州市产业园区提质增效三年行动计划》,积极鼓励产业园区及周边区域协同改造,通过“工改工”和“城市更新”提升土地利用效率,引入研发机构强化产业化创新实力,推动“天使投资”等基金资本“入园助企”,加快优质小微企业“迭代升级”,引导扶持一批产业园区向“产业园区+产业创新中心+产业基金+产业联盟组织+产业服务平台+产业社区”的运营模式转变。(市工业和信息化委牵头,市发展改革委、国土规划委、科技创新委、财政局、城市更新局,各区政府配合)
(五)工业互联网基础设施建设工程。
面向工业产业集聚区、小企业产业园和创业孵化基地,重点推进高速宽带网络、无线局域网、移动通信网、传感器网络、工控网络等信息网络基础设施建设与改造。规划整合、改造升级现有全球定位系统(GPS)、连续运行参考站网(CORS)和高精度差分站点资源,建设以北斗为主体的全球卫星导航系统(GNSS)多模导航和位置信息增强网络与高精度北斗导航位置服务数据中心。依托行业协会、产业联盟构建重点行业云计算、工业大数据公共服务平台,支持骨干企业开展信息物理系统网络研发及应用,完善企业云、行业云及大数据平台等应用基础设施。(市工业和信息化委牵头,市发展改革委、科技创新委,各区政府配合)
(六)大数据应用工程。
重点推进大数据在工业领域的应用。着力将广州经济技术开发区打造成大数据集聚发展核,发挥其在电子信息制造业、智能制造、精细化工及新材料等先进制造业及传统工业上的优势,围绕乐金、视源、通用医疗等龙头企业,引导制造业企业利用大数据开展产品研发设计、智能制造、个性化定制,实现以数据驱动制造业产业升级,建设工业大数据标杆应用基地;充分发挥番禺区思科(广州)智慧城、广汽乘用车、广州国际汽车零部件产业园(番禺区)等先进制造产业集聚区优势,推进广州“大数据+智能制造”应用示范;推动增城区打造工业大数据应用试验区,以富士康、广汽本田、工业和信息化部电子五所等企业为依托,以高端设备制造为着力点,推进工业大数据应用;推进南沙区健康医疗大数据中心与产业园国家试点工程建设,聚合优势产业资源,打造健康医疗大数据生态圈。(市工业和信息化委牵头,市发展改革委、科技创新委,各区政府配合)
(七)质量品牌提升工程。
实施工业质量品牌创新试点,在重点企业中推广品牌培育管理体系,以品牌培育试点企业为骨干,带动广大企业开展品牌培育工作。针对重点制造类企业,进一步夯实标准、计量、合格评定、现场管理、出厂检验把关等基础工作,积极引入质量管理新方法,推广质量管理新经验。质监、工业和信息化、商务、科技等多部门共同构建技改推动采标的工作机制和应对技术性贸易壁垒的合作机制,推动专利融入标准、科技成果转化为标准的实施机制,建立产品质量提升和品牌培育工作的长效机制。到2019年,规模以上企业基本建立全过程质量管理制度。(市工业和信息化委牵头,市发展改革委、科技创新委、商务委、财政局、知识产权局、质监局,各区政府配合)
(八)绿色制造工程。
实施清洁生产,推进规模以上工业企业全部开展清洁生产。推动工业节能降耗,支持企业建立能源管理体系,鼓励制造业企业利用再生能源,提高新能源利用比例。实施工业固体废弃物的综合利用示范行动,加快工业园区循环化改造。以创建绿色产品、绿色工厂、绿色园区、绿色供应链为重点,全面推进绿色制造体系建设。支持广州节能和新能源(白云)产业基地、番禺节能科技园、广州科学城节能环保产业基地、广州环保装备产业园等园区发展。(市工业和信息化委牵头,市发展改革委、科技创新委、城管委、环保局,各区政府配合)
四、重点政策
按照2017年7月19日国务院常务会议关于部署创建“中国制造2025”国家级示范区的有关精神,积极对接和参照国家级自主创新区实施的简政放权、财税金融、土地供应、人才培养等有关政策,以加大用地、人才、财政支持等为重要抓手,推动各类要素向制造业聚集,打造良好的市场环境,实现制造业转型升级新突破。
(一)进一步推进“放管服”工作。
持续深化行政审批制度改革,按照使市场在资源配置中起决定性作用和更好发挥政府作用的要求,坚持简政放权、放管结合、优化服务三管齐下,积极转变政府职能。加快工业产品生产许可准入制度改革,探索出台制造业和信息产业市场准入负面清单,争取省支持将相关投资审批、外资管理、经贸合作等权限下放至广州市。根据《广东省人民政府关于将一批省级行政职权事项调整由广州、深圳市实施的决定》(省政府令第241号),认真组织实施对辖区享受税收优惠政策软件和集成电路设计企业的核查,高新技术企业认定,县级土地利用总体规划修编和修改审核,融资性担保公司设立、变更审批等行政职能调整的实施工作。各区要承接好市政府下放的建设项目环境影响评价文件审批、排放污染物许可证核发、建筑工程施工许可证核发、属市级审批权限的外商投资企业设立(含合同、章程)及企业变更和终止审批等行政许可事项,切实做到放管结合。(市编办、政务办牵头,市各职能部门、各区政府配合)
(二)加大财政支持。
1.整合扶持资金。按照工业和信息化部批复要求,结合近年我市财政扶持资金的管理使用实践,对全市工业和信息化财政资金进行统筹管理,保持现有资金总规模不变,整合形成广州“中国制造2025”产业发展资金。市发展改革委、科技创新委、商务委等部门的战略性新兴产业发展专项、科技创新企业专项、产学研协同创新重大专项、创新平台与科技服务专项、企业研发机构建设专项、科技创新人才专项等财政扶持专项,须优先支持先进制造业中的重点领域、重点产业、重点项目、重点企业等。(市工业和信息化委牵头,市发展改革委、科技创新委、商务委、财政局配合)
2.做优产业基金。设立广州“中国制造2025”产业基金,运用好IAB3个百亿级的产业基金,带动更多社会资本重点支持IAB三大重点产业和本方案中的“八大重点领域”和“八大重点工程”。(市工业和信息化委牵头,市发展改革委、财政局、金融局配合)
3.优化融资环境。构建“科研+产业+资本”的集成创新组织模式,鼓励园区运营主体、龙头企业结合自身优势发起设立风险投资基金,政府基金积极参与,基金重点投向园区内优质创新型企业。支持各类资本发起设立创新型金融机构,加大对拟上市企业的支持力度。市级财政建立创新型中小微企业贷款风险补偿机制,对创新型中小微企业首笔信用贷款形成的坏账损失给予一定比例补偿。(市工业和信息化委牵头,市金融局、财政局,各区政府配合)
4.加大招商支持。制定和实施制造业重点领域招商奖励政策,对标国内外领军企业,开展靶向招商、产业集群和产业链招商,力争一批优质项目落户广州。鼓励全民大招商、招大商,对园区运营管理主体、招商中介机构、行业领军企业、依法注册成立的行业协会商会等引进新项目给予一次性奖励,最高不超过200万元,重大项目“一事一议”实施奖励。(市工业和信息化委牵头,市商务委、财政局、统计局、国税局、地税局配合)
(三)加大用地保障力度。
每年安排不少于333.333公顷(约5000亩)用地指标专门支持工业项目,优先安排先进制造业项目,研究划定产业区块控制线,确保工业用地总规模,先期将制造业基础好、集中连片、符合城市规划的产业园区划入线内管理,确保中长期内全市工业用地占城市建设用地比重不低于25%。积极加快土地储备,拓展产业用地来源,加大对闲置用地处置力度。大力推动产业用地使用权“先租后让、租让结合”的弹性供应方式。鼓励企业在符合规划、安全标准且不改变用途的前提下,通过厂房加层、厂区改造、内部用地整理等途径提高土地利用率。(市国土规划委牵头,市发展改革委、工业和信息化委、城市更新局,各区政府配合)
(四)加大人才支持。
在实施我市产业领军人才“1+4”政策和先进制造业创新发展实施意见的基础上,重点支持符合条件的创新型企业领军人才、从事核心技术或关键技能岗位的人员和高校毕业生、就业困难人员申报相关资助和补贴。继续实施“人才绿卡”等海外人才优惠便利政策。将符合条件的创新标杆企业人才纳入住房保障范围。允许科技人才在高校、科研院所和企业兼职。(市委组织部、市人力资源和社会保障局牵头,市工业和信息化委、住房城乡建设委、科技创新委、教育局配合)
(五)加强知识产权保护。
加大对知识产权违法行为的查处和处罚力度,积极探索知识产权快速保护制度,建立主导产业知识产权侵权监控和风险应对机制。加强知识产权维权援助,举办知识产权维权宣传培训,对符合条件的高端知识产权服务机构按政策给予支持。加强主导产业海外知识产权预警工作。支持企业参与行业标准制定,对牵头制定并获批的围绕八大重点领域的国际、国家、行业标准的企业分别给予一次性奖励50万元、25万元、15万元。(市知识产权局牵头,市工业和信息化委、质监局、工商局配合)
(六)提升载体发展水平。
支持建设以10个价值创新园区(Value Park)为龙头、30个专业化骨干园区为支撑、一批特色发展的中小型卫星园区为基础的产业载体新体系,出台实施广州制造2025试点示范产业园区管理及扶持办法,在产业集聚度、单位面积产值以及园区规模等方面进行综合考评,遴选出一批经济效益突出、产业链完整、公共服务完善的示范性园区,在申报财政资金扶持、容积率提高、更新改造等方面给予重点支持。(市工业和信息化委牵头,市财政局、国土规划委、城市更新局配合)
(七)出台实施降成本政策。
研究出台广州市支持制造业企业降成本的若干政策,落实《国务院关于印发降低实体经济企业成本工作方案的通知》(国发〔2016〕48号),通过降低制度性交易成本、实施普遍性降费、降低人工成本、降低生产要素成本、降低物流成本、降低税负成本、降低融资成本和加快企业资金周转等一揽子政策措施,切实减轻企业负担,提升企业发展后劲。(市发展改革委牵头,市财政局、工业和信息化委配合)
(八)健全中小企业公共服务体系。
建立完善以市级服务平台为枢纽、区和镇(街)服务平台互联互通的中小企业公共服务平台网络架构,搭建行业云公共服务平台,整合行业资源,加大对行业创新、产业上下游对接、市场开拓等领域的服务力度。市认定一批为区域和行业中小企业提供信息、技术、创业、培训、融资等服务且运作规范、支撑力强、业绩突出、信誉良好、具有示范带动作用的中小企业公共服务示范平台,并优先推荐申报国家、省中小企业公共服务示范平台认定,优先推荐申报国家、省中小企业发展专项资金和中央预算投资项目。(市工业和信息化委牵头,各区政府配合)
(九)推进政府资源开放共享。
大力推动数据共享,建立政府数据资源向社会开放常态机制。加快开展资源开放需求调查,研究制定年度开放计划,确定年度数据开放目录清单,落实数据开放和更新维护责任,完善广州市政府数据统一开放平台,实现政府部门数据开放的统一发布和管理,向企业提供可开放的科技资源、政策资源、金融信息等政务大数据产品,释放政府数据红利。(市工业和信息化委牵头,市相关部门配合)
五、完善保障机制
(一)加强组织领导。
建立广州市推进“中国制造2025”试点示范城市建设联席会议制度,负责统筹协调推进“中国制造2025”试点示范城市建设相关工作,研究解决推进过程中遇到的重大问题,加强对“中国制造2025”试点示范城市建设工作的指导、监督和评估。联席会议由市发展改革委、工业和信息化委、科技创新委、国土规划委、商务委、国资委、财政局、人力资源和社会保障局、交委、住房城乡建设委、统计局、金融局、教育局、卫生计生委、知识产权局、质监局、环保局、工商局、城管委、国税局、地税局、城市更新局,各区政府等33个单位组成,根据议题可邀请其他部门参加联席会议。联席会议办公室设在市工业和信息化委,承担联席会议日常工作。联席会议设联络处室和联络员,由各成员单位指定相关处室及人员担任。
(二)广泛凝聚力量。
依托广州市产业园区商会等机构,筹建广州市推进“中国制造2025”战略咨询委员会,邀请国内有关院士、专家作为咨询委员,着重研究广州制造业发展的前瞻性、战略性和系统性问题。支持社会力量积极参与试点示范城市建设,支持科研院所、骨干企业等牵头成立行业协会、商会、产业联盟等中介组织,提升服务行业发展水平和服务政府决策能力。
(三)加强宣传引导。
加强对广州试点示范城市建设的舆论宣传力度,在市级主要媒体上开设专栏专题,持续宣传报道相关政策举措、典型案例和优秀代表,营造全社会支持制造业发展、崇尚工匠精神的良好氛围。积极争取将广州市示范企业和试点经验、亮点工作纳入省级、国家级媒体宣传报道内容,提升广州制造业的显示度和影响力。
(四)强化评估督促。
围绕“创新驱动、规模效益、两化融合、集约高效”四大指标,建立试点示范城市建设指标评价体系,强化目标责任落实和动态评价督查,定期对各区和市直有关部门的试点示范城市工作推进情况开展绩效评估,并将评估结果纳入到各区年度绩效评价范畴。完善动态统计监测指标机制,按照“依法统计、分类负责、部门把关、统计综合”的原则,以区为单位对“中国制造2025”工作指标进行监测统计,及时发布评估结果。
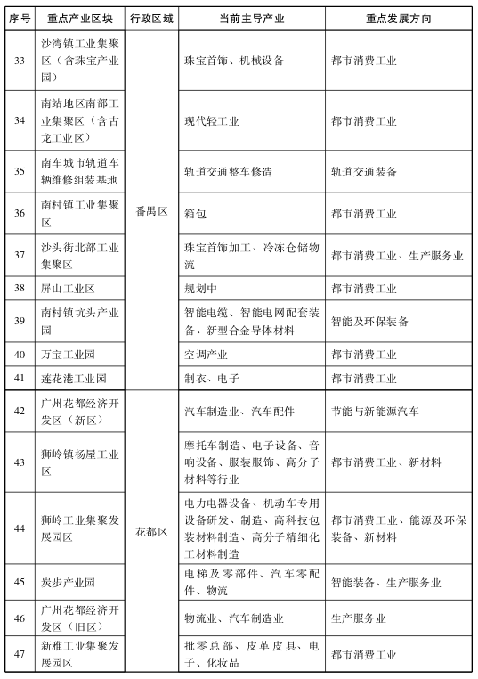
附件:广州市主要产业区块发展导向







大阳城集团娱乐视频办公厅秘书处 2018年3月20日印发
关注 · 广州政府网