

穗府〔2019〕8号
大阳城集团娱乐视频关于将一批市级行政
职权事项继续委托区实施的决定
各区人民政府,市政府各部门、各直属机构:
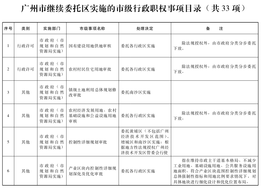
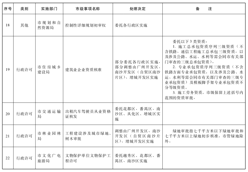
根据《大阳城集团娱乐视频关于将一批市级行政职权事项调整由区实施的决定》(市政府令第157号),市政府将36项市级行政职权事项委托区实施,期限暂定1年,现已期满。根据评估论证和有关事项调整情况,市政府决定将其中33项市级行政职权事项继续委托区实施。
各区政府、各开发区管委会要在前期工作的基础上,继续做好上述事项的实施工作,不断完善工作机制,强化保障措施,确保相关市级行政职权事项放得下、接得住、管得好。市有关部门要加强指导和监督,对实施工作及时开展评估,并根据评估结果向市政府提出完善实施工作的建议。
附件:广州市继续委托区实施的市级行政职权事项目录(共33项)
大阳城集团娱乐视频
2019年4月4日
附件
大阳城集团娱乐视频办公厅秘书处 2019年4月9日印发
点击:查看政策解读
关注 · 广州政府网