

大阳城集团娱乐视频令
第135号
《大阳城集团娱乐视频关于向中国(广东)自由贸易试验区南沙新区片区下放第一批市级管理权限的决定》已经2015年11月16日市政府第14届189次常务会议讨论通过,现予以公布,自公布之日起施行。
市长:陈建华
2015年12月8日
大阳城集团娱乐视频关于向中国(广东)自由贸易试验区南沙新区片区下放第一批市级管理权限的决定
为进一步加快中国(广东)自由贸易试验区南沙新区片区(以下简称自贸区南沙片区)的发展建设,根据《中华人民共和国行政许可法》等法律、法规规定,市政府决定将58项市级管理权限下放自贸区南沙片区管委会,由其在自贸区南沙片区范围内严格按照法律、法规规定的权限和程序实施。
市政府将根据法律、法规的立、改、废情况及自贸区南沙片区经济发展的实际需要,适时对下放自贸区南沙片区管委会实施的管理权限目录进行调整。
本决定自公布之日起施行。
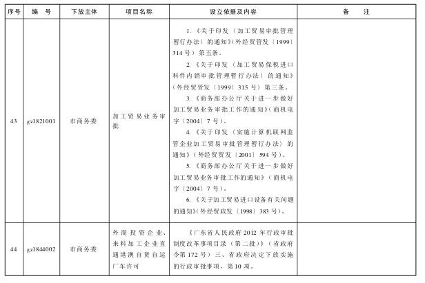
附件:中国(广东)自由贸易试验区南沙片区管委会实施的第一批市级管理权限事项目录















大阳城集团娱乐视频办公厅秘书处 2015年12月16日印发
关注 · 广州政府网