

大阳城集团娱乐视频令
第157号
《大阳城集团娱乐视频关于将一批市级行政职权事项调整由区实施的决定》已经2017年12月22日市政府第15届29次常务会议审议通过,现予以公布,自公布之日起施行。
市长:温国辉
2017年12月29日
大阳城集团娱乐视频关于将一批市级行政职权事项调整由区实施的决定
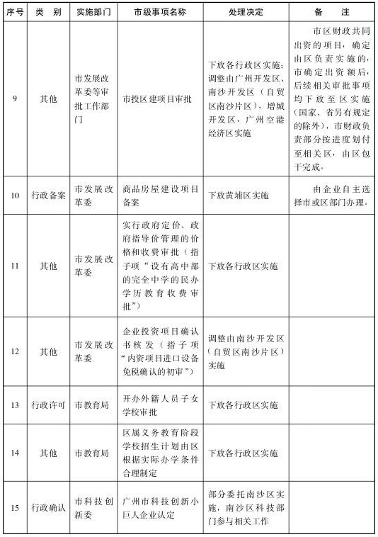
为加快政府职能转变,深化行政管理体制改革和行政审批制度改革,大力扩展各区(含广州开发区、南沙开发区〔自贸区南沙片区〕、增城开发区、广州空港经济区,下同)经济社会管理事权,完善相应的保障措施,充分调动区的积极性、主动性和创造性,切实提高区域发展能力,形成推动我市国家重要中心城市建设全面上水平的强大合力,市政府研究决定将143项市级行政职权事项,包括行政许可32项、行政备案11项、行政处罚58项、行政征收1项、行政检查1项、行政确认3项、行政裁决1项、其他职权36项,调整由区实施。其中,107项采取依法下放实施,36项采取委托实施。委托事项实施期限暂定1年,期满后市政府将根据实施效果评估情况决定是否延期。各区政府和市政府有关部门要高度重视放权强区工作,认真组织做好此次调整行政职权的实施工作,切实做好可能出现的监管风险防控,确保相关市级行政职权放得下、接得住、管得好。
一、积极稳妥做好衔接落实工作
自本决定公布之日起30个工作日内,市有关部门要与区承接部门完成调整事项的交接工作(另有规定的除外)。对下放实施的事项,自下放之日起,相关法律责任一并由承接部门承担,原市实施部门负责相关行政职权事项执行情况的日常监督检查。对委托实施事项,市、区有关部门要在充分研究协商的基础上,依法签订书面委托协议,细化明确委托事项具体内容、执行方式、双方权利义务、责任划分、监管措施、委托期限等内容。事项下放或委托后,市有关部门要及时向社会公布调整实施事项的承接部门、交接日期、具体内容及责任等。自交接之日起,由各区承接部门负责办理相关事项;市有关部门已受理的继续完成办理。在完成交接工作后,市有关部门应于10个工作日内将有关情况报市编办备案。
二、加强培训指导和监督管理
市有关部门在移交行政职权事项时要制定工作方案,将调整实施事项的有关法律法规、文件、表证单书及标准化成果等一并移交,并及时完善有关事项审批标准、技术规范等。涉及使用省级垂直信息系统或需要与省级部门进行业务对接的,要帮助区做好协调衔接工作。涉及原市主管部门在实施过程中需征求市其他相关部门意见的事项,要做好上下左右衔接,确保落实到位。要加强对区承接部门的业务指导和培训。对委托实施的行政许可事项,要通过提供审批专用号章、提供加盖审批章的空白格式文本等方式,为受托部门开展工作提供便利。要密切跟踪调整事项实施情况,通过日常检查、随机抽查等方式,切实加强对调整实施事项的监管,及时指出承接部门存在的问题。定期对实施工作开展评估,并根据评估结果向市政府提出调整完善实施事项的建议。
三、依法做好实施工作
区政府要切实加强领导,及时将承接的市级行政职权事项纳入部门权责清单管理,明确任务分工,确保相关责任落实到位。要加强对区相关部门的监督管理,对发现的问题及时予以纠正并按规定予以问责。区相关承接部门在交接过程中要制定具体实施措施,主动配合市有关部门做好调整实施事项的衔接落实工作,严格依法规范办事行为,简化办事程序,优化办事流程,明确办理时限,为企业和群众办事提供高效便捷的服务。对下放或委托实施的行政许可事项,要及时将审批结果报市政府相关部门备案。要创新和加强事中事后监管,采取有力措施,加快建立完善失信惩戒制度,利用信息技术提高监管效能。要不断深化改革,能够通过事中事后监管达到管理效果的,可探索在一定范围和领域内放宽相关行政许可,为全市深化改革提供经验。
各单位在实施中遇到的问题和意见建议,径向市编办反映。
附件:广州市调整由区实施的市级行政职权事项目录(共143项)























大阳城集团娱乐视频办公厅秘书处 2017年12月29日印发
关注 · 广州政府网