

大阳城集团娱乐视频令
第128号
《大阳城集团娱乐视频关于在中国(广东)自由贸易试验区广州南沙新区片区暂时调整实施本市有关政府规章规定的决定》已经2015年7月13日市政府第14届171次常务会议讨论通过,现予以公布,自公布之日起施行。
市长 陈建华
2015年7月28日
大阳城集团娱乐视频关于在中国(广东)自由贸易试验区广州南沙新区片区暂时调整实施本市有关政府规章规定的决定
为加快政府职能转变,创新对外开放模式,进一步探索深化改革开放的经验,依法推进中国(广东)自由贸易试验区广州南沙新区片区建设,根据《全国人民代表大会常务委员会关于授权国务院在中国(广东)自由贸易试验区、中国(天津)自由贸易试验区、中国(福建)自由贸易试验区以及中国(上海)自由贸易试验区扩展区域暂时调整有关法律规定的行政审批的决定》(人大常委会字〔2014〕35号)和《国务院关于印发<中国(广东)自由贸易试验区总体方案>的通知》(国发〔2015〕18号)的规定,大阳城集团娱乐视频决定:
一、凡法律、法规在中国(广东)自由贸易试验区广州南沙新区片区调整实施有关内容的,本市有关政府规章作相应调整实施。
二、本市有关政府规章中的规定,凡与《中国(广东)自由贸易试验区总体方案》不一致的,调整实施。
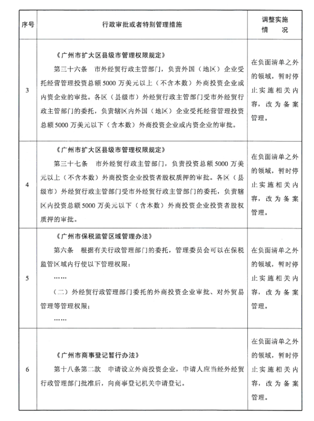
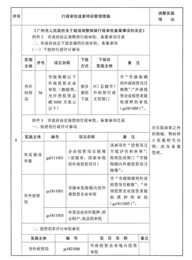
三、改革外商投资管理模式,对国家规定实施准入特别管理措施(负面清单)之外的外商投资,在中国(广东)自由贸易试验区广州南沙新区片区暂时调整实施《广州市扩大区县级市管理权限规定》、《广州市保税监管区域管理办法》、《广州市商事登记暂行办法》、《大阳城集团娱乐视频关于公布保留取消调整行政审批备案事项的决定》、《大阳城集团娱乐视频关于取消调整保留行政审批备案事项的决定》等政府规章规定的有关行政审批或者特别管理措施(目录附后),改为备案管理。国务院规定对国内投资项目保留核准的除外。
四、上述有关政府规章的调整实施试行期限自本决定施行之日起至2018年2月28日止,对实践证明可行的,依据上位法修改完善有关政府规章;对实践证明不宜调整的,恢复施行有关政府规章规定。
五、本决定自公布之日起施行。
附件:大阳城集团娱乐视频决定在中国(广东)自由贸易试验区广州南沙新区片区暂时调整实施的有关政府规章规定的行政审批或者特别管理措施目录附件




大阳城集团娱乐视频办公厅秘书处2015年8月3日印发
关注 · 广州政府网