


穗府办〔2017〕19号
大阳城集团娱乐视频办公厅关于印发广州服务经济发展规划(2016—2025年)的通知
各区人民政府,市政府各部门、各直属机构:
《广州服务经济发展规划(2016—2025年)》已经市政府同意,现印发给你们,请认真组织实施。实施中遇到的问题,请径向市发展改革委反映。
大阳城集团娱乐视频办公厅
2017年4月20日
广州服务经济发展规划
(2016—2025年)
目 录


2016—2025年是广州市加速城市功能突破、巩固提升国家中心城市地位的关键时期,也是推进产业结构调整优化、构建发展新动能的重要时期。为更好地引领经济发展新常态,提升广州市服务经济发展质量效益,根据国家关于加快发展服务经济的总体要求和《广州市国民经济和社会发展第十三个五年规划纲要》,特制定本规划,主要阐明今后十年我市服务经济发展目标、主要任务、重点举措和工作重点。本规划所称服务经济的范围,包括服务业及第一、二产业中的服务环节,但不包括由政府直接提供的公共服务。
第一章 发展基础与环境
第一节 过去五年的发展成效
“十二五”时期,广州围绕建设国家中心城市总目标,深入开展国家服务业综合改革试点,加快发展现代服务业和新业态,全力以赴调结构、促改革、谋创新,顺利完成了“十二五”服务业规划发展目标和任务,为今后十年服务经济发展奠定了坚实基础。
一是产业规模不断扩大。“十二五”期间,广州市服务业增加值从6557.45亿元增加到12147.49亿元,年均增长10.8%,高于同期地区生产总值增速0.7个百分点,保持了平稳较快发展势头;对经济增长的贡献率从61.5%上升为70.5%,提高了近9个百分点,成为全市经济增长的主要引擎。2015年,全市服务业增加值占GDP比重达67.1%,人均服务产品占有量达9.2万元。
二是内部结构持续优化。2015年,全市现代服务业增加值占服务业增加值比重达64.1%,连创新高。金融业增加值占服务业增加值比重提升到13.4%,支柱地位进一步巩固。服务业新技术、新模式、新业态不断涌现,电子商务、健康服务、融资租赁、检验检测、互联网金融等新兴服务业态发展态势良好。截至2015年底,全市拥有检验检测认证机构400多家,产业产值超100亿元;全市共有各类融资租赁企业近170家,注册资本超700亿元;电子商务2015年交易额超1.5万亿元,居全国大中城市前列。
三是主体能级稳步提升。截至2015年,全市拥有服务业法人单位38.4万家,较2010年增长近3倍。2015年全市认定总部企业320家,其中,世界500强2家,中国500强18家,中国服务业500强36家,世界500强在广州投资设立的区域型或职能型总部22家。涌现了网易、动景科技、腾讯微信等一批互联网龙头企业,南方物流、宝供物流、林安物流等7家企业进入中国物流企业50强,上榜比例居全国第一。
四是产业聚集效应显著。中心城区形成了天河中央商务区、琶洲会展总部经济区等现代服务业功能区,外围郊区依托大型交通枢纽和国家级开发区,加速形成海港、空港、广州开发区三大生产性服务业基地和若干特色服务功能组团。同时,一大批产业集聚区稳步成长,集聚效应日益凸显。至2015年,全市获批省级现代服务业集聚区21个,其中,营业收入达万亿级1个、千亿级1个、百亿级4个。楼宇经济提质发展,国际金融中心、广州圆、华南国际港航服务中心等一批高水平、地标性商务楼宇相继建成使用。
五是改革开放取得突破。国家服务业综合改革试点、国内贸易流通体制改革试点等国家级试点工作稳步推进,“营改增”在物流业和部分现代服务业率先推行。完成新一轮政府机构改革,行政审批制度和商事登记制度改革深入推进,国际贸易“单一窗口”和口岸管理“三互”机制逐步推行,企业交易成本进一步降低。我市南沙区获批设立中国(广东)自由贸易试验区,改革开放引擎效应和溢出效应不断显现。2015年,我市服务业实际利用外资占全市利用外资总额比重达77.8%,比2010年提高了24.2个百分点。服务外包高速发展,规模连续五年居华南地区首位。跨境电商进出口67.5亿元,居全国第一。
六是发展贡献稳步上升。从财税贡献看,2015年我市服务业实现地税收入1171.9亿元(全口径),占全市地税总额的比重达到80%。从就业效应看,2015年全市服务业从业人员达461.2万人,占全社会从业人员总数比重达56.9%,比2010年上升了近6个百分点,服务业进一步成为新增就业的主渠道。随着服务业比较优势上升及经济社会效益不断增大,社会投资进一步向服务业倾斜,2015年,服务业固定资产投资占全社会固定资产投资比重达到85%。
第二节 未来十年的发展机遇挑战
综合分析国内外发展新趋势新变化,我市服务经济发展面临新的机遇和挑战。
机遇方面:一是新一代信息技术、新材料、清洁高效能源、先进高效生物等新技术、新工艺不断突破和广泛应用,催生了大量新产业、新模式、新业态,给我市服务经济发展注入新动力。二是国家深入实施“一带一路”、自由贸易试验区等重大对外开放战略,为我市承接国际服务业转移、扩大服务经济输出和统筹利用国际国内资源提供了有利条件。三是国家部署全面深化改革,财税、金融、投资、国资国企、行政审批、商事制度等重大改革加速推进,将进一步激发和释放我市服务经济发展潜力。四是新型城镇化深入推进,广佛肇清云大都市圈、粤桂黔高铁经济带启动共建,泛珠三角城市群加速壮大,为我市服务经济发展提供广阔的市场空间。五是广州被定位为“我国重要的中心城市、国际商贸中心和综合交通枢纽”,为我市加快服务经济发展带来了新契机。
挑战方面:一是新全球化是一把“双刃剑”,它在倒逼国内体制改革、优化营商环境的同时,也为我市服务经济和服务贸易拓展带来了潜在风险。二是移动互联网等新技术的深度广泛应用,给我市商贸、会展等传统优势服务业造成冲击。三是我市相关制度环境亟待改善,投资贸易便利化仍显不足,市场准入有待进一步放宽,部分行业还存在隐性壁垒,部分领域还存在政策支持缺位。四是我市服务经济发展整体水平不高,产业创新能力和竞争能力不强,生产性服务业发展相对滞后,生活性服务业有效供给不足,服务业龙头企业实力偏弱。
综合判断,我市服务经济发展正处于重要机遇窗口期,我们必须顺应发展趋势、创新发展理念,采取有力措施,推动全市服务经济实现跨越式发展。
第二章 总体要求与发展目标
第一节 指导思想
深入贯彻党的十八大和习近平总书记系列重要讲话精神,适应把握引领经济发展新常态,按照创新、协调、绿色、开放、共享的发展理念,坚定不移推进供给侧结构性改革,以提升供给质量为核心,大力发展金融、物流、商贸等与打造国际航运枢纽、国际航空枢纽密切相关的流量经济,以及信息服务、科技服务等与打造国际科技创新枢纽密切相关的创新型服务经济,推动广州服务业专业化、品牌化、国际化发展,全力构建高端高质高新现代服务经济新体系,努力将广州打造成为具有全球影响力的现代服务经济中心,为建设国际航运中心、国际物流中心、国际贸易中心、现代金融服务体系和国家创新中心城市提供重要支撑。
第二节 基本原则
市场主导,政府引导。充分发挥市场在资源配置中的决定性作用,最大限度激发市场主体活力,促进各类资源要素自由流动和优化配置,提高供给体系质量和效率。更好地发挥政府作用,坚持深化行政审批制度改革,创新政府管理模式,着力破除制约服务经济发展的体制机制障碍,营造市场化、法制化、国际化营商环境,在公平竞争中提升服务经济竞争力。
高端引领,创新驱动。以国际视野和全球化思维,大力发展金融、现代物流、信息服务、科技服务等现代服务业,提升广州城市辐射力和影响力。鼓励企业抢抓新一轮科技革命和产业变革机遇,推进产业创新、市场创新、产品创新和管理创新,保持发展活力。推进服务业与其他产业、服务业内部细分行业之间相互渗透融合,创新服务供给,拓展增值空间。
统筹兼顾,协调共进。遵循产业分布规律,正确处理中心城区与外围郊区发展关系,引导各行政区、产业集聚区、功能性载体平台差异化发展,着力构筑协调联动的服务经济发展新格局。推动生产服务业与生活性服务业协同发展,促进服务业软硬件协作配套、内外资包容共进。推动产城融合、职住平衡,建设宜居宜业广州。
面向全球,开放合作。顺应国际经贸发展新趋势,坚持“引进来”和“走出去”并重、引资引技引智并举,统筹利用国内国外两个市场、两种资源。深度融入国家“一带一路”倡议,主动参与国际服务贸易规则重塑和国际服务业竞争,积极构建更高层次的开放型经济。借助泛珠合作等平台,不断深化我市与周边地区的产业合作,拓宽我市服务经济发展空间。
生态环保,绿色发展。深植绿色理念,推动服务业集聚集约发展,提高土地利用效益。完善绿色服务体系,扶持发展节能环保服务业和资源循环利用产业,大力推广绿色生产方式和消费模式。推动制造业服务化,加快发展高附加值的生产性服务业,打造资源节约、环境友好型产业链。引导发展众创、众包、众扶、众筹等新模式,促进分享经济规范成长。
第三节 发展目标
到2020年,服务经济发展规模稳步提升,产业结构和区域布局更加优化,现代物流、金融、商贸会展、信息、科技、文化创意等高端服务业占比大幅提高;具有全球影响力的国际航运枢纽、国际航空枢纽、国际科技创新枢纽建设取得重大进展,国际航运中心、国际物流中心、国际贸易中心、现代金融服务体系和国家创新中心城市功能框架与标志初步形成;国家中心城市资源配置能力和集聚辐射能力显著增强。
到2025年,服务经济发展规模继续扩大,质量效益达到世界先进城市水平,高端服务、高附加值服务环节进一步集聚,国家服务枢纽和文化交流门户功能显著增强;国际航运枢纽、国际航空枢纽、国际科技创新枢纽和国际商贸中心建设成效显著,在全球产业链和供应链、价值链中的地位和控制力大幅提升,基本建成具有全球影响力的现代服务经济中心。
广州服务经济预期性发展指标

注:知识密集型服务业主要包括信息传输软件和信息技术服务业、金融业、文化体育娱乐业、科学研究和技术服务业、教育、卫生和社会工作等六个行业。
第三章 构建高端高质高新现代服务经济新体系
第一节 推动生产性服务业向专业化和价值链高端延伸
落实国务院关于加快发展生产性服务业促进产业结构调整升级的指导意见,加快发展金融、物流、信息、电子商务、科技、会展、商务、节能环保等生产性服务业,加快建设成为服务全国、辐射亚太、面向世界的全国生产服务中心。
专栏1 生产性服务业重点发展领域

一、金融服务
(一)大力发展各类金融机构。深化现代金融服务市场体系建设,加快完善有利于高能级金融机构进驻的体制机制和政策环境,进一步集聚国内外各类金融机构,增强我市金融机构服务国际国内市场的能力。支持和引导港澳台及外资银行机构进驻南沙自贸区、广州国际金融城、从化温泉小镇等金融功能区。鼓励大型银行在穗设立信用卡中心、票据业务中心等专营机构。争取新设若干民营银行。大力发展银监系统非银行金融机构,鼓励金融租赁公司利用综合保税区、自由贸易试验区现行税收政策和境外优惠政策开展金融租赁业务。加快发展融资性担保机构,支持发展典当和商业保理机构。积极引进和新设一批保险、证券、期货、基金等法人金融机构。坚持做优做强在穗金融机构,支持广州银行、广州农商银行开展混合所有制改革,引入战略投资者,尽快完成上市工作;支持广发证券、广州证券、万联证券发展成为国内一流券商;支持珠江人寿、安联财险、众诚汽车保险等保险法人机构提升综合实力。
(二)加快产权股权交易服务平台建设。加快发展私募产品交易、碳排放权交易、农村产权交易、技术产权交易、环境资源交易、体育资源交易、大宗商品现货交易、物流交易、林权交易等专业化交易市场平台,着力引进和打造一批面向国际国内市场的股权产权交易服务平台,进一步促进各类要素资源高效流转。落实自由贸易试验区总体方案,加快推进设立以碳排放权为首个交易品种的创新型期货交易所。支持广州金融资产交易中心开展贷款和信托资产出售转让、银团贷款分销、小额贷款公司收益权融资、跨境资产交易等业务,发展适合中小企业的私募债市场。支持广州航运交易所构建专业化航运服务支撑体系,编制珠江航运指数和海上丝绸之路航运指数。支持广州商品清算中心开展仓单登记、托管、串换、融资服务,设立融资仓库,争取将广东地区大宗商品交易场所纳入统一清算。支持广州股权交易中心进一步提升企业挂牌后的辅导及相关配套服务,继续出台完善相关扶持政策,打造立足广州、服务全省、辐射华南的中小微企业投融资综合服务平台。
(三)积极推进多层次资本市场建设。按照国家和省的部署,稳妥有序推进金融业对外开放,加快建设一批面向国际的金融市场平台,增强我市金融机构和企业利用国际资本市场的能力。强化与境外证券交易所的联系合作,帮助企业利用境外资本市场实现上市融资和规范发展。完善企业上市、挂牌工作服务协调机制,强化专业指导,加大培育力度,推动我市发展前景好、成长性高的企业改制上市,鼓励我市处于不同发展阶段的企业通过主板、中小板、创业板、全国中小企业股份转让系统、广州股权交易中心等获得多层次服务和支持。创新发展“中国青创板”。鼓励我市企业利用银行间、交易所市场发行企业债、公司债、中期票据,利用境外市场发行本外币债券等多种方式进行融资,解决中长期资金需求。加快推进资产证券化创新试点。
(四)大力发展产业金融和新金融。推动金融产业与相关产业联动发展,提升金融产业服务实体经济的能力。积极引导金融机构创新符合制造业企业的流动性贷款、进出口信贷、履约担保、银团贷款、投资基金等金融产品和服务,满足制造业投融资需求。发展科技金融,发挥珠三角国家自主创新示范区优势,探索科技金融政策创新和突破,争取更多科技金融创新试点。创新银行科技信贷支持模式,推广知识产权质押、产业链融资、投贷联动、股权质押融资等新型融资产品。探索开展科技型企业信用贷款融资试点、信贷资产证券化试点、股权众筹融资试点和投贷联动试点。发展航运航空金融,设立航运产业基金和航空产业基金,推动航运和航空企业利用多层次资本市场做大做强。发展供应链金融,引导我市商圈、专业批发市场与银行业金融机构深入合作,推动以电子商务为中心的供应链金融电子平台的发展。积极发展境外供应链金融,充分利用跨境人民币业务创新,促进投融资和贸易便利化以及跨境电子商务支付和结汇便利化。大力发展养老金融,创新养老金融组织形式,积极发展服务居民养老的专业化金融产品,增强老年群体金融服务便利性,积极创新养老保险服务。规范发展互联网金融,有序发展小额贷款,积极发展财富管理、普惠金融、绿色金融等新金融。落实《中国人民银行关于金融支持中国(广东)自由贸易试验区建设的指导意见》,推动人民币资本项目可兑换、人民币跨境使用等业务创新发展,促进自由贸易试验区与港澳地区和海上丝绸之路沿线国家金融市场对接。加快复制推广南沙自贸区融资租赁行业管理体制改革试点经验,引导金融租赁公司和融资租赁公司集聚发展,全面提升飞机、船舶、工程机械等融资租赁业务。大力发展创业投资、风险投资,争创全国有影响力的风投创投中心。
二、物流服务
(一)强化广州国际综合交通枢纽功能。加快推进广州第二机场、白云国际机场扩建工程、白云国际机场第二高速公路工程、广州港深水航道拓宽工程、广州港南沙港区四期工程、南沙国际邮轮码头工程等一批重点工程规划建设。推动港区功能调整和海港泊位结构优化。强化与泛珠腹地城市合作,共建一批无水港,大力拓展内陆市场。积极争取航权航线开放,鼓励基地公司发展北美洲、欧洲、大洋洲、非洲等中远程国际航线。力争“十三五”期间白云国际机场新开通30条全货运航线,广州港新增30条国际班轮航线,进一步提升航空枢纽和航运枢纽的航线网络覆盖面和通达性。拓展广州铁路货运枢纽国际服务功能,加快建设中欧班列的广州始发基地,积极向国家争取设立铁路一类口岸。按照“客在内、货在外”的思路,结合产业集聚区规划,整合中心城区既有铁路货运站,推动铁路货运站场及物流园区向外围城区布局,完成中心城区内大中型货运场站外迁。推进广州集装箱中心站、南沙万顷沙物流中心、增城铁路货站建设,大力构建辐射华东、华中与西南、珠三角地区集装箱中转、联运、区域性物流配送的全国性铁路货运枢纽,与南沙海港实现联动发展。策划一批关键通道、关键节点和重点工程,加强与周边国家和地区的跨境物流体系和走廊建设。
(二)完善多式联运的集疏运体系。发挥华南地区主要物资集散地的优势,推进甩挂运输,开展公铁、陆空、水陆等集装箱多式联运,将广州打造成为国际性综合交通物流枢纽。完善江海联运,构建珠江—西江流域江海联运网络,形成粤桂水上物流通道。完善公水联运,打通港口与广州中心城区和周边区域的货运通道。发展铁水联运,形成以广州为枢纽的粤湘赣、粤黔滇川渝、粤桂3条铁水联运物流通道。发展海空联运,依托南沙港区集装箱干线网络,探索建立快件海空联运通道。推进“粤港跨境货栈”建设,实现香港机场与南沙保税港区一站式空陆联运,构建穗港物流大通道。依托白云国际机场构建航空货运枢纽,逐步推进发展海空联运中转业务。促进国际通关、换装、多式联运有机衔接,增加我市进出口货物集散能力。
(三)优化物流节点布局。统筹综合交通枢纽与物流节点布局,加强功能定位、建设标准等方面的衔接,强化交通枢纽的物流功能。依托港口、机场、公铁联运货运场站等大型交通枢纽和口岸,加快建设一批国际物流园区、区域物流园区、专业物流基地,推进形成布局合理、便捷高效、服务优质的现代物流基础设施网络体系。加快完善“物流基地、分拨中心、公共配送中心、末端配送网点”四级城市配送网络,积极推广邮政“蜜蜂箱”“云鸟”等智能末端配送模式,大力支持社区、学校、商务写字楼等共建公共取送点,促进快递业健康发展。创新邮政企业和快递企业合作模式,充分利用现有邮政网点优势,提高邮政基础设施利用效率。
(四)创新物流业发展模式和服务模式。鼓励物流企业应用新理念、新装备、新技术,创新物流业发展模式、服务模式,大力发展跨境物流、冷链物流、供应链物流、智慧物流等物流新业态,提升物流运输效率和服务水平,降低物流成本。发展跨境物流,完善跨境物流网络布局,推动国际贸易和跨境电商快速发展。发展嵌入式供应链物流,为制造业提供原材料及配件采购、辅助加工、产品包装与销售配送等物流供应链一体化服务。推动冷链设施建设,扶持冷链物流发展。支持和引导物流业与物联网、传感网以及现有的移动互联网络整合运用,推广实施物流全程“一单制”,推动智慧物流产业发展。加大城市共同配送设施建设和改造力度,鼓励商贸流通企业和连锁超市开展共同配送。推进物流标准化试点,以托盘标准化为切入点,加强物流设施设备标准化的升级改造和推广应用;研究制定标准化服务量化指标,积极探索规范物流各个环节的服务流程,全面提升物流业的公共服务水平。
(五)提升通用航空运营服务实力。加紧推进南沙、从化、番禺等通用机场建设,完善广州通用航空飞行配套服务保障体系。积极拓展通用航空消费市场,大力发展商务和私人飞行、短途客货运输、空中旅游观光等消费类服务,以及警务飞行、城市消防、紧急事件处置、医疗救援等城市公共服务。推进商务航空运营国际合作,争取将广州纳入国际商务航空网络,成为商务航空跨洲际飞行重要经停点。支持本土通用航空运营企业提升运营实力,积极引进一批国内外主流商务航空公司到广州设立基地航空公司。
三、信息服务
(一)提升信息基础设施水平。提升高速宽带建设水平,大幅扩容升级互联网骨干网、城域网和国际出入口宽带,建立畅通的国际通信设施。加快建设无线宽带,基本实现城乡重要区域和重点公共场所无线局域网全覆盖。推进光网城市建设,推进城市新建小区100%实现百兆光纤到户。布局下一代互联网(IPv6),加快物联网、云计算等新型应用方式为核心的信息基础设施建设。发挥大型互联网企业和基础电信企业的技术、资源优势,合理布局和集约化建设一批企业数据中心,加速推进中国移动南方基地、中国电信亚太信息引擎、中国联通互联网应用创新基地等数据中心建设,建成面向全国乃至亚太地区的云计算公共平台和大数据处理中心。
(二)加快培育发展大数据产业。依法制定促进大数据发展的实施意见,推进大数据应用,培育大数据产业,争创国家大数据综合试验区。推动政府数据资源开放共享,建立全市统一的政府大数据开放平台,整合各部门的政务信息和业务专题数据,逐步实现与社会信息服务机构开放平台的对接。在研发设计、营销服务等全产业链环节深入推进云计算、物联网、大数据技术的应用。鼓励企业投资建设数据中心、运营中心、灾备中心、呼叫中心,研究将云计算、大数据运营商纳入“用电大户直购电试点”,给予电价政策支持。
(三)促进社会数据资源流通交易。积极完善促进数据交易的政策法规,探索建立安全、规范、可信的数据交易运营体系。支持数据交易平台发展,鼓励社会力量创建数据资源服务公司,开展面向应用的数据交易市场试点,探索开展大数据衍生品交易,鼓励产业链各环节市场主体进行数据交换和交易。运用市场手段引导相关企业提供数据租售、分析预测、决策支持等服务,实现数据资源的商业价值。支持广州超算中心应用软件开发及商业化运作。
(四)推进信息服务业高端化发展。大力发展工业软件、嵌入式软件、行业应用软件,提高信息技术咨询设计、集成实施、运行维护、测试评估和信息安全服务水平。推进智能制造、个性化定制,打造一批网络化协同制造公共服务平台。促进人工智能在智能家居、智能终端、智能汽车、机器人等领域的推广应用。鼓励发展信息化咨询、规划、实施等网络增值服务,积极引导互联网服务企业拓展应用领域,开展网络视频、网络文学、动漫游戏、数字音乐等新兴业务。加快发展具有自主知识产权的云计算操作系统、分布式系统软件、虚拟化软件等云计算基础软件,以及应用于云基础设施和云终端设备的嵌入式软件及相关应用软件。围绕建设“智能广州”,加快推进移动互联网产业基地和移动互联网应用研究院建设,大力吸引移动互联网软硬件研发、系统集成、电子交易、信用服务等龙头企业落户。
四、电子商务服务
(一)推动电子商务与实体经济融合发展。引导传统制造业企业借力电子商务重构采购、加工、制造、销售等各要素环节,利用互联网采集并对接用户个性化需求。推进研发设计、生产制造和供应链管理等关键环节的柔性化改造,发展大规模个性化定制。引导专业市场商户开展在线洽谈、网上贸易,加强线上线下交易融合发展。推动行业支付平台、第三方支付平台建设,支持行业龙头企业申请第三方支付牌照。实施“快递下乡”工程,促进农村电子商务加快发展,推动农产品进城与农资、消费品下乡。
(二)大力发展跨境电子商务。以建设国家跨境电子商务综合试验区为契机,以做大做强B2B为重点推进方向,大力推进跨境电子商务零售业务(B2C)、保税进口业务(B2B2C)创新发展。依托南沙保税港区、白云机场综合保税区、广州保税区等海关特殊监管区域及各类经济开发区,加快建设集保税展示、物流、交易、服务于一体的跨境电子商务产业园区、产业基地。积极参与粤港澳大湾区物流枢纽建设和粤港澳跨境电子商务仓储配送分拨中心建设,推动穗港、穗澳海陆空铁跨境多式联运发展。支持跨境电子商务企业自建、收购并购或租赁海外仓,探索完善海外仓建设的融资、风险保障机制。加紧落实进出口税收优惠政策,积极争取对未取得合法有效进项凭证、但符合相应条件的跨境电子商务零售出口货物,免征增值税、消费税政策在我市先行先试。
(三)打造国际领先的琶洲互联网创新集聚区。对标国际先进创新区域,促进互联网创新要素集聚,支持基于互联网的各类创新,形成广州科技进步新引擎。建设互联网领军企业总部基地,加快推进车陂路—新滘东路隧道、穗莞深城际琶洲支线等聚集区基础设施和公共服务配套建设。加大市、区联动协调力度,推动复星南方总部、国美信息科技中心、腾讯广州总部等项目如期建成运营。依托阿里巴巴、腾讯、唯品会等龙头企业,加大招商力度,引导电子商务研发、支付、营销、运营等信息服务高端要素聚集琶洲互联网创新集聚区,打造全产业链生态。
(四)持续推进电子商务集聚区建设。按照集聚集约集群发展思路,鼓励各区发挥特色优势,打造一批电子商务集聚区,推进广州(花地河)电子商务集聚区建设千亿级电子商务集聚发展区和国家电子商务示范基地,推进黄埔国家电子商务示范基地建设珠三角地区有较大影响力的国际电子商务园区和华南电子商务的运营中心、孵化基地。
五、科技服务
(一)加速推动孵化器建设。依法出台实施《关于科技企业孵化器建设用地的若干规定》,研究落实旧厂房改造建设科技孵化器享受城市更新改造政策、孵化器载体用房可按幢、层等固定界限进行产权登记并出租或转让的实施意见,积极争取开展科技企业孵化器载体用房产权分割试点。继续支持科技企业孵化器发展,力争到2020年全市科技孵化器面积达到1000万平方米,在生物医药(医疗器械)、计算科学应用(互联网、大数据)、智能制造等领域培育3—5家在全国乃至全球具有影响力的品牌孵化器。构建一批低成本、便利化、全要素、开放式的众创空间,推动基于“互联网+”的创业创新活动加速发展。抓好广州科学城国家双创示范基地建设,组织申报一批各具特色的国家级双创基地。推进建设广州创业大街。
(二)加快发展研发设计服务产业。实施新型研发机构能力提升计划,强化研究开发、成果转化、创业孵化能力,推动中国(广州)智能装备研究院等一批新型研发机构建设。引导大型工业企业加强工业设计中心建设,支持工业设计企业和公共技术服务平台发展,鼓励发展网络协同设计、众包设计、虚拟仿真等互联网工业设计新模式、新技术,推进打造一批有影响力的国家级、省级、市级工业设计中心(企业)。
(三)大力发展第三方检验检测认证服务。鼓励不同所有制检验检测认证机构平等参与市场竞争,支持一批高、精、尖产品检验、量值传递项目建设,在新能源汽车、新能源装备、轨道交通装备、工业机器人、智能装备等领域建设一批产品质量监督、产业计量测试等国家级(省级)检验检测中心。着力推进市属检验检测认证机构市场化改革,组建完成广州检验检测认证集团。深入推进国家检验检测高技术服务业集聚区建设,力争2020年全面完成集聚区“一区三园”建设,打造成为与广州国家中心城市地位相适应的综合性检验检测与认证公共技术服务平台。
(四)推进科技成果转移转化。加快落实国家、省、市促进科技成果转化相关政策,着力深化科研机构体制和成果使用权、处置权、收益权改革,不断加大对科技成果交易的补助奖励力度。大力发展多层次的技术(产权)交易市场体系,举办中国创新创业成果交易会,促进更多的科技成果在广州交易。
六、会展服务
(一)提升会展业国际化水平。深化打造琶洲国际商务会展核心功能区,完善广州国际展览品监管仓、物流转运中心,优化展馆周边地区交通配套设施,推动琶洲港澳码头、航站楼建设,支持广交会做大做强。提升建设流花展贸功能区、白云新城会议功能区,在明珠湾起步区高标准规划建设国际会议会展中心。大力培育现代服务业、先进制造业和高新技术产业三大领域的专业会展,认真办好创交会、中博会、广博会、留交会、金交会等品牌会展。积极申办承办国际国内高端会展活动,推进筹办2017年财富全球论坛、2018年世界航线发展大会和2019年国际港口大会。
(二)创新会展业发展模式。支持各类展会拓展业务范围,推动展会从以货物贸易为主向货物贸易与服务贸易、技术贸易并重转变,以交易为主向展览综合运作转变。大力发展数字会展新业态,鼓励传统展会借助电子商务与移动互联网向展商互动、商务对接、线上交易等平台化功能的新型会展模式转变,打造行业展览、行业网站、行业电子商务平台三位一体的数字会展系统化运营模式。
(三)营造促进会展业发展的市场环境。落实国家促进展览业发展的税收优惠政策,对企业发生符合政策条件的创意和设计费用,执行研究开发费用税前加计扣除政策。完善展馆互动机制,加强展馆间信息互通,提高展馆设施综合使用率。探索建立会展纠纷、侵权投诉的仲裁、诉讼、审批、执行快速处理机制,营造公平、公正的市场秩序。创新展品入境查验监管模式,提高展品通关便利化水平。积极争取游艇自由行、世界珠宝展等高端会展业的配套政策,吸引国际性社团组织在南沙办展。
七、商务服务
(一)提升人力资源服务业层次。支持人力资源招聘、职业指导、人力资源培训、高级人才寻访、人才测评、劳务派遣、人力资源外包等服务业态加快发展。落实加快集聚产业领军人才的意见,对猎头公司从市外引进我市产业领军人才等人力资源服务机构给予相应的补助。推进实施加快发展人力资源服务业的意见,鼓励支持人力资源服务机构跨省、跨国经营,着力打造一批专业化、规模化、品牌化运作的人力资源服务领军企业。推进人力资源服务产业园建设,加快引进和集聚一批国内外高端人力资源服务企业。加大政府购买人力资源市场基本公共服务力度。加大宣传力度,加强人力资源服务业与各产业间的支持促进。深化人力资源市场体制改革,推进政府所属公共就业和人才服务机构与人力资源服务机构脱钩,推行产权制度改革,完善法人治理结构。加快推进广州南方人才市场企业化改革步伐。
(二)培育发展知识产权服务业。以科技创新需求为导向,大力发展知识产权代理、运营、信息、法律、咨询、培训等服务,逐步完善知识产权服务产业链。逐步健全知识产权保护制度和体系,着力强化知识产权服务机制和功能。鼓励知识产权创造,培育壮大一批知识产权优势、示范企业。推进中新知识城知识产权运用和保护综合改革试验。
(三)拓展其他商务服务业。培育发展金融中介、品牌运作、创意策划等高端商务服务,积极扶持律师、会计、审计、广告等专业服务,鼓励发展经济咨询、规划咨询、投资咨询、科技咨询、工程咨询、管理咨询、决策咨询等咨询服务,引导发展仲裁、评估、信用服务等其他专业服务。鼓励企业承接信息管理、数据处理、财会核算、广告设计等国际服务外包业务,加快培育一批具有国际资质的商务服务业企业。依托中央商务区和副中心建设,培育发展楼宇经济。
八、节能环保服务
(一)扶持壮大环保服务业。以保护生态环境和防治环境污染工作的需要为导向,促进相关的咨询、设计、监测、审核、评估、教育、培训、金融、证券、保险等服务业发展。大力发展环保服务国际贸易,提高国内环保服务的开放水平,扩大贸易规模。做好环境污染治理设备、药剂、仪器等产品的性能认证工作。探索建立社会化、多元化、市场化的环保技术评价服务机制,培育权威、中立的社会环保技术评价服务机构。
(二)大力发展节能环保资源交易。探索建立归属清晰、权责明确、监管有效的环境资源产权制度,研究环境资源统筹管理、统一监管和定期普查更新制度。支持开展碳排放权和排污权、林业碳汇、海洋碳汇等交易试点工作。进一步完善碳排放权交易规则、交易系统和交易标准,打造服务全国的碳交易平台,在国内率先形成完善的碳金融服务体系。
(三)鼓励发展合同能源管理服务。以广州市主要用能企业以及行政机关、事业单位和社会团体等公共机构为重点,大力发展以节能效益分享为主的市场化节能服务模式。在建筑围护结构、主要耗能设备、建筑能耗监测及管理、资源节约利用等领域,推广采用合同能源管理方式,开展节能改造。培育一批综合提供专业能源审计、节能项目咨询和设计、节能设备和材料采购、节能量监测等服务的专业化合同能源管理企业。
(四)着力提升环境综合服务水平。完善环境基础设施服务的特许经营制度,在全市城镇污水处理厂、循环经济产业园等环节,全面引入市场机制进行专业化管理。鼓励排污企业以合同环境服务的方式引入环保服务,探索建立排污企业减排支付的合同环境服务体系和排污企业污染防治融资渠道。培育一批从事清洁生产审核、环保产品认证、环境监理、环境风险评价与损害评估、环境保险等业务的新兴环保服务机构。积极推进分类投放、分类收集、分类运输、分类处理等环卫作业一体化PPP(政府与社会资本合作)模式,破解生活垃圾分类处理困局。
(五)加大新能源汽车推广应用。统筹考虑城市总体规划和电网基础设施规划,制定新能源汽车产业发展规划和充换电基础设施发展规划。完善新能源汽车购置使用、充电设施建设运营、交通管理及停车优惠等方面补贴措施,鼓励各类社会资本平等进入新能源汽车的生产、销售、使用领域。研究出台充换电设施建设管理办法,简化充换电基础设施报建、安装、验收及运营许可等流程和审批环节。理顺新能源汽车用电政策,营造便利、低成本的使用环境。推动老旧城区的配电网改造,解决小区物业电压容量不足问题。结合新能源汽车的研发,推动制定新能源汽车充电接口等技术标准,解决不同车型兼容问题。探索完善新能源汽车推广运营模式,鼓励企业采取融资租赁、分时租赁、公私合营等模式,缓解购车资金压力。探索建立充电设施网络智能化信息平台,为消费者提供全面的充电站点信息服务和智能充电服务。
第二节 推动生活性服务业向精细化和高品质转变
落实国务院关于加快发展生活性服务业促进消费结构升级的指导意见,重点发展商贸、文化、旅游、健康、教育、体育、养老等服务产业,努力把文化产业、旅游业打造成为新的支柱产业,推动我市生活性服务业供给规模和质量水平明显提高。
专栏2 生活性服务业重点发展领域

一、商贸服务
(一)推动传统零售业可持续转型。加快转变过去单纯依靠商业旺地推动业绩提升的发展之路,积极引导传统零售业向体验式、高品质、智能化、社群化转型,实现零售业自我突围。结合文商旅融合战略实施,大力发展体验式商业。发展壮大第三方支付平台,建设一批有影响力的电子商务交易平台,促进批发零售业与电子商务融合发展。支持传统百货业开设跨境电商体验店,由商品销售为主向“商品+服务”并重转变。利用国企改革特别是混合所有制改革契机,加快国有商业企业市场化改革,引入社会资本,改变传统经营者选拔、国有资产管理和经营模式。
(二)保护发展商业“老字号”。支持老字号引进现代经营理念、经营管理方式和生产工艺。鼓励和引导老字号建立健全现代企业制度或股份制改造。加大老字号品牌宣传推广力度,推动北京路商圈、荔枝湾“广州老字号一条街”建设,争取将“老字号”街区纳入广州文化旅游路线,促进传统商贸业与旅游业融合联动发展。加大老字号知识产权保护力度,积极保护具有自主知识产权的民族品牌。
(三)实施专业市场升级改造。推进广州专业市场公共服务平台建设,加快构建展贸化、国际化的现代专业市场体系,助力广州从千年商都向现代商都、网络商都转型。实施一批专业市场仓储物流设施升级改造,推广应用物流、商流相分离的配送组织模式,提升专业市场配送功能,优化专业市场发展环境。加强重点集群商圈专业市场的园区化管理力度,规范市场经营和管理行为,对部分环境和治安影响大、经营不善的市场实施淘汰。推动流花地区、一德路地区传统批发市场,以及濂泉路服装批发市场、中大布匹市场、石牌IT市场、新塘国际牛仔城等专业批发市场转型升级。
(四)创新商贸流通基础设施建设。顺应网络经济发展趋势,积极争取取消或降低新建社区商业和综合服务设施面积占社区总建筑面积的比例。改进市场化商业设施建设引导方式,加强监测预警,定期发布大型商业设施供给信息,合理引导市场预期,避免盲目重复建设。
(五)推进内外贸一体化。统筹国际国内两个市场、两种资源,推动内贸、外贸融合互动发展。用好南沙汽车整车进口码头优势,试点开展汽车平行进口,探索开展汽车保税展示交易业务。利用国家及省进口促进政策,推动进口交易中心、进口代理服务平台以及大宗商品交易平台建设。争取国家部门支持开展启运港退税、内外贸同港作业等试点。
二、文化服务
(一)推动重点行业突破发展。进一步加快新闻出版业转型升级的步伐,推动传统出版和新兴出版融合发展。创新发展影视产业,鼓励电视电影原创,扶持壮大一批民营影视企业发展,打造广州影视演艺品牌。鼓励广州日报报业集团、广州广播电视台开放平台,整合资源,吸引全球高端制作团队,提升企业竞争力。精心策划举办中国(广州)国际纪录片节,延长举办时间,提升国际影响力。繁荣发展动漫产业,扶持内容健康向上、富有创意的优秀原创动漫产品的创作、生产、传播和消费,支持本土动漫企业做强做大、延伸产业链。振兴发展音乐产业,鼓励音乐创作,支持音乐与广播、影视、动漫、游戏等行业的融合发展,擦亮广东音乐品牌,加快推进飞晟国家音乐产业基地、酷狗音乐孵化基地等项目建设。鼓励发展创意设计产业,扶持创意大道、小洲村、羊城创意产业园、1978文化创意产业园等创意设计艺术区发展。推动成熟规范的艺术品中介服务、艺术经营机构和平台的搭建。
(二)增强文化创新动力。推进文化与金融、科技、商贸会展、旅游、体育等产业融合发展,提升文化产业的创意水平和整体实力。推动文化设施与文化市场融合发展,打造旅游剧场,试点部分文化设施和历史文化遗产的活化利用,加强非物质文化遗产的生产性保护。大力培育文化产业与科技双向深度融合的新型业态,依托广州创新谷、琶洲互联网创新集聚区、广东国家数字出版基地、南方影视传媒创业基地等平台,积极发展新媒体、网络视频、动漫网游、网络社区、数字音乐、数字出版等文化产业新业态。深化打造国家级广告产业园核心区,规划建设花果山VR(虚拟现实)影视创新创业园。
(三)加快完善文化产业共性服务平台。打造文化产业产权交易平台,以版权交易市场为核心,完善文化产权交易机制,发挥好中国(越秀)国家版权贸易基地、中国国际版权博览会、南方文化产权交易所、广州产权和创新科技成果版权交易会等平台的支撑和促进作用。完善文化产业展示交流活动平台,办好中国音乐金钟奖、广州国际艺术博览会等重大文化交流活动,争取承办国际图联大会。建设文化产业投融资服务平台,整合国有文化企业的投融资市场资源,促进文化产业与金融资本有效对接。完善文化产业中介服务平台,积极发展版权代理、文化经纪、评估鉴定、技术交易、推介咨询、投资保险、担保拍卖等各类文化市场中介服务机构,制定和完善文化中介机构管理办法。
(四)鼓励文化“走出去”。扩大文化产品和服务出口,加大文化领域对外投资,培育一批具有国际竞争力的外向型文化企业和品牌。探索构建离岸文化中心,开发利用国际文化资源和要素,生产文化精品推向国际市场。依托自贸试验区和保税区政策优势建设文化保税区和文化保税仓,创新发展适应文化产品和文化对外贸易的专门保税形态。
三、旅游服务
(一)打造世界级旅游品牌。围绕广州打造世界旅游名城和国际旅游目的地、集散地的发展目标,依托广州深厚的历史文化底蕴,巩固提升四季花城、海上丝路、岭南文化、近现代革命、千年商都、现代都市、珠水云山、温泉养生、会展之都、食在广州等城市旅游名片,打造形成若干世界级旅游品牌。加强旅游基础设施和旅游服务体系建设,提升广州旅游接待服务水平和服务质量,加大广州旅游业宣传推介力度,进一步擦亮广州旅游品牌。
(二)优化旅游发展空间布局。实施“全域旅游”发展战略,深度挖掘广州“山、水、城、田、海”自然资源,以及近现代革命历史文化、海丝文化、岭南文化等文化资源,通过交通、水系、绿道串联,增强网络辐射效应。重点培育以珠江为主干的旅游发展轴,以珠江水系为载体,串联沿岸众多历史文化及自然景点,建设高品质生态文化旅游岸线,打造融景观、文化、田园等为一体的广州特色城市名片。积极推进四大特色旅游片区建设,巩固中部文化与都会旅游片区,优化北部山林、特色小镇与温泉旅游片区,开拓南部滨海与文化旅游片区,完善东部生态与休闲旅游片区。
(三)推进旅游资源整体开发。将旅游业发展与城市化进程相结合,聚焦重点旅游项目,高标准、高起点、组团式开发旅游资源,引导旅游产业整体集聚发展。加快南粤先贤馆、非物质文化遗产馆建设,推进北京路文化旅游核心区品牌集聚。加快上下九—十三行岭南商贸文化旅游体验区、恩宁路—陈家祠岭南文化广场、中国粤剧艺术博物馆和荔枝湾涌三期建设,推进集岭南建筑、民俗、艺术、园林于一体的西关风情文化旅游品牌集聚。推进以佛教六榕寺、光孝寺,道教仁威庙、三元观城隍庙以及伊斯兰教怀圣寺、天主教石室、基督教东山堂等为代表的宗教文化旅游品牌集聚。
(四)推动旅游业转型升级。瞄准旅游业全产业链,通过资源整合、市场整合、产品整合、经营方式整合、组织管理整合等形式,推动旅游业与餐饮业、酒店业、零售业、交通运输业、文化娱乐业等相关产业联动发展,促进相关企业联合重组。顺应居民消费升级趋势,积极探索新的旅游发展方式和发展模式,培育发展会展旅游、修学旅游、工业旅游、生态旅游、体育旅游、创意旅游、邮轮游艇旅游、医疗健康旅游等新业态。推进美丽乡村和特色小镇建设,提升发展都市休闲旅游。大力推进“互联网+”在旅游业的应用,以智慧旅游为主题,在智慧服务、智慧管理和智慧营销三方面加强旅游资源和产品的开发整合,以信息化带动传统旅游业向智慧旅游业转变。鼓励开发线上线下融合的旅游产品和应用程序(APP),优化旅游经营模式,为游客提供个性化、高效率的服务。深化景区管理体制改革,积极推进国有景区所有权、经营权、管理权“三权”分离,建立现代企业制度。
(五)加强与周边地区的旅游合作。充分发挥珠三角龙头城市的引领带动作用和毗邻港澳的区位优势,深化与港澳等周边城市旅游合作,推出更多的精品联游线路,大力吸引外地游客入穗,促进粤港澳大湾区旅游产业共同发展。积极参与港澳地区国际旅游合作推广活动,提高广州国际旅游的宣传效应。充分利用南沙通往港澳的便利性,积极吸引港澳企业到南沙开发旅游资源,建设旅游基础设施。推进旅游签证便利化。
四、健康服务
(一)推动社会办医加快发展。深化医药卫生体制改革,有序推进公立医疗机构改革。出台新的促进社会办医加快发展实施细则,鼓励社会资本举办各类医疗机构和参与公立医院改革、改制、改组,加快形成多元化办医格局。推行医师多点执业备案管理,促进优质医疗资源平稳有序流动和合理配置。简化非公立医院医保定点审批。
(二)创新健康医疗服务供给。培育发展基本医疗服务之上的高端医疗服务,满足人民群众多层次、多样化的医疗需求。支持境内外知名医疗投资集团来穗参与举办国际医院、高端和特需医疗机构。大力推广健康保险服务和中医药医疗保健服务,鼓励发展医学检验、病理诊断、消毒供应等第三方医疗服务。坚持引导、扶持、监管并重,推动互联网医疗长期可持续发展。积极发展智慧医疗,鼓励医疗机构提升信息化水平,支持健康医疗大数据资源开发应用。推进广州(国际)医学检验检测中心、南沙高端医学城等一批医疗重大项目建设。
(三)支持发展健康服务产业集群。支持医疗器械产业园、养老服务产业园、生物医药产业园、中医药产业园、教育园区、养老地产等与健康产业深度融合。鼓励建设一批养老、医疗、养生、旅游一体化的服务综合体,吸引珠三角洲地区和港澳台等周边城市高端客户前来养老、养生、休闲、消费。结合广州市特色小镇建设,在白云区、从化区、增城区等北部山区,打造一批健康养生产业园区。
五、养老服务
(一)完善社会养老服务体系。放开养老服务市场,鼓励医疗卫生、护理康复、助餐配餐、家政服务、社会工作等机构进入养老服务领域,积极发展居家和社区养老服务。建立老年人照顾需求评估制度,制定养老服务地方标准,推进全市养老服务信息平台建设,加快完善支撑养老产业发展的服务体系。引导有条件的居家养老服务企业实行规模化、网络化、品牌化经营,推动形成一批具有较强竞争力的养老服务机构和集聚园区。探索建立长期护理保险制度,发展商业长期护理保险等金融产品。
(二)推进医养融合。积极推动养老服务业与健康服务业融合发展,鼓励企业兴办面向失能半失能、失智、高龄老年人的医养结合型养老机构。鼓励各类养老机构与各级医疗卫生机构形成医疗养老联合体。全面推广家庭医生签约服务。完善护理转移机制和老年人就医绿色通道。
(三)加强养老对外合作。推动跨境养老服务合作,加大养老服务贸易开放力度。结合广东自由贸易试验区南沙片区特点,推动在港澳注册的国际性养老服务机构、社会组织在南沙开展养老服务,推动养老服务贸易自由化。到2020年,建立1—3个穗港澳养老产业合作开发示范基地。
六、体育服务
(一)大力发展体育赛事表演业。以职业体育俱乐部联赛为基础,不断扩大职业联赛项目和范围。加大对职业俱乐部建设运营的支持力度,做好广州恒大淘宝足球俱乐部、广州富力足球俱乐部等主场比赛的组织协调和服务工作,支持“三大球”(足球、篮球、排球)职业俱乐部的青训体系建设。按照政府引导、市场运作的原则,创新商业模式,吸引更多的知名体育企业参与广州国际马拉松赛、广州国际女子网球公开赛、广州国际龙舟邀请赛等广州品牌体育赛事的筹办与运营。加强与国内外体育组织等专业机构的交流合作,有针对性地引进一批有利于提高城市影响力的国内外体育大赛。充分发挥广州在产业、市场、人才等方面的比较优势,围绕羽毛球、舞龙舞狮、毽球等广州特色运动领域,组织策划一系列的锦标赛、邀请赛、大师赛等大型赛事,力争通过5年时间的努力,打造若干具有国际影响力的职业赛事。
(二)推进体育与相关产业融合发展。鼓励知名企业以体育设施为载体,打造城市体育服务综合体,推动体育与住宅、休闲、商业综合开发,推进广东奥林匹克体育中心体育园、万达文化旅游城、萝岗体育城等重大项目建设。推动建设具有广州特色的体育用品交易平台、体育服务交易平台、技术交流平台和推广宣传平台,办好体育用品、体育文化、体育旅游等博览会。以满足多样化的体育需求为目标,鼓励发展体育旅游、体育培训、体育中介等服务。
(三)创新体育场馆建设运营机制。鼓励大型体育场馆运用建设—运营—移交(BOT)、建设—拥有—运营(BOO)、委托运营(O&M)等市场化模式,开展政府和社会资本的合作。积极推进场馆管理体制改革和运营机制创新,引入和运用现代企业制度,激发场馆活力。鼓励支持广州天河体育中心、广州体育馆、广州国际体育演艺中心等场馆运营管理实体通过品牌输出、管理输出、资本输出等形式实现规模化、专业化运营。提高广州大学城体育中心、广州亚运城场馆及各区体育场馆的复合经营能力,拓展服务领域,提高运营效益。
(四)着力扩大全民健身场地设施供给。落实国务院关于加快发展体育产业促进体育消费的若干意见,推动新建居住区和社区按标准配套群众健身设施。探索在中心城区利用大型商业综合体天面建设商业体育设施的实施办法。充分利用旧厂房、仓库、老旧商业设施等闲置资源,改造建设为全民健身场地设施,合理利用景区、郊野公园、城市公园、公共绿地、广场及城市空置场所建设休闲健身场地设施。
七、教育培训服务
(一)扩大优质教育资源供给。优化对民办教育的财政补贴方式,加大资助力度,鼓励和吸引民间资本投入教育产业。按照公益普惠优质原则,积极发展学前教育。鼓励发展股份制、混合所有制职业院校,研究允许以资本、知识、技术、管理等要素参与办学。落实民办职业培训机构与公办学校同等法律地位,保障民办职业培训机构办学自主权。加强与国外、港澳台地区的教育交流与合作,借鉴国际先进教育理念,引进国际优质教育资源,提升广州教育国际化水平。加强与国际知名理工科大学合作,建成若干所高水平理工科大学和一批高水平理工类学科,推进华南理工大学广州国际校区建设。
(二)提升发展职业教育。加强职业教育基础能力建设,支持薄弱学校改善办学条件或转型发展,引导全市职业院校根据我市产业发展实际需要调整专业设置和布局。积极推广产教融合、校企合作、工学结合模式,大力推进高技能人才培训基地、公共实训基地、技能大师工作室等高技能人才服务平台建设,充分利用企业资源,培养更多的复合型实用型人才。
(三)广泛开展社区教育。进一步健全“区—街—社区”三级社区教育网络,推动广州学习型城市建设。完善社区教育多元参与协商合作机制,支持社区教育机构整合资源,为社区居民提供人文艺术、养老保健、生活休闲、职业技能等方面的教育服务,推动社区教育常态化。
(四)普及发展远程教育。加快组建广州开放大学,推动打造开放灵活、功能强大的网络教育平台,促进各级各类教育和不同学习成果之间互认,学历与非学历继续教育的互联互通。支持企业利用现代信息技术开发数字化学习资源。
第三节 提升服务经济辐射带动作用
一、做强总部经济
(一)完善促进总部经济发展的政策措施。修订完善我市总部经济政策,加大对总部企业引进和培育扶持力度。调整优化子女入学、落户、集体户设立、配偶就业、出入境、居住居留等方面具体措施,为我市总部企业中高层人才及技术骨干提供更多便利服务。制定实施支持总部企业发展用地政策,梳理、汇总可用于城市更新存量用地,腾挪总部经济发展空间。利用南沙自贸试验区先行先试政策优势,努力打造总部企业人才高地。建立总部企业跟踪服务、季度信息交流等机制,加强政府部门与总部企业的沟通联系,及时了解企业发展情况,帮助企业解决发展困难。
(二)打造若干总部经济发展高地。支持各区投资建设符合城市总体发展规划和产业布局的主题总部大厦,打造一批高标准、高规格“总部基地”。
专栏3 重点打造总部经济集聚区


(三)加大总部企业引进和培育力度。做好重大总部招商引资项目策划,瞄准产业链长、带动力强、影响力大的总部招商项目,综合利用土地、资金、配套政策等资源,量身订做重大总部招商项目方案,从项目前期策划、签约到开工建设等各个环节,由专人进行全流程跟踪服务,力争引进一批支撑我市发展后劲的总部招商项目。加强总部招商统筹协调,完善总部招商工作机制和信息共享机制,建立健全总部招商项目库。以达沃斯论坛、中国发展高层论坛、博鳌亚洲论坛以及赴京、出访等活动为契机,开展招商企业洽谈活动。强化广州总部经济发展环境推介宣传,办好中国广州国际投资年会、境外经贸交流推介活动等境内外重大招商活动,搭建高规格、高层次、有国际影响力的推介平台。对发展势头良好的具有总部功能的企业,通过产业引导基金、人才、项目等配套扶持政策,培育成为我市总部企业。支持本地总部企业拓展全球市场,提升国际产能合作水平。
二、做大平台经济
围绕广州市“三中心一体系”和国家创新中心城市建设,推动实体性平台和虚拟性平台融合互动发展,吸引高端要素集聚,带动相关产业集群发展,推动实现“平台集聚—企业集聚—产业集聚”的良性循环。
(一)提升实体平台综合实力。鼓励有条件的贸易企业、大型制造业企业向平台经济延伸,打造交易与服务平台,加速对产业上下游环节和企业的整合,衍生产业链条。发挥我市塑料、煤炭、有色金属、木材等国家级大宗商品交易价格指数发布功能和影响力,建设大宗商品交易基地、综合能源交易中心。加强实体性平台用地保障,在实施城乡规划和城市更新中收购储备的存量土地优先用于安排实体性平台项目。支持实体性平台企业以多种方式筹措资金实施兼并重组,引导商业银行开展实体平台并购贷款业务。大力支持广州交易所集团、广东塑料交易所、广州航运交易所等一批实体性平台发展。
(二)扩大虚拟平台规模。支持引导新兴领域平台经济发展,面向新兴信息服务需求,引导推动金融信息平台、地理信息平台、电子商务平台、社交网络平台、媒体平台、支付平台、搜索平台、互助平台等各类虚拟性平台发展。搭建促进虚拟性平台孵化和集聚发展的载体,打造集研发设计、融资担保、人才培训、检验检测、孵化培育等公共服务功能的虚拟平台经济集聚区。引导各类创业投资、风险投资、股权投资基金等机构支持创新型、成长型虚拟平台企业项目投融资。
(三)夯实平台经济发展基础。将“信用广州网”升级改造成为市级公共信用信息平台,推进建设覆盖全市的信用信息系统,促进行业、部门间信用信息交换共享。鼓励平台经济企业推进信用信息平台建设,研究将更多平台企业信用信息纳入“信用广州”框架体系。推动信用平台企业发展,鼓励社会征信机构加强对已公开政务信用信息和非政务信用信息的加工应用,丰富信用服务产品供给,促进信用服务机构集聚发展。
三、做好分享经济
建立健全适应分享经济发展的登记管理、新型就业形态、质量安全、税收征管、社会保障、信用体系、风险控制等政策法规,保障各方的合法权益。依托现有社交平台、生活服务平台、电子商务平台等公共平台,进一步拓展众包物流、交通出行、住宿、旅游等传统分享经济领域,创新培育知识技能、生产能力、个人物品、生活服务、医疗、金融等分享经济新业态。
第四节 促进服务经济融合发展
一、推进服务业与制造业融合
积极推进制造业与服务业深度融合,推动制造业企业向产业链价值链高端延伸,依托服务业促进制造业转型升级,以产业融合赋予服务业新的内涵和活力。
(一)鼓励制造业企业增加研发设计、软件信息、质量控制、供应链管理、检验检测等服务环节投入,发展个性化定制服务、全生命周期管理、网络精准营销和在线支持服务,延伸服务链条,从主要提供产品制造向提供产品和服务转变。
(二)面向汽车、装备制造、纺织服装、物流、能源、医疗器械等重点领域开展智能服务试点示范工作,引导企业以用户为中心构建智能服务平台。
(三)综合运用广州市工业转型升级专项资金,支持我市先进装备制造业企业尤其是智能制造、轨道交通、节能环保等优势企业,拉长服务产业链,拓展服务半径,发展总集成总承包服务。
(四)鼓励优势制造业企业“裂变”专业优势,通过业务流程再造,面向行业提供社会化、专业化服务;以广汽集团为示范,对具备条件的企业按照“分业分企”的方式推进企业主辅分离。
(五)支持符合条件的制造业企业建立企业财务公司、融资租赁公司等金融机构,推广大型制造设备、生产线等融资租赁服务。鼓励具备一定经营规模的制造企业实施跨地区、跨行业兼并重组,发展总部经济。
(六)鼓励服务业企业开展批量定制服务,推动生产制造环节组织调整和柔性化改造。支持服务业企业利用信息、营销渠道、创意等优势,向制造环节拓展业务范围,实现服务产业化发展。
二、促进文商旅融合
以文化为灵魂、旅游为载体、商业为驱动力,通过合理有效的产业化组织和政策促进,将文化资源潜力转化为旅游魅力和产业实力,形成特色突出、优势互补的文商旅一体化产业链。
(一)提升打造珠江黄金岸线。以“一江两岸三带”建设为龙头,依托珠江沿线的西关泮塘、十三行、沙面、黄埔军校、黄埔古港等历史文化节点,活化历史人文记忆,吸引“老字号”和传统工艺回归,完善旅游“六要素”功能,策划举办文化节庆活动,打造“海丝之路文化旅游商贸合作区”等一批标志性文商旅融合载体。充分挖掘珠江两岸码头近现代历史痕迹和文化底蕴,整合提升沿岸旅游资源,活化历史古建筑,增设近、现代史人物雕塑,规划建设珠江万国码头文化主题景观带,带动周边地区旧工厂、旧工业区更新改造,吸引总部企业入驻,推动打造高端亲水总部区。统筹推进黄沙码头、东洛围码头等珠江沿岸码头产业升级改造,引入更多的文化创意、旅游、商贸等新兴产业元素。推进“广州塔·珠江黄金水段”创建为5A级旅游景区。
(二)高水平建设北京路文化旅游核心区。在确保历史文化遗产得到切实保护的前提下,积极引入社会资本,灵活运用PPP(政府和社会资本合作模式)、政府购买服务、PFI(民间主动融资)等融资模式,推进青宫地块、大小马站、玉带濠休闲文化创意带(高第街片区)、电信局地块等重点项目改造更新,集中连片开发高第街、昌兴街、仰忠街、高第西街、珠光街、状元坊等历史街区,活化利用广州传统中轴线和历代古城中心的文化资源。以文化为引领,集中发展特色商贸、文化创意、现代金融等高端服务业态,推动文化产业与商贸、旅游、金融等相关产业融合互动发展。结合产业和功能调整,适当合理疏解人口,优化用地功能结构,充分利用地下空间,适当减少居住用地,增加公共服务设施、交通设施、公共空间。
(三)加快天河路商圈升级改造。推进商圈连廊、景观、灯光等建设改造,完善商圈管理运营机制。引导商圈优化零售业态格局,提升商圈体验式业态比例,依托零售、餐饮娱乐、文化演艺、休闲观光、节庆活动、体育赛事、旅游服务等核心商业及服务功能支撑,大力发展城市购物旅游,形成现代商贸与旅游、文化体育等产业融合发展格局,将天河路商圈打造成为文商旅融合发展的典范。
(四)实施历史文化街区保护工程。深度挖掘历史文化街区内涵,着力突破规划、产权等瓶颈,打好“活化”牌。大力引入广式家具、红木宫灯等项目及粤语讲古、广州箫笛制作、岭南古琴艺术,促进街区业态多样性,争取打造2—3条世界知名历史文化街区。
(五)丰富、拓展文商旅融合新载体。加快推进广州南沙国际邮轮母港建设,扶持发展邮轮游艇经济。打造一批文化商城(Mall)、文化主题公园和城市游憩商业区(RBD),优化提升文商旅综合体,引导都市型商圈提升文化内涵和品位。
(六)推动公共资源和大型公众活动开发利用。走开发性保护之路,鼓励博物馆、美术馆、图书馆、自然景区(林场)、文物保护单位引入商贸旅游科普活动,提升市场综合价值。鼓励更多市场主体参与迎春花市、美食节等大型公众活动的商业和旅游开发。
三、深入实施“互联网+”战略
(一)研究制定推动“互联网+”发展的政策措施,统筹电子商务、战略性新兴产业、转型升级等资金,促进互联网创新成果在我市经济社会各领域深入应用,推动互联网+现代农业、互联网+先进制造、互联网+现代金融、互联网+医疗和互联网+教育等产业内容加快发展。
(二)引导企业运用“互联网+”技术创新服务模式,通过跨界联动、业务流程再造等实现业态创新、商业模式创新,着力培育产业发展新增长点。
(三)大力发展基于互联网的云计算、物联网、移动互联网、大数据等新业态,引导发展众创、众包、众扶、众筹等新模式。
(四)实施加快互联网产业发展的实施意见,深化打造以琶洲互联网创新集聚区为核心的“一核、五基、十镇”智慧产业集聚区,引领全市“互联网+”加快发展。
(五)完善信息安全基础设施,提升网络信息安全保障水平。
第四章 优化服务经济空间布局
围绕广州建设“三大战略枢纽”和“一江两岸三带”等战略布局,突出城市核心功能,结合各区域资源环境承载力、比较优势及功能特色,着力构筑“一带引领、三区联动、多点支撑”的服务经济空间布局,引导各区域服务业错位、联动、协调、有序发展。
第一节 “一带”引领
落实广州市“一江两岸三带”战略,依托珠江“中段”①及其沿线的现代服务业集聚区,加快集聚现代服务业高端业态,着力构建珠江现代服务业集聚带,引领全市服务业创新发展。

① 珠江“中段”:即老鸭岗至南海神庙的珠江前、后航道67公里,面积118.19平方公里,产业带以珠江两岸的珠江新城、广州国际金融城、琶洲、官洲、小谷围等区域为核心载体,串接白鹅潭总部经济集聚区、北京路文化旅游核心区、广州民间金融街、国际金融城、琶洲互联网创新集聚区、大学城研发创新区、黄埔临港经济区、广州国际创新城、海珠滨水湾区等现代服务业集聚区。
一、突出打造黄金三角
以珠江新城、广州国际金融城、琶洲会展总部与互联网创新集聚区为载体,进一步提升规划管理水平和楼宇、街巷和生态品质,打造融合发展的黄金三角区,突出发展金融、总部经济、商务、会展、电子商务、文化艺术等高端服务业,形成广州最顶级的现代服务业标志区。
二、优化提升文商旅带
以白鹅潭经济圈、天河路商圈、北京路文化旅游核心区、海珠商贸文化区、黄埔临港经济区及其沿线历史街区为主载体,依托传统商贸中心、航运中心优势,深入挖掘历史文化内涵,有序推动城市更新改造和产业转型升级,重点发展商贸、文化、旅游、健康医疗、休闲娱乐、创意设计等现代服务业,形成广州最具历史感和人文性的现代服务业集聚带。
三、加快建设科创走廊
积极配合广州打造国际科技创新枢纽,大力推进珠江“创新带”建设,集中打造沿珠江岸线的琶洲互联网创新集聚区、天河智慧城、广州国际生物岛、广州大学城、广州国际创新城等现代服务业集聚区,依托产业集聚、服务提质形成“智慧经济”“知识经济”发展的新模式、新业态、新载体。
第二节 “三区”联动
围绕打造国际航运枢纽、国际航空枢纽、国际科技创新枢纽,引导推动生产性服务业高端化、聚集化、链条化发展,形成航运、航空、科技创新服务三大生产性服务业增长极。
一、航运服务业功能区
(一)以自由贸易试验区和海港为核心,围绕国际航运中心建设,重点发展航运物流、特色金融、国际商贸、专业服务等产业,建设以生产性服务业为主导的现代产业新高地和具有世界先进水平的综合服务枢纽。
(二)充分利用南沙新区和广东自由贸易试验区政策优势,完善集疏运体系,强化南沙港全球网络辐射力。
(三)提升现代航运物流能级,着力发展保税物流、集装箱物流、冷链物流、商品汽车物流、粮食物流、大宗生产资料物流等现代航运物流业,进一步发展内贸、近洋集装箱运输,扩大远洋航线覆盖范围。
(四)加速壮大现代航运服务业,加快建设南沙粤港澳航运服务集聚区,大力发展船舶交易、船舶管理、船舶检验、船舶供应、船员服务、航运经纪、航运咨询、海事法律和仲裁等各类航运服务。
(五)依托南沙港的枢纽优势,布局发展南沙现代金融服务区、万顷沙高端新型电子信息产业园、民营经济总部集聚区、庆盛现代服务业国际合作区。
二、航空服务业功能区
(一)以白云机场国际航空枢纽为核心,围绕建设服务全球国际航空枢纽和建设国家临空经济示范区,加快推进机场基础设施建设,噪音治理及安置区建设,加紧完善机场集疏运体系,大力发展航空客货运输,打造集航空本体产业、衍生产业及新业态于一体的空港生产性服务业基地。
(二)做强航空服务业,优化发展航空维修与加改装、通航运营服务、航空研发、航空培训、航空金融、航油航材贸易等产业,加快推进白云机场商务航空基地、中航油集团南方总部等重大项目建设。
(三)拓展“航空+”新业态,壮大临空总部经济、跨境电商、远程健康服务、低空服务等业态,着力打造国家航空总部集聚区、跨境电商门户、航空健康医疗基地和低空公共服务中心。
三、科技创新服务业功能区
(一)依托国家级开发区的政策体制优势,围绕制造业转型升级,衍生发展生产性服务业。
(二)按照“北拓、中聚、南优”的总体思路,整合优化中新广州知识城、广州科学城、临港经济区三大板块,积极筹划推进现代服务业集聚区建设,形成各具特色、错位联动的生产服务业功能平台。
(三)以广州科学城、中新广州知识城为核心,重点发展研发设计服务、信息服务、检验检测服务、认证服务、技术交易服务、知识产权服务等科技创新服务业,推动工业企业从生产型制造向服务型制造提升,建设珠三角产业转型升级示范区。
第三节 “多点”支撑
在“一带三区”之外,依托各区域资源禀赋、功能特色、产业基础以及交通枢纽和行政管理中心,打造培育一批现代服务业功能区和集聚区,形成“多点支撑”的发展格局。
图1 广州市服务业发展空间布局(图片待更新)
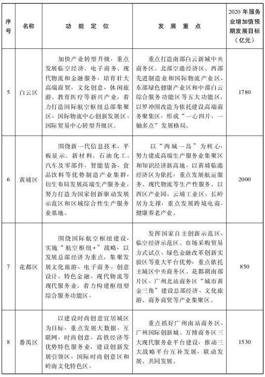
专栏4 各区服务业发展定位与重点



第五章 扩大服务经济开放合作
坚持以开放促转型促发展,全面对接国家“一带一路”倡议,充分利用多层次区域合作叠加优势,协同推动服务业扩大开放与区域合作,全面提升广州服务经济国际化水平,努力构建更高层次的开放型经济。
第一节 推进南沙高水平对外开放门户枢纽建设
一、深化打造接轨国际的营商环境
(一)落实南沙新区发展规划和自由贸易试验区建设实施方案,深化实施以负面清单管理模式为核心的内外资投资管理制度,以建立国际贸易“单一窗口”、推进贸易便利化为重点的贸易管理制度,以资本项目可兑换和金融服务业开放为目标的金融创新制度,以政府职能转变为核心的事中事后监管制度等制度创新,加快形成全方位高水平对外开放规则体系和制度框架。以促进投资贸易便利化为重点,及时将自贸区制度创新成果复制推广至南沙新区和其他重点功能区及行政区。
(二)不断完善多元化的国际商事纠纷解决机制和知识产权保护机制。依托南沙自贸试验区法院,建立专业化审理机制,探索建立涉港澳案件会商协调机制。完善国际仲裁、商事调解机制,以广州国际航运仲裁院、广州金融仲裁院南沙分院为依托,及时、独立、公正地解决相关国际商事纠纷。推进广州知识产权仲裁院南沙分院在自贸试验区内开展知识产权调解与仲裁服务,研究建立知识产权仲裁与司法保护有效衔接的工作机制。
(三)充分发挥自贸实验区的先发优势,加大吸引利用外资力度,积极营造有利于国际服务业转移的政策环境和社会环境,大力吸引生产性服务业跨国企业和高层次人才进驻南沙。
二、加快发展具备国际竞争力的生产性服务业
(一)大力发展航运金融、跨境金融、融资租赁,加快发展互联网金融、科技金融、财富管理,探索发展碳金融等新业态,建设特色金融服务区。
(二)做大做强航运物流、跨境电子商务、工业设计、供应链管理,积极培育游艇展览等专业会展,加快发展检验检测、会计、咨询评估、投资管理、人力资源等专业服务业,提升生产性服务业的发展层次。
(三)培育壮大滨海旅游和健康服务业,出台实施加快邮轮产业发展的政策措施,科学引导,高标准发展,着力打造邮轮游艇旅游品牌。
三、深度参与国际贸易合作与竞争
(一)强化区域交通枢纽建设,推动广州港加快发展,汇集国内外航运、金融、科技创新、商贸等高端要素资源,不断提升南沙新区在国际航运、国际贸易和国际物流等方面的综合服务功能和核心竞争优势,提高广州在全球产业链、价值链中的位势与控制力。
(二)建设集大宗商品贸易、结算、金融服务等功能于一体的交易中心和国际采购配送中心,拓展国际中转业务,开展期货保税交割、保税交易和结算业务,提升国际贸易层次和能级。
(三)搭建服务于加工贸易转型升级的技术研发、工业设计、知识产权等公共服务平台,扶持和培育外贸综合服务企业,为中小企业提供通关、融资、退税、国际结算等服务。
(四)健全“走出去”“引进来”的政策促进、服务保障和风险防控体系,进一步完善企业和个人境外投资“一站式”综合服务平台。
第二节 大力发展服务贸易
一、完善服务贸易政策支持体系
(一)推进实施服务贸易创新发展试点工作,用足用好国家试点城市政策,创新服务贸易体制机制、发展模式,加强区域合作,培育新的动力源和增长极。
(二)加快建立适应服务贸易发展的新型监管服务模式,推动海关、税收、金融、检验检疫和外汇管理等部门信息共享和协同监管,提高出入境通关便利化水平;研究建立医疗检验检测、会展服务和跨境电子商务服务等服务贸易业务的便捷通关机制。
(三)争取将飞机维修、船舶维修和精密设备维修等高技术、高附加值维修业务纳入保税检测维修业务范围,进一步扩大保税检测维修业务规模。
二、提升服务贸易国际竞争力
(一)推动服务贸易集聚区发展,着力打造“一核三区”服务贸易创新发展格局,重点建设南沙新区(南沙自贸试验区)和广州开发区特色服务出口基地。
(二)巩固提升国际商贸、国际物流、国际旅游、服务外包等优势服务领域,做大做强国际金融、文化体育、生物医药、文化影视等新兴服务领域,拓展租赁贸易、保税展示等新型贸易,扩大服务贸易进出口规模。
(三)建设“中国服务外包示范城市”,重点发展信息技术外包、业务流程外包和知识流程外包,积极拓展软件、电信、金融、保险、中医药服务、管理咨询、法律和会计等服务贸易领域在境外的投资合作,带动我市服务和技术出口。
(四)大力培育服务贸易市场主体,组织认定一批服务贸易示范企业和重点培育企业,加快引进一批跨国服务总部型企业。
三、推进穗港澳服务贸易自由化
(一)以天河中央商务区、琶洲国际会展中心区获批粤港澳服务贸易自由化省级示范基地为契机,进一步放宽港澳企业市场准入限制,深化穗港、穗澳企业在商务、专业技术、金融、文化、电信、医疗等服务领域的合作。积极争取国家授权穗港澳专业服务资格互认,稳步推进法律、建筑等服务对港澳开放。
(二)深化穗港澳金融合作,推进建设南沙穗港澳金融合作示范区,探索建立穗港澳地区保险产品互认、资金互通、市场互联机制。
(三)推进穗港、穗澳游艇出入境便利化政策试点,支持游艇行业开展进口游艇租赁业务。
(四)争取国家设立穗港澳数据服务试验区,降低穗港澳通信资费水平。
(五)研究出台更加便利的服务贸易人才出入境工作政策,推进南沙“粤港澳人才合作示范区”建设。
第三节 推动出口外贸创新发展
推进中国(广州)跨境电子商务综合试验区建设,全面推广开展跨境电子商务出口业务。推进广州花都市场采购贸易方式试点,推动旅游购物出口向市场采购贸易方式平稳过渡。落实限时办结制,加快出口退税进度,提高退税审核审批效率;完善出口退税分类管理办法,逐步提高出口退税一类企业比例;扩大出口退(免)税无纸化管理试点范围,全面实施出口退税网上预申报。完善差别准备金、利率、再贷款、再贴现等政策,引导金融机构加大对小微外贸企业的支持力度。深化广州国际贸易“单一窗口”建设,深入推进“互联网+易通关”改革,全面推广“三互”大通关模式;运用顺势监管理念,优化查验方式,加大科技装备和信息化手段应用力度,提高通关便利化水平。加大进出口环节收费的清理整顿力度,取消越权审批的收费项目和自立收费项目;深入推进免除海关查验没有问题外贸企业吊装移位仓储费用全面试点工作,降低外贸企业通关成本。着力完善知识产权维权援助工作体系,积极帮助企业有效应对知识产权纠纷和对外贸易摩擦。
第四节 利用多层次区域合作扩大服务输出
积极参与“一带一路”建设和国际产能合作,带动我市设备、物资、技术、标准和服务出口。支持我市企业在“一带一路”沿线国家和地区布局生产基地和营销网络,共建经贸合作园区、商品城、营销中心、融资中心和结算中心,支持我市企业在重要交通枢纽和节点建设海外运营中心、仓储物流基地、贸易集散中心和商品展销中心,开拓海外市场。深化泛珠三角区域全面合作,携领珠江—西江经济带发展,扩大沿岸地区港口、旅游等领域合作,与沿线城市共建产业园。积极融入粤桂黔高铁经济带,协同沿线城市建立招商、投资双向服务机制,在海铁联运、空铁联运、商贸会展、旅游等领域开展深层次合作。打造一批重要国际合作平台,提速发展中新知识城,建设泛珠三角区域合作论坛暨经贸洽谈会永久会址及泛珠合作产业园,谋划打造海丝之路合作产业园。
第六章 实施服务经济发展重大工程
第一节 平台载体提质工程
按照“定位精准、特色鲜明、功能完善、开放共享”的要求,加强对服务业各类集聚平台建设的引导和支持,使之成为现代服务业和新业态孕育发展的主阵地。支持改造提升现有集聚区,加大集聚区公共服务平台搭建、品牌建设、要素强化的政策支持,实施一批现代服务业集聚区研发设计、质量认证、检验检测、信息服务等公共服务平台改造升级项目,进一步完善集聚区基础设施和功能配套,提升优化集聚区整体环境。加强集聚区与周边地区的联系互动,强化集聚区用地与城市功能的空间协同,进一步提高土地集约利用水平。谋划新建一批集聚区,结合新城、综合交通枢纽、大型公共设施、商业综合体、城市更新改造等重大项目建设,积极谋划新建一批现代服务业集聚区,依托广州火车站、广州南站、广州北站、新塘站、南沙站等组成的广州铁路枢纽,加快构建交通枢纽导向型(TOD模式)集聚区;激励低效用地再开发,着力盘活城市更新改造用地、批而未用地、闲置土地等存量土地资源,规划建设新的集聚区。完善集聚区考核评价、动态管理和统计监测制度,试行由独立第三方专业机构对集聚区进行供地前和投产后土地利用绩效评估的机制。按照广州城市功能布局,加快推进琶洲互联网创新集聚区、珠江新城等一批重大服务业集聚区建设。
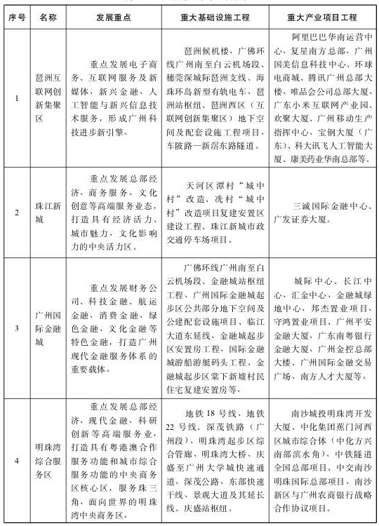
专栏5 重大服务业集聚区发展规划





第二节 重点企业培育工程
坚持政府主导和市场运作相结合,改善财政资金使用结构和扶持方式,加大对服务业大、中、小、微各类企业的培育,努力形成一支创新能力强、市场辐射力大、具有可持续发展能力的重点企业梯队。根据全市主导产业规划布局,制定推荐原则和遴选标准,采取部门、园区推荐和企业自主申报相结合的方式,评定产生服务业重点龙头企业和创新型中小企业,分级分类给予发展扶持。鼓励各类资本通过出资入股、上市收购、股权投资、可转债认购、股权置换等多种方式参与国有服务业企业混合所有制改革,提高国有资本配置和运行效率。鼓励民营服务业骨干企业开展兼并重组,组建大企业大集团,在土地、科技、人才、资金等要素保障方面给予更多政策倾斜。加大企业上市培育力度,鼓励支持服务业重点企业在合适的证券交易所挂牌上市,通过资本市场进一步发展壮大。以“双创”行动计划、小微企业成长计划等为支撑,继续加大对各类初创型小微企业的服务力度,积极促进各类市场主体集聚集群发展。力争到2020年,全市年营业收入超20亿元的企业达到100家以上。
专栏6 服务业龙头企业发展现状与目标

注:表中营业收入20亿元以上企业包括营业收入200亿元以上的企业;营业收入200亿元以上的企业包含营业收入1000亿元以上的企业。
第三节 重大项目推进工程
紧扣“三中心一体系”和国家创新中心城市建设,积极招引、落地、推进一批业态新、含金量高、辐射力强、拉动效应明显的重点产业项目,加快实施一批补短板、强基础类公共服务项目,以重大项目建设推动服务业提质增效升级。加大招商引资力度,创新招商推介方式,增进与各地商会、行业协会、中介机构的交流合作,推进联合招商、集群招商和产业链招商。做好世界500强、中国500强、中国服务业500强以及知名跨国公司、大型央企、国内龙头民企的招商工作,吸引更多的央企、名企、强企来穗投资发展航运物流、商贸会展、金融、电子商务、科技服务等领域的重大产业项目。搭建市、区两级现代服务业重大项目库,按照“建设一批、储备一批、谋划一批”的滚动发展原则,分类推进项目落地建设。对正在洽谈的重大服务业项目,综合运用产业发展引导基金参股、直接股权投资等方式实行配套,优先配置土地资源,争取尽快签约;对已签约的项目,组织力量贴身服务,促使投资方尽快稳定运营方案;对条件成熟的建设项目争取优先列入全市重点项目建设计划。强化服务业重大项目的综合协调和日常管理,定期组织召开协调例会;市现代服务业领导小组各成员单位在职责范围内做好重大项目的管理、协调和服务工作。“十三五”时期,广州市服务业预计实施391个重点产业项目,预计完成投资额5205亿元。
专栏7 服务业重大项目分类信息

第四节 高端人才集聚工程
落实加快集聚产业领军人才的意见及配套政策,进一步完善高层次人才和高技能人才评选、表彰、激励制度,加紧培育和引进一批现代化服务业产业领军人才(团队)。大力弘扬新时期的工匠精神,建设一批“工匠”培育基地,培养造就更多的名匠大师。鼓励企业、高校、科研院所等共同参与人才资源开发和人才培养,推动企业建设创新创业平台,协助企业申报院士工作站、博士后工作站等研发机构,每年资助一批企业博士后研究人员出国(境)深造。实施“高端外国专家项目”,创新中国海外人才交流大会暨中国留学人员广州科技交流会办会模式,推动“海外人才工作站”建设,加大海外人才引进力度。实施人才绿卡制度,暂无落户意向的非广州户籍产业领军人才可在购房、购车、子女入学等方面享受广州市民待遇;持人才绿卡的外籍产业领军人才可享受长期居留和出入境便利。完善人才生态链,畅通人才成长路径,推动服务业从业人员职业化、专业化发展。推动人才柔性双向流动,鼓励高校、科研院所聘任产业领军人才任教,鼓励高校、科研院所科研人员到企业兼职。优化人才服务保障,为创新创业人才的安家落户、科技研发、职称评定、经费支持、医疗保障、子女入学和配偶就业等方面提供全方位便捷优质的服务。加快推进南沙粤港澳人才合作示范区、广州开发区国家海外高层次人才创新基地、广州市人力资源服务产业园等平台建设,争取在创新人才政策上先行先试。
第五节 质量品牌提升工程
一、健全服务质量治理体系和促进体系
综合运用经济、法律、技术等手段,引导支持企业推广先进质量管理理念和现代质量管理方法,督促企业建立健全质量管理体系。畅通消费者质量投诉举报渠道,加大服务质量随机抽查力度。建立健全质量失信“黑名单”,加大对质量失信惩戒力度。
二、提高服务标准化水平
实施标准化战略,争取更多的国际标准化组织技术机构落户我市,鼓励具有技术优势或自主知识产权的企业事业单位主导或参与国际标准、国家标准或行业标准研制。引导企业开展服务标准化示范试点建设,规范服务流程和服务内容,引领服务行业整体提升。推行企业产品或服务标准自我声明公开或监督制度,激发企业标准化工作活力。
三、提高计量服务能力
落实计量发展规划,围绕产业升级和新兴战略产业发展,鼓励开展在线检测、动态测试、远程校准、自动检测等计量测试技术、方法及计量标准研究建设;引导支持企业积极采用先进的计量测试技术及测量管理方法,全面提升企业计量管理及检测水平和产品质量的计量保证能力。
四、打造广州服务知名品牌
完善服务业品牌培育制度,支持服务业企业开展自主品牌建设,引导企业注册并规范使用商标、商号,打造一批竞争力强、附加值高的知名品牌,推动企业从产品竞争、价格竞争为主向以质量竞争、品牌竞争为主转变。加快服务质量和服务水平与港澳地区及国外先进地区的接轨步伐,提升服务业各行业规范化、标准化、国际化水平。
第六节 信用环境优化工程
一、加强信用制度和标准规范体系建设
建立健全诚信红黑名单制度,加快完善褒扬诚信、惩戒失信机制,不断加大对失信主体的联合惩戒力度,积极营造“处处守信、事事方便”的政策环境。建立服务业重点领域守信公开承诺制度,引导鼓励市场主体加强内部信用管理。完善各行业、各部门信用评价指标体系和评价方法,推进并规范信用评级行业发展。完善各类市场主体信用信息资源目录、数据规范、技术规范、信用信息分类分级标准,推动信用信息的交换共享。建立自然人、法人和其他组织统一社会信用代码制度。
二、加强市公共信用信息平台建设
进一步强化平台信息采集、发布、交换、共享功能,建立健全各类市场主体,以及电子商务、交通运输、知识产权等重点行业和律师、会计师、审计师、保险从业人员等重点人群的信用记录和信用档案。推动“信用广州网”与“信用中国网”“信用广东网”互联互通。
三、推动信用信息公示公开
积极开展行政许可、行政处罚等信息“双公开”。全面开展企业信用信息公开,积极推动事业单位信息公示,探索开展社会组织信息公开,稳步推进重点人群信息公示。加大诚信示范宣传和典型失信案件曝光力度,重点开展工商、税务、金融、食品药品安全、安全生产、环境保护、司法、上市公司等关系到人民群众切身利益和生命财产安全领域的守信和失信情况、典型案例及相关信息公开工作。推动电子商务企业信用信息公开,加强电子商务信用信息与社会其他领域相关信息的交换共享。
四、强化信用信息应用
将查询行政相对人信用信息作为必要环节,嵌入行政管理、公共资源交易和公共服务相关事项办理流程中。在食品药品安全、环境保护、安全生产、产品质量、工程建设、电子商务、证券期货、融资担保、公共资源交易等领域率先推行信用报告制度。建立中小微企业信用信息和融资对接平台,帮助中小微企业增进信用融通资金。鼓励发展征信、资信评级等信用服务机构。
第七节 改革试点示范工程
全面推进国家现代物流创新、旅游综合改革、服务贸易创新发展、跨境电商等各专项试点工作,积极承接国家级改革试点和省级发展改革试点任务,大胆创新,先行先试,争创新优势,引领全市服务经济发展。
专栏8 服务业各项试点基本情况


第七章 保障措施
实现未来十年我市服务经济发展目标,必须创新和完善规划实施机制,充分发挥规划对资源配置的引导作用,切实履行政府职责,动员和引导全社会力量共同推进规划落实。
第一节 优化发展环境
一、深化行政管理体制改革
(一)推进商事制度改革,实施公司注册资本登记事项改革,完善“先照后证”登记制,进一步减少服务业领域前置审批和资质认定项目;全面实施工商登记业务“全城通办”,全面推行电子营业执照和全业务、全流程、无纸化网上商事登记;积极推进营业执照、组织机构代码证、税务登记证、社保登记证和统计许可证等“五证合一”工作,确保全市所有企业全面实现“一照一码”。
(二)深化行政审批制度改革,持续推进简政放权、放管结合、优化服务,提高政府效能。加大放权力度,坚决杜绝各类变相审批,严格控制新增审批事项,精简行政审批中介服务项目及收费内容。出台各部门“权责清单”,进一步减少和取消服务业前置审批,创新审批方式,全面推行联合审批、并联审批和网上审批。
(三)深化投资管理体制改革,实施投资准入负面清单管理模式,进一步营造与国际通行规则接轨的服务业投资环境。建设投资项目在线审批监管平台,完成企业投资项目管理审批流程简化再造,全面推行网上并联审批核准制度。
(四)深化行政执法体制改革,推进行政执法规范化,建立执法全过程记录制度,行政执法情况统计、分析、报告制度,保障行政管理相对人的知情权,健全行政执法和刑事司法衔接机制,全面落实执法责任制和责任追究机制。
(五)加快推进综合监管体系建设,建立涵盖行政、市场、社会奖惩在内的联合奖惩机制,完善覆盖企业及从业人员日常行为诚信记录的联合征信体系,加快制定经营异常企业名录。
二、构建公平竞争的市场环境
(一)进一步放开市场准入。实行统一市场准入制度,建立服务业领域公开、透明、平等、规范的市场准入标准,分层次、有重点地扩大金融、教育、文化、医疗等领域开放度,积极推进非基本公共服务市场化、产业化。
(二)深化事业单位分类改革。科学划分事业单位类别,按照因地制宜、分步实施的原则,积极稳妥地推进科技、教育、文化、卫生、体育等不同类别事业单位分类改革,逐步将主要从事生产经营活动的经营类事业单位转为企业。
(三)推进国有企业改革。竞争性国有服务企业,原则上推行公司制股份制改革,积极引入其他国有资本或各类非国有资本实现股权多元化;准公共性国有服务企业,具备条件的可以推行投资主体多元化。
(四)推动政事政社分开。推动政府尽快向社会组织转移或委托辅助性、技术性职能,突出政府公共服务职能,加强政府购买公共服务合同履约管理和绩效管理,全面引入第三方评价机制。
三、发挥社会组织的作用
(一)推动服务业领域的行业协会、商会等社会组织改革,提高社会组织专业化水平。
(二)鼓励行业协会、商会等社会组织依法进入公共服务行业和领域,发挥熟悉行业、贴近企业的优势,加强行业发展中的重大问题研究。
(三)指导行业协会、商会加强自身建设,积极发挥协会、商会在标准制订、资质评价、行业统计、自律约束等方面的作用。
(四)支持行业协会、商会举办关于产业发展的专题研讨和技术、产品、设备展览展销等活动,推动行业交流与合作。
第二节 强化要素支撑
一、加大财政金融政策支持
(一)进一步完善财政资金管理使用机制,优化资金扶持结构,提高资金使用效率;创新服务业领域各类专项资金的支持方式,鼓励财政资金更多以股权投资、投资基金的方式安排。
(二)深化政府采购制度改革,通过推行特许经营、定向委托、战略合作、竞争性评审等方式,引入竞争机制,加大政府购买各类服务的力度。
(三)鼓励支持服务业发展的金融产品和服务方式创新,支持金融机构提供针对服务业企业的企业债、并购贷款、小额贷款、股权质押、服务贸易出口信贷等产品,引导和鼓励金融机构对现代服务业重点项目给予融资支持,拓宽服务业企业融资渠道。
(四)加大对轻资产创新企业扶持力度,鼓励企业与资本市场对接,满足不同阶段的金融需求。
二、强化土地供应保障
(一)建立健全现代服务业用地管理机制,规范现代服务业项目用地准入评估、达产验收制度,加快地下空间的开发与综合利用,优先保证现代服务业集聚区、现代服务业重大项目建设用地,对重点服务业项目用地实行“点供”制度。
(二)鼓励工业企业利用工业厂房、仓储用房、传统商业街等存量房产和土地资源兴办研发设计、文化创意、健康服务等现代服务业;对提高自有工业用地容积率用于自营现代服务业的工业企业,可按新用途办理相关手续。
(三)加大存量建设用地盘活力度,鼓励通过对城镇低效用地的改造发展现代服务业;加快批而未供和闲置土地盘活利用工作,加大城市更新改造力度,盘活更多存量建设用地。
(四)加大对民营企业用地的支持力度。
三、落实税费优惠政策
(一)支持符合条件的企业申请认定为高新技术企业和技术先进型服务企业,及时、依法让符合条件的企业享受税收优惠。加快落实国家有关促进服务业企业加快发展的税收政策。
(二)持续优化纳税服务工作,为纳税人提供更为快捷的办税方式和更为多样的政策宣传渠道。
(三)完善服务业价格政策,推动落实服务业(特殊行业外)用电、用水、用气等与一般工业同网同价。
(四)按照国家和省的部署,清理规范银行、电信、流通等重点领域服务收费,进一步压减涉企行政事业性收费,减轻企业负担。
第三节 加强组织保障
一、完善沟通协调机制
(一)发挥市服务业发展领导小组的作用,加强对服务业重大问题、重大政策和关键环节的统筹协调。
(二)明确服务业各行业主管部门职责,理顺部门间的管辖关系,避免出现多头管理和管理缺位现象,形成推动服务业发展的强大合力。
(三)加强政府与企业的信息沟通和交流,加大对服务业领域重大政策和举措的宣传。
二、提升统计监测水平
(一)加强对生产性服务业和新兴服务业统计工作,加紧建立适应服务业快速发展、准确反映服务业发展状况的统计指标体系,提升服务业发展分析研判能力。
(二)加紧建立生产性服务业和现代服务业统计信息发布制度,逐步形成年度、季度信息发布机制,进一步提高服务业经济运行分析质量和水平。
(三)强化政府信息服务职能,整合政府现有信息资源,建立互联共享统一的政府信息服务体系,构建全市政府服务大数据库,深入推进数据共享和业务协同。
三、强化规划实施考评
(一)健全服务业发展目标任务的跟踪督查和考核机制,对本规划确定的主要目标和重大任务,按年度分解落实到具体部门和各区,明确牵头单位和工作责任。
(二)做好规划年度考核和中期评估工作,检查规划落实情况,分析实施效果和存在问题,研究提出对策建议。
名 词 解 释
服务业:即国家统计局《三次产业划分规定》确定的第三产业,是指除第一产业、第二产业以外的其他行业。主要包括:批发和零售业,交通运输、仓储和邮政业,住宿和餐饮业,信息传输、软件和信息技术服务业,金融业,房地产业,租赁和商务服务业,科学研究和技术服务业,水利、环境和公共设施管理业,居民服务、修理和其他服务业,教育,卫生和社会工作,文化、体育和娱乐业,公共管理、社会保障和社会组织,国际组织,以及农、林、牧、渔业中的农、林、牧、渔服务业,采矿业中的开采辅助活动,制造业中的金属制品、机械和设备修理业。
现代服务业:指以现代科学技术特别是信息网络技术为主要支撑,建立在新的商业模式、服务方式和管理方法基础上的服务产业。它既包括随着技术发展而产生的新兴服务业态,也包括运用现代技术对传统服务来的改造和提升。广东省对现代服务业的认定包括9个类别的行业:金融业,现代物流业,信息传输、软件和信息技术服务业,科学研究和技术服务业,房地产业,租赁和商务服务业,教育,卫生和社会工作,文化、体育和娱乐业。
生产性服务业:指为保持工业生产过程的连续性、促进工业技术进步、产业升级和提高生产效率提供保障服务的服务行业。它是与制造业直接相关的配套服务业,是从制造业内部生产服务部门而独立发展起来的新兴产业,本身并不向消费者提供直接的、独立的服务效用。生产性服务业主要包括金融业、物流业、商务服务业、信息服务业、科技服务业等服务业态。
生活性服务业:指直接向居民提供物质和精神生活消费产品及服务的服务行业,其产品、服务用于解决购买者生活中(非生产中)的各种需求。
一带一路:2013年9月和10月,习近平主席在出访中亚和东南亚国家期间,先后提出共建“丝绸之路经济带”和“21世纪海上丝绸之路”的重大倡议。
自由贸易试验区:在我国境内关外设立的,以优惠税收和海关特殊监管政策为主要手段,以投资贸易自由化、便利化为目的的多功能经济性特区。目前已在上海、天津、福建、广东等省市设立自由贸易试验区。
新常态:是不同以往的、相对稳定的状态,是一种趋势性、不可逆的发展状态,在中国意味着中国经济已进入一个与过去三十多年高速增长期不同的新阶段。
供给侧结构性改革:即从供给、生产端入手,通过解放生产力,提升竞争力,促进经济发展。具体而言是要求企业淘汰落后产能,将发展方向锁定新兴领域、创新领域,创造新的经济增长点。
“互联网+”:即“互联网+各个传统行业”,但并不是简单的两者相加,而是利用信息通信技术以及互联网平台,让互联网与传统行业进行深度融合,创造新的发展生态。
大数据:是一种规模大到在获取、存储、管理、分析方面大大超出了传统数据库软件工具能力范围的数据集合,具有海量的数据规模、快速的数据流转、多样的数据类型和价值密度低四大特征。
云计算:是基于互联网的相关服务的增加、使用和交付模式,通常涉及通过互联网来提供动态易扩展且经常是虚拟化的资源。云是网络、互联网的一种比喻说法。
产城融合:指产业与城市融合发展,以城市为基础,承载产业空间和发展产业经济,以产业为保障,驱动城市更新和完善服务配套,以达到产业、城市、人之间有活力、持续向上发展的模式,要求城市化与产业化发展紧密匹配。
职住平衡:指在某一给定的地域范围内,居民中劳动者的数量和就业岗位的数量大致相等,大部分居民可以就近工作;通勤交通可采用步行、自行车或者其他的非机动车方式;即使使用机动车,出行距离和时间也比较短,限定在一个合理的范围内,从而减少交通拥堵和空气污染。
创业投资基金:指由一群具有科技或财务专业知识和经验的人士操作,并且专门投资在具有发展潜力以及快速成长公司的基金。
股权投资基金:简称“PE”,英文为Private Equity。是指通过私募形式对私有企业,即非上市企业进行的权益性投资,在交易实施过程中附带考虑了将来的退出机制,即通过上市、并购或管理层回购等方式,出售持股获利。
国家自主创新示范区:指经国务院批准,在推进自主创新和高技术产业发展方面先行先试、探索经验、作出示范的区域。
普惠金融:指立足机会平等要求和商业可持续原则,通过加大政策引导扶持、加强金融体系建设、健全金融基础设施,以可负担的成本为有金融服务需求的社会各阶层和群体提供适当的、有效的金融服务。
绿色金融:金融部门把环境保护作为一项基本政策,在投融资决策中要考虑潜在的环境影响,把与环境条件相关的潜在的回报、风险和成本都要融合进银行的日常业务中,在金融经营活动中注重对生态环境的保护以及环境污染的治理,通过对社会经济资源的引导,促进社会的可持续发展。
财富管理:财富管理是指以客户为中心,设计出一套全面的财务规划,通过向客户提供现金、信用、保险、投资组合等一系列的金融服务,将客户的资产、负债、流动性进行管理,以满足客户不同阶段的财务需求,帮助客户达到降低风险、实现财富增值的目的。财富管理范围包括:现金储蓄及管理、债务管理、个人风险管理、保险计划、投资组合管理、退休计划及遗产安排。
多层次资本市场:我国资本市场由场内市场和场外市场两部分构成。其中场内市场的主板(含中小板)、创业板(俗称二板)和场外市场的全国中小企业股份转让系统(俗称新三板)、区域性股权交易市场、证券公司主导的柜台市场等共同组成了我国多层次资本市场体系。
天使投资:权益资本投资的一种形式,是指富有的个人出资协助具有专门技术或独特概念的原创项目或小型初创企业,进行一次性的前期投资。
保税物流:指在海关监管区域内,包括保税区、保税仓、海关监管仓等,从事仓储、配送、运输、流通加工、装卸搬运、物流信息、方案设计等相关业务,企业享受海关实行的“境内关外”制度以及其他税收、外汇、通关方面的特殊政策。
冷链物流:泛指冷藏冷冻类食品在生产、贮藏运输、销售,到消费前的各个环节中始终处于规定的低温环境下,以保证食品质量,减少食品损耗的一项系统工程。
智慧物流:利用集成智能化技术,使物流系统能模仿人的智能,具有思维、感知、学习、推理判断和自行解决物流中某些问题的能力,可通过RFID(无线射频识别)、传感器、移动通讯技术等让配送货物自动化、信息化和网络化。
第三方物流:指生产经营企业为集中精力搞好主业,把原来属于自己处理的物流活动,以合同方式委托给专业物流服务企业,同时通过信息系统与物流企业保持密切联系,以达到对物流全程管理控制的一种物流运作与管理方式。
第四方物流:指专门为第一方、第二方和第三方提供物流规划、咨询、物流信息系统、供应链管理等活动,并不实际承担具体的物流运作活动。
大通关:指口岸各部门、单位、企业等,采取有效的手段,使口岸物流、单证流、资金流、信息流高效、顺畅地运转,同时实现口岸管理部门有效监管和高效服务地结合。
无水港:即“无水的港口”,是指在内陆地区建立的具有报关、报验、签发提单等港口服务功能的物流中心。在无水港内设置有海关、检验检疫等监督机构为客户通关提供服务。
通用航空机场:民用航空机场包括通用航空机场和民用运输机场,通用航空机场是专门承担除公共航空运输以外的其他飞行任务,比如公务出差、商务包机、空中旅游、空中航拍、空中测绘、农林喷洒等特殊飞行任务。
国际贸易“单一窗口”:指为国际贸易和运输企业提供统一的信息处理公共平台,实现企业通过“单一窗口”平台一点接入、一次性递交满足监管部门要求的格式化单证和电子信息;监管部门处理状态通过“单一窗口”平台反馈给申报人;监管部门按照确定的规则,共享监管资源,实施联合监管。
物联网:利用局部网络或互联网等通信技术把传感器、控制器、机器、人员和物等通过新的方式联在一起,形成人与物、物与物相联,实现信息化、远程管理控制和智能化的网络。
B2B:Business-to-Business,企业与企业之间通过专用网络开展交易活动的商业模式。
B2C:Business-to-Customer,企业与消费者之间通过专用网络开展交易活动的商业模式。
B2B2C:business to business to Consumer,来源于目前的B2B、B2C模式的演变和完善,第一个B指广义的卖方(即成品、半成品、材料提供商等),第二个B指交易平台,即提供卖方与买方的联系平台,同时提供优质的附加服务,C即指买方。
海外仓:指货物从本国出口通过海运、货运、空运的形式储存到海外的仓库,买家通过网上下单购买所需物品,卖家只需在网上操作,对海外的仓库下达指令完成订单履行。货物从买家所在国发出,大大缩短了从本国发货物流所需要的时间。
孵化器:科技企业孵化器的简称,指以促进科技成果转化、培育科技型企业和企业家为宗旨的科技创业服务载体,是创新创业人才培养基地和区域创新体系的重要内容,包括围绕创业苗圃、企业孵化和加速发展等不同阶段的服务方式和新型孵化业态。
双创:李克强总理2014年9月在夏季达沃斯论坛上公开发出“大众创业、万众创新”的号召,双创指的是大众创业、万众创新。
新型研发机构:是指以多主体的方式投资,采取院校与政府、企业共建,或者企业自建等多样化的模式组建,企业化的机制运作,以市场需求为导向,主要从事研发及其相关活动,投管分离、独立核算、自主经营、自负盈亏的新型法人组织。
PPP:源自英文Public-Private-Partnership,指政府和社会资本为提供公共产品和服务而开展的一种长期合作伙伴关系,其核心目的是在基础设施和公用事业领域引入社会资本,增强公共产品的供给能力,提高公共服务的质量和效率。
启运港退税:适用于江海联运港口间合作,指国内货物只要从港口确认开始发往启运港,即被视同出口并办理退税。
医养融合:指利用“医养一体化”的发展模式,集医疗、康复、养生、养老等为一体,把老年人健康医疗服务放在首要位置,将养老机构和医院的功能相结合,把生活照料和康复关怀融为一体的新型养老服务模式。
三中心一体系:国际航运中心、国际物流中心、国际贸易中心和现代金融服务体系。
三大战略枢纽:国际航运枢纽、国际航空枢纽、国际科技创新枢纽。
一江两岸三带:珠江两岸的经济带、创新带和景观带。
黄金三角区:重点推进琶洲互联网创新集聚区、国际金融城、珠江新城融合发展,构成中心城区集聚高端要素的“黄金三角区”。
CBD:Central Business District,简称CBD。中央商务区指一个国家或大城市里主要商务活动进行的地区。
旅游六要素:指“吃、住、行、游、购、娱”六个要素。
TOD模式:源自英文Transit—Oriented Development,是以公共交通为导向的开发模式,在规划一个居民或者商业区时,使公共交通的使用最大化的一种非汽车化的规划设计方式。
一照一码:是指营业执照上不再标注营业执照注册号,亦不标注组织机构代码、税务登记证号和刻章许可证号,只标注统一社会信用代码。
负面清单:一个国家在引进外资的过程中,对某些与国民待遇不符的管理措施,以清单形式公开列明,在一些实行对外资最惠国待遇的国家,有关这方面的要求也以清单形式公开列明。
准入前国民待遇:它要求在外资进入阶段给予国民待遇,即引资国应就外资进入给予外资不低于内资的待遇。
大阳城集团娱乐视频办公厅秘书处 2017年5月11日印发
关注 · 广州政府网